loonggg
读完需要
5
分钟速读仅需 2 分钟
明天晚上9点半,我在视频号直播,直播主题就是:如何通过写作赚钱这件事?分析一下目前的一些写作平台和写作赚钱的方式都有哪些?欢迎大家关注我的视频号,预约直播,另外,每周五都会定期直播的,值得大家关注。
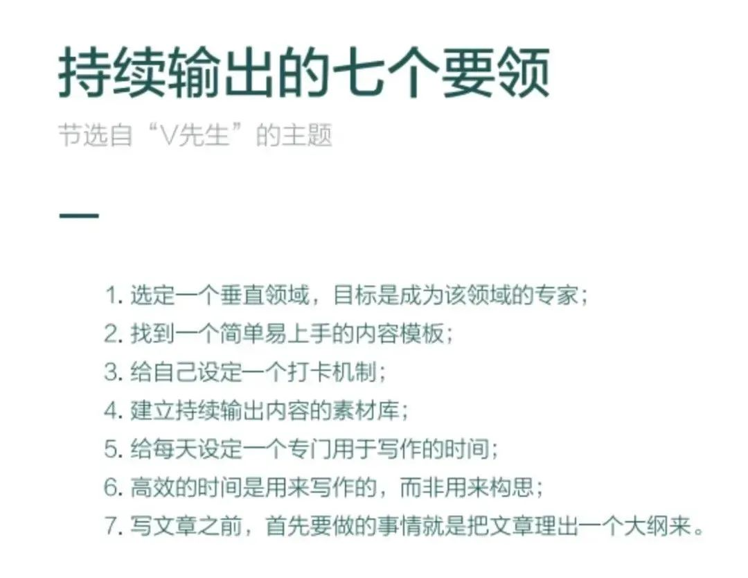
我们今天继续聊日更写作这个话题,下面是生财日历上持续输出的七个要领。

关于持续写作这件事,我们已经深度分析了两篇文章了。
第一篇文章《我坚持写作的秘密》,在这篇文章里,我讲述了其实写作是一件由内而外的事情,必须激起自己的内心的欲望才能坚持,外在的动力当然就是写作这件事肯定能够赚钱,写好了是一个名利双收的事情。所以,我们在《我坚持写作的秘密》的文章里讲述了写作的意义以及写作的好处,目的就是由内而外的激发大家去输出,去写作。
第二篇文章《你可能很好奇,我为什么能够做到坚持日更写作?》讲述了阻碍我们写作的原因,以及我们该如何去定位,让自己更好的去持续写作这件事。擅长和兴趣相结合才是持续写作,日更的本质,但是,光有本质,找到了兴趣或者自己擅长的领域之后,也不一定能够完全保证自己能够持续写作。
所以,我们今天来聊一聊如何让自己更容易,能够减少阻力去写作呢?让一件自己看起来难的事情,变得简单,变得容易之后,你就会更加有自信,就能够更容易坚持不是吗?
光有道,没有法和术,是不行的。今天我们就聊一聊「法」和「术」的问题。也就是生财日历上的 2-7 这六个要领。
1、结构化和模板化
我们做一件事,之所以不愿意做就是感觉自己无法胜任,感觉这件事太难,有畏难情绪,并不是自己真的懒惰。所以,既然导致自己懒惰,无法坚持的原因是畏惧困难,感觉自己能力不足或者无法胜任。我们都找到问题的根源了,那么解决办法不就自然而然的出来了吗?
将这件事变得简单些,你可能就会更愿意去做,去坚持了。
比如:我们写文章,要形成自己的一个写作结构,将文章结构化,以后每篇文章都按照这个结构来写不就行了?比如结构是这样的:
先设问,引出问题;
根据问题,分析原因;
得出观点,解释观点
总结
这就是结构化,以后我们都这么写,不就容易多了?每天看到发生的事情,遇到的问题,都可以按照这个结构去套,去思考,将一个简单的大纲在脑子里形成。
模板化,就是我们写作结构固定了,模板就固定了。这样我将的模板就是另外一个意思,就是每天可能写作 1 小时,排版 2 小时,排版很费时间,简单啊,我们找到自己一个合适的模板,比如我用 MarkDown 语法写作,使用的软件是 Typora ,我就基于 Typora 写了一个 CSS 样式,以后我写完,排版自动就出来了,直接复制就行啦,排版一点也不费时间了。
这样一看,写作这件事就容易多了,也并不会浪费自己很多的时间和精力。
结构化和模板化是为了降低写作的成本,减少写作的畏难情绪,以后,自然每天就会喜欢上写作,也更加容易坚持。
2、素材库
这一点,我我记得我之前专门写过一篇文章说过,使用知识管理工具,把自己看到的对自己有启发的文章,都打上标签,整理起来。
素材库最大的作用就是为自己提供写作的素材和主题。可能很多人都想写作,却苦于不知道写什么?你每天可能总是在纠结:我今天写什么主题呢?就在思考写什么的过程中,一天的时间就过去了,最后,导致自己也并没有写。
你有了素材库之后呢?你就不缺写作主题和内容了,因为素材库是自己收集的对自己有用的文章和有启发的文章,你完全可以写自己对这些文章的读后感或者拿出其中一个观点来谈自己的看法啊。
这样一来,是不是自己就不缺写作的内容和主题了?也给自己节省了很多的时间和精力。
3、集中写作,碎片思考
这一点也很重要。高效的时间是用来写作的,而非构思的。
持续输出的七个要领当中,还有一点就是给自己定一个专门用于写作的时间,我专门写作的时间就是早上醒来。固定下来,养成习惯,就不难了。
你说:高效的时间用来写作,而非构思,我什么时候构思呢?
当然是碎片化时间。
我举个简单例子,比如我今天早上去上班的路上,看到一篇文章,超级喜欢,里面有几个观点讲的不错,我准备写一篇文章,谈谈我对这几个观点的看法,那么我就可以在地铁上按照自己之前的结构,思考和构思文章的大概提纲。到了公司就专心工作,中午吃饭的时候,再思考一下这件事,可能你再稍微思考一会,整个提纲的大概要点就出来了。
到了晚上,你给自己留 1 个小时的专门写作时间,打开电脑就可以直接上手写作了。按照之前自己思考的提纲和要点,一气呵成就完成了。
我大概就是这样的,我明天都会思考,明天早上写什么?有哪些要点,分几个结构写?想好了之后,第二天早上起来就写完了。然后,排版,定时发布。
总结
不管是结构化,模板化,素材库,还是碎片思考和集中写作,这些都是法和术,都是具有实践经验的总结,目的就是降低写作的门槛,减少写作的阻力,减轻自己的畏难情绪,让事情变得简单,从而你就容易养成习惯,那么坚持日更,持续写作,或许就不再是难题了。
关于写作的这三篇文章,真的是我自己发自内心给大家总结的经验和建议。希望能够切实的帮助到大家,养成写作的习惯,未来也可以通过写作来赚钱。
希望今天的分享能够给你有所启发。
最后,关注我,每天「钱近」一小步,欢迎大家在文章底下留言,跟我一起交流探讨。
特别提醒:福利来了,新的抽奖
我昨天没想到这么快就达到抽奖条件了,昨天晚上就自动开奖了。我今天有新建了一个抽奖。
话不多说,无套路抽奖,感谢大家一直以来对我的支持,今天一共发 200 元粉丝专属福利红包。
扫描下方二维码,关注公众号 【黑科技指北】回复关键字 “红包” 即可。可参与瓜分 200 元粉丝专属红包。
- 长按识别关注公众号 -
抽取 200 元粉丝专属红包

特别推荐:
我建了一个优质社群「突破圈层,个体崛起」,目前非常好,质量非常高,感兴趣的同学,可以点击下方图片,即可查看具体介绍,并加入。
↓↓↓点击下方图片即可阅读↓↓↓
突破圈层,个体崛起:在不确定的时代,确定的生活
本文分享了如何通过结构化、模板化和建立素材库来降低写作难度,提高写作效率。作者提出,将写作结构化能减少畏难情绪,模板化能简化排版工作,素材库则为写作提供源源不断的灵感和主题。通过集中写作和碎片化思考,可以更好地管理时间,实现日更写作。文章旨在帮助读者养成写作习惯,实现通过写作赚钱的目标。

306

被折叠的 条评论
为什么被折叠?



