Lag-Llama: Towards Foundation Models for Time Series Forecasting
文章内容:
时间序列预测任务,单变量预测单变量,基于Llama大模型,在zero-shot场景下模型表现优异。创新点,引入滞后特征作为协变量来进行预测。
获得不同频率的lag,来自glunoTS库里面的源码
def _make_lags(middle: int, delta: int) -> np.ndarray:
"""
Create a set of lags around a middle point including +/- delta.
"""
return np.arange(middle - delta, middle + delta + 1).tolist()
def get_lags_for_frequency(
freq_str: str,
lag_ub: int = 1200,
num_lags: Optional[int] = None,
num_default_lags: int = 7,
) -> List[int]:
"""
Generates a list of lags that that are appropriate for the given frequency
string.
By default all frequencies have the following lags: [1, 2, 3, 4, 5, 6, 7].
Remaining lags correspond to the same `season` (+/- `delta`) in previous
`k` cycles. Here `delta` and `k` are chosen according to the existing code.
Parameters
----------
freq_str
Frequency string of the form [multiple][granularity] such as "12H",
"5min", "1D" etc.
lag_ub
The maximum value for a lag.
num_lags
Maximum number of lags; by default all generated lags are returned.
num_default_lags
The number of default lags; by default it is 7.
"""
# Lags are target values at the same `season` (+/- delta) but in the
# previous cycle.
def _make_lags_for_second(multiple, num_cycles=3):
# We use previous ``num_cycles`` hours to generate lags
return [
_make_lags(k * 60 // multiple, 2) for k in range(1, num_cycles + 1)
]
def _make_lags_for_minute(multiple, num_cycles=3):
# We use previous ``num_cycles`` hours to generate lags
return [
_make_lags(k * 60 // multiple, 2) for k in range(1, num_cycles + 1)
]
def _make_lags_for_hour(multiple, num_cycles=7):
# We use previous ``num_cycles`` days to generate lags
return [
_make_lags(k * 24 // multiple, 1) for k in range(1, num_cycles + 1)
]
def _make_lags_for_day(
multiple, num_cycles=4, days_in_week=7, days_in_month=30
):
# We use previous ``num_cycles`` weeks to generate lags
# We use the last month (in addition to 4 weeks) to generate lag.
return [
_make_lags(k * days_in_week // multiple, 1)
for k in range(1, num_cycles + 1)
] + [_make_lags(days_in_month // multiple, 1)]
def _make_lags_for_week(multiple, num_cycles=3):
# We use previous ``num_cycles`` years to generate lags
# Additionally, we use previous 4, 8, 12 weeks
return [
_make_lags(k * 52 // multiple, 1) for k in range(1, num_cycles + 1)
] + [[4 // multiple, 8 // multiple, 12 // multiple]]
def _make_lags_for_month(multiple, num_cycles=3):
# We use previous ``num_cycles`` years to generate lags
return [
_make_lags(k * 12 // multiple, 1) for k in range(1, num_cycles + 1)
]
# multiple, granularity = get_granularity(freq_str)
offset = to_offset(freq_str)
# normalize offset name, so that both `W` and `W-SUN` refer to `W`
offset_name = norm_freq_str(offset.name)
if offset_name == "A":
lags = []
elif offset_name == "Q":
assert (
offset.n == 1
), "Only multiple 1 is supported for quarterly. Use x month instead."
lags = _make_lags_for_month(offset.n * 3.0)
elif offset_name == "M":
lags = _make_lags_for_month(offset.n)
elif offset_name == "W":
lags = _make_lags_for_week(offset.n)
elif offset_name == "D":
lags = _make_lags_for_day(offset.n) + _make_lags_for_week(
offset.n / 7.0
)
elif offset_name == "B":
lags = _make_lags_for_day(
offset.n, days_in_week=5, days_in_month=22
) + _make_lags_for_week(offset.n / 5.0)
elif offset_name == "H":
lags = (
_make_lags_for_hour(offset.n)
+ _make_lags_for_day(offset.n / 24)
+ _make_lags_for_week(offset.n / (24 * 7))
)
# minutes
elif offset_name == "T":
lags = (
_make_lags_for_minute(offset.n)
+ _make_lags_for_hour(offset.n / 60)
+ _make_lags_for_day(offset.n / (60 * 24))
+ _make_lags_for_week(offset.n / (60 * 24 * 7))
)
# second
elif offset_name == "S":
lags = (
_make_lags_for_second(offset.n)
+ _make_lags_for_minute(offset.n / 60)
+ _make_lags_for_hour(offset.n / (60 * 60))
)
else:
raise Exception("invalid frequency")
# flatten lags list and filter
lags = [
int(lag) for sub_list in lags for lag in sub_list if 7 < lag <= lag_ub
]
lags = list(range(1, num_default_lags + 1)) + sorted(list(set(lags)))
return lags[:num_lags]
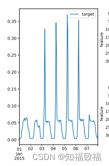
第一部分,生成以middle为中心,以delta为半径的区间[middle-delta,middle+delta] ,这很好理解,比如一周的周期是7天,周期大小在7天附近波动很正常。

第二部分,对于年月日时分秒这些不同的采样频率,采用不同的具体的函数来确定lags,其中有一个参数num_cycle,进一步利用了周期性,我们考虑间隔1、2、3、…num个周期的时间点之间的联系

原理类似于这张图,这种周期性的重复性体现在邻近的多个周期上

lag的用途
计算各类窗口大小
计算采样窗口大小
window_size = estimator.context_length + max(estimator.lags_seq) + estimator.prediction_length
# Here we make a window slightly bigger so that instance sampler can sample from each window
# An alternative is to have exact size and use different instance sampler (e.g. ValidationSplitSampler)
window_size = 10 * window_size
# We change ValidationSplitSampler to add min_past
estimator.validation_sampler = ValidationSplitSampler(
min_past=estimator.context_length + max(estimator.lags_seq),
min_future=estimator.prediction_length,
)
- 构建静态特征
lags = lagged_sequence_values(self.lags_seq, prior_input, input, dim=-1)#构建一个包含给定序列的滞后值的数组
static_feat = torch.cat((loc.abs().log1p(), scale.log()), dim=-1)
expanded_static_feat = unsqueeze_expand(
static_feat, dim=-2, size=lags.shape[-2]
)
return torch.cat((lags, expanded_static_feat, time_feat), dim=-1), loc, scale
数据集准备过程
对每个数据集采样,window_size=13500,也挺离谱的
train_data, val_data = [], []
for name in TRAIN_DATASET_NAMES:
new_data = create_sliding_window_dataset(name, window_size)
train_data.append(new_data)
new_data = create_sliding_window_dataset(name, window_size, is_train=False)
val_data.append(new_data)
采样的具体过程,这里有个问题,样本数量很小的数据集,实际采样窗口大小小于设定的window_size,后续会如何对齐呢?
文章设置单变量预测单变量,所以样本进行了通道分离,同一样本的不同特征被采样为不同的样本
def create_sliding_window_dataset(name, window_size, is_train=True):
#划分非重叠的滑动窗口数据集,window_size是对数据集采样的数量,对每个数据集只取前windowsize个样本
# Splits each time series into non-overlapping sliding windows
global_id = 0
freq = get_dataset(name, path=dataset_path).metadata.freq#从数据集中获取时间频率
data = ListDataset([], freq=freq)#创建空数据集
dataset = get_dataset(name, path=dataset_path).train if is_train else get_dataset(name, path=dataset_path).test
#获取原始数据集
for x in dataset:
windows = []
#划分滑动窗口
#target:滑动窗口的目标值
#start:滑动窗口的起始位置
#item_id,唯一标识符
#feat_static_cat:静态特征数组
for i in range(0, len(x['target']), window_size):
windows.append({
'target': x['target'][i:i+window_size],
'start': x['start'] + i,
'item_id': str(global_id),
'feat_static_cat': np.array([0]),
})
global_id += 1
data += ListDataset(windows, freq=freq)
return data
合并数据集
# Here weights are proportional to the number of time series (=sliding windows)
weights = [len(x) for x in train_data]
# Here weights are proportinal to the number of individual points in all time series
# weights = [sum([len(x["target"]) for x in d]) for d in train_data]
train_data = CombinedDataset(train_data, weights=weights)
val_data = CombinedDataset(val_data, weights=weights)
class CombinedDataset:
def __init__(self, datasets, seed=None, weights=None):
self._seed = seed
self._datasets = datasets
self._weights = weights
n_datasets = len(datasets)
if weights is None:
#如果未提供权重,默认平均分配权重
self._weights = [1 / n_datasets] * n_datasets
def __iter__(self):
return CombinedDatasetIterator(self._datasets, self._seed, self._weights)
def __len__(self):
return sum([len(ds) for ds in self._datasets])
网络结构
lagllama
class LagLlamaModel(nn.Module):
def __init__(
self,
max_context_length: int,
scaling: str,
input_size: int,
n_layer: int,
n_embd: int,
n_head: int,
lags_seq: List[int],
rope_scaling=None,
distr_output=StudentTOutput(),
num_parallel_samples: int = 100,
) -> None:
super().__init__()
self.lags_seq = lags_seq
config = LTSMConfig(
n_layer=n_layer,
n_embd=n_embd,
n_head=n_head,
block_size=max_context_length,
feature_size=input_size * (len(self.lags_seq)) + 2 * input_size + 6,
rope_scaling=rope_scaling,
)
self.num_parallel_samples = num_parallel_samples
if scaling == "mean":
self.scaler = MeanScaler(keepdim=True, dim=1)
elif scaling == "std":
self.scaler = StdScaler(keepdim=True, dim=1)
else:
self.scaler = NOPScaler(keepdim=True, dim=1)
self.distr_output = distr_output
self.param_proj = self.distr_output.get_args_proj(config.n_embd)
self.transformer = nn.ModuleDict(
dict(
wte=nn.Linear(config.feature_size, config.n_embd),
h=nn.ModuleList([Block(config) for _ in range(config.n_layer)]),
ln_f=RMSNorm(config.n_embd),
)
)
主要是transformer里面首先是一个线性层,然后加了n_layer个Block,最后是RMSNorm,接下来解析Block的代码

Block
class Block(nn.Module):
def __init__(self, config: LTSMConfig) -> None:
super().__init__()
self.rms_1 = RMSNorm(config.n_embd)
self.attn = CausalSelfAttention(config)
self.rms_2 = RMSNorm(config.n_embd)
self.mlp = MLP(config)
self.y_cache = None
def forward(self, x: torch.Tensor, is_test: bool) -> torch.Tensor:
if is_test and self.y_cache is not None:
# Only use the most recent one, rest is in cache
x = x[:, -1:]
x = x + self.attn(self.rms_1(x), is_test)
y = x + self.mlp(self.rms_2(x))
if is_test:
if self.y_cache is None:
self.y_cache = y # Build cache
else:
self.y_cache = torch.cat([self.y_cache, y], dim=1)[
:, 1:
] # Update cache
return y
代码看到这里不太想继续看了,太多glunoTS库里面的函数了,我完全不熟悉这个库,看起来太痛苦了,还有很多的困惑,最大的困惑就是数据是怎么对齐的,怎么输入到Llama里面的,慢慢看吧

1745

被折叠的 条评论
为什么被折叠?



