RTC基础知识参考:
STM32中的RTC
51单片机通常是外置的RTC芯片如DS1302,那么STM32的RTC是什么情况呢?
STM32芯片自带RTC,因此不须像其他MCU需外接RTC模块。
先读一读单片机的数据手册。
实时时钟是一个独立的定时器。RTC模块拥有一组连续计数的计数器,在相应软件配置下,可提供时钟日历的功能。修改计数器的值可以重新设置系统当前的时间和日期。
RTC模块和时钟配置系统(RCC_BDCR寄存器)处于后备区域,即在系统复位或从待机模式唤醒后,RTC的设置和时间维持不变。 系统复位后,对后备寄存器和RTC的访问被禁止,这是为了防止对后备区域(BKP)的意外写操 作。执行以下操作将使能对后备寄存器和RTC的访问:
● 设置寄存器RCC_APB1ENR的PWREN和BKPEN位,使能电源和后备接口时钟
● 设置寄存器PWR_CR的DBP位,使能对后备寄存器和RTC的访问。
主要特性:
● 可编程的预分频系数:分频系数高为220。
● 32位的可编程计数器,可用于较长时间段的测量。
● 2个分离的时钟:用于APB1接口的PCLK1和RTC时钟(RTC时钟的频率必须小于PCLK1时钟 频率的四分之一以上)。
● 可以选择以下三种RTC的时钟源:
● HSE时钟除以128;
● LSE振荡器时钟;
● LSI振荡器时钟● 2个独立的复位类型:
● APB1接口由系统复位;
● RTC核心(预分频器、闹钟、计数器和分频器)只能由后备域复位● 3个专门的可屏蔽中断:
● 1.闹钟中断,用来产生一个软件可编程的闹钟中断。● 2.秒中断,用来产生一个可编程的周期性中断信号(长可达1秒)。
● 3.溢出中断,指示内部可编程计数器溢出并回转为0的状态。
RTC时钟源:
三种不同的时钟源可被用来驱动系统时钟(SYSCLK):● HSI振荡器时钟
● HSE振荡器时钟
● PLL时钟这些设备有以下2种二级时钟源:
● 40kHz低速内部RC,可以用于驱动独立看门狗和通过程序选择驱动RTC。 RTC用于从停机/待机模式下自动唤醒系统。
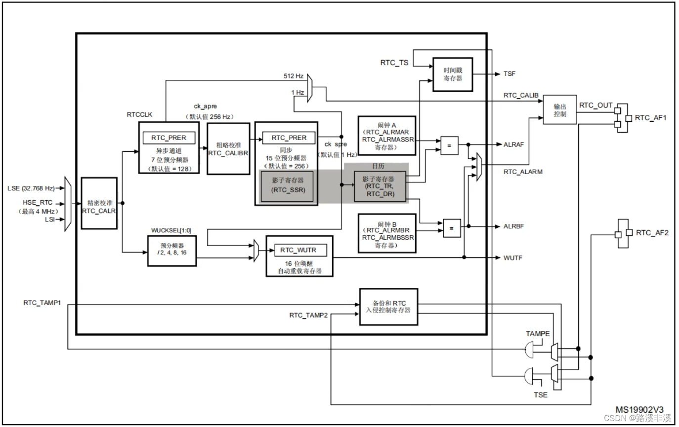
● 32.768kHz低速外部晶体也可用来通过程序选择驱动RTC(RTCCLK)。RTC原理框图
灰色区域为待机时维持供电区域。
APB1 接口:用来和 APB1 总线相连。
此单元还包含一组 16 位寄存器,可通过 APB1 总线对其进行读写操作。APB1 接口由 APB1 总线时钟驱动,用来与 APB1 总线连接。通过APB1接口可以访问RTC的相关寄存器(预分频值,计数器值,闹钟值)。
RTC 核心接口:由一组可编程计数器组成,分成两个主要模块 。
第一个模块是个RTC预分频器。
第二个模块是一个 32 位的可编程计数器 (RTC_CNT)可被初始化为当前的系统时间。
一个 32 位的时钟计数器,按秒钟计算,可以记录4294967296秒,约合136年左右,作为一般应用,这已经是足够了的。
RTC具体流程:
RTCCLK经过RTC_DIV预分频,RTC_PRL设置预分频系数,然后得到TR_CLK时钟信号,我们一般设置其周期为1s,RTC_CNT计数器计数,假如1970设置为时间起点为0s,通过当前时间的秒数计算得到当前的时间。RTC_ALR是设置闹钟时间,RTC_CNT计数到RTC_ALR就会产生计数中断。RTC_Second为秒中断,用于刷新时间。
RTC_Overflow是溢出中断。
RTC Alarm 控制开关机。断电后这三个中断不起作用。
RTC时钟选择
使用HSE分频时钟或者LSI的时候,在主电源VDD掉电的情况下,这两个时钟来源都会受到影响,因此没法保证RTC正常工作。所以RTC一般都时钟低速外部时钟LSE,频率为实时时钟模块中常用的32.768KHz。为什么其晶振频率是 32.768Khz 呢?因为2的15次方就是32768。在分频15次后就是1Hz,周期为1s。同时这个参数也是工程师总结的,时钟最为准确。
(在主电源VDD有效的情况下(待机),RTC还可以配置闹钟事件使STM32退出待机模式)
RTC设备因为其独特的运行方式(即掉电依旧运行)使用HSE分频时钟或者LSI的时候,在主电源VDD掉电的情况下,这两个时钟来源都会受到影响,资源消耗太大,小小的纽扣电池根本吃不消。没法保证RTC正常工作.所以RTC一般都时钟低速外部时钟LSE。
RTC复位过程
除了RTC_PRL、RTC_ALR、RTC_CNT和RTC_DIV寄存器外,所有的系统寄存器都由系统复位或电源复位进行异步复位。
RTC_PRL、RTC_ALR、RTC_CNT和RTC_DIV寄存器仅能通过备份域复位信号复位。系统复位后,禁止访问后备寄存器和RCT,防止对后卫区域(BKP)的意外写操作。RTC中断
秒中断:
这里时钟自带一个秒中断,每当计数加一的时候就会触发一次秒中断。注意,这里所说的秒中断并非一定是一秒的时间,它是由RTC时钟源和分频值决定的“秒”的时间,当然也是可以做到1秒钟中断一次。我们通过往秒中断里写更新时间的函数来达到时间同步的效果。闹钟中断:
闹钟中断就是设置一个预设定的值,计数每自加多少次触发一次闹钟中断。另外要注意的是,RTC的后备区域是没有日期寄存器的。所以,在断电重启后,日期不会更新,只有时间是最新的。那么,怎么能获取到最新的日期呢?
第一种办法是使用更高级的单片机,比如F4系列,就自带了日期寄存器。
另外一种办法就是通过计数器来硬算。计算量很大。
实际中可根据情况来选择最适合的方式。
硬件电路
RTC时钟:
后备电池模块
MX配置
开启RTC
开启LSE
生成代码即可。
这里不需要中断,包括秒中断、溢出中断、闹钟中断。
其他场景根据需要自行选择。
关于日期无法更新的问题
F1的RTC中,日期是无法在断电时保持更新的,因为没有日期寄存器。
那么,日期是咋来的?
而且,我在RTC框图中就看到了计数器,那么,年月日时分秒到底是咋来的?
难道要获取计数值后自己硬算吗?
通过查找资料,关于F1的RTC时间实现,进行如下记录。
首先,了解时间戳的概念。
其他领域不太清楚,在计算机领域,时间戳是指格林威治时间1970年01月01日00时00分00秒(北京时间1970年01月01日08时00分00秒)起至现在的总秒数。貌似还有其他的标准起始点,但不管是哪种标准起始点,只要有个标准起始点即可。
通常,计算特定的时间就是根据时间戳来转换的,比如,当时间戳是7200,表示自格林威治时间1970年01月01日00时00分00秒(北京时间1970年01月01日08时00分00秒)起至现在已经过了7200秒,那么此时的时间就是北京时间1970年01月01日10时00分00秒。其他更多的时间戳换算同理。如果需要格式化则处理对应的格式即可。
在STM32中,只有一个32位的计数器,又因为预分频后的周期通常都是1秒,所以计数器里的数,实际上就是一种时间戳。
不像更高级的STM32单片机,比如STM32F4就有专用的时间寄存器和日期寄存器。
而F1系列只有一个计数器。
按照我的理解,通过时间戳直接计算出年月日和时分秒应该是可以的,不过应该是过程非常复杂,里面涉及到各种闰月闰年,日期28/29等,所以,HAL库中(不知道标准库是不是)是将日历和时间分开来实现的。
首先要知道,计数器里存的是时间戳。在HAL库中,只将时间部分的时间戳存在了计数器寄存器中,而日历部分的时间处理是存在了一个结构体中。
STM32CubeMX生成的HAL库中RTC函数中,HAL_RTC_SetDate 日期设置函数只是将日期保存至hrtc结构体变量中,HAL_RTC_GetDate 日期获取函数也是直接从hrt结构体变量中获取日期数据。这种情况下,系统重启后数据丢失,日期会被重置。
STM32CubeMX生成的HAL库中RTC函数中,HAL_RTC_SetTime 时间设置函数是将时间转换为时间戳保存到计数器中,HAL_RTC_GetTime 时间获取函数则是将计数器的数值转换为时间。计数器在断电后能够依靠外部电池供电继续计时,所以掉电后,时间依然能够正常走时。但是,在时间戳与时间的换算处理中,会自动将时间戳转换为24H内的时间,所以并不能记录所走时长的天数。比如当时间计数值超过了一天,软件处理中会将继续增长的计数值换算成从0开始的时间。
那么,怎么实现日期的更新呢?
对于实现RTC掉电复位后更新日期现在使用比较广的是如下两种方式。
第一种:
使用备份寄存器,把日期信息存储在备份寄存器中,因为RTC模块属于后备区域,所以备份寄存器中的信息在复位后也是维持不变的。在下次上电后读取寄存器数据就可以知道日期了。但这个方式也有一种缺陷,日期虽然写在了备份寄存器中,但是这个部分没有计数,寄存器内的日期也无法进行更新。
第二种:
就是将日期和时间一起换算为时间戳保存在计数器中。
此时,需要自己写函数来实现日期和时间的设置以及读取,无法再使用HAL库自带的函数。实现过程较为复杂。此处不赘述,需要可自行查阅相关资料。
有些集成的时间芯片,可以直接通过接口读年月日时分秒,那是因为芯片内部已经把计数器的计数值进行了处理。并将年月日的值分别存放在了特定的存储单元,这时直接读取就可以了。 就比如开头链接中讲的DS1302,通过SPI接口去读芯片中的相应寄存器,直接得到年月日时分秒。
相关函数
/* RTC Time and Date functions ************************************************/ /** @addtogroup RTC_Exported_Functions_Group2 * @{ */ HAL_StatusTypeDef HAL_RTC_SetTime(RTC_HandleTypeDef *hrtc, RTC_TimeTypeDef *sTime, uint32_t Format); HAL_StatusTypeDef HAL_RTC_GetTime(RTC_HandleTypeDef *hrtc, RTC_TimeTypeDef *sTime, uint32_t Format); HAL_StatusTypeDef HAL_RTC_SetDate(RTC_HandleTypeDef *hrtc, RTC_DateTypeDef *sDate, uint32_t Format); HAL_StatusTypeDef HAL_RTC_GetDate(RTC_HandleTypeDef *hrtc, RTC_DateTypeDef *sDate, uint32_t Format); /** * @} */ /* RTC Alarm functions ********************************************************/ /** @addtogroup RTC_Exported_Functions_Group3 * @{ */ HAL_StatusTypeDef HAL_RTC_SetAlarm(RTC_HandleTypeDef *hrtc, RTC_AlarmTypeDef *sAlarm, uint32_t Format); HAL_StatusTypeDef HAL_RTC_SetAlarm_IT(RTC_HandleTypeDef *hrtc, RTC_AlarmTypeDef *sAlarm, uint32_t Format); HAL_StatusTypeDef HAL_RTC_DeactivateAlarm(RTC_HandleTypeDef *hrtc, uint32_t Alarm); HAL_StatusTypeDef HAL_RTC_GetAlarm(RTC_HandleTypeDef *hrtc, RTC_AlarmTypeDef *sAlarm, uint32_t Alarm, uint32_t Format); void HAL_RTC_AlarmIRQHandler(RTC_HandleTypeDef *hrtc); HAL_StatusTypeDef HAL_RTC_PollForAlarmAEvent(RTC_HandleTypeDef *hrtc, uint32_t Timeout); void HAL_RTC_AlarmAEventCallback(RTC_HandleTypeDef *hrtc); /** * @} */数据格式通常有BCD码和二进制码格式,可根据需要选择。
另外,还有可能用到备份区域的读写函数,因为备份区域断电后数据依然保存,所以可以将某些关键信息(比如日历)存入。
/** @addtogroup RTCEx_Exported_Functions_Group3 * @{ */ void HAL_RTCEx_BKUPWrite(RTC_HandleTypeDef *hrtc, uint32_t BackupRegister, uint32_t Data); uint32_t HAL_RTCEx_BKUPRead(RTC_HandleTypeDef *hrtc, uint32_t BackupRegister);里面的参数啥意思?
第二个参数:
第三个参数:要存入的数据
关键代码
/* Includes ------------------------------------------------------------------*/ #include "MyApplication.h" /* Private define-------------------------------------------------------------*/ /* Private variables----------------------------------------------------------*/ RTC_TimeTypeDef RTC_TimeStruct_CurrentValue; //RTC当前时间 RTC_DateTypeDef RTC_DateStruct_CurrentValue; //RTC当前日期 uint8_t *Week_Str[7] = { (uint8_t*)"日", (uint8_t*)"一", (uint8_t*)"二", (uint8_t*)"三", (uint8_t*)"四", (uint8_t*)"五", (uint8_t*)"六" }; /* Private function prototypes------------------------------------------------*/ static void Calendar_Set(void); //设置日历 static void Calendar_Get(void); //获取日历 static void Calendar_Show(void); //显示日历 static uint8_t Input_RTC_SetValue(uint8_t); //输入RTC设置值 static void RTC_Time_Set(void); //RTC时间设置 static void RTC_Date_Set(void); //RTC日期设置 /* Public variables-----------------------------------------------------------*/ MyRTC_t MyRTC = { TRUE, &RTC_TimeStruct_CurrentValue, &RTC_DateStruct_CurrentValue, Calendar_Set, Calendar_Get, Calendar_Show }; /* * @name Calendar_Set * @brief 设置日历 * @param None * @retval None */ static void Calendar_Set() { //上电复位时,读取RTC备份寄存器1的数据,如果为0x1688,则不需要通过串口重新设置日期与时间 if(HAL_RTCEx_BKUPRead(&hrtc,RTC_BKP_DR1) != 0x1688) { printf("^_^^_^开始设置RTC的日期与时间^_^^_^\r\n\r\n"); RTC_Date_Set(); //设置日期 RTC_Time_Set(); //设置时间 HAL_RTCEx_BKUPWrite(&hrtc,RTC_BKP_DR1,0x1688); } else { printf("^_^^_^RTC的日期与时间已设置!^_^^_^\r\n\r\n"); printf("重新设置的方法如下:\r\n"); printf("方法一:长按触摸按键2s以上;\r\n"); printf("方法二:系统断电,同时拔掉RTC电池。\r\n\r\n"); } } /* * @name Calendar_Get * @brief 显示日历 * @param None * @retval None */ static void Calendar_Get() { //获取当前时间 HAL_RTC_GetTime(&hrtc,MyRTC.pRTC_TimeStruct,RTC_FORMAT_BIN); //获取当前日期 HAL_RTC_GetDate(&hrtc,MyRTC.pRTC_DateStruct,RTC_FORMAT_BIN); } /* * @name Calendar_Show * @brief 显示日历 * @param None * @retval None */ static void Calendar_Show() { //串口打印日期 printf("当前时间为: %02u年%02d月%02d日(星期%s) ", 2000+MyRTC.pRTC_DateStruct->Year,MyRTC.pRTC_DateStruct->Month,MyRTC.pRTC_DateStruct->Date,Week_Str[MyRTC.pRTC_DateStruct->WeekDay]); //串口打印时间 printf("%02u:%02u:%02u\r\n",MyRTC.pRTC_TimeStruct->Hours,MyRTC.pRTC_TimeStruct->Minutes,MyRTC.pRTC_TimeStruct->Seconds); //数码管显示时间 Display.Disp_HEX(Disp_NUM_6,MyRTC.pRTC_TimeStruct->Hours/10,Disp_DP_OFF); Display.Disp_HEX(Disp_NUM_5,MyRTC.pRTC_TimeStruct->Hours%10,Disp_DP_ON); Display.Disp_HEX(Disp_NUM_4,MyRTC.pRTC_TimeStruct->Minutes/10,Disp_DP_OFF); Display.Disp_HEX(Disp_NUM_3,MyRTC.pRTC_TimeStruct->Minutes%10,Disp_DP_ON); Display.Disp_HEX(Disp_NUM_2,MyRTC.pRTC_TimeStruct->Seconds/10,Disp_DP_OFF); Display.Disp_HEX(Disp_NUM_1,MyRTC.pRTC_TimeStruct->Seconds%10,Disp_DP_OFF); } /* * @name Input_RTC_SetValue * @brief 输入RTC设置值 * @param MAX_Value -> 输入最大值 * @retval SetValue -> 返回输入字符对应的数值 */ static uint8_t Input_RTC_SetValue(uint8_t MAX_Value) { uint8_t SetValue = 0; //返回值 uint8_t Value_Arr[2] = {0}; uint8_t Index = 0; //以等待方式从串口接收2个有效字符 while(Index < 2) { //等待接收串口数据 Value_Arr[Index++] = getchar(); //校验字符有效性 if((Value_Arr[Index -1] < '0') || (Value_Arr[Index -1] > '9')) { printf("请输入 0 到 9 之间的数字 -->:\n"); Index--; } } //接收到的2个字符转化为数值 SetValue = (Value_Arr[0] - '0')*10 + (Value_Arr[1] - '0'); //校验数值有效行 if(SetValue > MAX_Value) { printf("请输入 0 到 %d 之间的数字\n", MAX_Value); SetValue = 0xFF; //SetValue设置为无效数据 } //返回数据 return SetValue; } /* * @name RTC_Date_Set * @brief RTC日期设置 * @param None * @retval None */ static void RTC_Date_Set() { RTC_DateTypeDef RTC_DateStruct_SetValue; uint8_t SetValue; printf("=========================日期设置==================\n"); printf("请输入年份(00-99): 20\n"); SetValue = 0xFF; while (SetValue == 0xFF) { SetValue = Input_RTC_SetValue(99); } printf("年份被设置为: 20%02u\n", SetValue); RTC_DateStruct_SetValue.Year = SetValue; printf("请输入月份(01-12): \n"); SetValue = 0xFF; while (SetValue == 0xFF) { SetValue = Input_RTC_SetValue(12); if(SetValue == 0x00) { printf("月份不能设置为0,请重新输入月份:\r\n"); SetValue = 0xFF; } } printf("月份被设置为: %02u\n", SetValue); RTC_DateStruct_SetValue.Month = SetValue; printf("请输入日期(01-31): \n"); SetValue = 0xFF; while (SetValue == 0xFF) { SetValue = Input_RTC_SetValue(31); if(SetValue == 0x00) { printf("日期不能设置为0,请重新输入日期:\r\n"); SetValue = 0xFF; } } printf("日期被设置为: %02u\r\n", SetValue); RTC_DateStruct_SetValue.Date = SetValue; //设置日期 HAL_RTC_SetDate(&hrtc,&RTC_DateStruct_SetValue,RTC_FORMAT_BIN); } /* * @name RTC_Time_Set * @brief RTC时间设置 * @param None * @retval None */ static void RTC_Time_Set() { RTC_TimeTypeDef RTC_TimeStruct_SetValue; uint8_t SetValue; printf("=========================时间设置==================\n"); printf("请输入时钟(00-23): \n"); SetValue = 0xFF; while (SetValue == 0xFF) { SetValue = Input_RTC_SetValue(23); } printf("时钟被设置为: %02u\n", SetValue); RTC_TimeStruct_SetValue.Hours = SetValue; printf("请输入分钟(00-59): \n"); SetValue = 0xFF; while (SetValue == 0xFF) { SetValue = Input_RTC_SetValue(59); } printf("分钟被设置为: %02u\n", SetValue); RTC_TimeStruct_SetValue.Minutes = SetValue; printf("请输入秒钟(00-59): \n"); SetValue = 0xFF; while (SetValue == 0xFF) { SetValue = Input_RTC_SetValue(59); } printf("秒钟被设置为: %02u\n", SetValue); RTC_TimeStruct_SetValue.Seconds = SetValue; //设置时间 HAL_RTC_SetTime(&hrtc,&RTC_TimeStruct_SetValue,RTC_FORMAT_BIN); } /******************************************************** End Of File ********************************************************/
更直观的代码
void User_Init(void) { RTC_TimeTypeDef startTime = {0}; startTime.Hours = 0x21U; startTime.Minutes = 0x0U; startTime.Seconds = 0x0U; HAL_RTC_SetTime(&hrtc, &startTime, RTC_FORMAT_BCD); } void Co_Run(void) { RTC_TimeTypeDef realTime = {0}; HAL_RTC_GetTime(&hrtc, &realTime, RTC_FORMAT_BCD); printf("%x:%x:%x",realTime.Hours, realTime.Minutes, realTime.Seconds); printf("\r\n"); HAL_Delay(1000); }注意,如果输入是BCD码,就要直接输入BCD码;
输出的时候,直接以十六进制输出,得到的就是BCD码结果。
关于BCD码,具体见:
本文详细介绍了STM32中的RTC功能,包括RTC的基础知识、特性、时钟源、中断类型以及复位过程。RTC在STM32中是一个独立的定时器,具备时钟日历功能,其时钟源可以是HSE、LSE或LSI。STM32的RTC在系统复位后能保持时间,但日期需要通过备份寄存器或时间戳计算来保持。RTC的中断包括秒中断、闹钟中断和溢出中断,可用于时间同步和唤醒功能。此外,文章还讨论了RTC的硬件电路和RTC在STM32CubeMX中的配置方法。










2348

被折叠的 条评论
为什么被折叠?



