目录
TCP 包头格式
TCP是基于IP协议的,IP协议层面并不对可靠性做出任何的保障,所有的功能都是由TCP在传输层实现的。
源端口号和目标端口号是不可少的,这一点和 UDP 是一样的。如果没有这两个端口号。数据就不知道应该发给哪个应用。
接下来是包的序号。为什么要给包编号呢?当然是为了解决乱序的问题。不编好号怎么确认哪个应该先来,哪个应该后到呢。编号是为了解决乱序问题。
还应该有的就是确认序号。发出去的包应该有确认,要不然我怎么知道对方有没有收到呢?如果没有收到就应该重新发送,直到送达。这个可以解决不丢包的问题。
TCP协议里有一些常用的标志位,用来标识当前通信处于那个阶段:SYN 是发起一个连接,ACK 是回复,RST 是重新连接,FIN 是结束连接。
还有一个重要的就是窗口大小。TCP 要做流量控制,通信双方各声明一个窗口,标识自己当前能够的处 理能力,别发送的太快,撑死我,也别发的太慢,饿死我。
TCP 的三次握手
TCP 的连接建立,我们常常称为三次握手。
A:您好,我是 A。
B:您好 A,我是 B。
A:您好 B。
为什么要三次
我们也常称为“请求 -> 应答 -> 应答之应答”的三个回合。这个看起来简单,其实里面还是有很多的学问,很多的细节。
首先,为什么要三次,而不是两次?按说两个人打招呼,一来一回就可以了啊?为了可靠,为什么不是四次?
我们还是假设这个通路是非常不可靠的,A 要发起一个连接,当发了第一个请求杳无音信的时候,会有很多的可能性,比如第一个请求包丢了,再如没有丢,但是绕了弯路,超时了,还有 B 没有响应,不想和我连接。
A 不能确认结果,于是再发,再发。终于,有一个请求包到了 B,但是请求包到了 B 的这个事情,目前A 还是不知道的,A 还有可能再发。
B 收到了请求包,就知道了 A 的存在,并且知道 A 要和它建立连接。如果 B 不乐意建立连接,则 A 会重试一阵后放弃,连接建立失败,没有问题;如果 B 是乐意建立连接的,则会发送应答包给 A。
当然对于 B 来说,这个应答包也是一入网络深似海,不知道能不能到达 A。这个时候 B 自然不能认为连接是建立好了,因为应答包仍然会丢,会绕弯路,或者 A 已经挂了都有可能。
而且这个时候 B 还能碰到一个诡异的现象就是,A 和 B 原来建立了连接,做了简单通信后,结束了连接。还记得吗?A 建立连接的时候,请求包重复发了几次,有的请求包绕了一大圈又回来了,B 会认为这也是一个正常的的请求的话,因此建立了连接,可以想象,这个连接不会进行下去,也没有个终结的时候,纯属单相思了。因而两次握手肯定不行。
B 发送的应答可能会发送多次,但是只要一次到达 A,A 就认为连接已经建立了,因为对于 A 来讲,他的消息有去有回。A 会给 B 发送应答之应答,而 B 也在等这个消息,才能确认连接的建立,只有等到了这个消息,对于 B 来讲,才算它的消息有去有回。当然 A 发给 B 的应答之应答也会丢,也会绕路,甚至 B 挂了。按理来说,还应该有个应答之应答之应答,这样下去就没底了。所以四次握手是可以的,四十次都可以,关键四百次也不能保证就真的可靠了。只要双方的消息都有去有回,就基本可以了。好在大部分情况下,A 和 B 建立了连接之后,A 会马上发送数据的,一旦 A 发送数据,则很多问题都得到了解决。例如 A 发给 B 的应答丢了,当 A 后续发送的数据到达的时候,B 可以认为这个连接已经建立,或者 B 压根就挂了,A 发送的数据,会报错,说 B 不可达,A 就知道 B 出事情了。当然你可以说 A 比较坏,就是不发数据,建立连接后空着。我们在程序设计的时候,可以要求开启keepalive 机制,即使没有真实的数据包,也有探活包。
另外,你作为服务端 B 的程序设计者,对于 A 这种长时间不发包的客户端,可以主动关闭,从而空出资源来给其他客户端使用。三次握手除了双方建立连接外,主要还是为了沟通一件事情,就是TCP 包的序号的问题。A 要告诉 B,我这面发起的包的序号起始是从哪个号开始的,B 同样也要告诉 A,B 发起的包的序号起始是从哪个号开始的。为什么序号不能都从 1 开始呢?因为这样往往会出现冲突。
例如,A 连上 B 之后,发送了 1、2、3 三个包,但是发送 3 的时候,中间丢了,或者绕路了,于是重新发送,后来 A 掉线了,重新连上 B 后,序号又从 1 开始,然后发送 2,但是压根没想发送 3,但是上次绕路的那个 3 又回来了,发给了 B,B 自然认为,这就是下一个包,于是发生了错误。因而,每个连接都要有不同的序号。这个序号的起始序号是随着时间变化的,可以看成一个 32 位的计数器,每 4ms 加一,如果计算一下,如果到重复,需要 4 个多小时,那个绕路的包早就死翘翘了,因为我们都知道 IP 包头里面有个 TTL,也即生存时间。
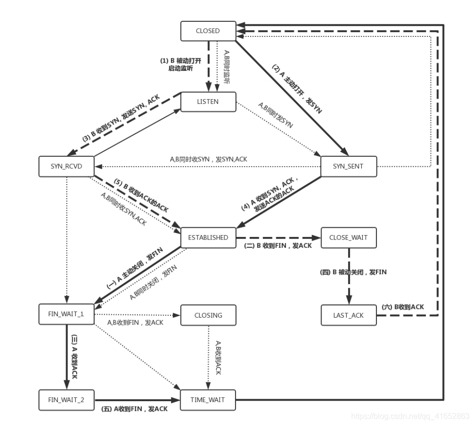
好了,双方终于建立了信任,建立了连接。前面也说过,为了维护这个连接,双方都要维护一个状态机,在连接建立的过程中,双方的状态变化时序图就像这样。
一开始,客户端和服务端都处于 CLOSED 状态。先是服务端主动监听某个端口,处于 LISTEN 状态。然后客户端主动发起连接 SYN,之后处于 SYN-SENT 状态。服务端收到发起的连接,返回 SYN,并且ACK 客户端的 SYN,之后处于 SYN-RCVD 状态。客户端收到服务端发送的 SYN 和 ACK 之后,发送ACK 的 ACK,之后处于 ESTABLISHED 状态,因为它一发一收成功了。服务端收到 ACK 的 ACK 之后,处于 ESTABLISHED 状态,因为它也一发一收了。
TCP 四次挥手
A:B 啊,我不想玩了。
B:哦,你不想玩了啊,我知道了。
CLOSE-WAIT:
这个时候,还只是 A 不想玩了,也即 A 不会再发送数据,但是 B 能不能在 ACK 的时候,直接关闭呢?
当然不可以了,很有可能 A 是发完了最后的数据就准备不玩了,但是 B 还没做完自己的事情,还是可以发送数据的,所以称为半关闭的状态。这个状态就是CLOSE-WAIT。
这个时候 A 可以选择不再接收数据了,也可以选择最后再接收一段数据,等待 B 也主动关闭。
B:A 啊,好吧,我也不玩了,拜拜。
A:好的,拜拜。
断开的时候,我们可以看到,当 A 说“不玩了”,就进入 FIN_WAIT_1 的状态,B 收到“A 不玩”的消息后,发送知道了,就进入 CLOSE_WAIT 的状态。
A 收到“B 说知道了”,就进入 FIN_WAIT_2 的状态,如果这个时候 B 直接跑路,则 A 将永远在这个状态。TCP 协议里面并没有对这个状态的处理,但是 Linux 有,可以调整 tcp_fin_timeout 这个参数,设置一个超时时间。
TIME-WAIT的作用:
如果 B 没有跑路,发送了“B 也不玩了”的请求到达 A 时,A 发送“知道 B 也不玩了”的 ACK 后,从FIN_WAIT_2 状态结束,按说 A 可以跑路了,但是最后的这个 ACK 万一 B 收不到呢?则 B 会重新发一个“B 不玩了”,这个时候 A 已经跑路了的话,B 就再也收不到 ACK 了,因而 TCP 协议要求 A 最后等待一段时间 TIME_WAIT,这个时间要足够长,长到如果 B 没收到 ACK 的话,“B 说不玩了”会重发的,A 会重新发一个 ACK 并且足够时间到达 B。
A 直接跑路还有一个问题是,A 的端口就直接空出来了,但是 B 不知道,B 原来发过的很多包很可能还在路上,如果 A 的端口被一个新的应用占用了,这个新的应用会收到上个连接中 B 发过来的包,虽然序列号是重新生成的,但是这里要上一个双保险,防止产生混乱,因而也需要等足够长的时间,等到原来B 发送的所有的包都消亡了,再空出端口来。
等待的时间设为 2MSL,MSL是Maximum Segment Lifetime,报文最大生存时间,它是任何报文在网络上存在的最长时间,超过这个时间报文将被丢弃。因为 TCP 报文基于是 IP 协议的,而 IP 头中有一个TTL 域,是 IP 数据报可以经过的最大路由数,每经过一个处理他的路由器此值就减 1,当此值为 0 则数据报将被丢弃,同时发送 ICMP 报文通知源主机。协议规定 MSL 为 2 分钟,实际应用中常用的是 30秒,1 分钟和 2 分钟等。
流量控制:
为了记录所有发送的包和接收的包,TCP 也需要发送端和接收端分别都有缓存来保存这些记录。
发送端的缓存里是按照包的 ID 一个个排列,根据处理的情况分成四个部分。
第一部分:发送了并且已经确认的。
第二部分:发送了并且尚未确认的。
第三部分:没有发送,但是已经等待发送的。
第四部分:没有发送,并且暂时还不会发送的。
在 TCP 里,接收端会给发送端报一个窗口的大小,叫Advertised window。这个窗口的大小应该等于上面的第二部分加上第三部分,就是已经交代了没做完的加上马上要交代的。超过这个窗口的,接收端做不过来,就不能发送了。
接收端缓存里记录的内容要简单一些:
第一部分:接受并且确认过的。
第二部分:还没接收,但是马上就能接收的。
第三部分:还没接收,也没法接收的。
MaxRcvBuffer:最大缓存的量;
LastByteRead 之后是已经接收了,但是还没被应用层读取的;
NextByteExpected 是第一部分和第二部分的分界线。
第二部分的窗口有多大呢?
NextByteExpected 和 LastByteRead 的差其实是还没被应用层读取的部分占用掉的 MaxRcvBuffer 的量,我们定义为 A。
AdvertisedWindow 其实是 MaxRcvBuffer 减去 A。
也就是:AdvertisedWindow=MaxRcvBuffer-((NextByteExpected-1)-LastByteRead)。那第二部分和第三部分的分界线在哪里呢?NextByteExpected 加 AdvertisedWindow 就是第二部分和第三部分的分界线,其实也就是 LastByteRead 加上 MaxRcvBuffer。
其中第二部分里面,由于受到的包可能不是顺序的,会出现空挡,只有和第一部分连续的,可以马上进行回复,中间空着的部分需要等待,哪怕后面的已经来了。
顺序问题与丢包问题
还是刚才的图,在发送端来看,1、2、3 已经发送并确认;4、5、6、7、8、9 都是发送了还没确认;10、11、12 是还没发出的;13、14、15 是接收方没有空间,不准备发的。在接收端来看,1、2、3、4、5 是已经完成 ACK,但是没读取的;6、7 是等待接收的;8、9 是已经接收,但是没有 ACK 的。
假设 4 的确认到了,不幸的是,5 的 ACK 丢了,6、7 的数据包丢了,这该怎么办呢?
超时重试
也即对每一个发送了,但是没有 ACK 的包,都有设一个定时器,超过了一定的时间,就重新尝试。但是这个超时的时间如何评估呢?这个时间不宜过短,时间必须大于往返时间RTT,否则会引起不必要的重传。也不宜过长,这样超时时间变长,访问就变慢了。
估计往返时间,需要 TCP 通过采样 RTT 的时间,然后进行加权平均,算出一个值,而且这个值还是要不断变化的,因为网络状况不断的变化。除了采样 RTT,还要采样 RTT 的波动范围,计算出一个估计的超时时间。由于重传时间是不断变化的,我们称为自适应重传算法(Adaptive RetransmissionAlgorithm)。
如果过一段时间,5、6、7 都超时了,就会重新发送。接收方发现 5 原来接收过,于是丢弃 5;6 收到了,发送 ACK,要求下一个是 7,7 不幸又丢了。当 7 再次超时的时候,有需要重传的时候,TCP 的策略是超时间隔加倍。每当遇到一次超时重传的时候,都会将下一次超时时间间隔设为先前值的两倍。两次超时,就说明网络环境差,不宜频繁反复发送。
超时触发重传存在的问题是,超时周期可能相对较长。那是不是可以有更快的方式呢?
快速重传,当接收方收到一个序号大于下一个所期望的报文段时,就检测到了数据流中的一个间格,于是发送三个冗余的 ACK,客户端收到后,就在定时器过期之前,重传丢失的报文段。例如,接收方发现 6、8、9 都已经接收了,就是 7 没来,那肯定是丢了,于是发送三个 6 的 ACK,要求下一个是 7。客户端收到 3 个,就会发现 7 的确又丢了,不等超时,马上重发。
流量控制问题
在对于包的确认中,同时会携带一个窗口的大小。
我们先假设窗口不变的情况,窗口始终为 9。4 的确认来的时候,会右移一个,这个时候第 13 个包也可以发送了。
这个时候,假设发送端发送过猛,会将第三部分的 10、11、12、13 全部发送完毕,之后就停止发送了,未发送可发送部分为 0。
当对于包 5 的确认到达的时候,在客户端相当于窗口再滑动了一格,这个时候,才可以有更多的包可以发送了,例如第 14 个包才可以发送。
如果接收方实在处理的太慢,导致缓存中没有空间了,可以通过确认信息修改窗口的大小,甚至可以设置为 0,则发送方将暂时停止发送。如果这样的话,发送方会定时发送窗口探测数据包,看是否有机会调整窗口的大小。当接收方比较慢的时候,要防止低能窗口综合征,别空出一个字节来就赶快告诉发送方,然后马上又填满了,可以当窗口太小的时候,不更新窗口,直到达到一定大小,或者缓冲区一半为空,才更新窗口。
拥塞控制问题
水管有粗细,网络有带宽,也即每秒钟能够发送多少数据;水管有长度,端到端有时延。在理想状态下,水管里面水的量 = 水管粗细 x 水管长度。对于到网络上,通道的容量 = 带宽 × 往返延迟。
如果我们设置发送窗口,使得发送但未确认的包为为通道的容量,就能够撑满整个管道。
如果我们在这个基础上再调大窗口,使得单位时间内更多的包可以发送,会出现什么现象呢?
我们来想,原来发送一个包,从一端到达另一端,假设一共经过四个设备,每个设备处理一个包时间耗费 1s,所以到达另一端需要耗费 4s,如果发送的更加快速,则单位时间内,会有更多的包到达这些中间设备,这些设备还是只能每秒处理一个包的话,多出来的包就会被丢弃,这是我们不想看到的。
这个时候,我们可以想其他的办法,例如这个四个设备本来每秒处理一个包,但是我们在这些设备上加缓存,处理不过来的在队列里面排着,这样包就不会丢失,但是缺点是会增加时延,这个缓存的包,4s肯定到达不了接收端了,如果时延达到一定程度,就会超时重传,也是我们不想看到的。于是 TCP 的拥塞控制主要来避免两种现象,包丢失和超时重传。
慢启动:
一条 TCP 连接开始,cwnd 设置为一个报文段,一次只能发送一个;当收到这一个确认的时候,cwnd加一,于是一次能够发送两个;当这两个的确认到来的时候,每个确认 cwnd 加一,两个确认 cwnd 加二,于是一次能够发送四个;当这四个的确认到来的时候,每个确认 cwnd 加一,四个确认 cwnd 加四,于是一次能够发送八个。可以看出这是指数性的增长。
涨到什么时候是个头呢?有一个值 ssthresh 为 65535 个字节,当超过这个值的时候,就要小心一点了,不能倒这么快了,可能快满了,再慢下来。
每收到一个确认后,cwnd 增加 1/cwnd,我们接着上面的过程来,一次发送八个,当八个确认到来的时候,每个确认增加 1/8,八个确认一共 cwnd 增加 1,于是一次能够发送九个,变成了线性增长。
UDP和TCP的区别:
TCP 是面向连接的,UDP 是面向无连接的。
什么叫面向连接,什么叫无连接呢?在互通之前,面向连接的协议会先建立连接。例如,TCP 会三次握手,而 UDP 不会。为什么要建立连接呢?你 TCP 三次握手,我 UDP 也可以发三个包玩玩,有什么区别吗?
所谓的建立连接,是为了在客户端和服务端维护连接,而建立一定的数据结构来维护双方交互的状态,用这样的数据结构来保证所谓的面向连接的特性。
例如,TCP 提供可靠交付。通过 TCP 连接传输的数据,无差错、不丢失、不重复、并且按序到达。我们都知道 IP 包是没有任何可靠性保证的,一旦发出去,就像西天取经,走丢了、被妖怪吃了,都只能随它去。但是 TCP 号称能做到那个连接维护的程序做的事情,这个下两节我会详细描述。而UDP 继承了 IP包的特性,不保证不丢失,不保证按顺序到达。再如,TCP 是面向字节流的。发送的时候发的是一个流,没头没尾。IP 包可不是一个流,而是一个个的IP 包。之所以变成了流,这也是 TCP 自己的状态维护做的事情。而UDP 继承了 IP 的特性,基于数据报的,一个一个地发,一个一个地收。
有状态
还有TCP 是可以有拥塞控制的。它意识到包丢弃了或者网络的环境不好了,就会根据情况调整自己的行为,看看是不是发快了,要不要发慢点。UDP 就不会,应用让我发,我就发,管它洪水滔天。
因而TCP 其实是一个有状态服务,通俗地讲就是有脑子的,里面精确地记着发送了没有,接收到没有,发送到哪个了,应该接收哪个了,错一点儿都不行。而UDP 则是无状态服务。通俗地说是没脑子的,天真无邪的,发出去就发出去了。我们可以这样比喻,如果 MAC 层定义了本地局域网的传输行为,IP 层定义了整个网络端到端的传输行为,这两层基本定义了这样的基因:网络传输是以包为单位的,二层叫帧,网络层叫包,传输层叫段。
我们笼统地称为包。包单独传输,自行选路,在不同的设备封装解封装,不保证到达。基于这个基因,生下来的孩子 UDP 完全继承了这些特性,几乎没有自己的思想。