看完这篇文章带你零基础入门软件测试职业院校技能大赛!
文章目录
0X01 面向的人群:
大一或大二的学生通过学校的选拔成功进入软件测试训练室进行备赛训练,想要在省赛中拿到一个比较好的名次进行免试专升本。
院校的指导老师刚接手《软件测试》项目从零走上备战职业院校技能大赛《软件测试》的道路。
《2024年某省份专升本政策改革说明》:
4.技能大赛免试考生。包括在专科高等职业教育期间,且在本通知印发前符合以下条件之一的学生:
世界技能大赛参赛选手(含入围国家集训队选手)
中华人民共和国职业技能大赛 优胜奖及以上
全国职业院校技能大赛 三等奖及以上
湖北省职业院校技能大赛 一等奖
0X02:需要准备的文档资源:

1、下载《软件测试赛项规程与赛题》并熟读研究其中内容

0X03 各模块与角色的需求分析与理解:
1、ERP管理平台角色与功能分析

【系统管理员】:负责整个系统的设置、权限分配以及基础信息的管理,如商品信息、仓库信息、客户信息和供应商信息等。
【基础信息管理】:
商品信息-商品管理:维护商品的基本信息,包括新增、修改、删除商品记录。
商品信息-商品品牌:管理不同品牌的产品信息。
商品信息-商品单位:定义和管理商品的计量单位。
商品信息-商品分类:对商品进行分类管理,便于查询和统计。
仓库信息:维护企业内部仓库的基础信息。
客户信息:录入、编辑和查看客户资料。
供应商信息:管理供应商的详细信息。
【采购主管/采购专员】:主要关注采购活动的管理,包括商品的采购入库和退货。
采购管理:
-
采购入库:处理采购订单执行后的实物接收过程,更新库存数量。
-
采购退货:处理向供应商退回不合格或多余的采购商品。
【仓库主管/仓库专员】:
-
库存管理:监控库存总量、查看单个商品库存详情以及进行库存盘点等操作。
-
库存分布:展示库存分布在不同仓库的具体情况。
-
出库审核:审批销售出库或其他用途的库存减少操作。
-
入库审核:审核并确认采购入库及其他来源的商品入库。
-
库存调拨:在不同仓库之间转移库存资源。
【销售主管/销售专员】:管理销售订单、商品出库及退货。
销售管理:
- 销售出库:处理销售订单,执行发货并相应减少库存。
- 销售退货:处理由客户退回的商品,更新库存并可能涉及到退款或换货流程。
【结算主管/结算专员】:
结算管理:
- 收入结算:处理销售收入的到账确认及应收账款管理。
- 支出结算:管理应付账款,包括供应商付款等支出事项。
总结:通过这样的角色分工和菜单结构,ERP系统可以有效地帮助企业实现跨部门的协同作业,确保从采购、仓储、销售到财务结算等一系列核心业务流程的顺畅运作。
2、ERP管理平台登录页面UI需求分析:

0X04 :赛题任务分析:
本赛项考查的技术技能和涵盖的职业典型工作任务如下图
共包含7个任务分别为:环境搭建及系统部署、单元测试、测试文档(测试计划、测试报告)、功能测试(测试用例、测试制定与Bug记录)、自动化测试、性能测试(LoadRunner与Jmeter工具)、接口测试(Postman)。大家可以合理安排两位选手所需要负责的任务。

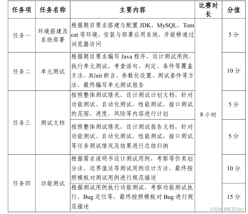
竞赛任务、比赛时长及分值配比如下图:



任务1 环境搭建及系统部署(5分)
根据题目要求搭建与配置JDK、MySQL、Tom cat等环境,安装与部署应用系统,并能够通过浏览器访问
环境要求:
VirtualBox-6.1.22-144080-Win
CentOS-7-x86_64-DVD-1810.iso
JDK-8u271-linux-x64.tar.gz
mysql-5.6.42-linux-glibc2.12-x86_64.tar.gz
apache-tomcat-8.5.63.tar.gz
suthr.sql
suthr.war
任务2 单元测试 (10分)
根据软件测试竞赛项目需求,编写应用程序,设计测试数据并得出测试结果,编写单元测试报告。
环境要求:
Eclipse_Version:2022-03(4.23.0)
junit-4.13.2.jar
hamcrest-core-1.3.jar
hamcrest-library-1.3.jar
任务3 测试文档(10分)
测试计划:按照整体测试情况,设计测试计划文档,针对 功能测试、自动化测试、性能测试、接口测试 的范围、进度、风险等内容进行计划

**测试报告:**按照整体测试情况,设计测试报告文档,针对 功能测试、自动化测试、性能测试、接口测试 等任务测试情况及结果进行总结归纳

任务4 功能测试(25分)
测试用例:根据需求说明书设计测试用例,考察等价类划分法、边界值法等测试用例设计方法,最终按照模板对测试用例进行规范描述


**Bug执行与记录:**根据测试用例执行功能测试,考察功能测试执行、Bug定位等,最终按照模板对Bug进行规范描述

任务5 自动化测试 (20分)
根据题目要求编写并执行自动化测试脚本,考 查浏览器基本操作、页面元素进行识别并定位、 Selenium基本方法使用、Unittest框架、数据驱 动、数据断言、测试报告、PageObject设计模 式等,最终编写自动化测试报告【Python语言】
python-3.10.6-amd64
pycharm-community-2022.2.1
selenium(4.4.3)
ddt(1.6.0)

我也发布了一些省赛自动化的任务答案可以参考以下!:2024年甘肃省职业院校技能大赛高职学生组“软件测试“赛项竞赛卷A-自动化测试解析答案(ERP)
任务6 性能测试(18分)
根据题目要求录制/添加脚本、设置场景,考察 性能测试工具(LoadRunner、JMeter)的脚本 录制/添加、检查点、参数化、集合点、关联、 事务、场景设置及运行等,最终编写性能测试报告【LoadRunner与Jmeter工具】
FiddlerSetup
apache-jmeter-5.5
loadrunner2022—Micro_Focus_LoadRunner_2022_Community_Edition
得分点:
术语定义描述。 1分
LoadRunner-测试策略。 1分
LoadRunner-性能测试实施过程。 7分
LoadRunner-执行结果。 0.5分
JMeter-测试策略。 1分
JMeter-性能测试实施过程。 7分
JMeter-执行结果。 0.5分
任务7 接口测试(7分)
根据题目要求设置请求、验证接口,考察接口测试工具(PostMan)的接口请求设置、参数设置、变量设置、测试断言、数据驱动、添加Cookie 等,最终编写接口测试报告
接口测试工具:Postman-win64-10.10.9
得分点:
术语定义描述。 1分
题目1接口测试实施过程执行截图。 2分
题目2接口测试实施过程执行截图。 2分
题目3接口测试实施过程执行截图。 2分
比赛完成的最终提交物(U盘提交):
以下是软件测试省赛中的提交物(不包含环境搭建的报告)

需要软件测试资源或竞赛培训可联系我!
专注于职业院校技能竞赛培训,培训软件测试赛项从大赛0基础-入门技能大赛-进阶完整的培训体系。这里有具备5年国赛、省赛经验的专业人员进行教学。各大院校需要培训支持可联系我!
我们在CSDN也建立了一个省赛和国赛赛题答案的一个专栏,如您是缺少资源或者对赛题有疑问的话,希望可以帮助到您【CSDN专栏与竞赛培训是分开的!!!】
2024年的软件测试省赛 规程的一个讲解可以关注我B站进行观看!:2024年"软件测试"省职业院校技能大赛规程及样题讲解
最后,感谢您的抽出宝贵的时间进行阅览!!!可以的话 希望点赞、关注、收藏3连!!

2万+

被折叠的 条评论
为什么被折叠?



