前言
本示例描述了行波 Mach-Zehnder 调制器的完整多物理场(电气、光学、射频)仿真,最后在INTERCONNECT中进行了紧凑模型电路仿真。计算了相对相移、光学传输、传输线带宽和眼图等关键结果。

综述
此示例中5毫米长的Si波导由5毫米长的Al共面传输线驱动的反向偏置pn结相位调制:
CHARGE求解器提供pn结因反向偏置变化而导致的电荷密度变化,以及串联平板电阻和pn结电容。电荷密度的变化被汇入MODE求解器,以计算波导的光学折射率调制,而平板电阻和结电容则汇入MODE求解器,以计算传输线的射频特性。然后将光学和射频自变量以及结电容汇入INTERCONNECT紧凑模型中,以进行电路仿真并计算光学传输和眼图。

步骤1:参杂硅材料波导的电压-载子浓度分布关系
由于Lumerical 的Multiphysics CHARGE模块是用有限元方法(Find Element Method)计算,2D还是3D对求解时间差异明显。因此首先分析尺寸与模型:pn结平行电场方向长10um,垂直电场方向宽5mm、厚度0.09um且无垂直电场方向的形状变化,加上载子浓度会与电场分布强相关,建议此步骤用2D求解来节省时间。但由于掺杂模型需要3D信息定义,我们建立3D模型但用2D的求解范围,建模中垂直电场方向有个宽度即可。
运用模块内完善的半导体材料以及物理模型设定建模后,用稳态设定多个偏压条件(-0.5~4V,0.5V步长)进行仿真,并于光路调变范围设定设置电荷监视器“monitor_charge”以将电荷密度保存在 tw_modulator_charge.mat 中,稍后将其导入 MODE 求解器。
通过在物件树中选择 CHARGE,在结果视图窗口中右键单击所需结果(电荷)并在对数刻度上对其进行可视化,可以显示电荷密度,如下图。



步骤2:平板电阻与PN结电容
此步骤中将再次使用Lumerical 的Multiphysics CHARGE模块。
案例中,借助脚本抓取仿真结果,并使用最终差分法计算 pn 结的直流电容。平板电阻是传输线与PN结连接在一起的均匀面形半导体区域所产生。PN结在反向偏压情况下电阻无穷大,可推估其电容与频率相关性不高,以只用一个直流电容来表示。下图显示了直流电容,并将其与交流电容进行了比较。图中显示 直流电容是准确的,并且类似于在反向偏置中预期的交流电容。第三张图是串联 RC 电路的史密斯圆图。
稳态直流仿真的脚

本还将电压与电容关系保存于 tw_modulator_dc_C.mat 中,而小信号仿真也搭配脚本由阻抗推导电阻和电容;R 和 C 分别对应阻抗的实部和虚部。R 值将保存到tw_modulator_Rslab_tot.dat 中,稍后用于 MODE 和 INTERCONNECT 模拟。
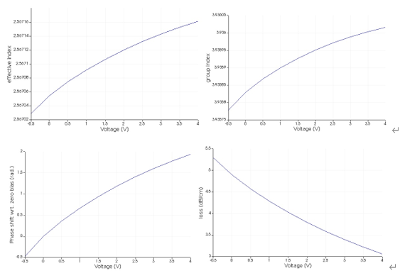
步骤3:光学波导特性
接下来使用Lumerical 的MODE FDE模块来计算掺杂硅材料波导的光学特性。形状建模后首先用脚本导入步骤1算得各偏压下的折射率分布,分别利用Eigenmode求解器算出波长1.55um下的基本模态信息,包含等效折射率、群折射率、损耗、以及估算有效调变长度为4.5毫米下的相移,并用脚本提取有效折射率相对于零偏差的变化,零偏差是 INTERCONNECT 中传输线幅度调制的参考(中间)偏差。下图显示了光学等效折射率和群折射率(实部)、相对于 0 V 的相移和损耗(与等效折射率的虚部有关)。这些参数都将存成tw_modulator_optical_data.mat于稍后导入到步骤5 INTERCONNECT模块。

步骤4:射频传输线特性
第四步骤继续用MODE FDE模块Eigenmode求解器来计算射频特性。除了定义浸没在氧化物中的金属射频共面传输线,还需导入步骤2中计算的电阻和电容数据与结构,表示传输线之间的平板电阻和pn结的紧凑模型。
在此借助脚本,首先调用Eigenmode求解器,采用零偏压下的电压相关电容,对频率10GHz~100GHz,间格为10GHz的每个频率求解等效折射率(其中虚部为损耗)和群折射率,再以脚本计算出基本模态的阻抗(其中实部为电阻,虚部为电抗)。这些结果也存档成tw_modulator_RF_data.mat用于INTERCONNECT系统仿真中。代入步骤 2 平板电阻和 pn 结电容(零偏压)的值并从脚本中设置。其中总电阻除以 2 并分配给n 和 p区域。
下图显示了射频损耗、射频群折射率、特性阻抗的实部和虚部(电阻和电抗)。

步骤5:紧凑模型和电路仿真
使用前面步骤的仿真结果,我们为 INTERCONNECT 中构成完整调制器电路的波导、光调制器和行波电极导入紧凑模型参数。然后可以在稳态和时域中执行电路仿真,以获得光传输与偏置和频率的关系以及眼图。
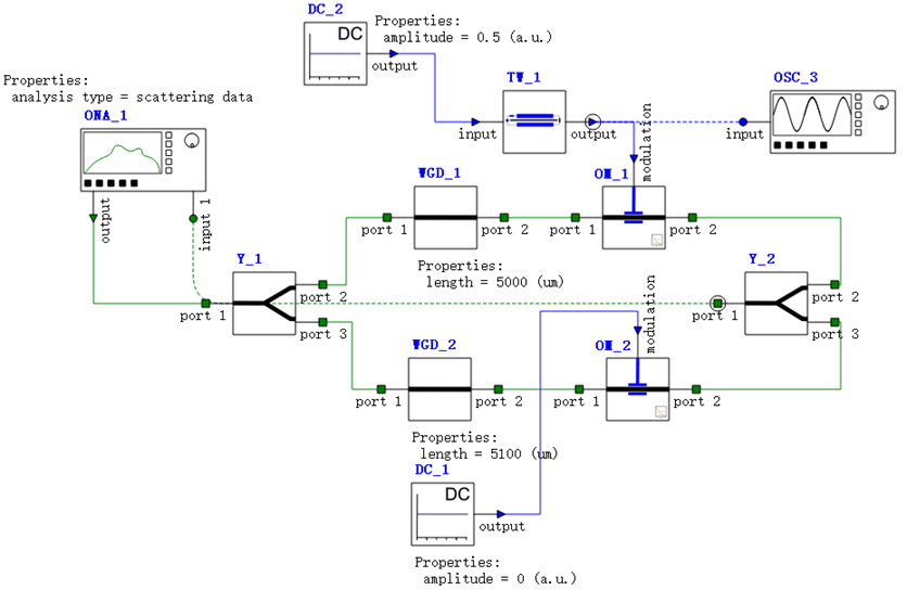
使用 INTERCONNECT 打开文件 tw_modulator_INTERCONNECT_ONA.icp,它表示调制器光子电路以及 ONA(Optical Network Analyzer) 测量设备。调制器本身包括一个输入波导 Y 分支,其后是每个分支上的波导和光调制器,以及将 2 个调制器臂重新组合在一起的输出 Y 分支。上调制器臂还有一个行波电极 (TWE),相移应用于此臂,而下臂保持零参考偏压。光网络分析仪向输入 Y 支路提供光输入,并从输出 Y 支路接收输出光信号,而上臂 TWE 被直流信号偏置。

行波电极可调变光程最大为5000um(假设90%有效),源端与输出端阻抗都设定50 Ohm,其他则为脚本输入的步骤2与4仿真结果。整个系统器件的操作波长设为1.55um,在0V偏压情况下对应的有效折射率、群折射率与损耗。
设定好之后以Interconnect中的光网络分析器(Optical Network Analyzer, ONA)对系统的穿透波进行分析。在ONA源设定仿真波长为1550到1650nm,共1000个波长点,在DC_2分别用-0.5,0,0.5三电压条件控制行波电极,可以得到不同电压下穿透率随波长的变化,从图可知在控制电压改变1V时穿透波长差异仅0.8~0.9nm。

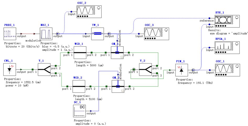
接下来将整个形波马赫-曾德尔调制器放进眼图分析系统,使用 INTERCONNECT 打开文件 tw_modulator_INTERCONNECT_eye.icp,该文件表示调制器光子电路以及眼图测量设备。用连续波激光(CW Laser)当光源,控制行波电极的电信号则为一个时间脉冲发生器,包含伪随机二元序列(Pseudo-Random Binary Sequence ,PRBS) 讯号搭配不归零 (Non-return to zero,NRZ) 脉冲发生器。PRBS信号的比特率设置为20 Gbits/s,NRZ脉冲发生器调制幅度为1 V,参考偏差为-0.5 V(信号范围在-0.5和0.5 V之间), 激光源功率为10 mW,激光源波长为1552.5nm。

激光功率和波长的选择是相对任意的,在这种情况下,我们选择的值在眼图中给出可接受的信噪比,眼图交叉接近50%来运行仿真。选择眼图物件并从结果视图窗口可视化眼图。从同样的角度来看,眼图中的消光比为 4.25 dB。

最后以Interconnect中的电网络分析器(Electrical Network Analyzer ,ENA)对行波电极进行带宽分析。在设定30GHz的频率范围下,结果如下图,3db的带宽约对应15GHz。


本文详细介绍了行波Mach-Zehnder调制器的多物理场仿真过程,涵盖电气、光学及射频特性。通过五个主要步骤,从半导体材料的电荷密度分布到最终电路仿真,全面解析了调制器的设计与性能评估。
961

被折叠的 条评论
为什么被折叠?



