10.1软件缺陷的定义


10.2软件缺陷示例


10.3软件缺陷的表现形式


10.4软件缺陷的产生原因(了解)

10.5软件缺陷的根源(了解)

10.6软件缺陷修复的费用(了解)

10.7软件缺陷的信息(重要)


10.8软件缺陷的分类-缺陷状态(重点)


10.9软件缺陷的分类-严重程度


10.10软件缺陷的分类-优先级


- 严重程度高不一定优先级高
10.11软件缺陷的分类-bug类型




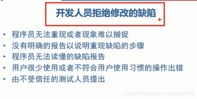
10.12程序员拒绝修改缺陷(了解)

10.12缺陷修改说明(了解)

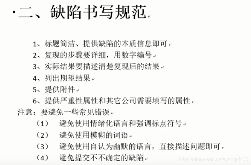
10.13缺陷报告的重要性、注意事项、书写规范








10.14缺陷报告示例

10.15缺陷处理流程

10.16缺陷跟踪


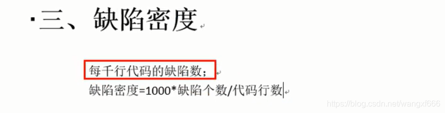
10.17缺陷统计










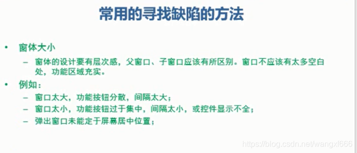
10.18常用的找寻缺陷方法










本文详细探讨了软件缺陷的定义、示例、表现形式,揭示其产生的原因和根源,涉及修复成本、优先级划分、bug类型等。重点讲解缺陷报告规范与流程,以及常见缺陷查找方法。通过实例和标签,帮助读者理解关键概念和实践技巧。
1万+

被折叠的 条评论
为什么被折叠?



