目录
一、舞台中央:处理器(CPU)—— 系统的“大脑”与“指挥家”
1.1.3 主流架构:ARM、x86、RISC-V 怎么选?
2.1 易失性存储器 (Volatile Memory) - “工作台”
2.2 非易失性存储器 (Non-Volatile Storage) - “档案库”
手机能同时刷视频、聊微信、导航,全靠它里面的 “小脑袋”—— 处理器;而聊天记录、照片能存住,离不开 “小仓库”—— 存储器。这俩硬件就像驱动程序的 “左右腿”,驱动要想跑起来,必须先懂它们的 “脾气”。

今天从最基础的硬件知识入手,聊聊驱动开发绕不开的两大核心:用处理器和存储器。这些内容听起来像 “教科书”,但搞懂了它们,你会发现驱动代码里的每一行ioremap(内存映射)、每一个中断处理函数,都是和硬件的 “对话密码”。
一、舞台中央:处理器(CPU)—— 系统的“大脑”与“指挥家”
1.1 通用处理器:驱动世界的 “全能管家”
驱动开发者视角: 处理器就是你代码的终极执行者。理解它,才能写出高效、稳定的驱动。
1.1.1 它凭什么 “通用”?
通用处理器(如手机里的 ARM 芯片、电脑里的 Intel 酷睿)是驱动开发最常打交道的硬件。说它 “通用”,不是因为 “啥都会”,而是因为它像一个 “多面手”,能通过软件灵活适配各种任务。
举个生活化的例子:你用手机拍照,处理器既要处理摄像头的图像数据(计算曝光),又要运行相册 APP(管理存储),还要维持 Wi-Fi 连接(处理网络包)。这些任务需求差异极大,但通用处理器通过 “分时复用”(同一时间只做一件事,但切换极快)和 “多核心协作”(比如大核跑 APP,小核管后台),就能把所有活都揽下来。
1.1.2 驱动开发绕不开的 “三大特性”

通用处理器能 “全能”,靠的是这几个关键设计,而这些设计也直接影响驱动怎么写:
①指令流水线:像 “包子铺” 的高效分工
处理器执行指令时,不是 “一条一条干”,而是像包子铺的流水线:揉面、包馅、蒸制同时进行。比如 ARM 的 Cortex-A 系列有 3 级流水线(取指→译码→执行),高端芯片甚至有 10 级以上。
驱动开发时要注意:
- 指令乱序:流水线可能导致指令实际执行顺序和代码顺序不同(比如为了效率,先执行后面的简单指令)。访问硬件寄存器时,必须用
mb()(内存屏障)强制顺序,否则可能出现 “写寄存器没生效” 的 bug; - 分支预测:处理器会猜测条件跳转的方向(比如
if语句),猜错了就要 “回退”。驱动里的中断处理函数要尽量避免复杂条件判断,否则可能拖慢响应速度。
②内存管理单元(MMU):给硬件 “分房间”
MMU 是处理器的 “地址翻译官”,它把驱动代码里的 “虚拟地址”(比如0xFFFF0000)翻译成硬件实际的 “物理地址”。就像你给快递写 “XX 小区 3 栋 201”,MMU 负责找到对应的真实房间。

对驱动来说,MMU 的作用主要有两个:
- 隔离硬件资源:不同外设(比如摄像头和 Wi-Fi 模块)的寄存器被映射到不同的虚拟地址空间,驱动只能访问自己的 “房间”,避免互相干扰;
- 支持大内存:32 位处理器最多只能直接访问 4GB 物理内存,但通过 MMU 的 “分页机制”,可以把外存(如硬盘)当内存用(虚拟内存)。
③中断系统:处理器的 “紧急呼叫”
当硬件需要处理器帮忙时(比如按键被按下、串口收到数据),会通过 “中断线” 给处理器发信号。处理器收到信号后,会暂时放下手头的活,跳转到驱动的 “中断服务函数(ISR)” 处理。

驱动开发中,中断处理是最容易出问题的环节:
- 中断优先级:处理器有多个中断优先级(比如 ARM 的 IRQ 和 FIQ),驱动需要给高频中断(如摄像头数据)分配高优先级,避免被低优先级中断 “插队”;
- 中断共享:多个硬件可能共用一根中断线(比如 I2C 总线上的多个传感器),驱动需要在 ISR 里 “快速判断” 是哪个设备触发的,避免处理时间过长导致系统卡顿。
1.1.3 主流架构:ARM、x86、RISC-V 怎么选?
驱动开发选处理器架构,就像选手机:不同场景有不同的 “最优解”。
| 架构 | 代表芯片 | 特点 | 驱动开发常见场景 |
|---|---|---|---|
| ARM | 骁龙 8 Gen3、麒麟 9000S | 低功耗、多核扩展强、生态完善(Android/Linux 适配好) | 手机、平板、智能手表、工业控制器 |
| x86 | Intel 酷睿 i7、AMD 锐龙 | 性能强、支持复杂指令(如 AVX 浮点运算)、桌面 / 服务器生态垄断 | 电脑、服务器、边缘计算设备 |
| RISC-V | 平头哥玄铁 C910、SiFive | 开源可定制、指令集简洁、适合专用场景(如 AIoT、汽车电子) | 新兴物联网设备、定制化嵌入式系统 |
举个真实案例:某智能音箱厂商开发驱动时,最初选了 x86 处理器,结果发现 “性能过剩但功耗太高”,播放音乐时音箱发热严重。后来换成 ARM Cortex-A76,通过调整驱动的 “动态调频”(根据任务负载调整 CPU 频率),不仅解决了发热问题,还把续航从 4 小时延长到 8 小时。
1.2 DSP:驱动中的 “专业技工”
1.2.1 它和通用处理器有啥不一样?
如果说通用处理器是 “全科医生”,DSP(数字信号处理器)就是 “专科医生”。它专为高频数字信号处理优化,比如手机的通话降噪、蓝牙耳机的音质优化、摄像头的图像增强,全靠它。

①架构差异:“术业有专攻”
DSP 的架构设计完全围绕 “信号处理” 展开,和通用处理器有三个核心区别:
| 特性 | 通用处理器(如 ARM) | DSP(如 TI TMS320C66x) |
|---|---|---|
| 指令集 | 复杂指令(支持多任务) | 专用指令(如乘法累加 MAC、位操作) |
| 数据位宽 | 32/64 位(通用计算) | 16/32 位(适合音频 / 图像的定点运算) |
| 硬件加速单元 | 可选(如 NEON 协处理器) | 必配(如双乘法器、专用数据总线) |
举个例子:计算两个 16 位整数的乘积并累加(这是音频处理的常见操作),通用处理器需要 3 条指令(取数→乘法→累加),而 DSP 的 “MAC 指令”(乘法累加)可以一步完成,速度快 3 倍。
1.2.2 驱动开发的 “特殊照顾”
DSP 的 “专业” 也带来了驱动开发的特殊需求,最典型的是实时性和数据吞吐量。
① 实时性:信号处理 “等不起”
音频、视频信号是连续的数据流(比如每秒 48000 个音频采样点),如果处理延迟超过几毫秒,就会出现 “声音卡顿”“画面花屏”。因此,DSP 驱动必须保证 “零延迟” 响应。
驱动需要做这些事:
- 中断短平快:DSP 的中断服务函数(ISR)要尽量简单,只做 “标记数据到达” 的动作,真正的处理放到 “底半部”(比如用任务队列慢慢处理);
- 内存零拷贝:音频数据从麦克风到 DSP 处理,再到扬声器输出,驱动要避免在不同内存区域复制数据(比如用 “DMA 直接内存访问”,让硬件自己搬运数据)。
②数据吞吐量:海量数据 “吃得下”
DSP 处理的信号数据量极大(比如 4K 视频每秒 30 帧,每帧 800 万像素),驱动必须保证数据能 “快速进、快速出”。
典型方案是双缓冲技术:驱动维护两个缓冲区(A 和 B),当 DSP 处理缓冲区 A 的数据时,新数据同时写入缓冲区 B;A 处理完后,立即切换到 B,A 开始写入新数据。这样 DSP 和数据采集单元 “并行工作”,吞吐量提升一倍。
1.2.3 核心特点
-
为数字信号处理而生: 擅长密集、重复性的数学运算(乘加
MAC、FFT、FIR/IIR滤波)。 -
哈弗架构 (Harvard Architecture): 指令存储和数据存储有独立的总线和访问通路!可以同时取指令和取数据,速度远超冯·诺依曼架构。
-
硬件加速单元: 专用硬件直接搞定特定算法(如Viterbi解码器、Turbo编解码器)。
-
优化的指令集: 单指令多数据 (
SIMD)、零开销循环 (Zero-Overhead Loop)。 -
确定性高: 执行时间可预测,适合实时信号处理。
-
通常无MMU或简化MMU: 更专注于计算本身。
1.2.4 代表选手
-
TI C66x/C64x: 无线通信基带处理主力。
-
ADI SHARC/Blackfin: 音频处理、工业控制常见。
-
CEVA DSP IP: 大量授权用于手机基带、AI加速。
-
很多SoC内置DSP核: 如高通Hexagon, 苹果/华为NPU中的DSP单元。
1.2.5 驱动开发关键点 (与通用处理器差异巨大!)
-
异构系统通信是核心: CPU和DSP如何高效、低延迟地交换数据和命令?这就是驱动工程师的大舞台!
-
共享内存 (Shared Memory): 最常用。在物理内存中划出一块区域,双方都能访问。驱动负责: 初始化配置这块内存的物理地址、大小、属性(Cache策略!),建立双方的“地图”(地址映射表)。关键挑战: Cache一致性!需要精心设计软件协议或利用硬件一致性机制 (如ARM CCI, CCN)。
-
IPC (Inter-Processor Communication): 使用硬件提供的IPC中断和邮箱寄存器。驱动需要:
-
配置IPC中断。
-
实现双方认可的“邮箱协议”(比如一个寄存器放命令,一个寄存器放参数地址)。
-
编写CPU端和DSP端的底层通信库。
-
-
DMA搬运数据: 大量数据传输靠CPU/DSP自己搬太慢。驱动需要配置DMA引擎在共享内存、外设FIFO、DSP内存间高效搬运数据。
-
-
DSP固件加载与管理: DSP通常运行专用固件 (
.out,.elf)。驱动需要:-
将固件镜像从文件系统(或内置)加载到内存(通常是DSP专用的IRAM/DRAM)。
-
配置DSP的启动地址、复位信号。
-
管理固件的启动、停止、崩溃恢复。
-
-
内存访问权限: 如果DSP没有完整MMU,驱动需要确保DSP只能访问被允许的内存区域,防止它乱改系统关键数据。
-
性能监控与调试: 提供接口让用户层工具监控DSP负载、性能计数器。调试DSP代码往往比调试CPU更困难,驱动可能需要提供日志输出通道或硬件调试接口支持。

1.2.6 一个典型音频处理场景(CPU + DSP协作)
①用户层App: 请求播放音频文件。
②CPU Audio驱动:
-
读取音频文件(MP3/AAC)。
-
调用DSP驱动接口:将压缩的音频数据 通过DMA 放入 共享内存。
-
通过IPC邮箱 发送命令给DSP: “解码这段数据!”(附带数据在共享内存的地址和长度)。
③DSP驱动 (CPU侧):
-
将命令写入硬件IPC邮箱寄存器。
-
触发IPC中断通知DSP。
④DSP:
-
收到中断,从邮箱读取命令。
-
根据命令找到共享内存中的压缩数据。
-
调用专用解码算法(硬件加速)进行解码。
-
将解码后的PCM数据 通过另一个DMA通道 直接送入I2S/TDM音频接口的FIFO。
-
解码完成,通过IPC邮箱 回发“完成”消息给CPU。
⑤CPU Audio驱动:
-
收到DSP的完成中断/IPC消息。
-
通知上层数据已就绪,或准备下一段数据。
⑥硬件 (I2S/TDM): 持续将FIFO中的PCM数据转换成模拟信号输出到喇叭。
二、存储器:驱动的 “数据仓库”
驱动开发者视角: 数据在哪里?怎么放?怎么取?速度如何?掉电会不会丢?这些问题直接决定了驱动的行为逻辑和性能。

2.1 易失性存储器 (Volatile Memory) - “工作台”
特点: 断电数据丢失! 速度快,用作CPU的临时工作区。
主要成员:
①寄存器 (Register):
-
位置: 位于CPU内部。
-
速度: 极快!和CPU时钟同步。
-
容量: 极小(几十到几百字节)。
-
驱动视角: 驱动直接操作的硬件寄存器就是这类!通过
ioremap映射到内核虚拟地址空间后,用readl()/writel()等函数访问。配置外设(如设置UART波特率、GPIO方向)全靠它。
②高速缓存 (Cache):
-
位置: CPU内部或紧邻CPU (L1, L2, L3)。
-
速度: 极快(接近寄存器)。
-
容量: 较小(KB 到 MB 级)。
-
作用: 缓存最近访问过的指令和数据,解决CPU与主存速度不匹配。
-
驱动关键点 (再次强调!):
-
DMA一致性: DMA操作的内存区域必须是Cache一致的!用
dma_alloc_coherent()分配的内存是 非Cache (Uncached) 或 写结合 (Write-Combining) 的。用dma_map_single()/dma_sync_single_*()管理普通内存的Cache同步。 -
IO设备访问: 设备通过DMA写入内存后,CPU读取前可能需要
dma_sync_single_for_cpu()来使Cache失效,确保读到最新数据。CPU写完后交给DMA前,可能需要dma_sync_single_for_device()来写回 (Flush) Cache。 -
自修改代码: 极少见,但如果驱动动态修改了正在执行的代码,需要刷新指令Cache (
flush_icache_range())。
-
③主存储器 - 内存 (Main Memory / RAM):
-
位置: CPU外部,通过内存总线连接。
-
速度: 比Cache慢很多(纳秒级),但仍是外部存储的千百倍。
-
容量: GB级(现代系统)。
-
主要技术:
-
DRAM (Dynamic RAM): 最主流的主存。需要定时刷新保持数据。
-
SDRAM (Synchronous DRAM): 同步于系统时钟。
-
DDR SDRAM (Double Data Rate SDRAM): DDR3/DDR4/DDR5,速度一代比一代快。驱动通常不直接管,由内存控制器和BIOS/固件初始化。
-
-
SRAM (Static RAM):
-
更快,不需要刷新,更贵,功耗更高。
-
常用于高速缓存 (L1 Cache) 或对速度要求极高的小容量片上内存。
-
-
-
驱动视角:
-
kmalloc(),vmalloc(),__get_free_pages()等函数分配内核内存。 -
理解物理页框 (
struct page),伙伴系统 (Buddy System),Slab分配器。 -
内存映射: 驱动可以将外设寄存器或一段物理内存映射到用户空间 (
mmap),让应用直接访问(需谨慎处理安全和同步!)。 -
预留内存 (Reserved Memory): 在设备树 (
Reserved Memory) 或启动参数 (mem=,memmap=) 中预留内存给特定外设(如GPU、DSP、加密引擎)或驱动使用,避免被系统挪用。
-
2.2 非易失性存储器 (Non-Volatile Storage) - “档案库”
特点: 断电数据不丢失! 速度相对慢,用于长期保存程序和数据。
主要成员:
①只读存储器 (ROM):
-
Mask ROM: 出厂固化,完全不可改。成本最低。
-
PROM (Programmable ROM): 用户可烧写一次。
-
EPROM (Erasable PROM): 紫外线擦除可重写。
-
EEPROM (Electrically Erasable PROM): 电擦除! 字节级擦写。常用作保存设备配置信息(如网卡MAC地址、传感器校准参数)。
-
驱动视角: 通常通过I2C或SPI接口访问。Linux提供通用的EEPROM驱动框架 (
drivers/misc/eeprom/),厂商常提供具体芯片驱动。驱动常用sysfs或ioctl暴露配置接口给用户空间。
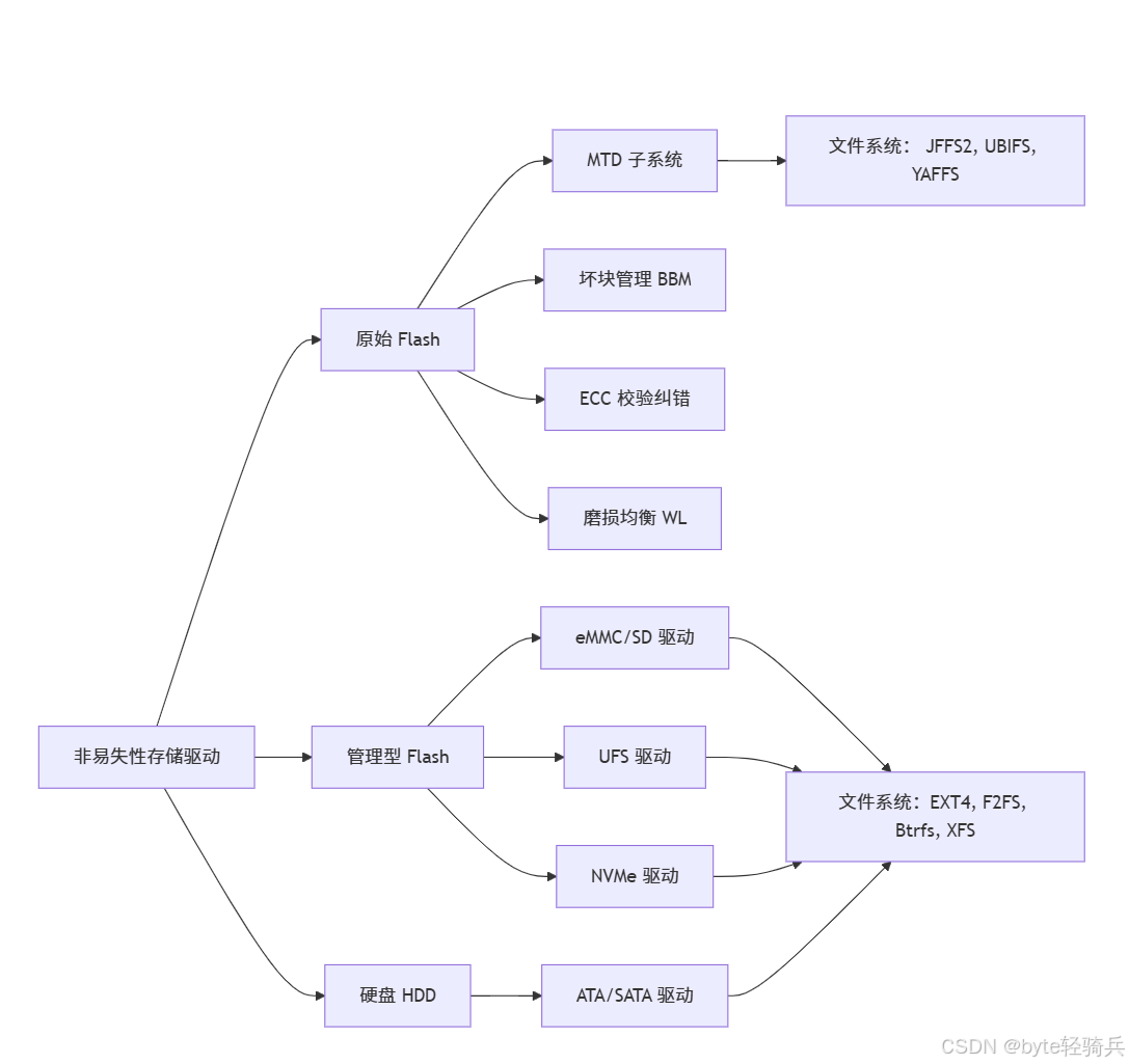
②闪存 (Flash Memory): 当今嵌入式系统和存储设备的绝对主力!
-
特点: 电擦除、电写入。必须先擦除 (成块) 才能写! 擦写次数有限(NAND Flash约10万-100万次)。
-
两大阵营:
特性 NOR Flash NAND Flash 接口 并行 或 SPI,支持 XIP (Execute In Place) 复杂I/O (8位或16位并行, ONFI, Toggle) 读取速度 快 (接近RAM) 慢于NOR 写入速度 慢 快于NOR 擦除速度 非常慢 (块大) 快 (块小) 容量成本 容量小 (MB-GB),成本高/bit 容量大 (GB-TB),成本低/bit 可靠性 较高,位错误少 较低,需ECC校验 主要用途 存储启动代码 (Bootloader), XIP应用 大容量数据存储 (eMMC, SSD, UFS, SD卡) -
驱动视角 (NAND/Managed Flash 是重点):
-
原始NAND Flash: 驱动工程师的“硬骨头”!
-
需要实现Linux MTD (Memory Technology Device) 子系统接口。
-
坏块管理 (BBM): NAND天生有坏块!驱动需扫描、标记、跳过坏块。
-
ECC (Error Correction Code): 必须使用硬件或软件ECC校验纠错。汉明码 (Hamming)、BCH码、LDPC码越来越强。
-
磨损均衡 (Wear Leveling): 在MTD层或上层文件系统 (如UBIFS) 实现,让擦写均匀分布到各块,延长寿命。
-
OOB (Out-Of-Band) 区管理: 存放ECC、坏块标记等元数据。
-
-
管理型闪存 (Managed Flash): 驱动工程师的“福音”!
-
eMMC (Embedded MMC): 把NAND Flash、控制器(包含FTL-Flash Translation Layer、坏块管理、ECC、磨损均衡)封装成标准MMC接口。驱动使用 标准的MMC/SD卡驱动框架 (
drivers/mmc/),几乎不用管Flash细节。嵌入式系统根文件系统最爱! -
UFS (Universal Flash Storage): 性能远超eMMC,串行接口,类似SSD。驱动使用UFS标准框架 (
drivers/ufs/)。高端手机/平板常用。 -
SSD (Solid State Drive): SATA/NVMe接口的大容量存储。NVMe驱动 (
drivers/nvme/) 管理PCIe通道和命令队列,FTL在SSD主控内部完成。
-
-
SPI NOR Flash: 驱动使用SPI NOR框架 (
drivers/mtd/spi-nor/)。配置设备树 (spi-flashcompatible),主要存储Bootloader、内核、设备树、小型只读文件系统 (SquashFS)。
-
③硬盘驱动器 (HDD):
-
机械硬盘,靠磁头在旋转盘片上读写。速度慢(毫秒级寻道),怕震动,容量大且便宜。
-
驱动视角: 使用标准的 块设备驱动 (
drivers/ata/for SATA)。驱动主要负责将SCSI或ATA命令转换为硬件操作。文件系统和上层应用无需关心是HDD还是SSD。
2.3 存储器层级结构与驱动优化

-
金字塔法则: 越靠近CPU顶端,速度越快、容量越小、成本越高。
-
驱动优化黄金定律:
-
减少访问次数: 合并IO请求(如电梯算法)、使用缓冲区 (Buffer/Cache)。
-
靠近CPU操作: 能用寄存器就不用内存;数据尽可能放Cache里;DMA搬运代替CPU搬运。
-
预取 (Prefetching): 预测即将需要的数据,提前加载到Cache。
-
异步与非阻塞: 让CPU在等待慢速IO时去做其他事 (
select,poll,epoll, AIO)。 -
对齐访问: 内存地址对齐到总线宽度或Cache行大小,避免低效的拆分访问。
-
了解硬件特性: 知道Cache行大小、DMA对齐要求、Flash擦写块大小,并在驱动中遵守(
ARCH_DMA_MINALIGN)。
-
三、实战:驱动如何与硬件 “手拉手”
说了这么多理论,咱们用一个实际案例串起来:开发一个摄像头驱动,看看它如何和处理器、存储器协作。
3.1 硬件环境
- 处理器:ARM Cortex-A76(负责控制和调度);
- DSP:Qualcomm Hexagon(负责图像降噪、美颜);
- 存储器:LPDDR5(内存,存摄像头的实时图像数据)、eMMC(外存,存拍摄的照片)。
3.2 驱动的 “工作流程”
①初始化阶段:
- 驱动通过
ioremap映射摄像头的控制寄存器(如 I2C 地址0x3C),设置传感器的分辨率(1920x1080)、帧率(30fps); - 配置 ARM 的 DMA 控制器,指定图像数据的内存地址(比如
0x80000000),让摄像头直接把数据 “搬” 到 LPDDR5(避免 CPU 参与,节省资源)。
②数据采集阶段:
- 摄像头每帧数据到达时,触发 ARM 的中断;
- 驱动的 ISR 快速响应,标记 “新数据到达”,然后唤醒 “底半部” 任务;
- 底半部任务把 LPDDR5 中的原始数据(RAW 格式)传给 DSP 的 Hexagon 处理器,进行降噪、白平衡调整。
③数据处理阶段:
- DSP 通过专用的 “图像信号处理(ISP)” 指令,快速处理每帧数据(比如用 MAC 指令计算像素平均值);
- 处理完的 JPEG 格式数据存回 LPDDR5,驱动调用文件系统接口(
vfs_write),把数据写入 eMMC 的 “DCIM/Camera” 目录。
④异常处理:
- 如果 DMA 传输出错(比如内存不足),驱动触发 “错误中断”,重新初始化 DMA 控制器;
- 如果 eMMC 写入时遇到坏块,驱动查找映射表,把数据写到备用块,并更新坏块标记。
四、未来:处理器与存储器的 “新玩法”
4.1 异构计算:让专业的 “芯” 做专业的事
未来的设备会集成更多 “专用处理器”(如 AI 芯片 NPU、图形芯片 GPU),驱动需要协调它们与通用处理器、DSP 的协作。比如手机的 “一芯多算”:ARM 负责系统调度,GPU 负责游戏渲染,NPU 负责 AI 识别,DSP 负责音频处理,驱动就像 “总指挥”,让它们 “各干各的,互不干扰”。
4.2 存算一体:存储器的 “跨界进化”
传统存储器只是 “数据仓库”,未来的 “存算一体” 芯片会把计算单元直接做到存储器里(比如用 Flash 阵列直接做神经网络推理)。驱动需要重新设计,学会和 “会计算的存储器” 对话 —— 这可能是下一个驱动开发的 “技术高地”。
五、总结
从通用处理器的 “全能” 到 DSP 的 “专业”,从寄存器的 “快” 到外存的 “大”,处理器和存储器就像驱动开发的 “地基”。只有搞懂它们的 “脾气”(比如处理器的中断优先级、存储器的缓存特性),驱动代码才能 “接地气”,真正让硬件 “听指挥”。
处理器与存储器的分类:

3196

被折叠的 条评论
为什么被折叠?



