
转换器(converter)是指将一种信号转换成另一种信号的装置。信号是信息存在的形式或载体。在自动化仪表设备和自动控制系统中,常将一种信号转换成另一种与标准量或参考量比较后的信号,以便将两类仪表联接起来,因此,转换器常常是两个仪表(或装置)间的中间环节。那什么是AD转换器呢?下面让我们来一起看看吧!
一、什么是A/D转换器
AD转换就是模数转换,就是把模拟信号转换成数字信号。D/A转换是把数字量转变成模拟的器件,我们下篇文章将会介绍数模转换器。

A/D转换器是用来通过一定的电路将模拟量转变为数字量。模拟量可以是电压、电流等电信号,也可以是压力、温度、湿度、位移、声音等非电信号。但在A/D转换前,输入到A/D转换器的输入信号必须经各种传感器把各种物理量转换成电压信号。
A/D转换的作用是将时间连续、幅值也连续的模拟量转换为时间离散、幅值也离散的数字信号,因此,A/D转换一般要经过取样、保持、量化及编码4个过程。在实际电路中,这些过程有的是合并进行的,例如,取样和保持,量化和编码往往都是在转换过程中同时实现的。
二、A/D转换器的分类
1、AD9280
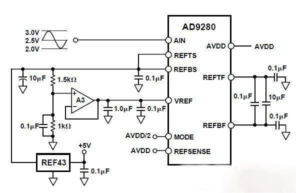
AD9280是一款单芯片、8位、32 MSPS模数转换器(ADC),采用单电源供电,内置一个片内采样保持放大器和基准电压源。它采用多级差分流水线架构,数据速率达32 MSPS,在整个工作温度范围内保证无失码。

2、AD7541
AD7541A是一款低成本、高性能12位单芯片乘法数模转换器。该器件采用先进的低噪声薄膜CMOS技术制造,并提供标准18引脚DIP和20引脚表贴两种封装。AD7541A与业界标准器件AD7541在功能和引脚上均相兼容,并且规格和性能都有所改进。此外,器件设计得到改进,可确保不会发生闩锁,因此无需输出保护肖特基二极管。

3、AD7694
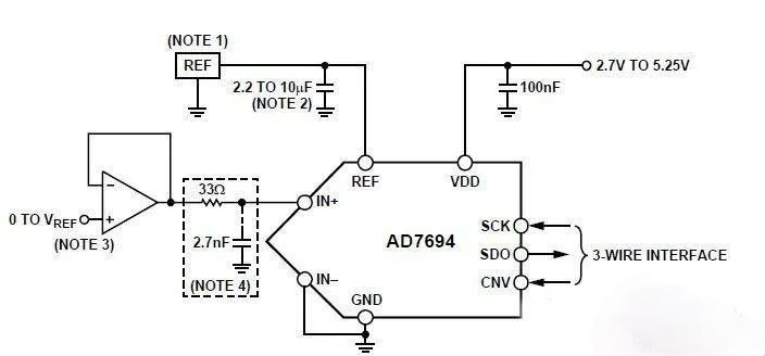
AD7694是一款16位、250 kSPS、电荷再分配、逐次逼近型模数转换器(ADC),采用2.7 V至5.25 V单电源(VDD )供电。该器件内置一个极低功耗、高速、16位无失码采样ADC(B级)、一个内部转换时钟和一个SPI兼容串行接口端口,还集成了一个低噪声、宽带宽、极短孔径延迟的采样保持电路。在CNV上升沿,AD7694对IN+与IN-之间的模拟输入电压差进行采样,范围从0V至REF。基准电压(REF)由外部提供,最高可设置为电源电压。

三、A/D转换器使用流程
1、取样和保持
取样是将随时间连续变化的模拟量转换为时间离散的模拟量。取样过程示意图如图11.8.1所示。图(a)为取样电路结构,其中,传输门受取样信号S(t)控制,在S(t)的脉宽τ期间,传输门导通,输出信号vO(t)为输入信号v1,而在(Ts-τ)期间,传输门关闭,输出信号vO(t)=0。电路中各信号波形如图(b)所示。

图11.8.1 取样电路结构(a)

图11.8.1 取样电路中的信号波形(b)
通过分析可以看到,取样信号S(t)的频率愈高,所取得信号经低通滤波器后愈能真实地复现输入信号。但带来的问题是数据量增大,为保证有合适的取样频率,它必须满足取样定理。
取样定理:设取样信号S(t)的频率为fs,输入模拟信号v1(t)的最高频率分量的频率为fimax,则fs与fimax必须满足下面的关系fs≥2fimax,工程上一般取fs>(3~5)fimax。
将取样电路每次取得的模拟信号转换为数字信号都需要一定时间,为了给后续的量化编码过程提供一个稳定值,每次取得的模拟信号必须通过保持电路保持一段时间。
取样与保持过程往往是通过取样-保持电路同时完成的。取样-保持电路的原理图及输出波形如图11.8.2所示。
图11.8.2 取样-保持电路原理图
图11.8.2 取样-保持电路波形图
电路由输入放大器A1、输出放大器A2、保持电容CH和开关驱动电路组成。电路中要求A1具有很高的输入阻抗,以减少对输入信号源的影响。为使保持阶段CH上所存电荷不易泄放,A2也应具有较高输入阻抗,A2还应具有低的输出阻抗,这样可以提高电路的带负载能力。一般还要求电路中AV1·AV2=1。
现结合图11.8.2来分析取样-保持电路的工作原理。在t=t0时,开关S闭合,电容被迅速充电,由于AV1·AV2=1,因此v0=vI,在t0~t1时间间隔内是取样阶段。在t=t1时刻S断开。若A2的输入阻抗为无穷大、S为理想开关,这样可认为电容CH没有放电回路,其两端电压保持为v0不变,图11.8.2(b)中t1到t2的平坦段,就是保持阶段。
取样-保持电路以由多种型号的单片集成电路产品。如双极型工艺的有AD585、AD684;混合型工艺的有AD1154、SHC76等。
2、 量化与编码
数字信号不仅在时间上是离散的,而且在幅值上也是不连续的。任何一个数字量的大小只能是某个规定的最小数量单位的整数倍。为将模拟信号转换为数字量,在A/D转换过程中,还必须将取样保持电路的输出电压,按某种近似方式归化到相应的离散电平上,这一转化过程称为数值量化,简称量化。
量化后的数值最后还需通过编码过程用一个代码表示出来。经编码后得到的代码就是A/D转换器输出的数字量。量化过程中所取最小数量单位称为量化单位,用△表示。它是数字信号最低位为1时所对应的模拟量,即1LSB。在量化过程中,由于取样电压不一定能被△整除,所以量化前后不可避免地存在误差,此误差称之为量化误差,用ε表示。量化误差属原理误差,它是无法消除的。A/D 转换器的位数越多,各离散电平之间的差值越小,量化误差越小。
量化过程常采用两种近似量化方式:只舍不入量化方式和四舍五入的量化方式。
三、A/D转器重要指标
(1)分辨率(Resolution)指数字量变化一个最小量时模拟信号的变化量,定义为满刻度与2n的比值。分辨率又称精度,通常以数字信号的位数来表示。定义满刻度于2^n的比值(n为AD器件位数)。对于5V满刻度,采用8位的AD时,分辨率为5V/256=0.01953V=19.53mv;当采用12位的AD时,分辨率则为5V/4096=0.00122V=0.122mv。位数越多,分辨率就越高
(2)转换速率(Conversion Rate)
是指完成一次从模拟转换到数字的AD转换所需的时间的倒数。积分型AD的转换时间是毫秒级属低速AD,逐次比较型AD是微秒级属中速AD,全并行/串并行型AD可达到纳秒级。采样时间则是另外一个概念,是指两次转换的间隔。为了保证转换的正确完成,采样速率(Sample Rate)必须小于或等于转换速率。因此习惯上将转换速率在数值上等同于采样速率也是可以接受的。常用单位是Ksps和Msps,表示每秒采样千/百万次(Kilo / Million Samples Per Second)。
(3)量化误差(Quantizing Error)
由于AD的有限分辨率而引起的误差,即有限分辨率AD的阶梯状转移特性曲线与无限分辨率AD(理想AD)的转移特性曲线(直线)之间的最大偏差。通常是1个或半个最小数字量的模拟变化量,表示为1LSB、1/2LSB。
(4)偏移误差(Offset Error)
输人信号为雷时输出信号不为零的值,可外接电位器调至最小。
(5)满刻度误差(Full Scale Error)
满刻度输出时对应的输人信号与理想输人信号值之差。
(6)线性度(Lineafity)
实际转换器的转移函数与理想直线的最大偏移,不包括以上3种误差。
AD的其他指标还有绝对精度(Absolute Accuracy)、相对精度(Relative Accuracy)、微分非线性、单调性和无错码、总谐波失真(THD,Total Harmonic Distotortion)和积分非线性等。


本文介绍了A/D转换器的概念、分类及其重要指标。A/D转换器将模拟信号转化为数字信号,常见的类型包括AD9280、AD7541和AD7694。转换过程涉及取样、保持、量化和编码,其中关键指标包括转换速率、量化误差和线性度等。
2188

被折叠的 条评论
为什么被折叠?



