噪声是什么?

文章详细阐述了电源噪声的产生、传播方式及对电路的影响,包括共模干扰和地噪声。提出了单点接地的概念以减少噪声,并讨论了不同类型的地线布局和电源滤波方法。此外,还介绍了如何通过电感、电容等元件隔离噪声,以及PCB布线技巧来优化电路性能。

1.噪声的概念

日常我们说的噪声是——“除了我想听到的声音”以外的声音,就是噪声。比如我想听A君讲话,但是B君和C君在旁边喋喋不休,他们俩说的话是“我不想听到的声音”,那么他们两个的声音就是噪声。而在电路中,噪声是指:“我不想得到的电压或电流波形”。

例如:我们想要的信号是1V-vpp 1KHz的正弦波,但是假设电路中同时存在10KHz的0.1Vpp的干扰存在,而且这个干扰在某个环节“偷偷混进”了1KHz的波形中。导致最终我们看到的信号不是1V-vpp 1KHz的信号,而是1V-vpp 1KHz与0.1Vpp 10KHz的波形叠加。那么,这个0.1Vpp 10KHz的波形就是我们在电路所说的“噪声”(因为它不是我们得到的波形)。

不同类别的噪声
 
电源产生的噪声,根据传导路径可分为多种类别。
而电源主要产生两种电气发射--传导发射和辐射发射。

2.噪声是怎么产生的?

1.数字信号线上的噪声
数字信号上的噪声,可分2种情况

1.1 信号本身产生的噪声干扰自己


          理想状态下如图1-1,AC模块发出的波形1和在BD模块接收到的波形2都是干净的方波,这种情况下,BD肯定能够正常识别波形。


但是现实中,导线的特征如图1-2所示,不可避免地存在电阻R1、等效电感L1、分布电容C1,由于电感和电容的“谐振效应”,使实际波形振铃。可以看到,AC发出的波形是干净的正弦波,但是BD接收端的波形却是在信号边缘有过冲、振铃的波形。如下图中的F1处,当振铃幅度比较大时,那么高电平周期内有可能被误认为再次产生了低电平。所以,在较长的导线中,由于存在传输线效应,波形本身的存在的振铃对自己造成干扰——即:信号产生的的噪声干扰了自己。
不过,在频率较低的情况下,一般不会出现该情况。

图1-1

图1-2

波形受到其他噪声的干扰
如图1-3,当PCB上EG与CD这两根信号线长距离平行走线时,2线间等效电容耦合效应较强。等效电路如图1-4所示。


当将E、G设置为“高阻输入状态,那么在EG这条PCB线上将很可能出现类似图中虚线的波形。当E、G有一端为输出、另一端为输入,那么耦合的波形将会大大减小(甚至在示波器上见不得波形),但是耦合干扰依然存在。假设E、G是一条音频输入线,那么经过功放放大后,喇叭输出时将会听到非常明显的噪声!
这是平行走线造成分布电容较大,使信号线受到其他噪声干扰的形式。当然,信号还可能通过产生地噪声来干扰另外的电路,这个此处不再详解。

图1-3

图1-4

2 地线上的数字噪声从何而来?

2.1 理想状态,无地噪声可言


理想状态下如图2-1,由于导线没有任何分布参数(导线电阻、感抗、分布电容),故当开关S2闭合时,A、E两点不存在任何电压差。那么从物理角度上看,地线上的任何位置间电势差为零。当地线任意点都是零电位时,地线上无干扰可言。

 图2-1

2.2 实际地线上不同的位置存在电势差,这是地线干扰的原因


实际所有能看到的PCB中,连接电池与用电器的导线存在电阻,等效电路如下图2-2所示。R2代表电源正端与用电器间的电阻,R6代表电池地与用电器的地引脚间的连接。(实际上这些导线的电阻没有那么大,但是为了形象说明问题,特意用夸张的方法来表示说明。)
假设VCC=10V、RL=50R,当S1开关闭合时,由于电源内阻、导线电阻的存在,图2-2中RL间的电压只有 1/2 VCC,而不是VCC ! 同样是地线,但若以A点为0电势参考点势,则A点电压为0、E点电压为1,地线上存在电势差!
试想下,假如这个电势差不是一个固定的值将是什么状况?2.3将分析!

图2-2

2.3 数字电路工作时地线上产生的噪声


当把上面的图2-2的RL换成数字电路模块,如图2-3所示。当0时刻,该数字模块有1千万的门电路是“接通”的,假设等效为S5接了R13;而1时刻,该数字电路有2千万的门电路是“接通”的,假设等效为S5接了R12。
那么,假设VCC=10V、以A点为0电势参考点时。由电阻分压原理得:0时刻,E点电压约为:Ve = 0.67V;1时刻,E点电压为:Ve = 1V。

当开关S5不断地交替接通R12和R13时,E点电压就不断地在0.67V和1V这两个状态跳变!
可见,A点、E点同样是地线上的两个点,仅由于A、E间的铜箔存在电阻,在数字电路工作情况下,地线间居然有 1-0.67 = 0.33V的和开关频率相同的方波!这个方波将干扰到所有连接到E接地点的元件,这就是“地线数字干扰”!这种干扰波形在电子学中称为“地噪声”。地噪声就是这么产生的!

 图2-3

2.4 将地线上的交流噪声“干掉”(减小)
实际应用中,往往地线上的交流噪声对整个电路系统影响非常大,而固定的地线电位差却影响较小。所以我们会思考:假如有一个方法,将图3-3中产生的地线交流噪声“干掉”,那该多好啊!
天随人愿,真有这种办法!如图2-4,在数字电路的电源与地就近接一个电容。那么情况变成怎样?分析如下:
假设开关变化非常非常慢!那么,0时刻,Vc6 = 6.67V,Ve=0.67V;1时刻,Vc6 = 5V,Ve = 1V。

假设开关在“0”和“1”的这两个状态的时间是相等的,且开关切换非常非常快,以至于无穷快!那么由于C6的电压不可突变,Vc6保持Vc6 = (6.67 + 5)/ 2 = 5.835V不变!而Ve则保持Ve = (10 – 5.835)/(30 + 10 + 10)*10 = 0.833V不变!
所有C6使E点的交流地噪声消失了,固定的电势差!C6的作用是在妙不可言!

图2-4

3  数字芯片工作时,产生数字噪声的走向


地线上噪声电流的分布情况、为何芯片电源端加电感或磁珠隔离。

3.1  什么是传导噪声


任何外部造成的噪声不外乎两种情况。一是噪声信号通过导线传导过来如图3-1,例如后面提到的“共阻干扰”;二是噪声信号通过空间辐射的形式干扰到我们的电路。
我们本节将要讨论的是:通过地线、电源线等PCB上的导线传导过来的干扰信号引起的噪声,在这里我们叫它为传导噪声。
传导噪声其实也就是电信号,可能主要表现为电压信号,也可能主要表现为电流信号。要知道它将跑去哪里,必须得先弄清“它有什么喜好特征”?

其实学电子的人都清楚,电信号的特征是:无论何时何地,电信号任一时刻都将往阻力最小的地方跑!
有了这个常识,很多问题都可以分析了!

图3-1

3.2 直流地线信号电流分布


要了解交流地噪声的走向,得先从最简单的直流电路中的地线电流分布入手。
如图3-2,R11是负载,假设R11的地与电池端在PCB上有两条走线(实际的PCB上,地线与PCB板接电池的接地点往往有很多条地线相连)。R10等效于电池内阻,R8等效于电源正极导线电阻,R15和R16分别代表两条地线电阻。

思考:直流状态下,经过负载R11的电流在R15 和 R16这两条导线上如何分配的呢?
如果R15=R16=0,那么我也不知道电流如何分配。但是,大自然的神奇之处在于:通过让每根导线都有“电阻”这个特性,从而让电流自动分配在导线上。
图3-2用夸张的方式设定R15=R16=10R。那么通过分压原理,可以求得出E点电压为Ve,然后:R15的电流=Ve/(R15的电阻),同理可得R16电流。而Ir15 + Ir16 = Irl !所以电流在每条PCB线上的分布比较明显了。
实际上,我们不知道每条PCB线的电阻,因为它的电阻小到用万用表最小的档位也测不准。但是,同一块PCB的铜皮厚度是相等的,那么导线的电阻必定与铜平的宽度成反比、与其长度成正比。我们只要知道地线铜皮的宽度、长度比值,就可以知道每条地线直流电流的分布情况。知道地线电流分布,将利用地噪声分析。

 图3-2

3.3 单负载情况下,交流电源噪声的走向与危害

单负载无去偶电容电路


如图3-3,该电路中,红色框内代表数字电路芯片在工作(等效于S5不断切换)。可见由于其电源端没有电源去耦电容,所以在D、E点产生的电压波动(噪声)将毫不保留地通过R7、R14传向电池端,最终,整电路都有很大的电源噪声、地噪声。(实际上,还会造成整个环路的电磁辐射)
当图3-3的VCC=10V,开关频率等于1MHz时,数字电路两端将产生1MHz的噪声方波。其电路等效于图3-4:等效于信号源分别向D点、E点发送如图中右端所示的2个1MHz的方波信号!这2个1MHz的方波将严重干扰整个电路网络!

图3-3

图3-4

单负载有去偶电容电路


实际上,为了减小1MHz对整个电路的干扰,我们在D、E点间加入去耦电容C7。如图3-5所示。那么,这个电容的作用是什么?其等效电路分析如下(注意,该等效电路不是非常准确,但是能说出大致原理,精确的模型请读者在技术上进阶后自行思考分析)
由于C的容抗为:Zc=1/(2πfc),故对于电源和地的1MHz的噪声而言,等效为图3-5的R34。由于R34的阻抗远远小于(R32 + R33 + R35),而“噪声信号源”(即:图3-6中的数字电路模块)又有相当大的“内阻”,所以会产生2个效果:1、“噪声信号源”的大部分能量将通过R34,从而大部分噪声能量通过图中的“(1)”环路构成较小的环流路径而消失掉,这部分能量虽然强,但是不会干扰“(1)”以外的电路;只有小部分能量“逃出”“(1)”环路,以较弱的能量干扰其他电路。2、“噪声信号源”的1MHz方波干扰将不复存在,将被C7滤成图中实线表示的类似正弦波的变化平滑的波形。


这样的好处是:1、环路面积减小,高频的辐射能量减轻,EMC干扰将大大减小;2、方波干扰变成正弦波干扰,其高次谐波分量将大大减小,所以其干扰能力也大大减弱!
现在,大家应该明白了:为什么数字芯片电源端一般要得接一个电源去耦电容?

图3-5

图3-6

3.4 多负载情况下,电源端交流噪声的走向与隔离


借鉴上面单负载情况下的数字电路噪声分析,那么多负载情况下的交流电源噪声就变得更加容易了。
如图3-7,这个电路中有芯片1和芯片2两个电路系统。现在先以芯片2产生的数字干扰噪声进行分析。
很多讲解PCB布线的书都提到“减小环路面积”,很大部分意思是减小图3-7中“(1)”的环路面积。但是实际情况下,数字芯片2产生的噪声还会有图示“(2)和(3)”的噪声环流路径。“(2)和(3)”环流路径的危害是:增加了环路面积,从而加大电磁辐射(由法拉第电磁感应定律可知 磁通量与环路面积成正比)。

本来,假如没有数字芯片1的去耦电容C8,“(3)”这条回流是不存在的。可惜,加上了C8后,使芯片2的环路面积增大,即使电源纹波的幅度被C8滤得更小,但是由于环路的增大,也有可能增加整个系统的电磁辐射!

图3-7

可见,多加电容不一定能够减轻干扰,不恰当的去耦电容会在电路中扮演一个“吃力不讨好”的角色——加重干扰!(当然在一般的数字电路中极少会出现加多电容,然后加大辐射的情况,这里只是从单面板的原理性推论。在双面板中,由于有了“参考地”,所以情况又不太一样。)
但是,在如图的电路中,由于有2个芯片同时工作,任何一个芯片不加去耦电容都会造成“依靠另一个芯片的去耦电容作为电源纹波的回流路径”,这样干扰反而会更大。
所以我们不得不思考——如何能够满足:既让多个芯片同时工作,又不会产生图中“(3)”这种回流路径?

如下图3-8,因为要隔掉交流纹波信号,如图总在C11附近加上L3,可以把交流隔离掉,从而大大减小“(2)和(3)”这种环流路径,进而大大减小因环流而引起的辐射干扰。
同理,对于数字芯片1也同样采用这种处理方法。

图3-8

4 应对芯片间的信号传输地噪声


为何信号线要尽量短、为啥地线要粗、为啥要铺地?

4.1 信号线要尽量短


回到第3节的两个图,如图4-1可以看到,导线本身存在的电感和分布电容会导致信号的振铃。而从物理的角度去分析可知:导线的电感与其长度成正比。所以,从左边的图片可知:信号线越短越好!

而右边的图中,是我们日常使用的PCB都无法避免的。一个电路系统中,往往有很多线,所以总会“逼不得已地”有几根信号线是平行走线的。但是,为了达到较佳的性能,我们时常通过减小信号走线长度,从而减小两条线的等效分布电容,进而减小串扰。所以,从右边的图也可知:信号线越短越好!
所以得出的结论是:信号线越短越好。

图4-1

4.2 信号地要粗


我们对付数字芯片工作时发生的噪声,可以用“增加去耦电容、隔离电感”的方式减少向外传播的噪声。当两个芯片之间存在数字通讯时,通讯的地回流噪声将不可避免!
对于此,我们如何应对?
如图4-2上边的图片,假设A模块向B模块发送数字信号,由于B模块必定存在内阻。那么,A模块的信号能量将通过地线回流到自己的地引脚处。
由于地线存在电阻、电感,这将严重影响信号质量、且将产生地噪声,当有第三个电路模块连接到这个B模块的接地点时,将会受到地噪声的干扰。

从物理的角度出发,当地线增大时,其电阻和电感会减小,从而成功减小地噪声。这样,连接到这块地上的其他电路模块将最大程度地减小了地噪声的影响!

 

图4-2

4.3 要铺地


我们要进一步优化电路,减小我们电路的辐射,怎么办?
回归到第4节的电路图,如下面图4-3。由于电感隔离的能力有限,且这种类型的电路中总会有“(2)和(3)”这种环流存在。所以如果想进一步减小环路辐射,只能通过以下方法:“减小环路面积来减小电磁辐射”。而铺地是一种非常简便的减小环路面积的方法。当地线“铺铜”后,地线增粗, PCB上原无铜箔的平面被盖住,信号线与地间的环路、电源纹波与地间的环路都会相应减小,所以成功地减小了环路辐射问题。

所以前辈说:要大面积铺地——就是这个道理!
(注意:这只适合于数字模块电路;如果是数模混合电路,那么要铺地与单点接地混合使用。模拟、数字电路的接地点要“单点接地”,而且这个单点接地点有一定的讲究。这个在后面章节将会详解)

图4-3

5 原理推论与延伸


本节我们将主要讨论:为什么常以地平面作为参考面,而不是其他电源或信号线做参考面?PCB设计经验的书籍上为什么会说“电池敏感元器件不要放在PCB板边缘?地线隔离的前提是什么?

5.1 参考地


以上论述了噪声的起源、噪声的流向等,这些都脱了不了“PCB走线是有阻抗和感抗的”和“电信号是永远往阻力最小的地方跑的”这两个经典的前提。
这里还想提一个经典的应对噪声的措施:设定参考地平面。

为什么是参考地?
为了应对辐射干扰噪声,低频的数字电路中,为什么通常设定的是参考地,不是参考电源?在我个人看来原因有以下几个:

(1)一直以来很多数字芯片的触发等参考电平是以地为基准的,模拟信号芯片以地为参考基准的也不少(例如,功放的Bypass电容接到地,如图5-1这个接地点就是Bypass电路的“地”基准)。所以,当以地为参考时,包含各种各样芯片的系统都能顺利地相互通讯。即大家公认“地”是零电位(但是每个芯片都会认为自己的地引脚是零电位,这才会有“地噪音”的存在)。


(2)不同芯片工作电压不同。很多系统中,有些芯片工作的电压是3.3V、有些是1.8V、有些是5V······那么,假设以电源作为参考面,那会出现问题:以哪个电源作为参考面为好?


(3)在低频数字电路里面,不像一些高速的数字电路。由于电源的去耦电容对低频噪声的滤波效果有限,故电源的低频波动相对较大,频率可能比较接近“芯片内部数字门电路”的开关频率。但是,高速数字电路往往可以以电源层作参考面,原因是高频信号噪声已经被滤掉殆尽,对于高频信号来说,电源层构成的平面基本可以像地平面那样“安静”,不存在“波动”了。
这就是为何我们在一般的高频电路上看到往往可以以电源作为参考平面,而在一般的电路中,却往往以地作为参考平面的原因。

图5-1

为什么容易造成电磁敏感的元件不要放在PCB板边缘?


容易造成电磁敏感的元件包括2个:一是容易受电磁辐射干扰的元件;二是容易发射电磁波干扰其他电路的元件(或电路模块)。
如图5-2,假设易受干扰的元件分布放在A和B位置,它在顶层的PCB布线都是一个闭合的环路, Bottom层是它的参考地平面,是一整块接地的铜箔。
那么,由于PCB具有厚度,Top与Bottom的铜箔间存在非金属空隙。如下图5-2的三个红色箭头所示,外界的电磁干扰信号将通过Top与Bottom铜箔的间隙进入B位置的敏感电路区,对敏感电路造成干扰。但是,位于板中心A位置的敏感电路模块却因为有地平面的保护,而又“无隙可乘”,干扰信号将会被反射或被地参考面吸收,不会受到外界干扰。

图5-2

同理,假如图中A、B位置的是电池辐射能力强的元件,那么B位置的辐射能量容易离开地平面,传播到自由空间去,造成对其他电路的干扰。而A位置由于被地平面所包围,辐射能量会被地平面几乎吸收殆尽,不会对别的电路造成干扰。(为何地平面会吸收辐射?从物理的角度看,铜箔是良导体,在电场中会成为“等势面”)
所以,一些讲解PCB布线的书提到“敏感元件不要放在PCB板边缘”自有其道理,只是他们都没有跟我们讲明前提——这个敏感元件是布线于双面的PCB铜箔上的,而且其中一面是有一整块铜箔作为屏蔽地平面。

5.2 地隔离


有时候,某些电路会在地线上产生较大的噪声,严重干扰到电路板其他电路模块的正常工作。这时,一般得在芯片的“地”引脚加上磁珠或者电感作为噪音的隔离。以让整个电路安静下来。


隔离出了噪声
任何问题都不可以“一刀切”地去处理,地线隔离也是,不恰当的地线隔离,将会“隔离”出更强的干扰噪声。
如图5-3所示,由于B模块是数字与模拟音频模块共用一条地线,那么,由于地线存在等效电感L6,高频数字噪声将产生V1的压降。所以A模块接收到的模拟音量将存在噪声。
但是,假设我们因为听到A接收到的模拟音频有数字噪声,然后就对B模块的地进行“加电感隔离”。那么,如图5-4,由于增加了电感,地线上在的噪音在V1的基础上,又加多了个V2的地噪声。所以最终的后果是:噪声更加明显了!
所以,地线隔离不是万能的,要恰当的地线隔离才会对电路带来好处

图5-3

图5-4

为什么是隔离地?
上面的论述可知,地线隔离有可能加重噪声。那么,为什么有些电路依然采用地线隔离?
地线隔离不是绝对的。出现噪声时,不一定采用地线隔离都比电源隔离好。但是在某种特定情况下,某些电路对地噪声更加敏感,所以我们才采用地线隔离而不是电源隔离的方法来排除干扰。
举一个夸张的例子:
如图5-5,当电源线上和地线上分别出现相同的Vniose时。由于运放有放大作用,所以地线的噪声将会在输出端变为:Vgnd_niose = Vniose*100;而假如运放的电源抑制比为40dB,则电源线噪声在输出端变为:Vvcc_niose = Vniose /(40dB)=Vniose/100 。

可见,即使是同样大小的噪声,地线的干扰最终被放大了100倍,而电源线上的干扰则被衰减了100倍。所以,该电路对地线的干扰更加敏感,所以得减小地线上的干扰。而减小地线的干扰,地的隔离是其中一个办法。

图5-5

由此可见,隔离地的方法并不是“一刀切”的隔离地,而是因为地线对干扰更加敏感才采取该措施。同理可推断,有某些电路系统将会在采取电源的隔离,才会更有效果。
注意:这里只是为了说明“存在‘对地噪声比电源噪声更敏感的电路’”才采取的例子,并不是说对于该例子中的干扰可以用“地线隔离”的方式去除干扰。实际中,要去除该例子中的干扰只能通过单点接地实现。

6 总结


此处只概括希望大家明白的一些原理性的内容,这些内容也许可以帮助大家解释“为什么很多PCB布线书籍叫我们要这样布线?”这一问题。


(1)希望大家着重挖掘其思想,其次才是原理,最后才是应用的实践方法。
(2)由于电感和电容的“谐振效应”,使实际波形振铃。
(3)当振铃幅度比较大时,那么高电平周期内有可能被误认为再次产生了低电平。
(4)当地线任意点都是零电位时,地线上无干扰可言。
(5)做电子的人必须清楚,电信号的特征是:无论何时何地,电信号任一时刻都将往阻力最小的地方跑!
(6)我们只要知道地线铜皮的宽度、长度比值,就可以知道每条地线直流电流的分布情况。
(7)一些讲解PCB布线的书提到“敏感元件不要放在PCB板边缘”自有其道理,只是他们都没有跟我们讲明前提——这个敏感元件是布线于双面的PCB铜箔上的,而且其中一面是有一整块铜箔作为屏蔽地平面。
(8)地线隔离不是万能的,要恰当的地线隔离才会对电路带来好处。

示波器变身频谱仪
除了在时域上观察和测量纹波,我们也需要关心纹波的频率情况。例如开关转换器的开关频率,以及因此产生的各次谐波的大小。对于这类测量需求,使用示波器内置的FFT功能,就可以将示波器瞬间变身为一台频谱分析仪。
如图14所示,在开启了示波器FFT功能后,示波器屏幕上会多一个FFT的窗格,显示波形的实时频谱。不难发现在1.2 MHz出有一个频率峰值,往高频方向观察也能清晰看到各次谐波(2.4 MHz、3.6 MHz等)。实际上这个波形是TPS61093 Boost转换器的输出纹波。
查阅datasheet可以发现,这正是一个1.2 MHz固定频率的开关转换器,说明它正常工作在预定的频率上。

 

电源本身所固有的阻抗所导致的分布噪声
高频电路中,电源噪声对高频信号影响较大。因此,首先需要有低噪声的电源。干净的地和干净的电源是同样重要的;共模场干扰。指的是电源与接地之间的噪声,它是因为某个电源由被干扰电路形成的环路和公共参考面上引起的共模电压而造成的干扰,其值要视电场和磁场的相对的强弱来定。
在高频PCB板中,较重要的一类干扰便是电源噪声。通过对高频PCB板上出现的电源噪声特性和产生原因进行系统分析,并结合工程应用,提出了一些非常有效而又简便的解决办法。

 

电源噪声是指由电源自身产生或受扰感应的噪声。其干扰表现在以下几个方面:
1)电源本身所固有的阻抗所导致的分布噪声。高频电路中,电源噪声对高频信号影响较大。因此,首先需要有低噪声的电源。干净的地和干净的电源是同样重要的。
理想情况下的电源是没有阻抗的,因此其不存在噪声。但是,实际情况下的电源是具有一定阻抗的,并且阻抗是分布在整个电源上的,因此,噪声也会叠加在 电源上。所以应该尽可能减小电源的阻抗,最好有专门的电源层和接地层。在高频电路设计中,电源以层的形式设计一般比以总线的形式设计要好,这样回路总可以 沿着阻抗最小的路径走。此外,电源板还得为PCB上所有产生和接受的信号提供一个信号回路,这样可以最小化信号回路,从而减小噪声。


2)电源线耦合。是指交流或直流电源线受到电磁干扰后,电源线又将这些干扰传输到其他设备的现象。这是电源噪声间接地对高频电路的干扰。需要说明的 是:电源的噪声并不一定是其本身产生的,也可能是外界干扰感应的噪声,再将此噪声与本身产生的噪声叠加起来(辐射或传导)去干扰其他的电路或者器件。


3)共模场干扰。指的是电源与接地之间的噪声,它是因为某个电源由被干扰电路形成的环路和公共参考面上引起的共模电压而造成的干扰,其值要视电场和磁场的相对的强弱来定。

在该通道上,Ic的下降会在串联的电流回路中引起共模电压,影响接收部分。如果磁场占主要地位,在串联地回路中产生的共模电压的值是:

                Vcm = — (△B/△t) × S     (1)
        式(1)中的ΔB为磁感应强度的变化量,Wb/m2;S为面积,m2。
如果是电磁场,已知它的电场值时,其感应电压为:

                Vcm = (L×h×F×E/48)     (2)

式(2)一般适用于L=150/F以下,F为电磁波频率MHz。
如果超过这个限制的话,最大感应电压的计算可简化为:

                Vcm = 2×h×E     (3)
        3)差模场干扰。指电源与输入输出电源线间的干扰。在实际PCB设计中,笔者发现其在电源噪声中所占的比重很小,因此这里可以不作讨论。

4)线间干扰。指电源线间的干扰。在两个不同的并联电路之间存在着互电容C和互感M1-2时,如果干扰源电路中有电压VC和电流IC,则被干扰电路中将出现:
        a. 通过容性阻抗耦合的电压为

        Vcm = Rv*C1-2*△Vc/△t     (4)

        式(4)中Rv是被干扰电路近端电阻和远端电阻的并联值。
        b. 通过感性耦合的串联电阻

        V = M1-2*△Ic/△t     (5)

        如果干扰源中有共模噪声,则线间干扰一般表现为共模和差模两种形式。

针对以上所分析的电源噪声干扰的不同表现形式及其成因,可以针对性地破坏其发生的条件,就能有效抑制电源噪声的干扰。解决的方法有:
1)注意板上通孔。通孔使得电源层上需要刻蚀开口以留出空间给通孔通过。而如果电源层开口过大,势必影响信号回路,信号被迫绕行,回路面积增大,噪声加大,同时如果一些信号线都集中在开口附近,共用这一段回路,公共阻抗将引发串扰。


2)放置电源噪声滤波器。它能有效抑制电源内部的噪声,提高系统的抗干扰性和安全性。并且它是双向射频滤波器,既能滤掉从电源线上引入的噪声干扰(防止其他设备的干扰),又能滤掉自身所产生的噪声(避免干扰其他设备),对串模共模干扰均起抑制作用。


3)电源隔离变压器。将电源环路或信号电缆的共模地环路分开,它能对高频中所产生的共模环路电流进行有效隔离。


4)电源稳压器。重获一个更干净的电源,能很大程度地降低电源噪声大小。


5)布线。电源的输入输出线应避免布在介质板的边缘,否则容易产生辐射,干扰其他电路或设备。


6)模拟与数字电源要分开。高频器件一般对数字噪音非常敏感,所以两者要分开,在电源的入口处接在一起。若信号要跨越模拟和数字两部分的话,可以在信号跨越处放置一条回路以减小环路面积。

7)避免分开的电源在不同层间重叠。尽量将其错开,否则电源噪声很容易通过寄生电容耦合过去。


8)隔离敏感元件。有些元件如锁相环(PLL)对电源噪声非常敏感,应让它们离电源尽可能的远。


9)连接线需要足够多的地线。每一信号需要有自己的专有的信号回路,而且信号和回路的环路面积尽可能小,也就是说信号与回路要并行。


10)放置电源线。为了减小信号回路,可通过放置电源线在信号线边上来实现减小噪声。


11)为了防止电源噪声对电路板的干扰以及外界对电源的干扰而导致的累加噪声,可以在干扰路径上(辐射除外)并连一个旁路电容接地,这样能将噪声旁路到地以避免干扰其他设备和器件。


总结


电源噪声是直接或者间接的从电源中产生出来的,并且对电路进行干扰,在抑制它对电路的影响的时候,应该遵循一个总的原则,那就是:一方面,要尽可能阻止电源噪声对电路的影响,另一方面,也要尽可能减小外界或者电路对电源的影响,以免恶化电源的噪声。
从目前开关电源的频率来看,45K,65K,100K,200K应该都无法避免人耳可以听到的声音。这是一个载波问题,即低频波形通过高频载波又形成了一个低频波形的输送,最终导致音频噪声的产生,调整合适的反馈参数避免低频载波传送。

解决噪声的对策

1 共模电感


共模电感基本上起到共模电流不流通、差模电流流通的作用。关键在于这2根导线沿同方向绕在一个磁芯上。
共模滤波器是利用自感作用来阻止共模电流通过的滤波器。

 

 

2 增加合适的电容或者电感


电源噪声通过增加合适的电容或者电感可以减弱电源噪声。

共阻干扰的形式

共阻干扰的几种常见形式,会产生几种经典后果:干扰会被放大后输出、干扰被衰减后输出、干扰被原原本本地输出等。
(地线)共阻干扰存在的根本原因是: (地)导线存在阻抗,且干扰与被干扰信号有共同的信号回路。(什么是“信号回路”,在“噪声的起源” 已经解释。)


共阻干扰的几种形式
完全没有共阻噪声
理想状态,导线无阻抗、分布参数,不存在噪声。Av-niose = 0 :

 

共阻噪声最糟糕的状态
最坏的布线情况,噪声会被“加倍放大” 。Av-niose >> 1 :


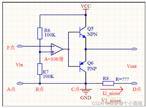
如图3.1-2,由于AB点在PCB板上是一段铜箔, 不可避免存在阻抗(虽然铜的电阻率极小),假设其阻抗为R5。模拟输入信号的回路经过A——B段,当有数字电流I1_niose 地回路流经A——B点时, R5既是模拟信号的回流地电阻,也是数字电路信号的回流地电阻,这个导线电阻由模拟、数字“共享” ,故称为共阻。而数字信号经过R5会产生V1_niose,这个V1_niose电压将会叠加在干净的模拟输入信号上,造成输入信号的污染(干扰) ,故把这种—— 因为有共同回流路径而产生的干扰现象叫“共阻干扰” 。
由于该电路放大的是BF端的电压。(而不仅仅是AF端,如果不明白这一点,必须重新学习功放!)所以Vout=(Vin+V1_niose)*100,其中输出噪声部分的信号是V1_niose*100!——可见,噪声被加倍放大了!!!这是共阻噪声最为严重的一种状况!

 

经验性现象解释:有人说:铜的电阻率这么低,即使V1_niose 放大一百倍也听不到,因为用示波器根本没有看到噪声的存在!而且数字噪声一般不在20—— 20KHz人耳可听见范围!
这个说法好像有道理,但是实际和理论都是不对的。原因如下:

(1)人耳朵在安静环境中, 通过耳机,人们能清楚地听到毫伏级(几毫伏)的音频噪声信号,而普通示波器一般无法捕捉到这么微弱的波形。因为普通的数字示波器接上探头后显示在屏幕上的噪声电平有20mV 左右,非常昂贵的示波器在拔掉探头的情况下,显示在屏幕上的底噪才可能小于1mV。所以人耳朵能听到噪声但是示波器看不到,这很正常。

(2)即使数字电路本身工作频率远超过20KHz,但MCU内部模块间的启动关闭动作的频率有可能落在音频范围。而且,即使大于20KHz的数字信号,经过导线的分布电感与分布电容“滤波”后,形成V1_niose 将落在音频范围。这是我们能听到数字噪声的原因。

 

共阻噪声1:1 放大输出
干扰不被放大、直接呈现在输出端。Av-niose = 1:

如图,若数字噪声只流过R8,那么Vout=Vin*100 + V2_niose,存在数字噪声,但是噪声没有被放大, 所以一般情况下, 数字噪声不明显, 只是是在安静的环境中可能可以听得到。

 

共阻干扰被衰减后输出
干扰会被功放器件抑制, Av-niose << 1 :

如图,假如在数字电路端单点接地。那么,数字噪声V3_niose 可以直接回流到电源,并没有流经功放区域, (其实深究起来,还是有非常微小的部分噪声流经EC段PCB,并从其他路径构成回路,但是这个影响非常小。回路路径如何形成?根据“噪声的起源”章节中的内容,其实足以领悟出来。)所以不会造成地线的共阻干扰噪声。但是,有两点值得担心的:

 

(1)电源不是理想的电源,会存在“内阻” ,所以数字电路会通过“干扰公共的电源从而干扰功放” ——幸运的是, 这个干扰非常小, 一般情况下都不会引起系统出现噪声,原因是:功放的电源纹波抑制比一般非常高!
(2)C与E之间同样是铜箔,实际上也存在内阻!这段地线也会产生共阻干扰。但是,实际上采用这种布线方式也不会出现干扰问题,原因是:一、其阻抗引起的干扰相当于电源抖动的干扰, 而功放有一定的电源纹波抑制能力(这个是地纹波抑制, 实际测试过的一些芯片, 都是电源纹波抑制能力比地纹波抑制能力好,这应该与Bypass电路有关,有兴趣者可以深究) 。二、这个干扰一般是声音较大时干扰才比较大,但是声音大后,噪声会被音乐“盖住” ,所以人感受不到噪声的存在。

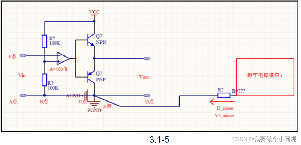
在电路板上不会存在地噪声
如图3.1-5,电池、数字地、模拟地的单点接地点都接在C、E点的重合处。这样接地,在电路板上不会出现噪声, Av-niose=0 。(但是,电池接上后,同样会产生“ 3.1.4”的类似情况,因为每个电源都有内阻。这个读者自行构建模型分析!)

无论如何, 对于图中的电路, 这已经是最好的接地方式了! 而且这种接地方式从未出现过噪声!

 

单点接地


本节重点:第3 节共阻干扰的各种案例中,存在地噪声可能会流经“敏感
段PCB”这个现象。所以为了最大地减小地噪声,要单点接地,让噪声不要经过敏感段PCB。


单点接地与“敏感信号段”的联系


细心的读者已经发现, 第三节已经存在单点接地。单点接地不应单纯理解为:在PCB上有一个物理的接地点;而应该理解为:在PCB上有一个接地点,而且不同性质的地回流信号(比如模拟回流和数字回流) 不会存在这个接地点以外的“公共路径”(公共路径—— 即地线上数字与模拟公有的PCB电阻“ R5”,前面已经解释过)。
图“ 3.1.4 和3.1.5”其实就是单点接地的情况,所以此处不再赘言。本节重点写:如何去真正理解单点接地。


如何去理解单点接地


单点接地的思想,在《印刷电路板排版设计》有很详细的讲解。很老的书,工艺可能和现在不同, 但其设计思想不变! 而且,作者认为这是国产少见的不是“ Ctrl + C”和“ Ctrl + V”的书。郑诗卫写的,感谢郑老前辈!


理解原理的重要性(经验性废话)
平时我们经常会听到“单点接地”这个词,很多人说“去掉数模混合电路噪声的终极武器就是单点接地” 。但是某日有个鞋童泪流满面的奔过来嚎叫:我已经单点接地了,可是噪声尚在· ·····

何故?
额!哥!不是单点接地就可以去掉噪声,而是要“正确的单点接地”才能够去掉噪声。正确的数字、模拟前端、电池、功率地的单点接地点是:功放的功率地引脚(或者功率地、功放电源的去耦电容引脚。)
例如,我们在设计一个实在的产品时, 存在很多互斥不可兼得的“布线定理”时,我们如何取舍? 究竟是让这个电路符合A 法则、放弃B 法则好呢,还是符合B法则、放弃A 法则好呢? 要做正确做出这种判断,就要求我们清楚:什么是影响最大的、而什么的影响几乎可以忽略不计的。
所以,除了实践,还得最终把握其原理。

例说:了解敏感信号区的方法
使用前想评估某个特定芯片有哪些特征,需要一定的理论+ 专业常识,推断出芯片内部的构造,从而可以判断“哪些是信号敏感点,哪些不是敏感点” 。
以功放为例,目前绝大多数AB类音频功放内部构造如下图所示。前端为电压放大,相当于运放,一般由偏置电路与共射放大电路组成,该部分功能是:对输入的信号(包括噪声)进行电压放大。而后级为射极跟随电路,一般电压放大倍数为1(没有电压放大能力) ,只是增强了输出电流驱动能力。

图中的运放“ +”端,通常相当于功放的“ Bypass”引脚;而Q1的接地点的
地相当于功放的功率地引脚。Bypass引脚通常接一个去耦电容到地, 该电容的地到功放的功率地间的PCB走线相当于图3.1-2 中的AC段PCB。假如这段PCB存在噪声,那么相当于噪声混进了功放前级的运放,噪声将会被“极大地放大” !
这就是“噪声混进了信号敏感段PCB”。
所以单点接地的目的是:不让噪声地回流经过“敏感信号区的地线区域” 。

 

理论的延展
本节重点:从单点接地引出单点接电源,从单点接电源的“不够普遍”这个现象探讨“电源纹波抑制比” 。从原理上论证: 模拟芯片电源纹波抑制比较强,而数字芯片无电源纹波抑制能力。


5.1、既然有单点接地,那么有没有“单点接电源”?
显然,答案是肯定的。


但奇怪的是:为什么总是听到前辈强调“单点接地” ,却很少听到他们强调“单点接电源”?
日常生活常见的一个现象是: 当一个事情经常出现或者出现的后果十分严重时,经历过的人们时常会把它挂在嘴边, 没经历过的人也能耳熟能详。但当事情出现的概率很小、或者后果影响很小时,人们时常会把它忽略掉。
同样,“单点接电源”也是如此,电源当然会产生共阻噪声。但是在音频功放中,其影响通常非常小(原因是功放电源的纹波抑制比高) ,即在喇叭端一般听不到电源的纹波噪声;而且在电源端的共阻干扰不会出现“噪声被成倍放大”的情况(因为Bypass电容接到地,而不是接到电源) 。所以一般情下电源存在共阻干扰,但是在输出音频上听不到,所以在音频领域一般不会引起很大的重视。(这是对集成芯片而言, 对于分立元件搭建的功放电路, 有些构造对电源纹波还是非常敏感的。)
注意:电源处理不好会加重模块间的干扰,增加数字电路的电磁辐射。所以,在数字电路中, 必须得权衡是否要加强模块间的电源隔离(这个理论可以在“噪声的起源” 4.4 节中看到)。

5.2、讨论“电源纹波抑制”


综述:对电源纹波的敏感程度
模拟、数字电路通常对“电源纹波噪声”的抑制能力表现不同, 一般来讲模拟器件对电源纹波不敏感, 基本不会将电源纹波反应在输出上; 而数字电路通常会将电源纹波完全反应在输出上。
注意:模拟电路对信号噪声敏感,混进了噪声后,直接影响输出信号;数字电路对信号的噪声相对不敏感,因为即使噪声很大, IO口都能正确地判断出高低电平。

模拟电路电源纹波抑制能力强的原因
一般的功放和运放处理的都是模拟信号, 它们可以将信号放大、缩小N 倍,一般都有很强的电源纹波(噪声)抑制能力。至少将电源上的噪声衰减10000倍以上输出。
为什么运放等模拟器件有这么强的电源抑制能力?
归根结底,因为稳压电源、恒流源、放大区的共射放大电路、非饱和状态的射级放大电路等都有很强的电源纹波(噪声) 抑制能力—— 而运放、功放等都由这些基本电路作为其内部的偏置、放大电路单元,所以电源纹波抑制比很强。
深入的理论剖析并非一章一节可以阐明, 并且作者也自认为没有足够深厚的功底。下面将简单论述芯片内部其中一种电路模型: 为何放大区的共射电路有很强的电源纹波抑制比!

数字电路没有电源纹波抑制能力
小功率三级管在输出电流不是很大的情况下, 饱和导通的管压降非常小, 可以认为是0(对于这个压降问题, 有不少有了工作经验的硬件工程师也经常质疑。那么,烦请各位用使用数据验证。呵呵!)。所以,当输入为3.3V 时,输出为3.3V。
当电源电压由3.3V 变为10V 时,所有数字电路都工作在10V 电源下,每个数字门电路的电压也为10V——所以最终的结果是: Vin 和Vout 都变成一样:都是10V 输入、输出电压。
所以,由于数字电路IO 口的电压工作在饱和导通状态(不可以特殊的ECL等电路来论述),输出电压永远等于电源电压。所以电源波动毫不保留地反应在输出上,导致其电源纹波抑制能力为0. 这种特性在数字电路相互干扰的处理要十分留心。

 

 

摘要

(1)因为有共同回流路径而产生的干扰现象叫“共阻干扰” 。
(2)人耳朵在安静环境中,通过耳机,人们能清楚地听到毫伏级(几毫伏)的音频噪声信号,而普通示波器一般无法捕捉到这么微弱的波形。
(3)因为共阻干扰存在地噪声的“敏感段PCB”,所以要单点接地,让噪声不要经过敏感段PCB。
(4)单点接地的思想,在《印刷电路板排版设计》有很详细的讲解。(作者:郑诗卫)
(5)一般来讲模拟器件对电源纹波不敏感, 基本不会将电源纹波反应在输出上;而数字电路通常会将电源纹波完全反应在输出上。

 

评论 1
添加红包

请填写红包祝福语或标题

红包个数最小为10个

红包金额最低5元

当前余额3.43前往充值 >
需支付:10.00
成就一亿技术人!
领取后你会自动成为博主和红包主的粉丝 规则
hope_wisdom
发出的红包

打赏作者

我要做个小圆规

你的鼓励将是我创作的最大动力

¥1 ¥2 ¥4 ¥6 ¥10 ¥20
扫码支付:¥1
获取中
扫码支付

您的余额不足,请更换扫码支付或充值

打赏作者

实付
使用余额支付
点击重新获取
扫码支付
钱包余额 0

抵扣说明:

1.余额是钱包充值的虚拟货币,按照1:1的比例进行支付金额的抵扣。
2.余额无法直接购买下载,可以购买VIP、付费专栏及课程。

余额充值