摘要:上一篇文章我们介绍了AI agent技术架构,里面有很多个智能体,需要多智能体协同实现一个完整的功能,目前一个明显的趋势正在形成:低代码平台与专业编排框架的深度融合。Dify作为领先的AI应用开发平台,以其直观的可视化界面降低了智能体构建门槛;而LangGraph作为LangChain推出的专业编排框架,则提供了复杂工作流所需的强大控制能力。这两者的结合,正在为企业构建多智能体系统开辟一条全新的路径。
01-LangGraph核心概念与特性
LangGraph是LangChain开发的一个低层级的编排框架和运行时,专门用于构建、管理和部署长时运行的、有状态的智能体。它具有以下核心特性:
| 特性 | 描述 |
| 持久化执行 | 构建能够从故障中恢复并长时间运行的智能体,可以从中断处继续执行 |
| 人机交互 | 允许在任何节点检查或修改智能体的状态,融入人工监督 |
| 完整的内存系统 | 为智能体提供短期工作内存(用于当前推理)和跨 |
| Langsmith调试 | 提供可视化工具追踪执行路径、捕获状态转换、获取详细运行时指标 |
| 生产就绪部署 | 为有状态、长时运行的工作流提供可扩展的基础设施 |
LangGraph的官方文档如下:
https://docs.langchain.com/oss/python/langgraph/quickstart
而基础构建方法
从文档中的“Hello World”示例可以看出,构建LangGraph智能体的基本流程是:
1、定义状态类型:使用StateGraph(MessagesState)创建状态图
2、添加节点:通过graph.add_node()添加处理函数
3、设置边连接:使用graph.add_edge()定义节点间的流转关系
4、编译图:调用graph.compile()生成可执行图
5、调用执行:通过graph.invoke()传入初始状态执行图
02—dify和LangGraph技术融合:架构互补性解析****
1.1 技术定位与优势互补
| 技术组件 | 核心优势 | 在多智能体系统中的角色 |
| LangGraph | 灵活的状态管理、复杂的图编排、持久化执行、人机交互 | 智能体协作的大脑与神经系统,负责整体流程控制和状态管理 |
| dify | 可视化构建、低代码开发、内置模版、易于部署 | 智能体构建的工厂、快速创建专业化的智能体、提供友好交互界面 |
1.2 集成的想法:代码与低代码的协同
这种结合的核心思想是**“编排代码化,实现可视化”**:
- LangGraph负责:定义智能体间的交互逻辑、状态流转规则、异常处理机制
- Dify负责:实现单个智能体的专业能力、提供用户界面、管理知识库集成
1.3 实战案例:对话分析多智能体系统
假设我们需要构建一个对话分析系统,具备以下功能:
1、实时对话分类:识别对话意图和主题
2、情感分析:分析用户情绪变化
3、关键信息提取:提取重要实体和观点
4、自动摘要生成:生成对话摘要
5、异常检测:识别潜在问题或冲突
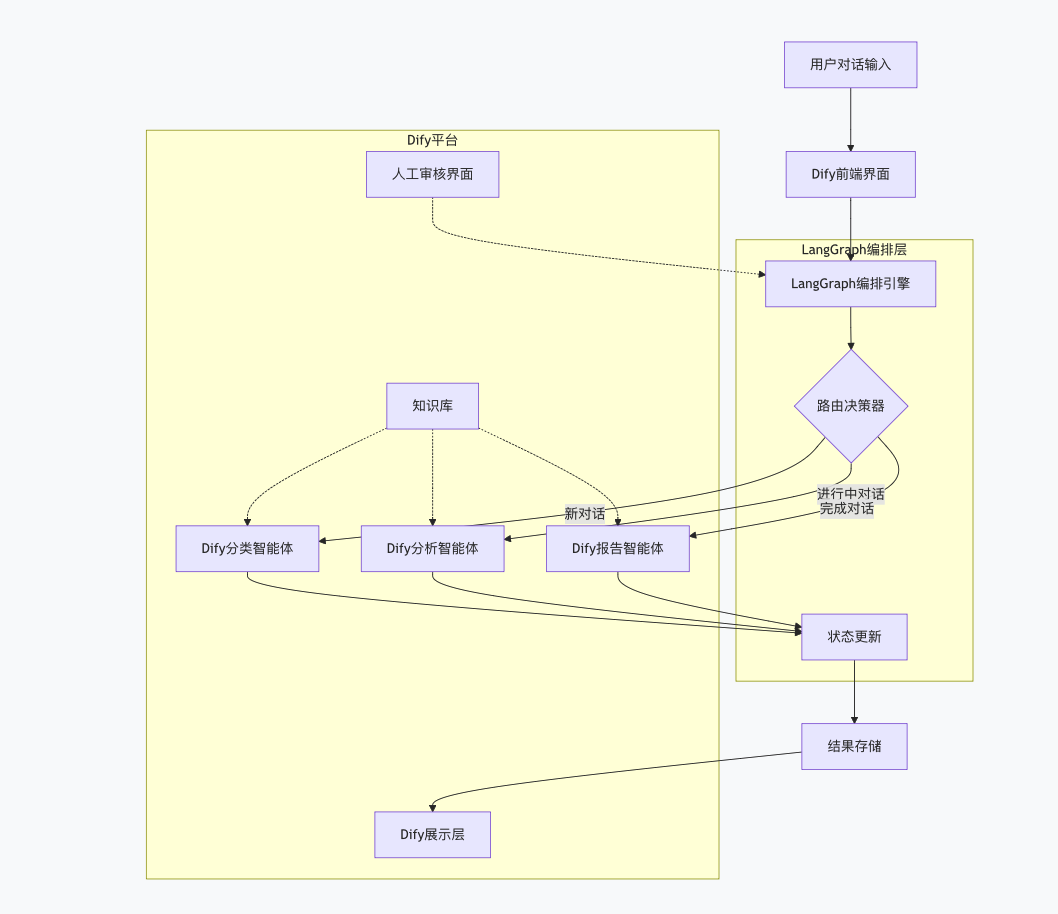
系统架构设计

LangGraph编排实现
# conversation_analysis_graph.py
from
typing
import
TypedDict
,
List
,
Dict
,
Any
,
Literal
from
langgraph
.
graph
import
StateGraph
,
END
# 定义状态结构
class
ConversationState
(
TypedDict
)
:
"""对话分析系统的状态定义"""
# 输入相关
conversation_id
:
str
user_input
:
str
c
onversation_history
:
List
[
Dict
[
str
,
Any
]
]
# 处理中间结果
intent
:
str
category
:
str
sentiment_scores
:
List
[
float
]
entities
:
List
[
Dict
[
str
,
Any
]
]
key_points
:
List
[
str
]
# 分析结果
sentiment_analysis
:
Dict
[
str
,
Any
]
entity_analysis
:
Dict
[
str
,
Any
]
summary
:
str
# 系统控制
current_step
:
Literal
[
"classification"
,
"analysis"
,
"reporting"
,
"complete"
]
requires_human_review
:
bool
human_feedback
:
str
# 初始化Dify-LangGraph桥接
bridge
=
DifyLangGraphBridge
(
dify_api_key
=
"your-dify-api-key"
,
dify_base_url
=
"https://api.dify.ai/v1"
)
# 创建Dify智能体对应的LangGraph节点
classification_node
=
bridge
.
create_langgraph_node
(
"conversation-classifier"
,
"classifier"
)
analysis_node
=
bridge
.
create_langgraph_node
(
"conversation-analyzer"
,
"analyzer"
)
reporting_node
=
bridge
.
create_langgraph_node
(
"report-generator"
,
"reporter"
)
# 构建状态图
workflow
=
StateGraph
(
ConversationState
)
# 添加节点
workflow
.
add_node
(
"classifier"
,
classification_node
[
1
]
)
workflow
.
add_node
(
"analyzer"
,
analysis_node
[
1
]
)
workflow
.
add_node
(
"reporter"
,
reporting_node
[
1
]
)
workflow
.
add_node
(
"human_review"
,
human_review_node
)
workflow
.
add_node
(
"quality_check"
,
quality_check_node
)
# 定义条件路由函数
def
route_by_conversation_state
(
state
:
ConversationState
)
-
>
str
:
"""根据对话状态决定下一步"""
if
state
[
"current_step"
]
==
"classification"
:
return
"classifier"
elif
state
[
"current_step"
]
==
"analysis"
:
# 检查是否需要人工审核
if
(
state
.
get
(
"sentiment_scores"
)
and
min
(
state
[
"sentiment_scores"
]
)
<
-
0.7
)
:
state
[
"requires_human_review"
]
=
True
return
"human_review"
return
"analyzer"
elif
state
[
"current_step"
]
==
"reporting"
:
# 质量检查
if
len
(
state
.
get
(
"key_points"
,
[
]
)
)
<
2
:
return
"quality_check"
return
"reporter"
elif
state
[
"current_step"
]
==
"complete"
:
return
END
else
:
# 默认开始分类
state
[
"current_step"
]
=
"classification"
return
"classifier"
# 设置路由
Workflow
.
add_conditional_edges
(
"classifier"
,
route_by_conversation_state
,
{
"analyzer"
:
"analyzer"
,
"human_review"
:
"human_review"
,
END
:
END
}
workflow
.
add_conditional_edges
(
"analyzer"
,
route_by_conversation_state
,
{
"reporter"
:
"reporter"
,
"quality_check"
:
"quality_check"
,
"human_review"
:
"human_review"
}
)
workflow
.
add_edge
(
"reporter"
,
END
)
workflow
.
add_edge
(
"quality_check"
,
"analyzer"
)
# 重新分析
workflow
.
add_edge
(
"human_review"
,
"analyzer"
)
# 审核后继续分析
# 设置入口点
workflow
.
set_entry_point
(
"classifier"
)
# 编译图
conversation_analysis_app
=
workflow
.
compile
(
)
通过结合Dify和LangGraph构建多智能体系统,我们获得了以下优势:
1、开发效率:Dify的可视化界面大幅降低智能体开发门槛
2、编排灵活性:LangGraph提供强大的工作流编排能力
3、系统可靠性:持久化状态和故障恢复机制
4、可扩展性:易于添加新的智能体和功能模块
5、人机协作:完善的人机协作机制
本文介绍了实现多智能体一个实现方式,当然还有其他方式,大家可以在评论区留言一起探讨。
如何学习大模型 AI ?
由于新岗位的生产效率,要优于被取代岗位的生产效率,所以实际上整个社会的生产效率是提升的。
但是具体到个人,只能说是:
“最先掌握AI的人,将会比较晚掌握AI的人有竞争优势”。
这句话,放在计算机、互联网、移动互联网的开局时期,都是一样的道理。
我在一线互联网企业工作十余年里,指导过不少同行后辈。帮助很多人得到了学习和成长。
我意识到有很多经验和知识值得分享给大家,也可以通过我们的能力和经验解答大家在人工智能学习中的很多困惑,所以在工作繁忙的情况下还是坚持各种整理和分享。但苦于知识传播途径有限,很多互联网行业朋友无法获得正确的资料得到学习提升,故此将并将重要的AI大模型资料包括AI大模型入门学习思维导图、精品AI大模型学习书籍手册、视频教程、实战学习等录播视频免费分享出来。

第一阶段(10天):初阶应用
该阶段让大家对大模型 AI有一个最前沿的认识,对大模型 AI 的理解超过 95% 的人,可以在相关讨论时发表高级、不跟风、又接地气的见解,别人只会和 AI 聊天,而你能调教 AI,并能用代码将大模型和业务衔接。
- 大模型 AI 能干什么?
- 大模型是怎样获得「智能」的?
- 用好 AI 的核心心法
- 大模型应用业务架构
- 大模型应用技术架构
- 代码示例:向 GPT-3.5 灌入新知识
- 提示工程的意义和核心思想
- Prompt 典型构成
- 指令调优方法论
- 思维链和思维树
- Prompt 攻击和防范
- …
第二阶段(30天):高阶应用
该阶段我们正式进入大模型 AI 进阶实战学习,学会构造私有知识库,扩展 AI 的能力。快速开发一个完整的基于 agent 对话机器人。掌握功能最强的大模型开发框架,抓住最新的技术进展,适合 Python 和 JavaScript 程序员。
- 为什么要做 RAG
- 搭建一个简单的 ChatPDF
- 检索的基础概念
- 什么是向量表示(Embeddings)
- 向量数据库与向量检索
- 基于向量检索的 RAG
- 搭建 RAG 系统的扩展知识
- 混合检索与 RAG-Fusion 简介
- 向量模型本地部署
- …
第三阶段(30天):模型训练
恭喜你,如果学到这里,你基本可以找到一份大模型 AI相关的工作,自己也能训练 GPT 了!通过微调,训练自己的垂直大模型,能独立训练开源多模态大模型,掌握更多技术方案。
到此为止,大概2个月的时间。你已经成为了一名“AI小子”。那么你还想往下探索吗?
- 为什么要做 RAG
- 什么是模型
- 什么是模型训练
- 求解器 & 损失函数简介
- 小实验2:手写一个简单的神经网络并训练它
- 什么是训练/预训练/微调/轻量化微调
- Transformer结构简介
- 轻量化微调
- 实验数据集的构建
- …
第四阶段(20天):商业闭环
对全球大模型从性能、吞吐量、成本等方面有一定的认知,可以在云端和本地等多种环境下部署大模型,找到适合自己的项目/创业方向,做一名被 AI 武装的产品经理。
- 硬件选型
- 带你了解全球大模型
- 使用国产大模型服务
- 搭建 OpenAI 代理
- 热身:基于阿里云 PAI 部署 Stable Diffusion
- 在本地计算机运行大模型
- 大模型的私有化部署
- 基于 vLLM 部署大模型
- 案例:如何优雅地在阿里云私有部署开源大模型
- 部署一套开源 LLM 项目
- 内容安全
- 互联网信息服务算法备案
- …
学习是一个过程,只要学习就会有挑战。天道酬勤,你越努力,就会成为越优秀的自己。
如果你能在15天内完成所有的任务,那你堪称天才。然而,如果你能完成 60-70% 的内容,你就已经开始具备成为一名大模型 AI 的正确特征了。
这份完整版的大模型 AI 学习资料已经上传CSDN,朋友们如果需要可以微信扫描下方CSDN官方认证二维码免费领取【保证100%免费】

1635

被折叠的 条评论
为什么被折叠?



