目录
一、stm32f103c8t6
STM32F103C8T6是一款由意法半导体公司(ST)推出的基于Cortex-M3内核的32位微控制器,硬件采用LQFP48封装,属于ST公司微控制器中的STM32系列。除了被我们熟知的STM32,ST公司还有SPC5X系列、STM8系列等。
1.引脚接口介绍
PA0-PA15: 16个通用I/O引脚,可用于输入/输出、外部中断、模拟输入等。
PB0-PB15: 16个通用I/O引脚,可用于输入/输出、外部中断、模拟输入等。
PC13-PC15: 3个通用I/O引脚,可用于输入/输出、外部中断等。
PD0-PD2: 3个通用I/O引脚,可用于输入/输出、外部中断等。
PE0-PE5: 6个通用I/O引脚,可用于输入/输出、外部中断等。
PF0-PF1: 2个通用I/O引脚,可用于输入/输出、外部中断等。
PA9/PA10: USART1的TX/RX引脚。 PA2/PA3: USART2的TX/RX引脚。 PA0/PA1: UART4的TX/RX引脚。 PB10/PB11: I2C2的SCL/SDA引脚。 PA4-PA7, PB0-PB1: 用于ADC模数转换器的模拟输入引脚。 VCC:C=circuit 表示电路的意思, 即接入电路的电压。 VDD:D=device 表示器件的意思, 即器件内部的工作电压。 VSS:S=series 表示公共连接的意思,通常指电路公共接地端电压。 VEE:负电压供电;场效应管的源极(S)。 VBAT:当使用电池或其他电源连接到VBAT脚上时,当VDD 断电时,可以保存备份寄存器的内容和维持RTC的功能。如果应用中没有使用外部电池,VBAT引脚应接到VDD引脚上。
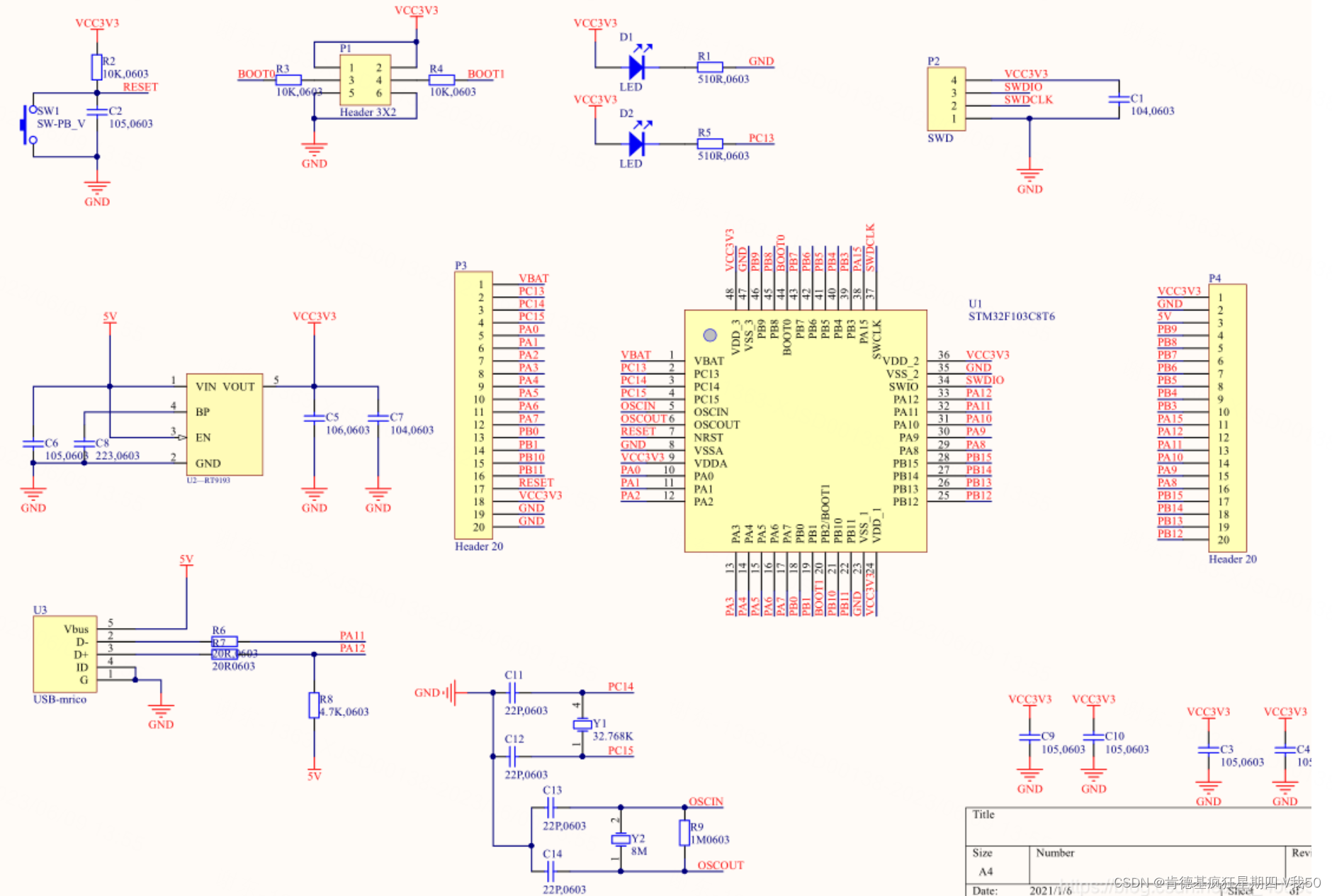
引脚原理图:

2.电路原理介绍
电路原理图:

(1)复位电路

上电复位:上电瞬间,电源经过电阻给电容充电,电容充电电流最大,电容相当于短路,与地相连RST端为低电平,电路复位;当电容两端的电压达到极限值时,电容不再充电,充电电流为零,电容相当于开路,RST端与电源相连,被电源上拉为高电平。
按键复位:RST经过电阻与电源相连,处于高电平,此时按下按钮,RST与接地端相连,从高电平变为低电平,电路复位。
(2)晶振电路

用来给芯片提供时钟信号
(3)USB接口

(4)去耦电路

主要用来滤除杂波,保持引脚电压的稳定。
(5)下载端口

其中C1是滤波电容,让VCC可以稳定供电。
(6)启动配置
BOOT选择:

在最小系统板上,利用可拆跳线帽进行BOOT口与接地端或电源端。0表示接地,1表示电源。
(7)LED

电源指示灯D1常亮
测试LED灯D2当PC13是低电平时亮,高电平时不亮。
二、GPIO端口
GPIO是通用输入输出端口的简称,STM32芯片的GPIO引脚与外部设备连接起来,从而实现与外部的通讯、控制及数据采集的功能。STM32芯片的GPIO被分为多组,每组16个引脚。
GPIO地址:

时钟地址:

三、代码实现
1.创建项目
首先添加开发板stm32f103c8:

添加.c结尾的代码文件。
还需要startup_stm32f10x_md.s文件,可以去B站找江协科技的视频,里面有对应的网盘地址和提取码。

在添加文件时要注意文件类型,若文件类型选错,可能会导致代码报错无法运行。

2.代码实现
#define GPIOA_BASE 0x40010800
#define GPIOB_BASE 0x40010C00
#define GPIOC_BASE 0x40011000
#define RCC_APB2ENR (*(unsigned int *)0x40021018)
#define GPIOA_CRL (*(unsigned int *)0x40010800)
#define GPIOB_CRH (*(unsigned int *)0x40010C04)
#define GPIOC_CRH (*(unsigned int *)0x40011004)
#define GPIOA_ODR (*(unsigned int *)0x4001080C)
#define GPIOB_ODR (*(unsigned int *)0x40010C0C)
#define GPIOC_ODR (*(unsigned int *)0x4001100C)
void SystemInit(void);
void Delay_ms(volatile unsigned int);
void A_LED_LIGHT(void);
void B_LED_LIGHT(void);
void C_LED_LIGHT(void);
void Delay_ms( volatile unsigned int t)
{
unsigned int i;
while(t--)
for (i=0;i<800;i++);
}
void A_LED_LIGHT(){
GPIOA_ODR=0x0<<4;
Delay_ms(1000);
GPIOA_ODR=0x1<<4;
}
void B_LED_LIGHT(){
GPIOB_ODR=0x0<<9;
Delay_ms(1000);
GPIOB_ODR=0x1<<9;
}
void C_LED_LIGHT(){
GPIOC_ODR=0x0<<15;
Delay_ms(1000);
GPIOC_ODR=0x1<<15;
}
int main(){
int j=100;
RCC_APB2ENR |= (1<<2);
RCC_APB2ENR |= (1<<3);
RCC_APB2ENR |= (1<<4);
GPIOA_CRL &= 0xfff0ffff;
GPIOA_CRL|=0x00020000;
GPIOB_CRH&= 0xffffff0f;
GPIOB_CRH|=0x00000020;
GPIOC_CRH &= 0x0fffffff;
GPIOC_CRH|=0x20000000;
GPIOA_ODR |= (1<<4);
GPIOB_ODR |= (1<<9);
GPIOC_ODR |= (1<<15);
while(j)
{
A_LED_LIGHT();
B_LED_LIGHT();
C_LED_LIGHT();
}
}
void SystemInit()
{
}
四、protues仿真实现
电路原理图:

通过Keil生成对应的.hex文件,然后添加上去

电路仿真实现:

本文详细介绍了STM32F103C8T6微控制器的引脚接口、电路原理,包括复位、晶振、USB接口、去耦、下载端口和GPIO端口的使用,以及如何通过Keil进行代码实现和Protues仿真实现,展示了其作为一款Cortex-M3微控制器的基础配置和编程示例。
3550

被折叠的 条评论
为什么被折叠?



