先来一段非常非常官方的解释🥱
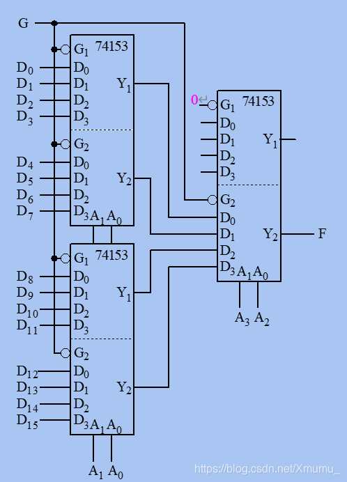
本题属于典型的MUX扩展问题。用四选一实现十六选一的基本思路是,先用4个四选一从16路输入信号中选出4路,再用一个四选一从这4路中选出1路。十六选一有16个数据输入端D0~D15和4个地址输入端A3A2A1A0,设计的关键是4个地址输入端的使用。经过简单尝试就可以发现,合理的地址线连接方式应该是:将低2位地址A1A0接在用于初选(16选4)的4个四选一地址端上;高2位地址A3A2用作下一级四选一的地址。改变地址线的连接方式也可以,但会造成地址与输入数据线的序号混乱。74153是双四选一MUX,片内的两个四选一共用地址线,每个四选一有各自的低电平有效使能端G1、G2,本题中将它们接在一起,用作十六选一的使能端,本题电路需要3片74153

虽然看不懂但还是表示感谢🙇

欣总解释:重点来喽🤬
其实非常非常的简单,让我们分几个步骤来想这个问题哈:
1、74153是一个双向的四选一数据选择器,可能有些朋友还不了解双向是什么意思,在这里我给你简单演示一波:
74153双向四选一数据选择器使用
| 这个演示我就举个非常简单易懂的小栗子哈,来请看以下实验图:在这里我让AB两个输入端都接入00,然后我让只有D0为1,也就是00的时候才会有1,可以看到我的它是有两个使能端G的,毕竟双向嘛,然后我分别测试它们的输出,1C0、2C0都是接1,其他都是0 |

结果:

介绍完毕🥱
2、现在第二个问题,16选一,那么最基本的当然是要有4个输入端,16个输出端,一般的解法都是将0-15分若干个区间,然后满足什么条件了,触发什么选择器,这个是一般的解题思路当然在这里也是这样,首先准备2个74153,将它们同时连入A1A0这两个低的输入端(很精彩),然后再准备另一个74153接A3A2高位输入,然后让第三个74153的D0-D3分别接那两个74153的输出端🧐,有点绕了,直接看图吧就:

可以看到只有D14是接了VCC的,也就是接了1的,现在观察一下‘1110’
首先,11是A3 A2那边的事情了,所以可以确定输出在2C3,然后继续看A1 A0 它们是 10 所以是2C2,又因为2C2是1,所以输出就是1,相当于14这个数据被选中,完成🤑
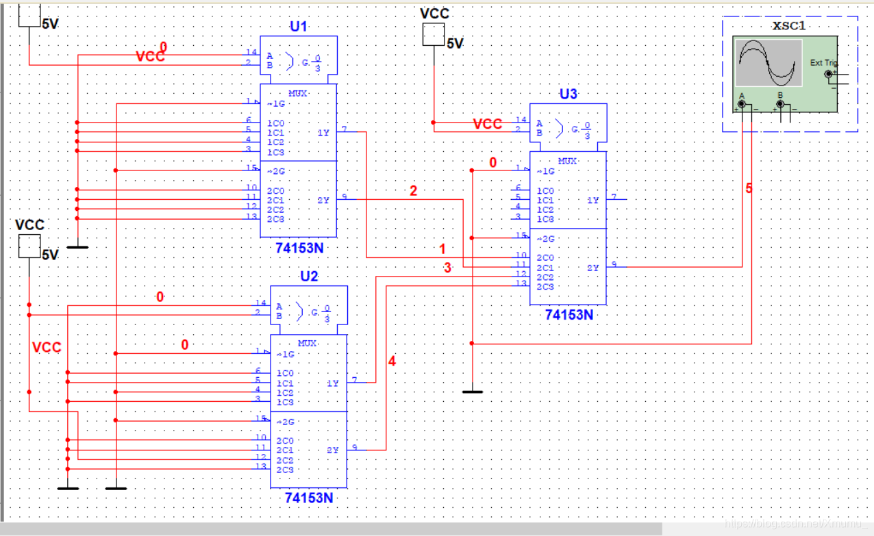
以下是在Multisim的演示😎
这个演示比较随便一点点,毕竟这个ABCD是随机输入的我现在就已1010为例子(这个输入还是比较麻烦的)
测试用例图:
过多的不解释喽,有问题评论区见喽~~~


ppp:记得点赞、关注、评论噢🎀
本文通过详细解析和实例演示,介绍了如何使用74153双向四选一数据选择器来实现16选一的数据选择功能。首先解释了74153的双向特性及其工作原理,然后通过分步说明和电路设计,展示了如何利用3片74153连接地址线以实现16个输入信号的选择。最后,通过Multisim的测试用例验证了设计方案的正确性。
1388

被折叠的 条评论
为什么被折叠?



