专打逆风橘
码龄1年
关注
提问 私信
  • 博客:27,664
    视频:6
    27,670
    总访问量
  • 15
    原创
  • 67,174
    排名
  • 252
    粉丝
  • 0
    铁粉
  • 学习成就

个人简介:学更多知识 爬更高山峰 看更迷人的风景

IP属地以运营商信息为准,境内显示到省(区、市),境外显示到国家(地区)
IP 属地:浙江省
  • 加入CSDN时间: 2024-04-16
博客简介:

aaajjz的博客

查看详细资料
  • 原力等级
    成就
    当前等级
    3
    当前总分
    202
    当月
    21
个人成就
  • 获得312次点赞
  • 内容获得14次评论
  • 获得363次收藏
创作历程
  • 15篇
    2024年
成就勋章
TA的专栏
  • 数电模电
    6篇
  • STM32
    8篇
  • STM32+Freertos项目实战
  • STM32裸机项目
  • C语言
创作活动更多

HarmonyOS开发者社区有奖征文来啦!

用文字记录下您与HarmonyOS的故事。参与活动,还有机会赢奖,快来加入我们吧!

0人参与 去创作
  • 最近
  • 文章
  • 代码仓
  • 资源
  • 问答
  • 帖子
  • 视频
  • 课程
  • 关注/订阅/互动
  • 收藏
搜TA的内容
搜索 取消

数字隔离器用法的简单介绍

前文讲述了光耦的作用,但大部分普通光耦的信号传输速度为50KHz,无法满足高速率的环境,并且高速光耦的成本较高。此时可以用数字隔离器来完美代替光耦,因为它有着封装小,速度快,并且成本较低的优点。本文以 NSI8141W1 数字隔离芯片为例,进而来讲解该芯片的用法。以上简单总结了数字隔离器的用法,希望对各位读者有所帮助。
原创
发布博客 2024.09.05 ·
559 阅读 ·
4 点赞 ·
0 评论 ·
9 收藏

卡尔曼滤波算法的学习总结

本文学自B站up主华南小虎队,原视频讲得很好,推荐去观看。原视频卡尔曼滤波讲解在学习卡尔曼滤波之前,我们首先要明白在使用该滤波器后,可以给我们带来什么好处?在此给读者举出一个例子,方便更加直观地理解。假若这是一个超声波测距输出的距离信号与时间关系的坐标轴。红色波浪线代表为滤波的信号,可以看到未滤波前的信号起伏较大,导致其所产生的误差会对我们的信号采集产生影响。为了得到一个相对稳定的信号,我们需要对信号进行滤波,图中的紫色波浪线就是滤波后的信号,可以看到数据平稳了很多,能够更好的被我们使用。因为。
原创
发布博客 2024.09.03 ·
966 阅读 ·
27 点赞 ·
0 评论 ·
17 收藏

STM32示波器设计项目----细节讲解

本文主要讲解如何从0开始完成示波器的设计,如需源码,请在评论区留言邮箱,看到后会发送。能够在2.8寸TFT彩屏上正确显示波形支持通过按键实现波形的放大与缩小支持测量引脚输入电压支持输出1KHz~10KHz方波信号支持通过按键调整占空比和频率支持测量自身频率和占空比PA0 ADC模数转换采样引脚PA1 PWM方波输出比较引脚PA6 定时器输入捕获引脚因为PA1只有一个引脚,故使用了面包板进行外接以下函数为PWM输出初始化函数/** 函 数:PWM初始化函数。
原创
发布博客 2024.08.30 ·
1562 阅读 ·
21 点赞 ·
7 评论 ·
42 收藏

操作视频

发布视频 2024.08.30

手把手教你如何使用DMA转运ADC多通道数据

上文讲述了使用非扫描模式配置ADC多通道,但是为了提高效率,本文会用扫描模式配置多通道。但是规则组的数据寄存器只能放得下一个通道的转换结果,后来的数据会将已在的数据进行覆盖,为避免出现这种情况,本文会使用DMA将每个通道的数据进行搬运,以此实现扫描模式配置ADC多通道。提示:以下是本篇文章正文内容,下面案例可供参考DMA的全称是Direct Memory Access,意为直接存储器存取。DMA用于外设和存储器以及存储器和存储器之间的高速数据传输,并且这个传输过程无需CPU干涉,节省了CPU的资源。
原创
发布博客 2024.08.18 ·
1288 阅读 ·
30 点赞 ·
0 评论 ·
14 收藏

如何理解STM32ADC外设的内部实现原理及代码实现

前文介绍了外挂ADC芯片,本文介绍STM32F103内置的ADC外设一、ADC(模数转换器)本文介绍了STM32F103芯片的内置ADC外设,希望对各位读者有所帮助。
原创
发布博客 2024.08.17 ·
1053 阅读 ·
17 点赞 ·
0 评论 ·
5 收藏

STM32内置FLASH闪存详解及代码实现

本文为作者对FLASH闪存的学习总结,希望对各位读者有所帮助,看完本文后,能够对闪存的理解更进一步。本文使用的芯片为STM32F103ZET6,闪存容量为64K。本文介绍了FLASH的基础知识,以及基本操作的代码实现,希望本文对各位读者有所帮助。
原创
发布博客 2024.08.16 ·
889 阅读 ·
19 点赞 ·
0 评论 ·
20 收藏

手把手教你如何实现SPI读写W25Q64

本文为作者对SPI通信协议的知识总结以及简单应用,通过软件翻转GPIO电平模拟SPI实现读写W25Q64。提示:如有错误请尽情指出,希望对广大读者有所帮助。SPI是一种通信速率极高的全双工同步通信协议,它是一主多从的模式。共有四根及以上根信号线,分别是SCK时钟线、MOSI主机输出从机线(Master Output Slave Input)、MISO主机输入线(Master Input Slave Output)和SS片选信号线。
原创
发布博客 2024.08.14 ·
2564 阅读 ·
47 点赞 ·
0 评论 ·
56 收藏

串口通讯———蓝牙模块控制LED亮灭

本文仅介绍了串口通讯的基本概念以及简单应用,串口打印还可用于程序调试中,是个很好的调试工具,希望本文对各位读者有所帮助。
原创
发布博客 2024.08.13 ·
304 阅读 ·
4 点赞 ·
0 评论 ·
8 收藏

ADC(模数转换)芯片的使用与理解

各个厂家的 ADC芯片区别都很大,实际使用需要对照手册。本文将借助手册讲解ADI(亚德诺)的模数转换芯片ADC。上图截自芯片手册16位分辨率:代表2的16次方,65536。位数越高,精度也越高。如 3.3V 与 65536对应,那么3.3V就被等分成65536份,32768 对应的就是1.65V。多通道可以看做是同时对多路输入模拟信号进行转换。输入模式可以选择单极性输入,差分输入,可选择部分通道 单极性/差分 输入。单极性输入为以0V为参考。差分输入为两个信号做差。吞吐速率指。
原创
发布博客 2024.07.26 ·
922 阅读 ·
13 点赞 ·
0 评论 ·
9 收藏

DC-DC电源芯片应用电路讲解

DC-DC 是常用的直流转直流电源芯片,适用于输出电压与输入电压有较大压差的场景,或者是压差不大但电流较大。像常见的LDO线性稳压器在输入电压为12V时就已开始发热,因此这种场景下选择 DC-DC 更为合适。提示:以下是本篇文章正文内容,下面案例可供参考可用于 高压转低压 或 低压转高压。
原创
发布博客 2024.07.25 ·
1106 阅读 ·
22 点赞 ·
0 评论 ·
12 收藏

简单直白讲解PID

PID是一种常用的控制算法。可以控制目标物体保持在某一状态。例如用于平衡车和无人机,使其保持在平衡状态。或者用于温控系统,使其保持在某一温度。大多数情况下只会用到 P算法和 D算法的组合,只有在追求特高精度,才会用PID三种算法的组合。
原创
发布博客 2024.07.24 ·
516 阅读 ·
3 点赞 ·
0 评论 ·
6 收藏

stm32单片机之中断 ---- 什么是中断?

中断是单片机中十分重要的部分,我们必须要掌握下来。本系列文章会分别介绍中断的含义、外部中断、定时器中断、串口中断,并且每个部分都会有相关有实验来方便大家理解。本文介绍了中断的概念以及代码配置,后续文章将介绍几种常用中断并做实验实现。
原创
发布博客 2024.07.21 ·
699 阅读 ·
23 点赞 ·
0 评论 ·
10 收藏

一文秒懂光耦的原理及作用(附带基本电路结构)

光耦是每个工程师100%都要遇见的 所以请务必要学习并且掌握下来 希望这篇文章对您的学习有所帮助光耦是一种实现信号隔离的元器件,通常用于各部分电路之间,使其不互相受到影响。下图为光耦的实物图以及原理图(图片均下载于立创商城)以上是我对光耦学习之后的总结,如有知识点未提及,欢迎各位老大在评论区补充。若本篇文章对您有帮助,那么希望可以得到您的一键三连。满怀希望,就会所向披靡。
原创
发布博客 2024.07.18 ·
5773 阅读 ·
35 点赞 ·
5 评论 ·
69 收藏

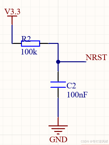
深度讲解复位电路

复位电路是可以使芯片的电路设备。
原创
发布博客 2024.07.17 ·
814 阅读 ·
4 点赞 ·
0 评论 ·
10 收藏

通俗易懂讲解运算放大器(含输出电压计算公式)

本文将分享自己对于运放电路的理解与运用,希望对读者有所帮助,如有错误,请指出。提示:以下是本篇文章正文内容,下面案例可供参考以上就是今天要讲的内容,本文仅仅简单介绍了运放的基础知识,但如何在电路中将运放使用得出神入化,还需要自身去大量实践与努力。知不足而奋进,望远山而前行。
原创
发布博客 2024.07.14 ·
8596 阅读 ·
44 点赞 ·
2 评论 ·
71 收藏
加载更多