灰度图像的自动阈值分割(Otsu 法)
机器视觉领域许多算法都要求先对图像进行二值化。这种二值化操作阈值的选取非常重要。阈值选取的不合适,可能得到的结果就毫无用处。今天就来讲讲一种自动计算阈值的方法。这种方法被称之为Otsu法。发明人是个日本人,叫做Nobuyuki Otsu (大津展之)。
简单的说,这种算法假设一副图像由前景色和背景色组成,通过统计学的方法来选取一个阈值,使得这个阈值可以将前景色和背景色尽可能的分开。或者更准确的说是在某种判据下最优。与数理统计领域的 fisher 线性判别算法其实是等价的。
otsu算法中这个判据就是最大类间方差 (intra-class variance or the variance within the class)。下面就来详细说说什么是 intra-class variance。
我们知道一副灰度图像,可以计算它的颜色平均值,或者更进一步。可以计算出灰度直方图。
比如下面的例子图片:
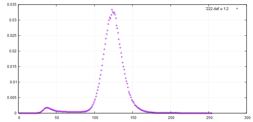
这个图片拍摄的是一个条形码。在这个图中,前景色就是黑色的条形码,背景色是其余部分的灰色。那么我们可以计算出这个图像的灰度直方图。
图中那个大的峰是背景色的部分,小的峰是前景色。
灰度值的均值是 122. 我们称这个均值为 M。
现在任意选取一个灰度值 t,则可以将这个直方图分成前后两部分。我们称这两部分分别为 A 和 B。对应的就是前景色和背景色。这两部分各自的平均值成为 MA 和 MB。
A 部分里的像素数占总像素数的比例记作 PA,B部分里的像素数占总像素数的比例记作 PB。
Nobuyuki Otsu 给出的类间方差定义为:
那么这个最佳的阈值
t
就是使得
对于上面的测试图像,我们可以遍历 t 的各种取值,计算 ICV。之后可以画出这样的ICV 曲线(绿色线条):
可以看出,ICV 取最值的点确实将前景色和背景色分开了。
下面是个例子代码,用到了 Qt 的QImage。
int otsu(const QImage &image)
{
double hist[256];
normalizedHistogram(image, hist);
double omega[256];
double mu[256];
omega[0] = hist[0];
mu[0] = 0;
for(int i = 1; i < 256; i++)
{
omega[i] = omega[i-1] + hist[i]; //累积分布函数
mu[i] = mu[i-1] + i * hist[i];
}
double mean = mu[255];// 灰度平均值
double max = 0;
int k_max = 0;
for(int k = 1; k < 255; k++)
{
double PA = omega[k]; // A类所占的比例
double PB = 1 - omega[k]; //B类所占的比例
double value = 0;
if( fabs(PA) > 0.001 && fabs(PB) > 0.001)
{
double MA = mu[k] / PA; //A 类的灰度均值
double MB = (mean - mu[k]) / PB;//B类灰度均值
value = PA * (MA - mean) * (MA - mean) + PB * (MB - mean) * (MB - mean);//类间方差
if (value > max)
{
max = value;
k_max = k;
}
}
//qDebug() <<k << " " << hist[k] << " " << value;
}
return k_max;
}
bool normalizedHistogram(const QImage &image, double hist[256])
{
for(int i = 0; i < 256; i++)
{
hist[i] = 0.0;
}
int height = image.height();
int width = image.width();
int N = height * width;
if(image.format() != QImage::Format_Indexed8)
{
return false;
}
for(int i = 0; i < height; i++)
{
const quint8 *pData = (const quint8 *)image.constScanLine(i);
for(int j = 0; j < width; j++)
{
++hist[ pData[j] ];
}
}
for(int i = 0; i < 256; i++)
{
hist[i] = hist[i] / N;
}
return true;
}
利用这个方法计算出的阈值做了二值化后得到图像如下:
可以看到效果很好。
Otsu 方法也不是万能的。当目标与背景的大小比例悬殊时,类间方差准则函数可能呈现双峰或多峰,此时效果不好。这时就要考虑其他的办法了。
其实,我们可以仔细观察 ICV 的计算公式。
这里面 PA 和 PB 相当于是个前景色和背景色部分做个加权。当前景色或背景色有一个区域很小时。比如 PA 非常的小。那么这时计算出来的 t 就会和 B 区域很接近,这时的分割效果就会比较差。我们可以对ICV的公式进行一点小小的改造。
这里的 α 可以取一个 0-1之间的值。比如上面的例子图片,如果我们取 α=0.8 计算出的效果会更好一些。当然这个 α 值就要全凭经验来定了。
653

被折叠的 条评论
为什么被折叠?



