目录
1.波形图表
波形图表常用于表示当前读取到的数据,所以输入一般都是一个数值。
波形图表是显示一条或多条曲线的特殊数值显示控件
在【即时帮助】中:
1.在波形图表中显示单条曲线(单线直接连接波形图表)
如一次向图表传递一个或多个数据值,LabVIEW会将这些数据作为图表上的点,从x = 0开始以1为增量递增x索引。图表将这些输入作为单条曲线上的新数据。
2.在波形图表中显示多条曲线(多条线捆绑之后再连接 波形图表)
如需向波形图表传送多条曲线的数据,可将这些数据捆绑为一个标量数值簇,其中每一个数值代表各条曲线上的单个数据点。
举个栗子:在波形图表中显示sin和cos

2.波形图

波形图的输入一般是数组,常用于导出历史数据.
波形图用于显示测量值为均匀采集的一条或多条曲线。波形图仅绘制单值函数,即在y = f(x)中,各点沿x轴均匀分布。
举个栗子:还是输出sin和cos的图
在波形图中会多出一个功能关于x、dx如下图所示

dx =2所示是代表每两个点取一次值,所以白色的线时间仍然是到50结束,而红色的线是到100结束。

3.XY图
XY图一般用于需要定位每个点的坐标的情况
这是随便找的一种说法,如有其他说法,评论区didi我,应该还有比较详细的说法。
举个栗子:画一个一元二次曲线


【注意捆绑成簇和创建数组的区别】:结果都差不多,大区别就是捆绑成簇可以是不同类型的捆绑在一起,而创建数组必须要是同类型的。
一般来说如果捆绑之后要一起进行输出,最后一般都要将所捆绑的数据来创建数组。连接到对应的波形显示控件上。
4.强度图
强度图或强度图表通过颜色在二维图上显示三维数据。

栗子:

运行前面板图:

通过用for循环来创建一个二维数组,如x,y所示分别是从0-4,即最终形成了一个5*5的矩阵。矩阵内部函数的和 内外for循环实现的是两个数的和
为啥说通过二维的图来表示三维呢,例如上图中数组,x值表示横轴、y值表示纵轴,所对应加和的值越大越趋近于10是白色,越趋近于0是黑色。所以通过x,y和颜色来显示三维数据。
5.三维图形
这里主要描述三维曲线、三维等高线和三维饼图
1.三维曲线/三维等高线 接口都差不多

在三维曲线中主要需要注意的是x向量,y向量和z矩阵 ,主要连接这三条线。
而三维等高线与三维曲线差不多
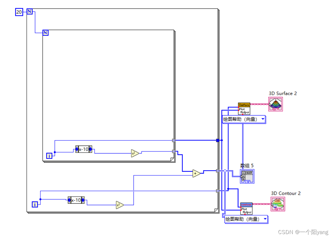
举个栗子1:绘制z=x^2+y^2


举个栗子2:绘制山峰函数曲面图

前面板运行图:
2.三维饼图:
二维饼图其实很简单把,只要注意两个线就可以了一个x向量 , 一个偏移向量
举个栗子:

加上偏移量之后【偏移量就是往外凸】
这篇博客详细介绍了LabVIEW中的五种图形控件:波形图表、波形图、XY图、强度图和三维图形。通过实例展示了如何使用这些控件绘制sin和cos函数、一元二次曲线,以及三维曲线和三维饼图,强调了数据输入的不同方式及其效果。

6943





