《C4D的十万个为什么》首发于 公众号:苦七君
免费搜索查看更多问题:kuqijun.com
问题:
C4D如何锁定摄像机? C4D工程文件怎么锁住了?C4D打开为什么不能动了?
答案:
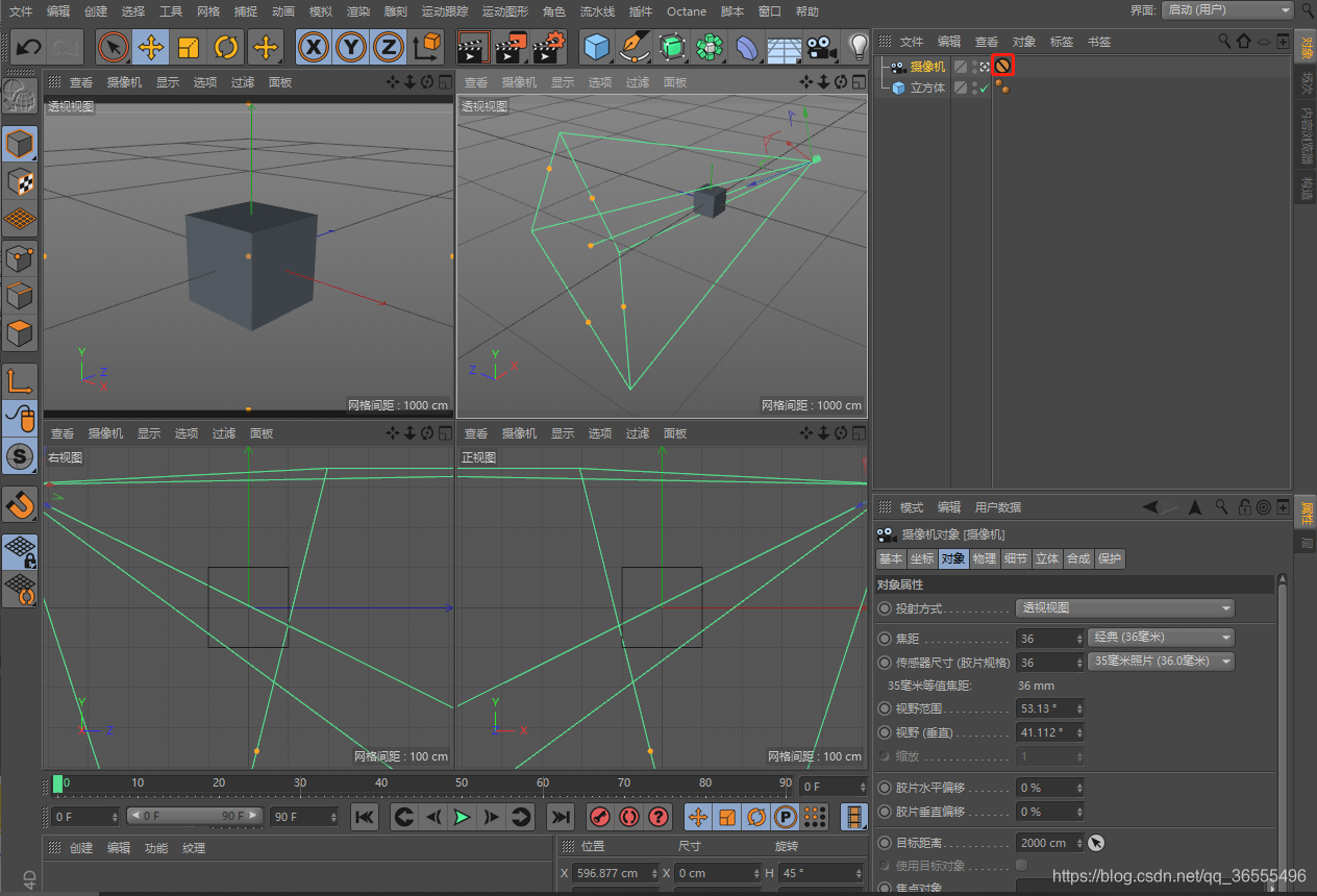
右键c4d标签-保护,即锁定摄像机并固定摄像机位置,在透视试图窗口中 摄像机视角的工程文件就不能移动了。其他视图窗口可已操作,但摄像机不能操作改变。
如果想改变透视图,可以点击白色十字光标,取消摄像机视角,恢复默认视角;或者直接删除保护“铆钉”。

这个是大家常用的保护摄像机视角的操作,不过个人比较喜欢给摄像机打关键帧来保护视角,进入摄像机选好一个角度后,点击记录活动对象快捷键F9,就可以直接给摄像机的位置属性添加关键帧,有了关键之后,视图还是可以操作的变化视角的,但是只要你移动下时间线,比如现在在第0帧的位置,进入下一帧,快捷键G,就会自动回到刚才关键帧记录的角度,也可以第0帧找个全景角度记录关键帧,第1帧找个特写角度记录关键帧,这样就可以快捷键F,G上一帧下一帧切换查看,同时摄像机的视角也不会被锁定,不影响操作。
因为当你给摄像机添加保护标签后,如果想放大视图看特写,就没法操作了,只能删掉保护标签在看,如果删掉了保护标签,就会容易丢失刚才的角度。。所以个人推荐用记录关键帧的方式。
只需要注意,当你改变角度的时候,再次记录下关键帧就好了,最终渲染出来的也是关键帧记录的角度。
如果你有其他答案或者问题,欢迎留言补充,万分感谢!
《C4D的十万个为什么》首发于 公众号:苦七君
参与制作者:
苦七君(kuqijun666)、丽丽酱(lilij-ang)、
如果你也想参与进来,欢迎联系苦七微信/QQ:766057766
微信学习群,只学习不闲聊。
需要进的私信苦七“进学习群”。
在C4D中,通过右键点击c4d标签选择‘保护’可以锁定摄像机并固定其位置,防止在透视视图中移动。若要解除锁定,可取消保护‘铆钉’或使用摄像机关键帧来灵活保护视角。使用关键帧记录摄像机角度,可以在时间线上移动而保持视角不变,方便在不同角度间切换,避免了保护标签带来的操作限制。
1万+

被折叠的 条评论
为什么被折叠?



