写在前面:对霹雳啪啦WZ大佬的代码进行学习,做一个日记,供复习用
更多可以访问大佬的链接:
github链接
博文地址
vit 代码学习
个人觉得 VIT模型的学习有两个难点,对于新手来说,一是attention模块,二就是图像块的切分。其余的其实和传统CNN模型差不多,搭好积木就可。attention模块可以看看transformer中的attention解释。
先放VIT的模型图:

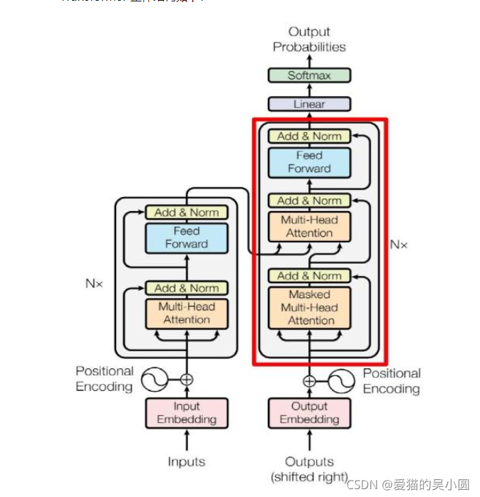
在学习VIT 之前,首先要对transformer的self-attention机制有一个大致的了解
传统的transformer 模型:

self-attention 计算:

计算公式如下:

我们首先要理解第一个公式的意义:
在transformer的计算中:
在计算attention的时候,我们要计算q,k,v矩阵,但是q,k,v矩阵有什么意义呢,实际上我们可以考虑 X*transpose(X),其得到的值就是X中的每一行对它的第一行、第二行、直到最后一行的内积和(因为转置,Transpose(X)的列为X的行,故可以看作X的每一行和他其余行的关系重要程度,随后进行softmax操作,得到权重,再与原矩阵相乘就是加权后的结果了,即是第一个公式的意义。具体可参考:self-attention
vit中attention计算代码如下,假设输入图像尺寸为[8, 3,224,224]的图像,即一次输入8张图片,RGB 3通道图像,h,w为224大小,经过vit前面的patch 切分处理后,变为大小维度为[8,197,768] 大小,patch切分先按下不表。然后经过Drop-Out层,经过Transformer Encoder 进行注意力计算。程序如下:
还是按照上图的公式进行计算,首先线性层映射,最后一维度扩大3倍,然后矩阵维度变换,切分出q、k、v矩阵,最后按照公式进行计算即可。计算的意义可以参考上述链接。
class Attention(nn.Module):
def __init__(self,
dim, # 输入token的dim
num_heads=8,
qkv_bias=False,
qk_scale=None,
attn_drop_ratio=0.,
proj_drop_ratio=0.):
super(Attention, self).__init__()
self.num_heads = num_heads
head_dim = dim // num_heads#多头注意力机制平分,768/12
self.scale = qk_scale or head_dim ** -0.5 #qkv计算
self.qkv = nn.Linear(dim, dim * 3, bias=qkv_bias)#线性层,产生qkv
self.attn_drop = nn.Dropout(attn_drop_ratio)
self.proj = nn.Linear(dim, dim)
self.proj_drop = nn.Dropout(proj_drop_ratio)
def forward(self, x):
# [batch_size, num_patches + 1, total_embed_dim] 8*197*768
B, N, C = x.shape
# qkv(): -> [batch_size, num_patches + 1, 3 * total_embed_dim] [8,197,3*768]
# reshape: -> [batch_size, num_patches + 1, 3, num_heads, embed_dim_per_head] [8,197,3,12,768/12]
# permute: -> [3, batch_size, num_heads, num_patches + 1, embed_dim_per_head] [3,8,12,197,768/12]
qkv = self.qkv(x).reshape(B, N, 3, self.num_heads, C // self.num_heads).permute(2, 0, 3, 1, 4)
# [batch_size, num_heads, num_patches + 1, embed_dim_per_head]
q, k, v = qkv[0], qkv[1], qkv[2] # make torchscript happy (cannot use tensor as tuple) [8,12,197,768/12]
# transpose: -> [batch_size, num_heads, embed_dim_per_head, num_patches + 1] [8,12,768/12,197]
# @: multiply -> [batch_size, num_heads, num_patches + 1, num_patches + 1] 最后两维度矩阵乘法 [8,12,197,197]
attn = (q @ k.transpose(-2, -1)) * self.scale # qkv计算公式
attn = attn.softmax(dim=-1) #对行做softmax
attn = self.attn_drop(attn)
# @: multiply -> [batch_size, num_heads, num_patches + 1, embed_dim_per_head] [8,12,197,768/12]
# transpose: -> [batch_size, num_patches + 1, num_heads, embed_dim_per_head] [8,197,12,768/12]
# reshape: -> [batch_size, num_patches + 1, total_embed_dim] [8,197,768]
x = (attn @ v).transpose(1, 2).reshape(B, N, C)
x = self.proj(x)
x = self.proj_drop(x)
return x
剩下的跟着模型图搭积木就可以了
图像块的划分
之前初步接触VIT、SwinT,一直不明白是怎么划分的,然后最后结果是卷积卷出来的。
class PatchEmbed(nn.Module):
"""
2D Image to Patch Embedding
"""
def __init__(self, img_size=224, patch_size=16, in_c=3, embed_dim=768, norm_layer=None):
super().__init__()
img_size = (img_size, img_size)
patch_size = (patch_size, patch_size)
self.img_size = img_size
self.patch_size = patch_size
self.grid_size = (img_size[0] // patch_size[0], img_size[1] // patch_size[1])# 14*14 (224/16)
self.num_patches = self.grid_size[0] * self.grid_size[1]#14*14
self.proj = nn.Conv2d(in_c, embed_dim, kernel_size=patch_size, stride=patch_size)#输入:3*224*224 输出: (224-16)/16+1=14 768*14*14
self.norm = norm_layer(embed_dim) if norm_layer else nn.Identity()
def forward(self, x):
B, C, H, W = x.shape
assert H == self.img_size[0] and W == self.img_size[1], \
f"Input image size ({H}*{W}) doesn't match model ({self.img_size[0]}*{self.img_size[1]})."
# flatten: [B, C, H, W] -> [B, C, HW]
# transpose: [B, C, HW] -> [B, HW, C]
x = self.proj(x).flatten(2).transpose(1, 2)
x = self.norm(x)
return x
重要代码其实就一句:
self.proj = nn.Conv2d(in_c, embed_dim, kernel_size=patch_size, stride=patch_size)
如:输入:3224224 输出: 7681414
其中768为输出的embed_dim,可以自己设置,长款经过卷积操作:(224-16)/16+1=14,14还有一个意义块的数量,卷积Stride 16还有一个意义是patch_size,图像块的尺寸,不过考虑到卷积也相当于一个特征融合操作,也就没有问题了。然后经过矩阵维度变化,就可以进行后续计算了。
本文深入探讨了Transformer中的self-attention机制,并详细解析了Vision Transformer(VIT)模型中的关键步骤,包括图像块的划分。通过学习,了解到VIT模型的难点在于attention模块和图像块切分。首先,解释了self-attention的计算过程,然后展示了VIT中注意力计算的代码实现。此外,还介绍了Patch Embedding层如何将图像转换为适合Transformer处理的格式。通过卷积操作,将输入图像划分为多个块,形成模型输入。
1052

被折叠的 条评论
为什么被折叠?



