
月结是财务人员每月最忙的时候,也是最辛苦的时候。初次接触SAP的财务人员对SAP月结可能会比较陌生,尤其是成本结账部分。本文给大家介绍一般制造型企业SAP月结的基本步骤,以及每步骤的作用。
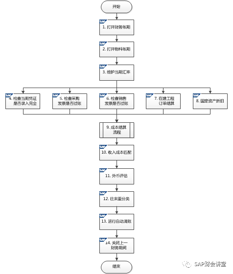
一般生产型企业的月结流程如下,
其中,成本结算流程如下,
使用SAP的企业一般是在月初对上月进行月结,通常在月初的3个工作日内完成,不同企业可能有不同的规定,一般集团型企业会制定统一的月结制度。SAP的月结大致可以分为三个阶段:
月初准备、
成本结算、
财务关账。“月初准备”是为了次月的业务能够正常运行,这对7×24小时生产的企业尤为重要;“成本结算”是月结的重点;“财务关账”后即可出具报表。不同的企业在月结步骤上略有差异,但主要内容都是一致的,具体月结步骤如下。

本文主要介绍了制造型企业使用SAP系统进行财务月结的基本流程,包括成本结算和总账关账两个关键部分,旨在帮助初次接触SAP财务月结的人员理解操作步骤。
最低0.47元/天 解锁文章
947

被折叠的 条评论
为什么被折叠?



