例题1:
给定一个正整数数列 a 1 , a 2 , … , a n a_1,a_2,…,a_n a1,a2,…,an,每一个数都在 0 ∼ p − 1 0 \sim p-1 0∼p−1 之间。 可以对这列数进行两种操作:
- 添加操作:向序列后添加一个数,序列长度变成 n + 1 n+1 n+1;
- 询问操作:询问这个序列中最后 L L L 个数中最大的数是多少。
程序运行的最开始,整数序列为空。 一共要对整数序列进行 m m m 次操作。 写一个程序,读入操作的序列,并输出询问操作的答案。
数据范围1 ≤ m ≤ 2 × 1 0 5 1 \le m \le 2 \times 10^5 1≤m≤2×105
1 ≤ p ≤ 2 × 1 0 9 1 \le p \le 2 \times 10^9 1≤p≤2×109
0 ≤ t < p 0 \le t < p 0≤t<p
这道题看第一眼:暴力,再看一眼:爆炸(bushi TLE。
这道题目就可以用我们今天要学的线段树来解决。
线段树的思路
线段树是一棵二叉树,它可以在很低的时间复杂度内完成一个序列的单点修改、区间修改、区间查询(最大数,最小数、求和等等)等的操作,
[
1
,
n
]
[1, n]
[1,n] 线段树支持的所有操作都可以将时间复杂度控制在
O
(
l
o
g
n
)
O(log\ n)
O(log n)。
线段树俗称段错误树,因调试时经常段错误而得名
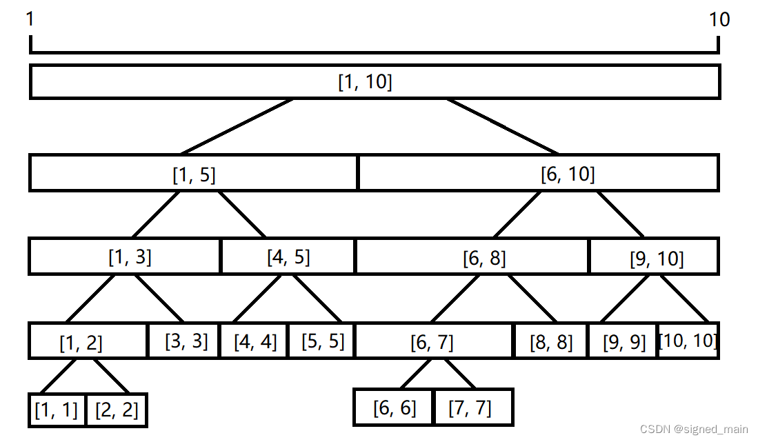
它的的思路很好理解, 顾名思义,它就是一个节点为线段的树;假设我们要用线段树维护一个区间
[
1
,
10
]
[1, 10]
[1,10] :

如何存储线段树
我们直接拿一个结构体来存储线段树,每一个节点都是一段区间,拿刚才的例题举例:
struct Node {
int l, r; // 区间的左端点和右端点
int v; // 区间[l, r]中的最大值
// 这里可以存储你要维护的任何信息,例如最大/最小值,区间和等
} tr[N * 4];
一棵线段树的根节点编号为 1 1 1 ,设一个不为根节点的节点编号为 u u u ,则这个节点的父节点是 ⌊ u 2 ⌋ \lfloor {\frac{u}{2}} \rfloor ⌊2u⌋ ,它的左儿子编号为 2 × u 2 \times u 2×u ,右儿子编号为 2 × u + 1 2 \times u + 1 2×u+1 ;因为一颗线段树最大是一棵满二叉树,N个叶子节点的满二叉树最多有 N + N ÷ 2 + N ÷ 4 + . . . + 2 + 1 = 2 N − 1 N + N \div 2 + N \div 4 + ... + 2 + 1 = 2N - 1 N+N÷2+N÷4+...+2+1=2N−1 个节点;而最后一层(可以参考上面的 [ 1 , 10 ] [1, 10] [1,10] 线段树图)最多还会剩余 2 N 2N 2N 个节点。所以线段树通常需要开 4 N 4N 4N 倍的空间。
如何建立线段树
线段树中如果表示的区间为
[
l
,
r
]
[l, r]
[l,r] 且这个节点不为叶子节点(
l
≠
r
l \ne r
l=r),则我们有一个
m
i
d
=
⌊
l
+
r
2
⌋
mid = \lfloor{\frac{l + r}{2}}\rfloor
mid=⌊2l+r⌋ , 这个点的左子树即为
[
l
,
m
i
d
]
[l, mid]
[l,mid] ,右子树即为
[
m
i
d
+
1
,
r
]
[mid + 1, r]
[mid+1,r] ,递归建树即可。
代码:
void pushup(int u) { // 由子节点的最大值,来更新父节点的信息
tr[u].v = max(tr[u * 2].v, tr[u * 2 + 1].v);
}
void build(int u, int l, int r) {
tr[u] = {l, r};
if (l == r) return ;
int mid = l + r >> 1;
build(u * 2, l, mid), build(u * 2 + 1, mid + 1, r);
}
如何进行查询
递归查询,直到我们树中结点已经完全包含在我们需要查询的区间中
代码:
int query(int u, int l, int r) {
if (tr[u].l >= l && tr[u].r <= r) return tr[u].v; // 树中节点已经被完全包含在[l, r]中了
int mid = tr[u].l + tr[u].r >> 1;
int v = 0;
if (l <= mid) v = query(u * 2, l, r);
if (r > mid) v = max(v, query(u * 2 + 1, l, r));
return v;
}
如何进行修改
递归寻找,直到我们找到了我们将要修改的叶子节点(只有一个数的区间),进行修改。
void modify(int u, int x, int v) {
if (tr[u].l == x && tr[u].r == x) tr[u].v = v;
else {
int mid = tr[u].l + tr[u].r >> 1;
if (x <= mid) modify(u * 2, x, v);
else modify(u * 2 + 1, x, v);
pushup(u); // 别忘了告诉父节点我们刚刚进行更新的信息
}
}
例题1完整代码:
#include <bits/stdc++.h>
using namespace std;
typedef long long ll;
const int N = 200010;
int m, p;
struct Node {
int l, r;
int v;
} tr[N * 4];
void pushup(int u) {
tr[u].v = max(tr[u * 2].v, tr[u * 2 + 1].v);
}
void build(int u, int l, int r) {
tr[u] = {l, r};
if (l == r) return ;
int mid = l + r >> 1;
build(u * 2, l, mid), build(u * 2 + 1, mid + 1, r);
}
int query(int u, int l, int r) {
if (tr[u].l >= l && tr[u].r <= r) return tr[u].v;
int mid = tr[u].l + tr[u].r >> 1;
int v = 0;
if (l <= mid) v = query(u * 2, l, r);
if (r > mid) v = max(v, query(u * 2 + 1, l, r));
return v;
}
void modify(int u, int x, int v) {
if (tr[u].l == x && tr[u].r == x) tr[u].v = v;
else {
int mid = tr[u].l + tr[u].r >> 1;
if (x <= mid) modify(u * 2, x, v);
else modify(u * 2 + 1, x, v);
pushup(u);
}
}
int main() {
int n = 0, last = 0;
scanf("%d%d", &m, &p);
build(1, 1, m);
char op[2];
int x;
while ( m -- ) {
scanf("%s%d", op, &x);
if (*op == 'Q') {
last = query(1, n - x + 1, n);
printf("%d\n", last);
} else {
modify(1, n + 1, ((ll)last + x) % p);
n ++ ;
}
}
return 0;
}
进阶线段树(线段树的懒标记)
例题2:
给定一个长度为 N N N 的数列 A A A,以及 M M M 条指令,每条指令可能是以下两种之一:
C l r d,表示把 A [ l ] , A [ l + 1 ] , … , A [ r ] A[l],A[l+1],…,A[r] A[l],A[l+1],…,A[r] 都加上 d d d。Q l r,表示询问数列中第 l ∼ r l \sim r l∼r 个数的和。对于每个询问,输出一个整数表示答案。
数据范围1 ≤ N , M ≤ 1 0 5 1 \le N,M \le 10^5 1≤N,M≤105
∣ d ∣ ≤ 10000 |d| \le 10000 ∣d∣≤10000
∣ A [ i ] ∣ ≤ 1 0 9 |A[i]| \le 10^9 ∣A[i]∣≤109
这道题我之前讲过分块的做法,具体可以查看我的另一篇博客:C++分块详解
我在这篇博客里吐槽了段错误树懒标记,那我们就学一学懒标记是什么
我们之前写的代码里有一个pushup函数,意思是由子节点的信息更新父节点的信息;我们还是拿上面的线段树举例:假设我要维护线段树每个区间的和,把区间的
[
6
,
8
]
[6, 8]
[6,8] 中的数字
6
6
6 变成
7
7
7 ,则这段区间的和由
6
+
7
+
8
=
21
6 + 7 + 8 = 21
6+7+8=21 变成了
7
+
7
+
8
=
22
7 + 7 + 8 = 22
7+7+8=22,同时它的所有父节点即
[
6
,
10
]
[6, 10]
[6,10],
[
1
,
10
]
[1, 10]
[1,10] 的和全都需要更新。时间复杂度为
O
(
n
)
O(n)
O(n);但是我们之前说过,线段树支持的所有操作都可以将时间复杂度控制在
O
(
l
o
g
n
)
O(log\ n)
O(log n),那我们该怎么优化它呢?
没错,这就需要我们现在要学的懒标记操作,也称延迟标记。意思就是说,我们可以在线段树的结构体内加上一个标记add,在执行修改命令时,直接将add赋值为我们想要增加的数,表示“这个节点被我修改过,但我还未更新下面的子节点的信息”;后续查询时,我们只需要检查这个节点的父节点有没有背过“懒标记”的锅,如果有,就将这个节点和它父节点的另外一个子节点也标记上懒标记,再清除父节点的懒标记即可。
例题2完整代码:
#include <bits/stdc++.h>
using namespace std;
typedef long long ll;
const int N = 100010;
int n, m;
int w[N];
struct Node {
int l, r;
ll sum, add; // sum是区间的和,add是区间的懒标记
} tr[N * 4];
void pushup(int u) {
tr[u].sum = tr[u * 2].sum + tr[u * 2 + 1].sum;
}
void pushdown(int u) { // 向下传递懒标记
auto &root = tr[u], &left = tr[u * 2], &right = tr[u * 2 + 1];
if (root.add) {
left.add += root.add, left.sum += (ll)(left.r - left.l + 1) * root.add;
right.add += root.add, right.sum += (ll)(right.r - right.l + 1) * root.add;
root.add = 0;
}
}
void build(int u, int l, int r) {
if (l == r) tr[u] = {l, r, w[r], 0};
else {
tr[u] = {l, r};
int mid = l + r >> 1;
build(u * 2, l, mid), build(u * 2 + 1, mid + 1, r);
pushup(u);
}
}
void modify(int u, int l, int r, int d) {
if (tr[u].l >= l && tr[u].r <= r) {
tr[u].sum += (ll)(tr[u].r - tr[u].l + 1) * d;
tr[u].add += d;
} else { // 别忘了分开
pushdown(u);
int mid = tr[u].l + tr[u].r >> 1;
if (l <= mid) modify(u * 2, l, r, d);
if (r > mid) modify(u * 2 + 1, l, r, d);
pushup(u);
}
}
ll query(int u, int l, int r) {
if (tr[u].l >= l && tr[u].r <= r) return tr[u].sum;
pushdown(u);
int mid = tr[u].l + tr[u].r >> 1;
ll sum = 0;
if (l <= mid) sum = query(u * 2, l, r);
if (r > mid) sum += query(u * 2 + 1, l, r);
return sum;
}
int main() {
scanf("%d%d", &n, &m);
for (int i = 1; i <= n; i ++ ) scanf("%d", &w[i]);
build(1, 1, n);
char op[2];
int l, r, d;
while (m -- ) {
scanf("%s%d%d", op, &l, &r);
if (*op == 'C') {
scanf("%d", &d);
modify(1, l, r, d);
} else {
printf("%lld\n", query(1, l, r));
}
}
return 0;
}
好啦,那我们的线段树到这里就讲完啦,可以给我一个赞吗uwu
线段树是一种高效的数据结构,用于处理区间修改和查询操作,如最大值、最小值和区间和。它能在O(logn)的时间复杂度内完成这些操作。文章介绍了线段树的基本结构、建立、查询和修改方法,特别强调了懒标记的概念,用于优化区间修改的效率,避免不必要的节点更新,从而保持操作的高效性。
156

被折叠的 条评论
为什么被折叠?



