一、基本介绍
项目名:基于单片机的水质检测设计
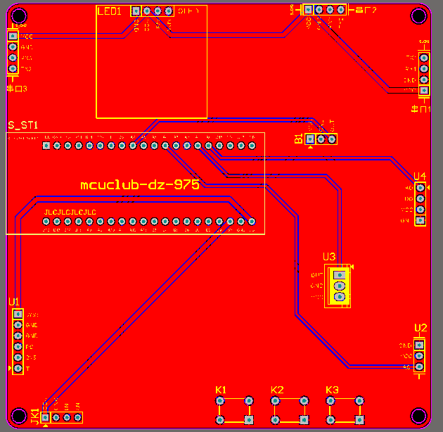
项目编号:mcuclub-dz-975
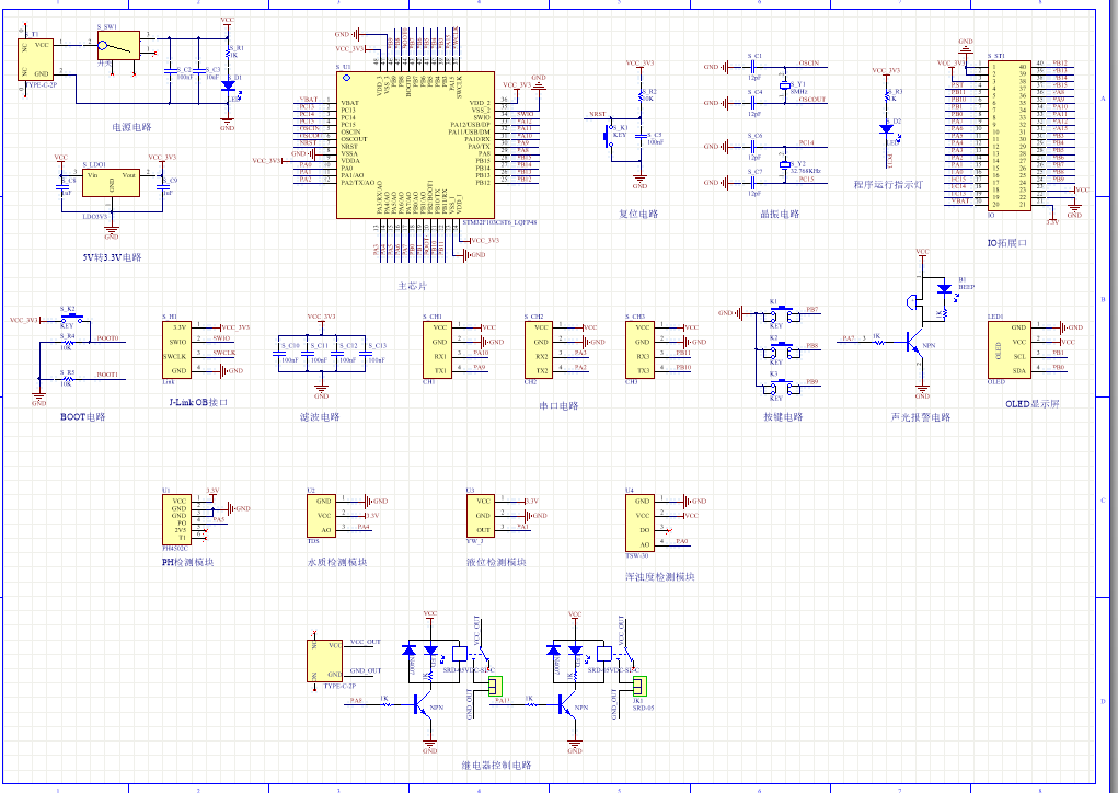
单片机类型:STM32F103C8T6
具体功能:
1、通过PH检测模块检测当前水环境的PH值,PH大于最大值或者最小值(默认6~8),进行声光报警,可以手动关闭;
2、通过TDS检测当前水环境的电解质(0~20000uS/cm);
3、通过水位监测模块监测当前水位(0~100%),监测到水位较低(低于30%)进行加水;
4、通过浑浊度监测模块监测当前浑浊度(0~400NTU),监测到浑浊度较高(大于100NTU),开启净化水泵;
5、通过OLED显示当前测量数据;
6、通过按键设置各阈值、加水、净化水泵、取消声光报警
二、资料总览
实物资料

三、32单片机部分资料展示
1、实物图展示
单片机型号:STM32F103C8T6
供电接口:TYPE-C
板子类型:PCB集成板,厚度1.2,两层板(上下层覆铜接地)
器件类型:元器件基本上为插针式,个别降压芯片会使用贴片式。
2、仿真图展示

3、原理图展示
软件版本:AD2013
电路连线方式:网络标号连线方式
注意:原理图只是画出了模块的引脚图,而并不是模块的内部结构图
4、PCB图展示
由原理图导出,中间有一个项目编号,隐藏在单片机底座下,插入单片机后不会看到。
两层板,上下覆铜接地。
四、系统框图
绘制软件:VISIO
此次设计是基于STM32F103C8T6单片机的水质检测系统设计;该设计主要可以分为三部分:输入、输出和中控。中控部分采用STM32F103C8T6单片机作为主控芯片,主要是对输入进行处理然后控制输出;输入又可以分为六部分:第一部分是PH检测模块,通过该模块获取测量水质的酸碱性;第二部分是TDS检测模块,通过此模块可以监测当前水环境的电解质;第三部分是水位监测模块,由此模块可以检测当前的水位。第四部分是浑浊度检测模块,该模块用于检测水的纯净度;第五部分是按键模块,通过按键可以设置阈值以及控制继电器的开关;第六部分是供电电路,主要是用来对整个系统进行供电;输出主要可以分为四个部分:第一部分是显示部分,显示当前PH值,水质数据,水位高度,水的纯净度和加水继电器,净化水泵继电器工作状态;第二部分是净化水泵继电器模块,该模块用于模净化水工作。第三部分是加水继电器模块,该模块用于模拟水位过低时加水操作。第四部分是声光报警模块,该模块用于当测量值超过设定的阈值时进行声光报警

五、部分程序展示
软件版本:keil5
注意:逻辑程序和驱动程序分开,分布于main.c和其他.c文件
/**********************************
函数名:按键函数
传参值:无
返回值:无
**********************************/
void Key_Function(void)
{
key_num = Chiclet_Keyboard_Scan(0); //按键扫描,获取键值
if(key_num != 0) //有按键按下
{
switch(key_num)
{
case 1: //按键1:切换界面
display_num++;
if(display_num >= 5)
{
display_num = 0;
}
3894

被折叠的 条评论
为什么被折叠?



