各位读者搭嘎猴啊,一份精准的行业报告就像是导航灯塔,引领我们看清行业前行的方向。言归正传,本期就给大家分享一下《2025年AI大模型开发生态白皮书》,报告家先带大家快速阅览这份报告的核心看点,前瞻行业趋势!
1 引言
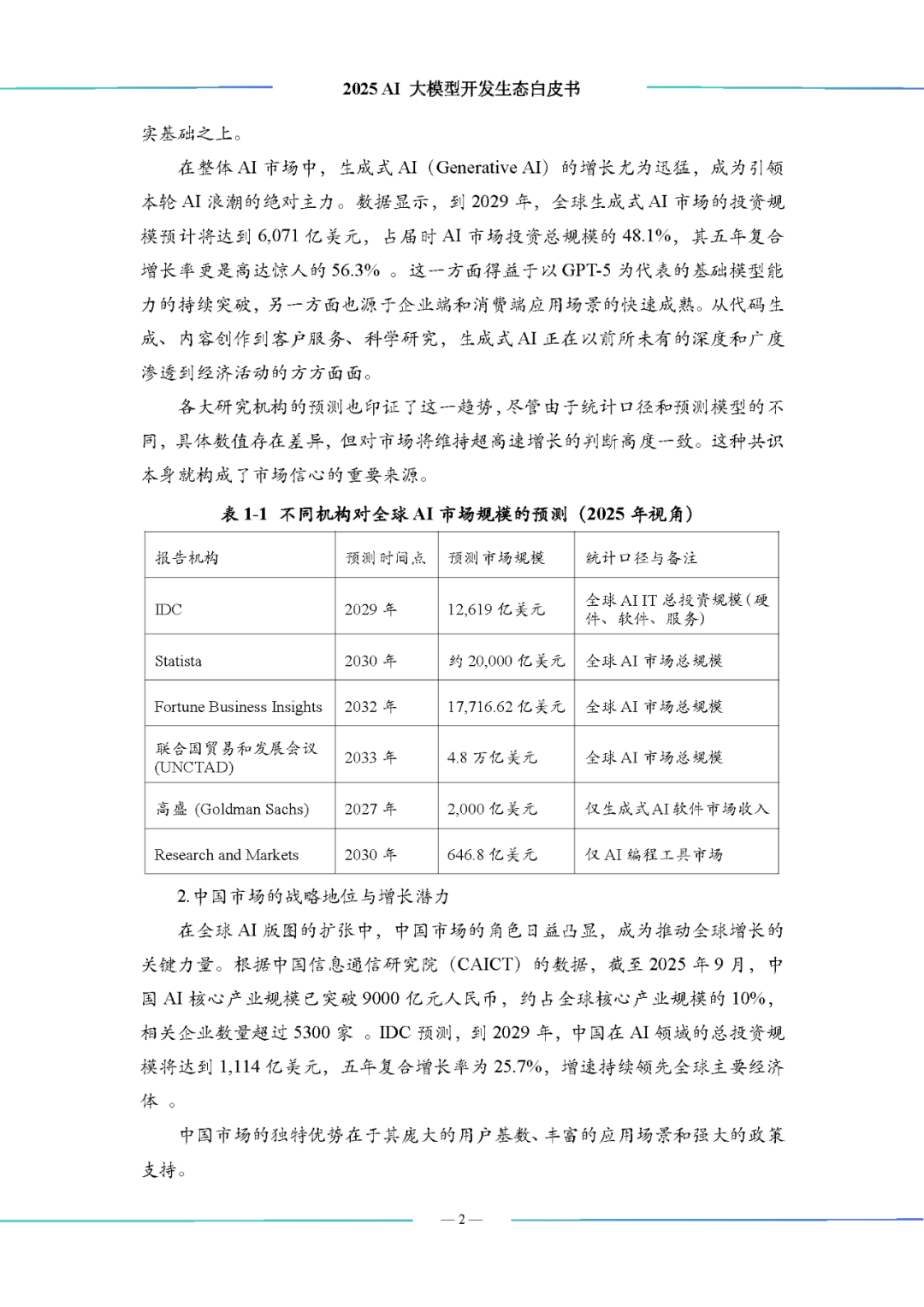
在人工智能浪潮席卷全球的今天,AI大模型已成为推动社会进步与产业升级的核心力量。《2025年AI大模型开发生态白皮书》由中科算网科技有限公司携手多家权威机构联合发布,为我们描绘了一幅AI大模型开发领域的全景图。这份白皮书不仅深入剖析了全球AI大模型的发展现状与趋势,还详细解析了从基础开发框架到应用落地的全技术栈,为中国乃至全球的AI开发者提供了宝贵的参考与指引。
2 报告看点
1. 全球AI大模型市场迅猛增长
-
数据亮点
据国际数据公司(IDC)预测,2024年全球AI领域IT总投资达3159亿美元,2029年将增至12619亿美元,五年复合年增长率高达31.9%。中国AI核心产业规模突破9000亿元,占全球10%,展现出强劲的增长潜力。
2. 中美技术路线分化显著
-
开源生态崛起
中国几乎所有头部AI厂商均拥抱开源策略,如阿里巴巴的Qwen系列、智谱AI的GLM系列等,通过开放权重模型,降低技术自主和产业安全的成本。
-
对比数据
美国以闭源模型为主导,而中国开源模型在全球市场的影响力日益增强,形成了独特的竞争优势。
3. 关键技术突破引领未来
-
多模态成为标配
原生多模态模型如Google Gemini、OpenAI GPT-5等,通过统一架构处理文本、图像、音频等多种模态信息,实现了从“拼接”到“原生”的跨越。
-
MoE架构普及
混合专家(MoE)架构通过稀疏激活机制,在保持模型性能的同时大幅降低计算成本,成为构建前沿大模型的首选。
4. AI应用开发与落地实践深化
-
AI Agent爆发
2025年被誉为“AI Agent商用元年”,AI Agent从“工具”进化为“员工”,在企业级应用中展现出巨大价值,市场规模突破230亿元。
-
垂直行业深耕
AI在金融、医疗、制造等领域的应用不断深化,通过RAG技术确保答案的准确性和时效性,垂直AI解决方案创造可量化商业价值。
5. 开发者社区与生态建设蓬勃发展
-
人才需求激增
AI人才需求结构从“金字塔尖”转向“橄榄形”,中坚力量和应用开发人才成为主流,预计到2028年全球AI技能需求将大幅增长。
-
开源社区崛起
以Hugging Face和ModelScope为代表的开源社区,成为AI技术生态的“新操作系统”,推动技术民主化和创新加速。
3 报告获取
报告部分预览




















如何学习大模型 AI ?
由于新岗位的生产效率,要优于被取代岗位的生产效率,所以实际上整个社会的生产效率是提升的。
但是具体到个人,只能说是:
“最先掌握AI的人,将会比较晚掌握AI的人有竞争优势”。
这句话,放在计算机、互联网、移动互联网的开局时期,都是一样的道理。
我在一线互联网企业工作十余年里,指导过不少同行后辈。帮助很多人得到了学习和成长。
我意识到有很多经验和知识值得分享给大家,也可以通过我们的能力和经验解答大家在人工智能学习中的很多困惑,所以在工作繁忙的情况下还是坚持各种整理和分享。但苦于知识传播途径有限,很多互联网行业朋友无法获得正确的资料得到学习提升,故此将并将重要的AI大模型资料包括AI大模型入门学习思维导图、精品AI大模型学习书籍手册、视频教程、实战学习等录播视频免费分享出来。

第一阶段(10天):初阶应用
该阶段让大家对大模型 AI有一个最前沿的认识,对大模型 AI 的理解超过 95% 的人,可以在相关讨论时发表高级、不跟风、又接地气的见解,别人只会和 AI 聊天,而你能调教 AI,并能用代码将大模型和业务衔接。
- 大模型 AI 能干什么?
- 大模型是怎样获得「智能」的?
- 用好 AI 的核心心法
- 大模型应用业务架构
- 大模型应用技术架构
- 代码示例:向 GPT-3.5 灌入新知识
- 提示工程的意义和核心思想
- Prompt 典型构成
- 指令调优方法论
- 思维链和思维树
- Prompt 攻击和防范
- …
第二阶段(30天):高阶应用
该阶段我们正式进入大模型 AI 进阶实战学习,学会构造私有知识库,扩展 AI 的能力。快速开发一个完整的基于 agent 对话机器人。掌握功能最强的大模型开发框架,抓住最新的技术进展,适合 Python 和 JavaScript 程序员。
- 为什么要做 RAG
- 搭建一个简单的 ChatPDF
- 检索的基础概念
- 什么是向量表示(Embeddings)
- 向量数据库与向量检索
- 基于向量检索的 RAG
- 搭建 RAG 系统的扩展知识
- 混合检索与 RAG-Fusion 简介
- 向量模型本地部署
- …
第三阶段(30天):模型训练
恭喜你,如果学到这里,你基本可以找到一份大模型 AI相关的工作,自己也能训练 GPT 了!通过微调,训练自己的垂直大模型,能独立训练开源多模态大模型,掌握更多技术方案。
到此为止,大概2个月的时间。你已经成为了一名“AI小子”。那么你还想往下探索吗?
- 为什么要做 RAG
- 什么是模型
- 什么是模型训练
- 求解器 & 损失函数简介
- 小实验2:手写一个简单的神经网络并训练它
- 什么是训练/预训练/微调/轻量化微调
- Transformer结构简介
- 轻量化微调
- 实验数据集的构建
- …
第四阶段(20天):商业闭环
对全球大模型从性能、吞吐量、成本等方面有一定的认知,可以在云端和本地等多种环境下部署大模型,找到适合自己的项目/创业方向,做一名被 AI 武装的产品经理。
- 硬件选型
- 带你了解全球大模型
- 使用国产大模型服务
- 搭建 OpenAI 代理
- 热身:基于阿里云 PAI 部署 Stable Diffusion
- 在本地计算机运行大模型
- 大模型的私有化部署
- 基于 vLLM 部署大模型
- 案例:如何优雅地在阿里云私有部署开源大模型
- 部署一套开源 LLM 项目
- 内容安全
- 互联网信息服务算法备案
- …
学习是一个过程,只要学习就会有挑战。天道酬勤,你越努力,就会成为越优秀的自己。
如果你能在15天内完成所有的任务,那你堪称天才。然而,如果你能完成 60-70% 的内容,你就已经开始具备成为一名大模型 AI 的正确特征了。
这份完整版的大模型 AI 学习资料已经上传CSDN,朋友们如果需要可以微信扫描下方CSDN官方认证二维码免费领取【保证100%免费】

1946

被折叠的 条评论
为什么被折叠?



