一(重点)、1、网络信息安全基本属性(基本目标)CIA:
机密性:网络信息数据在传输过程中不允许泄露、被窃取。
完成性:网络信息数据在传输过程中不允许被篡改。
可用性:网络信息数据在授权的条件下,要及时的可使用。
抗抵赖性:防止网络信息相关用户否认其行为。
可控性:在授权的条件下能管理和支配信息网络.
-
真实性
真实性是指网络空间信息与实际物理空间、社会空间的客观事实保持一致性。例如,网络
谣言信息不符合真实情况,违背了客观事实。 -
时效性
时效性是指网络空间信息、服务及系统能够满足时间约束要求。例如,汽车安全驾驶的智
能控制系统要求信息具有实时性,信息在规定时间范围内才有效。 -
合规性
合规性是指网络信息、服务及系统符合法律法规政策、标准规范等要求。例如,网络内容
符合法律法规政策要求。 -
公平性
公平性是指网络信息系统相关主体处千同等地位处理相关任务,任何一方不占据优势的特
性要求。例如,电子合同签订双方符合公平性要求,在同一时间签订合同。 -
可靠性
可靠性是指网络信息系统在规定条件及时间下,能够有效完成预定的系统功能的特性。 -
可生存性
可生存性是指网络信息系统在安全受损的情形下,提供最小化、必要的服务功能,能够支
撑业务继续运行的安全特性。
信息安全分为四个层次:
设备安全、数据安全、内容安全和行为安全,其中数据安全就是传统的。
信息理论属于信息安全理论的通用理论基础,包含:信息论、控制论、系统论。
特有理论基础:密码学、访问控制论、博弈论。
信息安全管理体系:(密网设人)
密码管理、网络管理、设备管理、人员管理。
网络管理体系:(对表安协)
对象、表示、安全、协议。
TOR洋葱路由,没有固定的代理服务器,tor代理一般在2-5层。
海明码是一种多重奇偶检错系统,有检错和纠错的功能,码距大于或等于3,循环冗余校验只能检错不能纠错,能检查r位错误,所以码距大于1
《网络安全审查办法》已经2021年11月16日国家互联网信息办公室2021年第20次室务会议审议通过,并经国家发展和改革委员会、工业和信息化部、公安部、国家安全部、财政部、商务部、中国人民银行、国家市场监督管理总局、国家广播电视总局、中国证券监督管理委员会、国家保密局、国家密码管理局同意,现予公布,自2022年2月15日起施行。
网络基础设施法:2022.9.7日开始
国家计算机网络应急技术处理协调中心(简称“国家互联网应急中心”,英文缩写为
CNCERT 或CNCERT/CC) 是中国计算机网络应急处理体系中的牵头单位,是国家级应急中心。
目前,国内已经建立了国家计算机网络应急技术处理协调中心,简称“国家互联网应急中
心”,英文简称为CNCERT 或CNCERT/CC, 该中心成立千2002 年9 月,为非政府非盈利的网络安全技术协调组织,是中央网络安全和信息化委员会办公室领导下的国家级网络安全应急机构。作为国家级应急中心, CNCERT 的主要职责是:按照“积极预防、及时发现、快速响应、力保恢复”的方针,
CNCERT 的主要职责是:按照“积极预防、及时发现、快速响应、力保恢复"的方针,
在中央网信办统筹协调下,工业和信息化部网络安全和信息化领导小组统一领导公共互联网网络安全突发事件应急管理工作, 负责特别重大公共互联网网络安全突发事件的统一指挥和协调。
国家网信部门协调有关部门建立健全网络安全风险评估和应急工作机制,制定
网络安全事件应急预案,并定期组织演练。
2017 年中央网信办发布《国家网络安全事件应急预案》,其中把网络信息安全事件分为恶意程序事件、网络攻击事件、信息破坏事件、信息内容安全事件、设备设施故障、灾害性事件和其他信息安全事件等7 个基本分类。
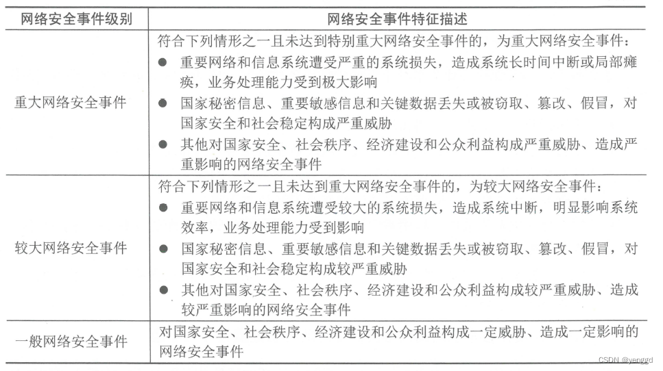
根据网络安全事件对国家安全、社会秩序、经济建设和公众利益的影响程度,可以将网络
安全事件分为四级:特别重大网络安全事件、重大网络安全事件、较大网络安全事件和一般网络安全事件,


根据社会影响范围和危害程度,公共互联网网络安全突发事件分为四级: 特别重大事件、
重大事件、较大事件、一般事件。
3.1 特别重大事件
符合下列情形之一的,为特别重大网络安全事件:
(1) 全国范围大量互联网用户无法正常上网;
(2).CN 国家顶级域名系统解析效率大幅下降;
(3) 1 亿以上互联网用户信息泄露;
(4) 网络病毒在全国范围大面积爆发;
(5) 其他造成或可能造成特别重大危害或影响的网络安全事件。
3.2 重大事件
符合下列情形之一的,为重大网络安全事件:
(1) 多个省大量互联网用户无法正常上网;
(2) 在全国范围有影响力的网站或平台访问出现严重异常;
(3) 大型域名解析系统访问出现严重异常;
(4) 1 千万以上互联网用户信息泄露;
(5) 网络病毒在多个省范围内大面积爆发;
(6) 其他造成或可能造成重大危害或影响的网络安全事件。
3.3 较大事件
符合下列情形之一的,为较大网络安全事件:
(1) 1 个省内大量互联网用户无法正常上网;
(2) 在省内有影响力的网站或平台访问出现严重异常;
(3) 1 百万以上互联网用户信息泄露;
(4) 网络病毒在1 个省范围内大面积爆发;
(5) 其他造成或可能造成较大危害或影响的网络安全事件。
3.4 一般事件
符合下列情形之一的,为一般网络安全事件:
(1) 1 个地市大量互联网用户无法正常上网;
(2) 10 万以上互联网用户信息泄露;
(3) 其他造成或可能造成一般危害或影响的网络安全事件。
中国网络安全审查技术与认证中心(CCRC, 原中国信息安全认证中心)是负责实施网络
安全审查和认证的专门机构。
1999 年国务院发布实施的《商用密码管理条例》规定: “本条例所称商用密
码,是指对不涉及国家秘密内容的信息进行加密保护或者安全认证所使用的密码技术和密码产品。
《中华人民共和国密码法》明确规定,密码分为核心密码、普通密码和商用密码,实行分类管理。核心密码、普通密码用千保护国家秘密信息,属于国家秘密,由密码管理部门依法实行严格统一管理。
在提供服务的过程中采集的个人信息和生成的业务数据,应当在中国内地存储和使用,保存期限不少于2 年;除法律法规另有规定外,个人信息与业务数据不得外流。
网络信息安全基本技术需求
有网络物理环境安全、网络信息安全认证、访问控制,安全保密、漏洞扫描、恶意代码防护、网络信息内容安全。安全监测与预警、应急响应等
网络安全管理方法主要有风险管理、等级保护、纵深防御、层次化保护、应急响应以及PDCA(Plan-Do-CheckAct)方法
信息化标准体系由5个层次的标准构成
国际标准、国家标准、行业标准、地方标准和企业标准。
2、网络信息安全基本功能:
防御、监测、应急、恢复。
3、网络信息安全管理要素:
网络管理对象、网络威胁、网络脆弱性、网络风险、网络保护措施。
通信隐藏技术:
端口定制技术
端口复用技术
通信加密技术
隐蔽通道技术
4、网络信息安全风险控制方法:
规避风险、转移网险、减少威胁、消除脆弱性、风险监测。

5、网络信息安全管理流程:
确定网络信息管理对象
评估网络信息安全对象价值。
识别网络信息安全对象威胁
识别网络信息安全对象的脆弱性
确定网络信息安全对象风险等级
制定网络信息安全防御体系
实施网络安全管理方案
运行维护管理网络
二(重点)、1、网络攻击模型:
攻击树模型:and-or形式的树结构,对目标进行安全威胁分析,增加节点,不会改变原节点,被read team用来进行渗透测试,被blue team用来进行防御;这种模型能够采用多人的意见融合到攻击树中,可以建模复杂的攻击场景,不能用来建模多尝试性的攻击,不能建模循环事件。
mitre att&ck 模型:根据真实的网络攻击数据提炼出来的数据模型,给出攻击活动的具体实现方式;应用于渗透测试和网络威胁情报收集。
网络杀伤链模型(kill chain):
目标侦察
武器构造
载荷投送
漏洞利用
安装植入
指挥控制
目标行动
网络攻击常见的危害行为有4个基本类型:
信息泄露攻击
完整性破坏攻击
拒绝服务攻击
非法使用攻击
2、攻击一般过程
隐藏攻击源
收集目标信息
挖掘目标漏洞信息
获取目标访问权限
隐藏攻击行为
实施攻击
开辟后门
清除攻击痕迹
口令破解
建立与目标网络服务的网络连接;
选取一个用户列表文件及字典文件;
在用户列表文件及字典文件中,选取一组用户和口令按网络服务协议规定,将用户
名及口令发送给目标网络服务端口;
检测远程服务返回信息,确定口令尝试是否成功;
再取另一组用户和口令,重复循环试验,直至口令用户列表文件及字典文件选取完
毕
缓冲区溢出攻击的防范策略:
系统管理上的防范策略:
关闭不需要的特权服务;及时给程序漏洞打补丁。
软件开发过程中的防范策略:
编写正确的代码;缓冲区不可执行;改进C 语言函数库。
漏洞防范技术:
地址空间随机化技术;数据执行阻止;堆栈保护。
常见的恶意代码类型有计算机病毒、网络蠕虫、特洛伊木马、后门、逻辑炸弹、僵
尸网络等。
W32.Blaster.Worm 是一种利用DCOM RPC 漏洞进行传播的网络蠕虫,其传播能力很强。
感染蠕虫的计算机系统运行不稳定,系统会不断重启。并且该蠕虫还将对windowsupdate.com进行拒绝服务攻击,使得受害用户不能及时地得到这个漏洞的补丁。

(1) 创建一个名为BILLY 的互斥体。如果这个互斥体存在,蠕虫将放弃感染并退出。
(2) 在注册表中添加下列键值:“windows auto update”="msblast.exe"并且将其添加至:HKEY LOCAL MACHINE\SOFTWARE\Microsoft\ Windows\Current Version\Run
这样就可以使蠕虫在系统被重起的时候能够自动运行。
(3) 蠕虫生成攻击IP 地址列表,尝试去感染列表中的计算机,蠕虫对有DCOMRPC 漏洞
的机器发起TCP 135 端口的连接,进行感染。
(4) 在TCP4444 端口绑定一个cmd.exe 的后门。
(5) 在UDPport69 口上进行监听。如果收到了一个请求,将把Msblast.exe 发送给目标机器。
(6) 发送命令给远端的机器使它回联已经受到感染的机器并下载Msblast.exe 。
(7) 检查当前日期及月份,若当前日期为16 日或以后,或当前月份处在9 月到12 月之间,
则W32.Blaster. Worm 蠕虫将对windowsupdate.com 发动TCP 同步风暴拒绝服务攻击

dos攻击分类:

Teardrop攻击是一种拒绝服务攻击,是一种基于UDP的病态分片数据包的攻击方法,英文“Tear”是“眼泪”的意思,“drop”是“掉落”的意思,顾名思义,Teardrop攻击是一种令人落泪的攻击手段,可见其破坏威力很强大
主要针对早期微软操作系统(95、98、3.x、nt)近些年有人发现对 2.x 版本的安卓系统、6.0 IOS 系统攻击有效
攻击效果
被攻击者会出现蓝屏、重启、卡死等情况
Teardrop攻击原理
Teardrop攻击工作原理是攻击者A给受害者B发送一些分片IP报文,并且故意将“13位分片偏移”字段设置成错误的值(既可与上一分片数据重叠,也可错开),B在组合这种含有重叠偏移的伪造分片报文时,某些操作系统收到含有重叠偏移的伪造分片数据包时将会出现系统崩溃、重启等现象。
WinNuke攻击是一种拒绝服务攻击。WinNuke攻击又称带外传输攻击,它的特征是攻击目标端口,被攻击的目标端口通常是139、138、137、113、53,而且URG位设为“1”,即紧急模式。
反攻击方法:适当配置防火墙设备或过滤路由器就可以防止这种攻击手段(丢弃该数据包),并对这种攻击进行审计(记录事件发生的时间,源主机和目标主机的MAC地址和IP地址MAC)。
LAND攻击(局域网拒绝服务攻击,英语:Local Area Network Denial attack,缩写:LAND attack),是拒绝服务攻击(DoS攻击)的一种,通过发送精心构造的、具有相同源地址和目标地址的欺骗数据包,致使缺乏相应防护机制的目标设备瘫痪。这种攻击方法最早在1997年被某人以“m3lt”的名称提出,并于多年之后的Windows Server 2003、Windows XP SP2等操作系统中重现。
这种攻击方式采用了特别构造的TCP SYN数据包(通常用于开启一个新的连接),使目标机器开启一个源地址与目标地址均为自身IP地址的空连接,持续地自我应答,消耗系统资源直至崩溃。这种攻击方法与SYN洪泛攻击并不相同
Smurf攻击是一种病毒攻击,以最初发动这种攻击的程序“Smurf”来命名。这种攻击方法结合使用了IP欺骗和ICMP回复方法使大量网络传输充斥目标系统,引起目标系统拒绝为正常系统进行服务。
Smurf攻击通过使用将回复地址设置成受害网络的广播地址的ICMP应答请求(ping)数据包,来淹没受害主机,最终导致该网络的所有主机都对此ICMP应答请求做出答复,导致网络阻塞。更加复杂的Smurf将源地址改为第三方的受害者,最终导致第三方崩溃。
3、ddos攻击步骤:
扫描大量主机,寻找可以攻击的主机。
攻击有漏洞的主机,并获取控制权。
在已攻破的主机上,安装客户端程序。
利用已攻击成功的主机,对其它主机进行扫描和攻击。
当攻击成功的主机的数达到一定的数量后,主控制端控制这些主机发起对特写的目标主机进行攻击。

常见的网络窃听技术手段主要有:网络嗅探、中间人攻击。
SQL 注入(数值型注入和字符型注入)
(1)SQL 注入原理
•在web 服务中一般采用三层架构模式,即:浏览器+web 服务器+数据库;由于web
服务脚本程序的编程漏洞,网络攻击者将SQL 命令插入web 表单中的输入域或页面请
求查找字符串,欺骗服务器执行恶意的SQL 命令。
(2)注入形式
•http://xxx.xxx.xxx/abc.asp??p=YY
•执行注入:http://xxx.xxx.xxx/abc.asp??p=YY and user>0 从运行的错误信息中
可获知用户名
•执行注入:http://xxx.xxx.xxx/abc.asp??p=YY and (Select password from login
where user_name’admin’)>0 从运行的错误信息中可获知密码。
sql注入防御用sql预编译,PHP预编译语句:prepare
1’ or ‘1’='1
一句话木马原理
php的一句话木马: <?php @eval($_POST(cmd);?>
asp的一句话是: <%eval request (“pass”)%>
aspx的一句话是: <%@ Page Language=“Jscript”%> <%eval(Request.Item[“pass”],“unsafe”);%>
利用文件上传漏洞,往目标网站中上传一句话木马,然后你就可以在本地通过中国菜刀chopper.exe即可获取和控制整个网站目录。
@表示后面即使执行错误,也不报错。eval()函数表示括号内的语句字符串什么的全都当做代码执行。$_POST[‘attack’]表示从页面中获得attack这个参数值。
满足下面三个条件就能入侵成功:
(1)木马上传成功,未被杀;
(2)知道木马的路径在哪;
(3)上传的木马能正常运行。

CSRF跨站请求假造攻击:
防御:尽量使用post、加入难码、验证referer、token、加入自定义header
XSS危害:
网页挂马、盗取cookie、ddos攻击客户端浏览器、网络钓鱼攻击、劫持用户web行为、爆发蠕虫web2.0
XSS防范:对输入进行过滤、对输出进行编码、cookie设置成http-only、把括号变成>和<、js中用escape库
三(重点)、密码学
近代密码学认为密码能经得起已知明文攻击才是可取的。
第一条 为了规范密码应用和管理,促进密码事业发展,保障网络与信息安全,维护国家安全和社会公共利益,保护公民、法人和其他组织的合法权益,制定本法。
第二条 本法所称密码,是指采用特定变换的方法对信息等进行加密保护、安全认证的技术、产品和服务。
第三条 密码工作坚持总体国家安全观,遵循统一领导、分级负责,创新发展、服务大局,依法管理、保障安全的原则。
第四条 坚持中国共产党对密码工作的领导。中央密码工作领导机构对全国密码工作实行统一领导,制定国家密码工作重大方针政策,统筹协调国家密码重大事项和重要工作,推进国家密码法治建设。
第五条 国家密码管理部门负责管理全国的密码工作。县级以上地方各级密码管理部门负责管理本行政区域的密码工作。
国家机关和涉及密码工作的单位在其职责范围内负责本机关、本单位或者本系统的密码工作。
第六条 国家对密码实行分类管理。
《中华人民共和国保守国家秘密法》第十五条 国家秘密的保密期限,应当根据事项的性质和特点,按照维护国家安全和利益的需要,限定在必要的期限内;不能确定期限的,应当确定解密的条件。国家秘密的保密期限,除另有规定外,绝密级不超过三十年,机密级不超过二十年,
涉及国家秘密的计算机信息系统,不得直接或间接与国际互联网或其它公共信息网络连接,要实行物理隔离。
密码分为核心密码、普通密码和商用密码。


衡量密码体制的安全性:
实际安全可以计算安全:现有计算和能力破解不了。
理论安全可以证明安全:根据数学难题。
极限安全可以无条件安全:有足够的计算和时间也破解不了。
set协议主要定义:
加密算法应用
证书消息
购买消息
请款消息
参与者消息
1、密码编制和密码分析共同组成密码学
2、根据密码分析者在破译时已具备的前提条件,人们通常将密码分析攻击类型分为五种
仅知密文攻击:对黑客最不利
已知明文攻击:通过明文和密文对,攻击。
选择明文攻击:攻击计算机系统和文件
选择密文攻击:攻击公钥密码体制和数字签名。
密文验证攻击
根据密码分析者在破译时已具备的前提条件,人们通常将密码分析攻击类型分为五种,分
别叙述如下。
(1) 唯密文攻击(ciphertext-only attack) 。密码分析者只拥有一个或多个用同一个密钥
加密的密文,没有其他可利用的信息。
(2) 已知明文攻击(known-plaintext attack) 。密码分析者仅知道当前密钥下的一些明文
及所对应的密文。
(3) 选择明文攻击(chosen-plaintext attack) 。密码分析者能够得到当前密钥下自己选定
的明文所对应的密文。
(4) 密文验证攻击(ciphertext verification attack) 。密码分析者对于任何选定的密文,
能够得到该密文“是否合法”的判断。
(5) 选择密文攻击(chosen-ciphertext attack) 。除了挑战密文外,密码分析者能够得到
任何选定的密文所对应的明文。
差分分析是一种选择明文攻击
量子算法有shor和grover可以对rsa、椭圆曲线、dh有效攻击。
密码编制学和密码分析学共同组成密码学
密码分析者攻击密码的方法主要有三种:穷举攻击、数学分析攻击、基于物理的攻击
重放攻击防止:加时间戳、验证码、一次性口令、加随机值(随机值要满足不可预测性、随机性)。
中间人攻击防止:对发送者和接收者进行身份的双向认证,用哈希函数。
DH密钥交换协议容易受到中间人攻击。
差分攻击:选择一定差值的明文(已知明文攻击),在经过一个密码体制作用后,输出特定差值的对应密文,从而求出密钥。主要针对des加密,用s盒方式的des可以防御。
差分攻击是通过比较分析有特定区别的明文在通过加密后的变化传播情况来攻击密码算法的。差分攻击是针对对称分组加密算法提出的攻击方法,看起来是最有效的攻击DES的方法(之所以说看起来,是因为差分攻击需要很大的空间复杂度,实际上可能不如野蛮攻击具有可操作性)。2000年以前,差分攻击就被证明对MD5的一次循环是有效的,但对全部4次循环似乎难以奏效。但是随着对MD5研究的进展,情况有了变化。
线性攻击:属于已知明文攻击方法,通过寻找明文和密文间的一个有效线性表达式,将分组密码与随便置换区分开,进行密钥恢复。
3、密码体制分类:
私钥密码体制
公钥密码体制
混合密码体制
4、加密算法: 防窃取、窃听:对称和非对称。
分组密码工作模式:

1、电码本模式ECB模式一般只适用于小数据量的字符信息的安全性保护,例如密钥保护。容易暴露明文数据,难以抵抗统计分析攻击,可以并行加密。加解密错误传播有界


2、CBC模式(也叫分组密码连接模式)适合传输长度长的报文,是SSL、IPSec的标准
CBC有2种模式:明文链接模式和密文连接模式
明文链接模式加解密错误传播无界;
密文链接模式加密错误传播无界,解密错误传播有界。
不能并行加密,可以抵御重放攻击。


3、CFB也叫密码反馈模式,适合数据完整性认证,加解密错误传播无界


4、OFB也叫输出反馈模式,加解密错误传播有界,可加密任意长度数据,如图像、语音,比特错误不会传播,加解密错误传播有界

5、CTR计数器模式,加解密错误传播有界,不适应用完数据整性认证,适合计算机随机文件加密。
对称:
DES:初始64位,除去奇偶校验位实际可用位56位,再循环左移2位后48位, 64数据分组长。
DES有效密钥长度56位,数据分组长度64位,子密钥长度48位,函数F输出是32位,16轮加密,每轮密钥长是48位,
DES密钥较短只有2的56次幂,存在弱密钥和半弱密钥,弱密钥有4个,半弱密钥有12个。
DES算法流程:
初始置换IP、生成16个48位子密钥、16轮feistel迭代(扩展置换E、S盒代找、置换P、逆初始置换IP-1)
一、初始化置换IP(把16进制明文,每一位转为4个二进制,再转10进制,再和初始置换IP那个表对应填 上去,表格的上半部 Li下半部是Ri):

二、生成16个48位子密钥


三、16轮feistel结构迭代(扩展置换E、S盒代换、置换P)



四、逆初始置换IP-1,最终是左右互换了,R在左边,L在右边。
3DES:3个56位的DES,一共168位,有效秘钥112位。
加密流程:加密-解密-加密,
解密流程反过来:解密-加密-解密
3DES用软件实现速度比较慢
可以抵御穷举攻击
NIST 千1999 年10 月25 日采用三重DES (Triple DataEncryption Algorithm, TDEA) 作为过渡期司的国家标准,以增强DES 的安全性,并开始征集AES (Advanced Encryption Standard) 算法。其中, TDEA 算法的工作机制是使用DES 对明文,进行“加密一解密一加密”操作,即对DES 加密后的密文进行解密再加密,而解密则相反
Wep 无线用静态保密秘钥,标准64位wep的秘钥长度40,初始向量24
国家规定无线秘钥协商算法用ecdh
签名算法ecdsa
国家无线安全wapi
秘钥管理方式基于证书和预共享秘钥psk
国际无线安全wpki
优化的椭圆曲线密码和压缩的x.509
WAPI的密钥管理方式包括基于证书和基于预共享密钥两种方式
WPKI(无线公开密钥体系)是基于无网络环境的一套遵循既定标准的密钥及证书管理平台,该平台采用的加密算法是优化的椭圆曲线加密算法
wsn是一种节点受限的无线网络,提供一种轻量级的链路数据加密算法tingsbsec,加密算法可以是rc5和skipjiak,是一种cbc反馈机制加密工作模式。
wsn的媒体访问控制子层很容易被拒绝服务攻击,虫洞攻击通常有2个以上的恶意节点共同合作发动攻击。结合序列密码和分组密码实现安全保障。
AES:分组长度128位,密钥长128位、192位、256位。aes有四个不同模块组成,用s盒逐一非线性字节代替,
AES不存在弱密钥,
可抵抗穷举攻击,密钥量为2的128、192、256次幂,地球上每个沙子都有。
可抵抗线性攻击、经4轮变换后,线性攻击就无能为力了。
可抵抗差分攻击,经8位变换后,差分攻击就无能为力了。
Rijindael的数据长度和密钥长度可变,可以适应不同的环境。
AES加密算法步骤:一个初始化轮密钥加、Nr-1圈的标准轮函数、最后一圈的非标准轮函数、最后一轮不进行列混淆变换。
AES采用置换轮函数采用SP结构:
1、非线性层,S盒变换,直混淆作用、
2、线性混合层,扩散作用,
3、密钥加密层。
适用于个人家庭网络,同时支持TKIP和AES两种加密方式的是WPA2-PSK
用TKIP协议解决wep协议中的安全问题
AES的字节代替s盒算法:
此盒由16*16个字节组成的方形表,包含8位值所表示的256种可能的变换。
例:设当前state为:51 67 -------- 查盒每组第一个数为行,第二个数为列,选择交叉的就是结果:51对应行的5x,列对应的1x,所以51=d1 ,67=85

IDEA:(国际)分组长度64位,密钥长为128位,,同一种算法可以用于加密,也可以用于解密,主要用于PGP邮件上、也可以用于数据加密算法。
IDEA 算法能够接受64比特分组加密处理,同一算法既可用于加密又可用千解密,该算法的设计思想是“混合使用来自不同代数群中的运算”。
PGP电子邮件安全:密钥管理用RSA,数据加密用IDEA,完整性和数字签名算法用MD5、RSA。
PGP 应用了多种密码技术,其中密钥管理算法选用RSA、数据加密算法IDEA、完整性检测和数字签名算法,采用了MD5 和RSA 以及随机数生成器, PGP 将这些密码技术有机集成在一起,利用对称和非对称加密算法的各自优点,实现了一个比较完善的密码系统
SM1:国产对称加密分组长和密钥长都是128位,算法安全保密强度及相关软硬件实现性能与 AES 相当。
SM4:国产对称加密分组长和密钥长都是128位,加密算法与密钥扩展算法都采用32轮非线性迭代结构。国家无线局域网产品使用,
数据处理单位字节(8位),字(32位)。
密码算法采用对合运算(加解密算法相同),输入32个轮密钥,输出密文128位,4个字。
算法结构:轮函数32轮迭代,每轮用一个轮密钥。
密码结棍:采用非对称feistel结构(区别于des)。
采用非线性变化 T,先S变换再L变换。
字线性部件L变换:其扩散作用:32位输入和输出。
轮函数:输入数据128位,4个32位字,输入轮密钥rk,32位字,输出也是32位字
密钥扩展算法:常数FK,在密钥扩展中用一些常数32位字。
s盒非线性字节变换,8位输入和输出,高前字节为行号,低半字节为列号,用4个S盒并行置换。公式:b=s_box(a)
如:设S盒输入为EF 则E为行F为列的交叉点就是结果sbox(‘ef’)=‘84’

AES、DES、SM4都用了S盒非线性,对比:
AES由16个S盒组成,运算可逆,输出输入相同。
DES由8个S盒组成,运算不可逆,每个S盒输入是6位,输出4位。
SM4采用4个S盒组成,
对称密码体制有哪些问题:
密钥分发问题、密钥的数量问题、数字签名问题。
公钥密码安全性:确保数据机密性、真实性、同时确保数据的机密性和真实性。
公钥密码体制:

公钥密码体制加密和认证混合模型:

数字信封(解决数据在传输中的机密性):

数字签名:
数字签名是建立在公钥密码体制和单向安全散列函数算法组合基础之上的
数字签名:验证签名的真实性、不可伪造性、不可改变性、不可抵赖性、消息完整性。

ELGamal密码,也叫椭圆曲线算法,包含三个部分:有限域、阶、本原元。
p和q为系统中所有用户共享
特点:引入随机数方法增加了加密的不确定性,相同明文可能产生不同的密文。
密码体制的安全性基于有限域上的离散数学对数问题的困难性,加密中随机数必须一次性。
RC4序列密码:
是一种基于非线性数据表变换的序列密码
密码调度算法用(简称KSA)和伪随机生成算法(简称PRGA)
存储空间:258位,256盒字节S表,再加上n和指针I和J2个字节一共是258位。把s盒和I、J合在一起称为一个状态机。
可抵抗穷举攻击,因为每个状态产生一个密钥字符,元素有2的1600次幂。
SSL、TLS、WEP协议都有用RC4算法。
ZUC祖冲之算法,用于移动通信,3GPP机密性算法EEA3和完整性算法EIA3的核心。
SM9:标识密码算法,SM9主要用于用户的身份认证,SM9的加密强度等同于3072位密钥的RSA加密算法。
5、非对称:
RSA:RSA密钥至少为500位长,一般推荐使用1024位。主要用于密钥管理和数据签名。
SM2:非对称加密,用于密钥交换,数字签名,使用素数域256位ECC椭圆曲线密码机制。
rsa和ecc区别:rsa签名后的内容是加密后的密文,而ecc签名原理是利用密钥生成两个数附加在原始明文后一同发送。
6、认证算法: 防篡改、完整性校验(2种哈希认证:
md5:数据块长512位,报文摘要算法128位哈希值。
hash函数:公式h=H(M):也称为:报文摘要、杂凑函数、散列函数、具有检错能力,即改变报文任一位或多位,都会导致hash结果的改变。
hash函数提供机密性、报文认证、数字签名。
hash基本属性:
单向性:由hash码不能反推出相应的报文,具有机密性。
h的x在计算上是不可行的
抗弱碰撞性:不能找到与给定报文具有相同hash值的另一个报文,报文认证和数字签名。
h(x)=h(y)在计算上是不可行的
抗强碰撞性:抵抗生日攻击(一群过50人,相同关系是N=3)
h(x)=h(y)的偶对是不可行的
hash结构:

sha1:安全散列算法
输出160位哈希报文值,输入消息分组长512位,输入消息长度不能过2的64次幂。
sha1算法使用160位缓冲区保存中间结果和最终摘要信息,缓冲区有5个32位的寄存器A、B、C、D、E组成,5个加起来就是160位。
压缩函数处理:4轮函数压缩,每轮20次(f1、f2、f3、f4)操作,直到最后一个512分组结束。
压缩函数处理:Ft(B、D、C)为第t步使用基本逻辑函数,输入是96位,输出32位。
消息填充:要满足 (448 + X ) mod 512 = 448 意思就是左边数除512的余数为448
sha1结构:

SM3:杂凑算法与sha1相当:
杂凑密钥长度256位,数据块长512位,(哈希、散列)算法给出了杂凑函数算法的计算方法和计算步骤,并给出了运算示例。此算法适用于商用密码应用中的数字签名和验证,消息认证码的生成与验证以及随机数的生成。
7、预共享密钥: 身份认证,防冒充、也就是口令(密码口令:大小写数字组合这种密码)
8、DH算法:用于保护密码在网上的传输安全,对密码加密(把对称算法和非对称算法一起混合着用:先用非对称把两边的算好后数据相等后,再用对称,相当于密码没有在网上传输)
DH 密钥交换协议基千求解离散对数问题的困难性
D-H 迪菲-赫尔曼算法,是非对称加密,
DH密钥交换协议容易受到中间人攻击。
DH公式:C^d = M mod P 在已知C和P的前提下,由d求M很容易。d为双方的随机数
C和P可以由任意一方生成,P要足够大的素数,C可以小一点整数,C和P不需要保密。
下图最后的2就是双方要得到的一个共享密钥。下图所有的G替换成上面公式中的C

9、对称密码也叫分组加密
M表示明文、C表示密文、K密钥空间、e加密算法、d解密算法、Ke表示加密密钥、Kd表示解密密钥。
下面所有的mod都是求余数,如果mod前面那个数小于后面那个数,那结果除不尽,就等于前面那个数。例如:12 mod 33 = 12
10、置换密码(古典密码系统之一)
把位置竖着变着加密了(经不起已知明文攻击),
例如:明文:love you
l o v e
y o u 0
密文:ly oo vu e0 (对不上的用0来填补),记得0中间再写一竖线
11、代替密码(也是古典密码之一):(加法密码、乘法密码、仿射密码),这3种怕穷举攻击。
加法密码公式:(a+k) mod n, 且0<k<n, a为明文,k题中会给,n为26,因为只有26个字母,mod意思两个数相除,不算到小数时,除法公式下面那个数。例如200mod26=18
例如:已知明文love,l按26个字母(加法密码要从0位算(位于第11位,o位于第14位,v位于21位,e位于第4位,然后把这几个数依次代入到上面的公式 a中进行计算,算出对应的数字后,这些数字就是对应的就是26个字母位置(从0开始算),再把数字按照26个字母把字母写出来就是密文了。
著名的加法密码是凯撒密码,凯撒密码密码是K=3 意思就是把所有的字母都后移3位。如果碰到的是最后一个字母z,那就接着a开始进行循环往后数3位。
乘法密码公式:(a *k) mod n,且k要和n互素,n默认也是就是最大字母26,一定要k和n互素,这个多少位和上面加法密码一样也是要从0位开始算的。例如:明文ab,默认K=5
按公式(axk) mod 26 = 0 这样代进去为 :(0x5) mod 26 = 0 整除不够除得0,所以a加密后还是0,所以第0位就是第一个字母a;再算b :(bxk) mod n = 0 一样代进去(1x5) mod 26 = 0 得数字为 5,所以第5个字母是f,记得是从0开始的第13位。所以明文ab的密文就是af
防射密码公式(加法密码和乘法密码的结合,也是古典密码之一):
(a k0 + K1) mod n,0<=K1<n,且0<k1<n,一定要k和n互素即gcd(k,n)=1。k0不能等于1,n一般默认26
这个多少位和上面加法密码一样也是要从0位开始算的。
例如:K= (7,3)对hot进行加密:
(7x7+3) mod 26 = 0 H是第7位
(714+3) mod 26 = 23 O是第14位
(7*19+3) mod 26 = 6 T是第19位
最后得:0 23 6对应的26个英文密文位置就是axg
12、简单替代密码有(怕统计分析攻击):加法密码和乘法密码
13、多表替代密码:vigenre密码(维吉尼亚,也是古典密码之一),
用一张二维表来弄出密文,列首为明文,行首为密钥,这两个交叉的点就是密文。
例如已知明文c,密钥为b:
a b c
b h f
c k l
得出密文为f
14、代数密码(也是古典密码之一):先把明文和密钥对应的字母来转成对应的ascii数字,再把这些数字转成二进制,再进行逻辑异或运算出的结果就是密文二进制数,再转成对应的asscii数字就得出了密文。
例:
明文:data 1000100 1000001 1010100 1000001
密钥:lamb 1001100 1000001 1001101 1000010
密文: 0001000 000000 0011001 0000011
15、非对称加密RSA
RSA 密码体制的安全性是基于分解大整数的困难性设计的
特点:加解密算法是可逆的,可确保数据的机密和和真实性。
国际可信计算组织TCG在可信计算标准中规定,加密密钥和认证密钥选择1024位,平台根密钥和存储根密码选择2048位。
RSA 算法基千大整数因子分解的困难性
RSA数字签名不是对明文签名,而是对hash(M)签名的,使用了时间戳,先签名后加密。
RSA数字签名的乘法逆元一定存在的,因为RSA公式为:e *d 三 1 mod φ(n)
所谓的乘法逆元就是d私钥
RSA数字签名验证:已知p=5 q=17 取e=5 待签名的消息为x=10,计算签名y并验证签名的有效性。
解:n=pq=85
φ(n) = (p-1)(q-1)=64
因为e=5,满足gcd(64,5) = 1 满足64和5互素 所以该数字签名是有效的
则d满足 RSA公式e *d 三 1 mod φ(n) 所以d=13
随机生成两个大数p和q
n=p* q p和q必须要互素
φ(n)=(p-1) *(q-1) 也就是小于n并且和n互素的数
e :随机数e要满足条件:1<e<φ(n) 还要和φ(n)互素
d :私钥
常见公式如:15三2(mod 13) 意思是15和2对于13同余,说白了就是15除13和2除13的余数相同。
a=17,b=2 满足a与b取模同余的数是5,意思就是17除5和2除5的余数相同。
67 mod 119 的逆元是16
公式:e *d 三 1 mod φ(n)
67就是这个公式中的e,φ(n)就是119,所以利用代入法公式(e x (d) - 1) mod φ(n) = 0 最后结果得16
p q d φ(n) 这4个为私钥要自己保存好的,
e n 是公钥,要公开出去的。
加密公式:C = M^e mod n
解密公式:M = C^d mod n
考试一般要计算d,公式:
e * d三1 mod φ(n)
第一种最简单的方法:
选定p=7,q=13,取e=5,当明文m=10时,求私钥d和输出密文:
先算φ(n) :φ(n) =(7-1) * (13-1)
得出φ(n)等于72
再用这种公式(e x (d) - 1) mod φ(n) = 0
再分别从1开始往d里面代进去看哪个能整除φ(n)就对了。
最后得29
再用加密公式:C = M^e mod n 最后余数就是密文
第二种算法:
例如:
φ(n) = 72 e=5 求d:
e *d 三 1 mod φ(n)
三:是同余的意思,两边的余数相等。
5 *d mod 72 三 1 mod 72
可得公式
5 *d mod 72 =1
(5 *d)/72 = X余1
X是用代数来代表商
5 *d = 72X+1
d = (72X+1)/5
从1 2 3 …一个一个往X里面带,只要能整除5就对了
d = 29
16、数字签名三个要求:
不可抵赖性、真实性、消息完整性。
数字签名体制包含两个部份:签名算法和验证算法。
数字签名只能检测篡改,伪造,不能保证数据正确性。
数字签名是二进制的字符串
17、密钥管理包括哪些技术:
密钥生成、储备、分发、使用、更新、撤消、备份、恢复、销毁、审计。

18、数字认证:

目录服务器:提供目录浏览
OCSP服务器:在线证书状态查寻。
注册服务器:注册证书。
签发服务器:使用数字证书中的私钥对所签发的证书签名。
数字证书按类别分为:个人证书、机构证书、设备证书。
数字证书按用途分为:签名证书和加密证书
签名证书主要用于对用户信息进行签名,以保证信息的有效性和不可否认性
加密证书主要用于对用户传送信息进行加密,以保证信息的保密性和完整性
证书有效性主要依据数字证书所包含的证书签名
PKI体制中,保证数字证书不被篡改的方法是用CA的私钥对数字证书签名
项目管理方法核心是风险管理和目标管理相结合
20、ssh协议基于公钥密码体制,一般容易受到中间人攻击和拒绝服务攻击,用到的算法:D-H、sha、rsa。
SSH 为建立在应用层基础上的安全协议
SSH 的工作机制共分7 个步骤,如团3-9 所示。目前,用户为了认证服务
器的公钥真实性,有三种方法来实现。第一种,用户直接随身携带含有服务器公钥的拷贝,在进行密钥交换协议前,读入客户计算机;第二种,从公开信道下载服务器的公钥和它对应的指纹后,先通过电话验证服务器的公钥指纹的真实性,然后用HASH 软件生成服务器的公钥新指纹,比较下载的指纹和新生成的指纹,若比较结果相同,则表明服务器的公钥是真实的,否则服务器的公钥是虚假的;第三种,通过PK.I 技术来验证服务器。


ssh协议:
传输层协议:服务器认证证、数据机密性、信息完整性保护。
用户认证协议:作为本次会话过程的唯一标识
连接协议:提供交互式会话,所有会话连接通过隧道实施。
古典密码:置换密码、凯撒密码、加法密码、乘法密码、防射密码、简单替代密码、多表替代密码(维吉尼亚密码)、代数密码。
对称密码有几个不常见的:RC4、IDEA
密码总结:
按对明文的处理方式不同分为分组密码和序列密码2种。
区别在于:
明文处理单元不同,分组密码把明文分成若干块分别进行加密,序列密码把明文划分位或字符序列进行处理。
密钥使用不同:分组密码使用同一个初始密钥对各明文块加密,序列密码使用不同的密钥对明文序列进行加密。
分组密码:每一次加密一个明文块,密文仅与加密算法和密钥有关。
序列密码:每一次加密一位或一个字符,除了与加密算法和密码有关外,还与被 加密 明文部分在整个明文中的位置有关。
分组密码:有2种结构:feistel结构和sp结

最低0.47元/天 解锁文章
4797

被折叠的 条评论
为什么被折叠?



