一分二等分功率分配器设计(ADS-->CST)

ADS与CST协同设计:2.0-2.3GHz1分二功分器仿真教程
本文详细描述了如何使用ADS和CST进行1分二功分器的设计,包括理论基础、ADS中的工程预设、原理图绘制与仿真、CST导入和导出,以及解决导出图形缝隙的问题。

目录

理论基础

ADS和CST仿真1分二功分器设计

指标:

具体设计---ADS

新建工程--->预先设置(包括层、全局单位设置)

原理图绘制-仿真

Layer绘制-仿真

具体设计---CST

ads导出

cst导入

问题


理论基础

分功率器基本要求:输出功率按一定比例分配;各个输出口之间互相隔离;输入输出口必须匹配

二等分功率分配器

为了满足输入口1的无反射条件,Z_1=\sqrt{2}Z_0

适当选择R和\Delta的值,从而可以使2、3口得到隔离

R的位置与接R的引线长短有关,故\Delta要调整决定,离开分支点的距离应该稍大于0.25*λg

R=2Z_0,2、3口可以实现相互隔离

由于2及3两路结构上对称,故功率是平分的

分功器两平分臂之间的距离不宜过大,一般取2~3个带条宽度,50欧姆宽度

这样可以使跨接在两臂之间的隔离电阻的寄生效应尽量减小

ADS和CST仿真1分二功分器设计

1.指标:

频率:2.0-2.3GHz

S11<-10dB

隔离度<-15dB 

介质PTFE(2.65)

厚度0.762mm

2.具体设计---ADS

2.1 新建工程--->预先设置(包括层、全局单位设置)

2.2 原理图绘制-仿真

工程建立和预先设置完成后,开始原理图绘制,添加威尔金森功分器介质基板部件和S参数部件,并根据指标完成相应参数设计

Note:威尔金森功分器在Passive Circuit DG-Microstrip Circuits中

完成上述部件的添加后,在菜单栏中选择设计向导从而自动完成威尔金森功分器电路设计

点击上图的扳手图标,实现电路自动生成

原理图仿真结果如上图所示,满足指标要求。

2.3 Layer绘制-仿真

首先,将S参数部件、介质基板部件、端口部件和威尔金森功分器里面的隔离电阻进行屏蔽

选择layout--->生成layer形式

从上图可以看出,layer层设计已经生成。但是此时标签太影响整体的视图

我们可以通过view-->layer view-->Hide Non-Sbstrate Layers对标签进行隐藏

接下来,进行电磁仿真环境设置,即EM设置

主要对介质层、端口和频率三部分进行设置

设置介质基板,采用的是PTFE(2.65),介质上表面为微带线金属层,下表面为接地金属层

设置频段

退出em设置,添加端口,在左上角那个六边形小图标,以顺序对应编号端口

确认em设置没问题后(保证端口和微带线的层是在介质基板上层金属板上

将该laye层世界创建为一个标识,便于后续在schematic上进行添加仿真

完成之后,我们可以在主界面查找到我们所创建的symbol

再重新建立一个原理图,按照相应步骤添加我们刚才所创建的symbol模型

对该器件进行操作,这是比较关键的一步

选中器件后,点击choose view for simulation

为该symbol设置我们之前所设置电磁仿真设置,即em设置-->emModel

★Notes:如果不设置这一步的话,后续会出现仿真错误

ERROR: (stdcmds.ael line 135, column 12)
Error generating netlist for "power_divided_lib:cell_2:schematic": Failed to create netlist:
There is no corresponding terminal for `P1' in the netlisted view `power_divided_lib:cell_1:schematic'.

解决方案:将该symbol进行choose view for simulation==>选择emModel,即可以解决问题

完成之后,添加S参数部件、介质基板部件、端口和隔离电阻,即可完成layer层原理图设计

如下图所示为仿真结果,可以满足指标

3.具体设计---CST

3.1ads导出

屏蔽掉S参数、介质基板部件、端口和隔离电阻后,生成layer层设计

然后在全选(ctrl+A),然后融合 (shift+U)。
这样出来的图就比较平整,也方便我们往外导出DXF文件时的整洁。存储路径可以自己选择,我一般放在桌面。导出成功后会提示,导出完成。下图所示为融合完后的图

导出后,可以看到对应窗口提示导出完成

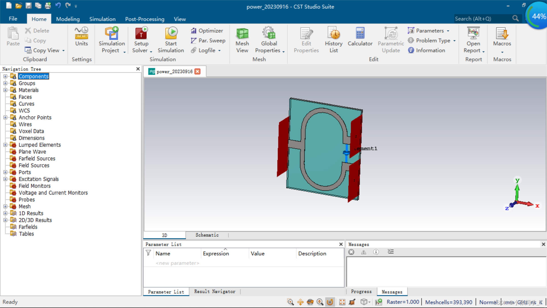
3.2cst导入

如上图所示为导出的模型,之后我们在进行介质基板绘制、端口添加、频率设置和隔离电阻添加

仿真结果,基本满足要求

4.问题

Q:ADS导出来的图形出现极其微小缝隙

A:精度问题,可以把精度设置小一点

评论 4
添加红包

请填写红包祝福语或标题

红包个数最小为10个

红包金额最低5元

当前余额3.43前往充值 >
需支付:10.00
成就一亿技术人!
领取后你会自动成为博主和红包主的粉丝 规则
hope_wisdom
发出的红包
实付
使用余额支付
点击重新获取
扫码支付
钱包余额 0

抵扣说明:

1.余额是钱包充值的虚拟货币,按照1:1的比例进行支付金额的抵扣。
2.余额无法直接购买下载,可以购买VIP、付费专栏及课程。

余额充值