GPT-4o(“o”代表“全能”)它可以接受任意组合的文本、音频和图像作为输入,并生成任意组合的文本、音频和图像输出。
👉 GPT功能:
- GPT-4o知识问答:支持1000+token上下文记忆功能
- 最强代码大模型Code Copilot:代码自动补全、代码优化建议、代码重构等
- DALL-E AI绘画:AI绘画 + 剪辑 = 自媒体新时代
- 专职家教:精通语数外,拍照上传即可识别问题,给出权威回答
- 论文小能手:写论文大模型Consensus、论文降重大模型
- 联网查询(平替百度)、上传文件、数据分析等。
- 私信哪吒,直接使用GPT-4o

AI 速写
1小时即可完成一份1万字论文的编写。
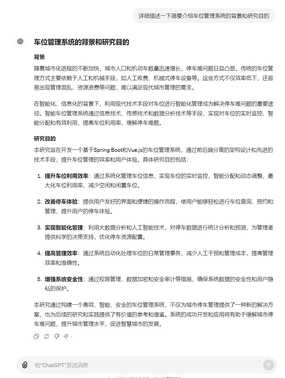
在ChatGPT4o对话框中输入:写一个Spring Boot+Vue实现的车位管理系统的论文大纲,并对其具体章节进行详细描述。

ChatGPT4o拥有1000+token的上下文记忆能力,沟通更快速。

AI 重写
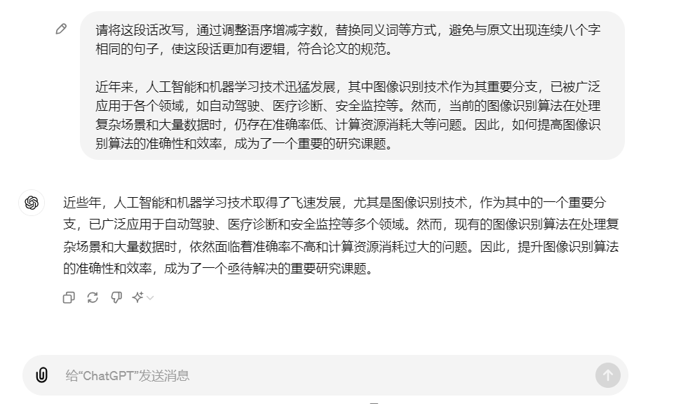
请将这段话改写,通过调整语序增减字数,替换同义词等方式,避免与原文出现连续八个字相同的句子,使这段话更加有逻辑,符合论文的规范。

10个顶级的论文降重指令助你起飞~
AI 摘要
上传PDF并阅读分析

AI 编程
Code Copilot 目前最强的AI编程大模型
用Java编写一个二分查找的代码,添加中文注释。
好友问的技术问题,10秒钟搞定,尽显大佬风采。

AI 流程图
画一个用户登录鉴权的UML图

AI 一键建站

932

被折叠的 条评论
为什么被折叠?



