【AD20】把一个元器件的原理图分成多个Part

本文详细介绍了如何使用LM358芯片进行原理图的绘制过程,包括将A和B部分分开绘制的具体步骤,适合电子设计爱好者和初学者参考。

以LM358芯片为例:
在这里插入图片描述
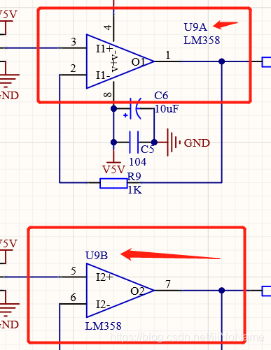
把LM358原理图的A和B分开画,分成A和B两个Part如图:
在这里插入图片描述

操作步骤

1、在原理图库添加一个原理图:
在这里插入图片描述

2、选中,点击工具——新部件:
在这里插入图片描述

3、分别在partA/B里面绘制原理图库即可
在这里插入图片描述

评论 6
添加红包

请填写红包祝福语或标题

红包个数最小为10个

红包金额最低5元

当前余额3.43前往充值 >
需支付:10.00
成就一亿技术人!
领取后你会自动成为博主和红包主的粉丝 规则
hope_wisdom
发出的红包
实付
使用余额支付
点击重新获取
扫码支付
钱包余额 0

抵扣说明:

1.余额是钱包充值的虚拟货币,按照1:1的比例进行支付金额的抵扣。
2.余额无法直接购买下载,可以购买VIP、付费专栏及课程。

余额充值