一、振动原理
晶振具有压电效应,在石英晶片上加电场会产生机械形变,若加交变电场,晶片会产生机械振荡,之间的机械能与电能会相互转换,主要是通过电激励来产生固定频率的机械振动,振动又会产生电流反馈给电路,电路接到反馈后进行信号放大,再次用放大的电信号来激励晶振机械振动,晶振再将振动产生的电流反馈给电路。
当电路中激励电信号和晶振的标称频率相同时,晶振的振幅就会突然增加,此时会输出信号强大,频率稳定的正弦波,整形电路再将正弦波变成方波送到数字电路中供其使用,无源晶振的输出能力有限,输出为mW级别的能量,在集成电路内部,往往需要放大数百倍才能使用。
二、等效电路
电气上它可以等效成一个电容和一个电阻并联再串联一个电容的二端网络。电工学上这个网络有两个谐振点,以频率的高低分,其中较低的频率是串联谐振;较高的频率是并联谐振。由于晶体自身的特性致使这两个频率的距离相当的接近,在这个极窄的频率范围内,晶振等效为一个电感,所以只要晶振的两端并联上合适的电容它就会组成并联谐振电路。这个并联谐振电路加到一个负反馈电路中就可以构成正弦波振荡电路,由于晶振等效为电感的频率范围很窄,所以即使其他元件的参数变化很大,这个振荡器的频率也不会有很大的变化。
三、重要参数
1、频率
晶体元件规格书中所指定的频率,也是工程师在电路设计和元件选购时首要关注的参数。晶振常用标称频率在1~200MHz之间,比如32768Hz、8MHz、12MHz、24MHz、125MHz等,更高的输出频率也常用PLL(锁相环)将低频进行倍频至1GHz以上。我们称之为标称频率。
2、频偏
输出信号的频率不可避免会有一定的偏差,我们用频率误差(Frequency Tolerance)或频率稳定度(Frequency Stability),简称频偏,用单位ppm来表示,即百万分之一(parts per million)(1/106),是相对标称频率的变化量,此值越小表示精度越高。比如,12MHz晶振偏差为±20ppm,表示它的频率偏差为12×20Hz=±240Hz,即频率范围是(11999760~12000240Hz)
3、温度频差
温度频差(Frequency Stability vs Temp)表示在特定温度范围内,工作频率相对于基准温度时工作频率的允许偏离,它的单位也是ppm。
4、负载电容
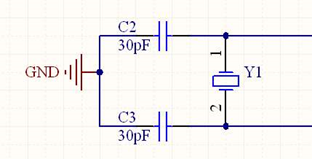
晶振有一个重要的参数——负载电容值,选择与负载电容值相等的并联电容,就可以得到晶振标称的谐振频率。一般的晶振振荡电路都是在一个反相放大器(注意是放大器不是反相器)的两端接入晶振,再有两个电容分别接到晶振的两端,每个电容的另一端再接到地,这两个电容串联的容量值就应该等于负载电容。请注意一般IC的引脚都有等效输入电容,这个不能忽略。

C1,C2负载电容计算公式:
CL=[CdCg/(Cd+Cg)]+Cic+△C
Cd,Cg:分别接在晶振的两个脚上和对地的电容,一般情况下 Cd == Cg,但 Cd != Cg 也是可以的,Cd、Cg称作匹配电容或外接电容,其作用就是调节负载电容使其与晶振的要求相一致,需要注意的是Cd、Cg串联后的总电容值(CdCg/(Cd+Cg))才是有效的负载电容部分,假设Cd=Cg=30pF,那么Cd、Cg对负载电容的贡献是15pF。
Cic:芯片引脚分布电容以及芯片内部电容(部分芯片为了在PCB上省掉Cd、Cg,会在芯片内部集成电容)。
△C:PCB走线分布电容,经验值为3至5pf。
负载电容注意事项:在许可范围内,负载电容值越低越好。C值偏大虽有利于振荡器的稳定,但将会增加起振时间。
应使输出负载电容值大于输入负载电容值,这样可使上电时,加快晶振起振。
四、分类
晶振(晶体振荡器)一般可分为无源晶振和有源晶振两种类型。无源晶振与有源晶振的英文名称不同,无源晶振为crystal(晶体),而有源晶振则叫做oscillator(振荡器)。无源晶振是有2个引脚的无极性元件,需要借助于时钟电路才能产生振荡信号,自身无法振荡起来,所以“无源晶振”这个说法并不精确;有源晶振有4只引脚,是一个完整的振荡器,其中除了石英晶体外,还有晶体管和阻容元件,因此体积较大。
1、无源晶振
无源晶振需要在谐振电路里才能工作,如单片机,其引脚内部已配套谐振电路,接上无源晶振、匹配好外接电容,上电提供额定激励功率就可以。这种是最基本的无源晶振起振电路。

2、有源晶振
有源晶振通常的用法:一脚悬空,二脚接地,三脚接输出,四脚接电压。
有源晶振不需要控制器的内部振荡器,信号质量好,比较稳定,而且连接方式相对简单(主要是做好电源滤波,通常使用一个电容和电感构成的PI型滤波网络,输出 端用一个小阻值的电阻过滤信号即可),不需要复杂的配置电路。相对于无源晶体,有源晶振的缺陷是其信号电平是固定的,需要选择好合适输出电平,灵活性较 差,而且价格高。
输出电阻的作用:
1、减少谐波次数
有源晶振通常以方波的形式输出将受谐波的干扰,当出现没有正确匹配阻抗的情况时,附上电阻将与输入电容构成RC积分平滑电路,有源晶振的方波将转换为正弦波。然输出的信号将是不完整的,且信号还需要经过后级放大、整形作为时钟信号。所以,为了使性能不受影响,应选择合适电路的电阻,同时需考虑输入端的阻抗、输入等效电容以及有源晶振的输出阻抗。
2、减小回波干扰及导致的信号过冲
回波的概念是指当电路未正确匹配阻抗时,会产生信号反射,称为“回波”。有源晶振的输出阻抗一般在几百欧以下,而运放的输出阻抗都在兆欧以上。意思是信号源的输入端在芯片内部结构上通常是运放的输入端,由芯片的内部电路与外部的无源晶振构成谐振电路。
五、输出模式
常用的输出模式主要包括:方波:TTL、CMOS、ECL、PECL、LVDS,正弦波:Sine Wave。通常,方波输出功率大,驱动能力强,但谐波分量丰富;正弦波输出功率不如方波,但其谐波分量小很多。
(1) TTL:Transistor-Transistor Logic(晶体管-晶体管逻辑电路),传输延迟时间快、功耗高, 属于电流控制器件。
(2)CMOS:Complementary Metal Oxide Semiconductor (互补金属氧化物半导体CMOS逻辑电路),传输延迟时间慢、功耗低,属于电压控制器件。CMOS相对TTL有了更大的噪声容限,输入阻抗远大于TTL输入阻抗。对应3.3V LVTTL,出现了LVCMOS,可以与3.3V的LVTTL直接相互驱动。HCMOS采用全静态设计、高速互补金属氧化物半导体工艺,CMOS采用互补金属氧化物半导体。CMOS最终将会被HCMOS所替代。
(3)ECL:Emitter-Couple Logic(发射极耦合逻辑电路),该电路的特点是基本门电路工作在非饱和状态。ECL电路具有相当高的速度,平均延迟时间可达几个毫微秒甚至亚毫微秒数量级。ECL电路的逻辑摆幅较小(仅约0.8V ,而TTL 的逻辑摆幅约为2.0V),当电路从一种状态过渡到另一种状态时,对寄生电容的充放电时间将减少,这是ECL电路具有高开关速度的重要原因。但ECL输出的逻辑摆幅小,对抗干扰能力不利。另外ECL电路具有很高的输入阻抗和低的输出阻抗。
(4)PECL:PosiTIve Emitter-Couple Logic(正发射极耦合逻辑电路)。ECL电路速度快,驱动能力强,噪声小,很容易达到几百MHz的应用,但是功耗大,需要负电源。为简化电源,出现了PECL(ECL结构,改用正电压供电)和LVPECL的输出模式。LVPECL即是Low Voltage PosiTIve Emitter-Couple Logic(低压正发射极耦合逻辑),LVPECL是由ECL和PECL发展而来,LVPECL的典型输出为一对差分信号,他们的射极通过一个交流源接地。ECL、PECL、LVPECL使用时应注意:不同电平不能直接驱动,中间可用交流耦合、电阻网络或专用芯片进行转换。以上三种均为射随输出结构,必须有电阻拉到一个直流偏置电压。(如多用于时钟的LVPECL:直流匹配时用130欧上拉,同时用82欧下拉;交流匹配时用82欧上拉,同时用130欧下拉,但两种方式工作后直流电平都在1.95V左右。)
(5)LVDS:Low-Voltage DifferenTIal Signaling(低电压差分信号),为差分对输入输出,内部有一个恒流源3.5~4mA,在差分线上改变方向和电平来表示“1”和“0”。通过外部的100欧匹配电阻(并接在差分线上靠近接收端)转换为±350mV的差分电平。LVDS使用注意:可以达到600MHz以上,PCB要求较高,差分线要求严格等长,差最好不超过10mil(0.25mm);100欧电阻离接收端距离不能超过500mil,最好控制在300mil以内。LVDS的应用模式可以有三种形式:①单向点对点和双向点对点,能通过一对双绞线实现双向的半双工通信;②多分支形式,即一个驱动器连接多个接收器(当有相同的数据要传给多个负载时,可以采用这种应用形式);③多点结构,此时多点总线支持多个驱动器,也可以采用BLVDS驱动器,它可以提供双向的半双工通信,但是在任一时刻,只能有一个驱动器工作,因而发送的优先权和总线的仲裁协议都需要依据不同的应用场合,选用不同的软件协议和硬件方案。
(6)Clipped Sine Wave:削顶正弦波(Clipped Sine Wave)。相比方波的谐波分量少很多,但驱动能力较弱,在负载10K//10PF时Vp-p为0.8Vmin。通常为SMD 7050、SMD5032、SMD3225等封装的表贴温补晶振使用的输出波形。
(7)Sin Wave:通常晶振正弦波输出的负载阻抗为50欧姆。波形的谐波分量很小,一般谐波抑制都优于-30dBc。正弦波输出晶振通常用于射频信号处理、频率源等应用场合。
六、输出波形检测
示波器在观察振荡波形时,观察OSCO管脚(Oscillator output),应选择100MHz带宽以上的示波器探头,这种探头的输入阻抗高,容抗小,对振荡波形相对影响小。(由于探头上一般存在10~20pF的电容,所以观测时,适当减小在OSCO管脚的电容可以获得更接近实际的振荡波形)。一般使用×10挡测量,此时探头内的电容相对变小,可以减小测试引入的负载效应,此时测量出来的晶振波形才是准确的!为了提高信号保真度,还应使用探头标配的接地弹簧代替接地鳄鱼夹就近接地。

工作良好的振荡波形应该是一个漂亮的正弦波,峰峰值应该大于电源电压的70%。若峰峰值小于70%,可适当减小OSCI及OSCO管脚上的外接负载电容。反之,若峰峰值接近电源电压且振荡波形发生畸变,则可适当增加负载电容。
用示波器检测OSCI(Oscillator input)管脚,如何解决容易导致振荡器停振的问题?
部分的探头阻抗小不可以直接测试,可以用串电容的方法来进行测试。如常用的4MHz石英晶体谐振器,通常厂家建议的外接负载电容为10~30pF左右。若取中心值15pF,则C1,C2各取30pF可得到其串联等效电容值15pF。同时考虑到还另外存在的电路板分布电容,芯片管脚电容,晶体自身寄生电容等都会影响总电容值,故实际配置C1,C2时,可各取20~15pF左右。并且C1,C2使用瓷片电容为佳。
七、注意事项
1、在布线时,假设为比较厚的双面板,分布电容的影响就不会很大。假设在高密度多层板时,就需要周全考虑分布的杂散电容。用于工控项目的方案,建议直接采用有源晶振方案,主要原因是无源晶振需要配置好起振条件,而工控设备对晶振稳定性有要求。
2、晶振与芯片间的连线如同接收天线,走线越长,接收的信号就越强,产生的电能量也越强,当接收到电信号强度超过或接近晶振产生的信号强度时,芯片内部放大电路输出的将不再是固定频率的方波了,而是毫无规律的杂讯信号,无法使用。
参考:无源晶振(Crystal)的负载电容
无源晶振起振电路图解
无源晶振起振条件及其工作原理
单片机晶振电路原理图
有源晶振的几种输出波形
用示波器测量晶振波形的正确方法
1万+

被折叠的 条评论
为什么被折叠?



