Kaggle Jigsaw文本分类比赛方案总结
公众号: ChallengeHub

以下资源来自国内外选手分享的资源与方案,非常感谢他们的无私分享
1、比赛简介
一年一度的jigsaw有毒评论比赛开赛了,这次比赛与前两次举办的比赛不同,以往比赛都是英文训练集和测试集,但是这次的比赛确是训练集是前两次比赛的训练集的一个组合,验证集则是三种语言分别是es(西班牙语)、it(意大利语)、tr(土耳其语),测试集语言则是六种语言分别是es(西班牙语)、it(意大利语)、tr(土耳其语),ru(俄语)、pt(葡萄牙语)、fr(法语)。
--kaggle的Jigsaw多语言评论识别全球top15比赛心得分享
2、题目分析
这个比赛是一个文本分类的比赛,这个比赛目标是在给定文本中判断是否为恶意评论即01分类。训练数据还给了其他多列特征,包括一些敏感词特征还有一些其他指标评价的得分特征。测试集没有这些额外的特征只有文本数据。
通过比赛的评价指标可以看出来,这个比赛不仅仅是简单的01分类的比赛。这个比赛不仅关注分类正确,还关注于在预测结果中不是恶意评论中包含敏感词和是恶意评论中不包含敏感词两部分数据的得分。所以我们需要关注一下这两类的数据。可以考虑给这两类的数据赋予更高的权重,更方便模型能够准确的对这些数据预测正确。
文本统计特征如下:

词云展示

更多有趣的数据分析大家可以看下:
https://www.kaggle.com/nz0722/simple-eda-text-preprocessing-jigsaw
3、第三名方案解析
-
代码仓库:https://github.com/sakami0000/kaggle_jigsaw
-
方案帖子:https://www.kaggle.com/c/jigsaw-unintended-bias-in-toxicity-classification/discussion/97471#latest-582610
4、模型1 LstmGruNet
模型如其名,作者主要基于LSTM以及GRU两种序列循环神经网络搭建了文本分类模型
class LstmGruNet(nn.Module):
def __init__(self, embedding_matrices, num_aux_targets, embedding_size=256, lstm_units=128,
gru_units=128):
super(LstmGruNet, self).__init__()
self.embedding = ProjSumEmbedding(embedding_matrices, embedding_size)
self.embedding_dropout = SpatialDropout(0.2)
self.lstm = nn.LSTM(embedding_size, lstm_units, bidirectional=True, batch_first=True)
self.gru = nn.GRU(lstm_units * 2, gru_units, bidirectional=True, batch_first=True)
dense_hidden_units = gru_units * 4
self.linear1 = nn.Linear(dense_hidden_units, dense_hidden_units)
self.linear2 = nn.Linear(dense_hidden_units, dense_hidden_units)
self.linear_out = nn.Linear(dense_hidden_units, 1)
self.linear_aux_out = nn.Linear(dense_hidden_units, num_aux_targets)
def forward(self, x):
h_embedding = self.embedding(x)
h_embedding = self.embedding_dropout(h_embedding)
h1, _ = self.lstm(h_embedding)
h2, _ = self.gru(h1)
# global average pooling
avg_pool = torch.mean(h2, 1)
# global max pooling
max_pool, _ = torch.max(h2, 1)
h_conc = torch.cat((max_pool, avg_pool), 1)
h_conc_linear1 = F.relu(self.linear1(h_conc))
h_conc_linear2 = F.relu(self.linear2(h_conc))
hidden = h_conc + h_conc_linear1 + h_conc_linear2
result = self.linear_out(hidden)
aux_result = self.linear_aux_out(hidden)
out = torch.cat([result, aux_result], 1)
return out

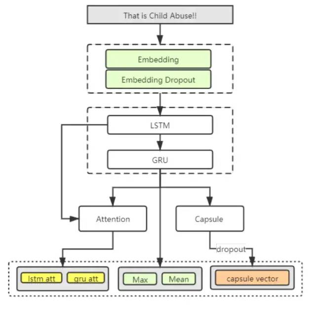
5、模型2 LstmCapsuleAttenModel
该模型有递归神经网络、胶囊网络以及注意力神经网络搭建。
class LstmCapsuleAttenModel(nn.Module):
def __init__(self, embedding_matrix, maxlen=200, lstm_hidden_size=128, gru_hidden_size=128,
embedding_dropout=0.2, dropout1=0.2, dropout2=0.1, out_size=16,
num_capsule=5, dim_capsule=5, caps_out=1, caps_dropout=0.3):
super(LstmCapsuleAttenModel, self).__init__()
self.embedding = nn.Embedding(*embedding_matrix.shape)
self.embedding.weight = nn.Parameter(torch.tensor(embedding_matrix, dtype=torch.float32))
self.embedding.weight.requires_grad = False
self.embedding_dropout = nn.Dropout2d(embedding_dropout)
self.lstm = nn.LSTM(embedding_matrix.shape[1], lstm_hidden_size, bidirectional=True, batch_first=True)
self.gru = nn.GRU(lstm_hidden_size * 2, gru_hidden_size, bidirectional=True, batch_first=True)
self.lstm_attention = Attention(lstm_hidden_size * 2, maxlen=maxlen)
self.gru_attention = Attention(gru_hidden_size * 2, maxlen=maxlen)
self.capsule = Capsule(input_dim_capsule=gru_hidden_size * 2,
num_capsule=num_capsule,
dim_capsule=dim_capsule)
self.dropout_caps = nn.Dropout(caps_dropout)
self.lin_caps = nn.Linear(num_capsule * dim_capsule, caps_out)
self.norm = nn.LayerNorm(lstm_hidden_size * 2 + gru_hidden_size * 6 + caps_out)
self.dropout1 = nn.Dropout(dropout1)
self.linear = nn.Linear(lstm_hidden_size * 2 + gru_hidden_size * 6 + caps_out, out_size)
self.dropout2 = nn.Dropout(dropout2)
self.out = nn.Linear(out_size, 1)
def apply_spatial_dropout(self, h_embedding):
h_embedding = h_embedding.transpose(1, 2).unsqueeze(2)
h_embedding = self.embedding_dropout(h_embedding).squeeze(2).transpose(1, 2)
return h_embedding
def forward(self, x):
h_embedding = self.embedding(x)
h_embedding = self.apply_spatial_dropout(h_embedding)
h_lstm, _ = self.lstm(h_embedding)
h_gru, _ = self.gru(h_lstm)
h_lstm_atten = self.lstm_attention(h_lstm)
h_gru_atten = self.gru_attention(h_gru)
content3 = self.capsule(h_gru)
batch_size = content3.size(0)
content3 = content3.view(batch_size, -1)
content3 = self.dropout_caps(content3)
content3 = torch.relu(self.lin_caps(content3))
avg_pool = torch.mean(h_gru, 1)
max_pool, _ = torch.max(h_gru, 1)
conc = torch.cat((h_lstm_atten, h_gru_atten, content3, avg_pool, max_pool), 1)
conc = self.norm(conc)
conc = self.dropout1(conc)
conc = torch.relu(conc)
conc = self.linear(conc)
conc = self.dropout2(conc)
out = self.out(conc)
return out

6、模型3 LstmConvModel
该模型有LSTM和Convolutional Neural Network搭建
class LstmConvModel(nn.Module):
def __init__(self, embedding_matrix, lstm_hidden_size=128, gru_hidden_size=128, n_channels=64,
embedding_dropout=0.2, out_size=20, out_dropout=0.1):
super(LstmConvModel, self).__init__()
self.embedding = nn.Embedding(*embedding_matrix.shape)
self.embedding.weight = nn.Parameter(torch.tensor(embedding_matrix, dtype=torch.float32))
self.embedding.weight.requires_grad = False
self.embedding_dropout = nn.Dropout2d(0.2)
self.lstm = nn.LSTM(embedding_matrix.shape[1], lstm_hidden_size, bidirectional=True, batch_first=True)
self.gru = nn.GRU(lstm_hidden_size * 2, gru_hidden_size, bidirectional=True, batch_first=True)
self.conv = nn.Conv1d(gru_hidden_size * 2, n_channels, 3, padding=2)
nn.init.xavier_uniform_(self.conv.weight)
self.linear = nn.Linear(n_channels * 2, out_size)
self.relu = nn.ReLU()
self.dropout = nn.Dropout(out_dropout)
self.out = nn.Linear(out_size, 1)
def apply_spatial_dropout(self, h_embedding):
h_embedding = h_embedding.transpose(1, 2).unsqueeze(2)
h_embedding = self.embedding_dropout(h_embedding).squeeze(2).transpose(1, 2)
return h_embedding
def forward(self, x):
h_embedding = self.embedding(x)
h_embedding = self.apply_spatial_dropout(h_embedding)
h_lstm, _ = self.lstm(h_embedding)
h_gru, _ = self.gru(h_lstm)
h_gru = h_gru.transpose(2, 1)
conv = self.conv(h_gru)
conv_avg_pool = torch.mean(conv, 2)
conv_max_pool, _ = torch.max(conv, 2)
conc = torch.cat((conv_avg_pool, conv_max_pool), 1)
conc = self.relu(self.linear(conc))
conc = self.dropout(conc)
out = self.out(conc)
return out

7、模型4 Bert&GPT2
from pytorch_pretrained_bert import GPT2Model
import torch
from torch import nn
class GPT2ClassificationHeadModel(GPT2Model):
def __init__(self, config, clf_dropout=0.4, n_class=8):
super(GPT2ClassificationHeadModel, self).__init__(config)
self.transformer = GPT2Model(config)
self.dropout = nn.Dropout(clf_dropout)
self.linear = nn.Linear(config.n_embd * 3, n_class)
nn.init.normal_(self.linear.weight, std=0.02)
nn.init.normal_(self.linear.bias, 0)
self.apply(self.init_weights)
def forward(self, input_ids, position_ids=None, token_type_ids=None, lm_labels=None, past=None):
hidden_states, presents = self.transformer(input_ids, position_ids, token_type_ids, past)
avg_pool = torch.mean(hidden_states, 1)
max_pool, _ = torch.max(hidden_states, 1)
h_conc = torch.cat((avg_pool, max_pool, hidden_states[:, -1, :]), 1)
logits = self.linear(self.dropout(h_conc))
return logits
代码获取:
链接:https://pan.baidu.com/s/1JdAe2sWRyuNShVhFF0ZvGg
提取码:lm80
复制这段内容后打开百度网盘手机App,操作更方便哦
8、相关知识点
1 胶囊网络
Capsule Neural 相较于传统神经网络的区别在于,传统 Neuron 每一个 node 输出为一个激活后的具体数值,而经过 Capsule 输出后得到的则是一个向量,乍一看感觉好好输出个数字,为什么要麻麻烦烦输出一个向量。其实这关乎于一个重点就是神经网络状态的表征,输出向量可以更丰富的表达节点提取的特征,甚至也可以其他降低网络层参数数目的目的。因此对于同一个特征,原本 neuron 的时候我们可能需要多个 nodes 来识别,而现在我们只需要一个 vector,用 vector 中的不同维度来记录同一个特征的不同属性。
--慢学NLP / Capsule Net 胶囊网络
论文:Towards Scalable and Reliable Capsule Networks for Challenging NLP Applications
https://www.aclweb.org/anthology/P19-1150.pdf
代码:https://github.com/andyweizhao/NLP-Capsule
2 Spatial Dropout
SpatialDropout是Tompson等人在图像领域提出的一种dropout方法。普通的dropout会随机地将部分元素置零,而SpatialDropout会随机地将部分区域置零,该dropout方法在图像识别领域实践证明是有效的。
--Spatial Dropout
当咱们对该张量使用dropout技术时,你会发现普通的dropout会随机独立地将部分元素置零,而SpatialDropout1D会随机地对某个特定的纬度所有置零,以下图所示:
9、更多方案解析
1、kaggle的Jigsaw多语言评论识别全球top15比赛心得分享
https://zhuanlan.zhihu.com/p/338169840
2、kaggle Jigsaw Unintended Bias in Toxicity Classification 金牌rank15分享
https://xuanzebi.github.io/2019/07/20/JUBTC/
欢迎扫码关注ChallengeHub公众号
欢迎加入ChallengeHub学习交流群


1618

被折叠的 条评论
为什么被折叠?



