基础电路【串口-RS232-RS485】

本文介绍了串口的电平与接口,包括TTL、RS-232、RS-422/RS-485的电平标准。详细阐述了RS-232的DB9接口和电路设计,以及RS-485的传输距离、阻抗匹配、上下拉电阻计算、防雷和滤波设计等内容,为嵌入式硬件串口通信设计提供参考。

1. 串口的电平与接口

TTL
一般板内或者是现在调试用的串口工具,直接使用TTL电平标准的UART。简单易用,成本低。缺点的是不能远距离传输。
高电平 5V -> 输出高电平最小值 V O H V_{OH} VOH 2.4V -> 输入高电平最小值 V I H V_{IH} VIH 2.0V -> 输入低电平最大值 V I L V_{IL} VIL 0.8V -> 输出低电平最大值 V O L V_{OL} VOL 0.4V -> 低电平 0V
还有3.3V的TTL电平。

RS-232
RS-232电气标准是负逻辑,逻辑0的电压范围是 +3V ~ +15V,逻辑1的电压范围是 -3V ~ -15V。-3V ~ +3V 为不稳定区。

RS-422 / RS-485
逻辑0以两线间的电压差为 -(0.2~6)V 表示;逻辑1以两线间的电压差为 +(0.2~6)V 表示。

针对异步串行通信的接口标准有 RS232、RS422、RS485 等
其对比区别如下:

接口标准RS-232RS-422RS-485
工作方式单端差分差分
节点数1发1收1发10收1发32收
最大线缆传输长度50英尺4000英尺4000英尺
最大传输速率20Kbps10Mbps10Mbps
最大驱动输出电压+/-25V-0.25V ~ +6V-7V ~ +12V
发送器输出信号电平(负载最小值)+/-5V ~ +/-25V ± \pm ± 2.0V ± \pm ± 1.5V
发送器输出信号电平(空载最大值)+/-25V ± \pm ± 6V ± \pm ± 6V
接收器输入电压范围 ± \pm ± 15V-10V ~ +10V-7V ~ +12V
接收器输入门限(逻辑判断) ± \pm ± 3V ± \pm ± 0.2V ± \pm ± 0.2V
发送器负载阻抗( Ω \Omega Ω)3K ~ 7K10054
接收器输入电阻( Ω \Omega Ω)3K ~ 7K ≥ \ge 4K ≥ \ge 12K

串口线用连接方式

  1. 公母头分为三种:公对母,公对公,母对母。这3种连接线都有交叉线直连线,所以总共有6种连接方式。
  2. DB9直连串口线:2对2,3对3,5对5。DB9交叉串口线:2对3,3对2,5对5。

2. RS-232

2.1 DB9接口

RS232接口标准出现较早,可实现全双工工作方式。在传输距离较短时(不超过15m),RS232 是串行通信最常用的接口标准。
RS-232 标准的串口最常见的接口类型为DB9(见下图),其对应引脚说明见下表,我们一般只用到其中的 2(RXD)、3(TXD)、5(GND) 引脚。

在这里插入图片描述

图1 DB9接口示意图
编号定义功能
1DCD数据载波检测
2RXD数据接收
3TXD数据发送
4DTR数据终端准备
5GND信号地
6DSR数据准备就绪
7RTS请求发送
8CTS清除发送
9RI振铃提示

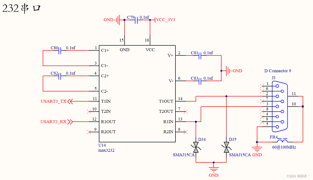
2.2 RS232电路设计

RS232电路主要是一个电平转换电路,由主控芯片端的TTL电平转到输出接口端的RS232电平。如下图所示,使用MAX3232(3V-5.5V双路收发器,MAX3222是单路收发器)进行RS232串口输出。

在这里插入图片描述

图2 MAX3232电路图

C1+ 和 C1- 之间的电容称为:电荷泵电容
C2+ 和 C2- 之间的电容称为:电荷泵电容
V+ 和 V- 接到地的电容是:去耦电容

使用双向TVS管对RS232进行过压保护:
采用的SMAJ15CA的反向截止电压为15V,击穿电压为16.7 ~ 18.5V,既不会影响RS232正常通信时 ± \pm ± 15V 的通信电压范围,击穿电压也没有超过MAX3232作为接收器 ± \pm ± 25V的输入电压范围

MAX232MAX3232 的区别

  1. MAX232 是 5V 电压供电的,而 MAX3232 是 5v 或 3.3V 电压供电的。
  2. MAX232 功耗较大,供电电压 5V 时,耗电 5mA;而 MAX3232 功耗较小,供电电压 5V 或 3.3V 时,耗电 0.3mA。
  3. MAX232 外接 4 个 1uF 电容;而 MAX3232 外接 4 个 0.1uF 电容。
  4. 价格上略有差别。

3. RS-422 / RS-485

1. 传输距离与速度
RS-485标准的最大传输距离约为1200米,最大传输速率为10Mbps。通常,RS-485采用平衡双绞线作为传输媒体。平衡双绞线的长度与传输速率成反比,只有在20kbps速率以下,才可能使用规定最长的电缆长度。只有在很短的距离下才能获得最高速率传输。一般来说,15米长双绞线最大传输速率仅为1Mbps。同时,传输速率还受光电器件等中间元件的影响。

2. 阻抗匹配电阻
RS-485 网络采用直线拓朴结构,需要安装2个终端匹配电阻,用来避免信号反射问题。其阻值要求等于传输电缆的特性阻抗(一般取值为120 Ω \Omega Ω)。在短距离、或低波特率波数据传输时可不需终端匹配电阻,即一般在300米以下、19200bps不需终端匹配电阻。

3. 为什么支持32个设备连接
连接的设备数量与每个设备的输入阻抗(最小12k)以及485发送设备支持的差分负载(54 Ω \Omega Ω)相关
根据RS-485标准,当接收器的输入阻抗为单位阻抗时(最小为12k),总线上最多可以接32个节点,485的差分负载最大为54Ω,此时差分输出电压最小为1.5V。

如下图所示,到当485总线上接有32个节点时,总线A或B的共模负载为:
R A = R B = R I N n = 12 k 32 = 375 Ω R_{A} = R_{B} = \dfrac{R_{IN}}{n} = \dfrac{12k}{32} = 375\Omega RA=RB=nRIN=3212k=375Ω

在这里插入图片描述

图3 RS485总线连接32个节点等效图

当增加终端电阻后,可以发现485总线的共模负载没有发生变化,但差模负载急剧减小,差模负载为:
R A B = R T 2 ∣ ∣ ( R I N n + R I N n ) = 60 ∣ ∣ ( 375 + 375 ) = 55.56 Ω R_{AB} = \dfrac{R_T}{2} || (\dfrac{R_{IN}}{n} + \dfrac{R_{IN}}{n}) = 60||(375 + 375) = 55.56 \Omega RAB=2RT∣∣(nRIN+nRIN)=60∣∣(375+375)=55.56Ω

因此当485总线的节点数达到最多以及增加终端电阻后,485总线的差模负载仍大于54Ω,根据RS-485的标准,差分输出电压最小为1.5V。

在这里插入图片描述

图4 RS485总线增加终端电阻等效图

4. 信号线上下拉电阻
根据RS-485标准,当485总线差分电压大于+200mV时,485收发器输出高电平;当485总线差分电压小于-200mV时,485收发器输出低电平;当485总线上的电压在-200mV ~ +200mV时,485 收发器可能输出高电平也可能输出低电平,但一般总处于一种电平状态,若485收发器的输出低电平,这对于UART通信来说是一个起始位,此时通信会不正常。

当485总线处于开路(485收发器与总线断开)或者空闲状态(485 收发器全部处于接收状态,总线没有收发器进行驱动)时,485总线的差分电压基本为0,此时总线就处于一个不确定的状态。为了防止485总线出现上述情况,通常在485 总线上增加上下拉电阻(通常 A接上拉电阻,B接下拉电阻)。

上下拉电阻应根据485收发器输入阻抗总线上设备数量计算确定,保证总线电压在空闲时不处于门限内(确定最大值);同时也要考虑485收发器的驱动能力,保证差模负载阻抗大于54 Ω \Omega Ω。设外接上下拉电阻为 R P U R_{PU} RPU R P D R_{PD} RPD,差模负载计算公式为:
R A B = R T 2 ∣ ∣ ( R I N n ∣ ∣ R P U n + R I N n ∣ ∣ R P D n ) R_{AB} = \dfrac{R_T}{2} || (\dfrac{R_{IN}}{n} || \dfrac{R_{PU}}{n} + \dfrac{R_{IN}}{n} || \dfrac{R_{PD}}{n}) RAB=2RT∣∣(nRIN∣∣nRPU+nRIN∣∣nRPD)
当差模负载为54 Ω \Omega Ω时,计算得到上拉电阻(下拉电阻)与收发器输入阻抗的并联值为270 Ω \Omega Ω。为了保证可靠通信,一般485总线的上拉电阻(下拉电阻)与收发器输入阻抗的并联值应大于375 Ω \Omega Ω

RS485电路设计

在这里插入图片描述

图5 MAX3485ED电路图

上下拉电阻计算

上图所示电路为接收 / 发送端电路,实际使用时为一对一连接,因此上下拉电阻 R P U R_{PU} RPU R P D R_{PD} RPD 实际为两个电阻并联值 (403 Ω \Omega Ω)。MAX3485ED(HTC公司)的接收输入阻抗 R I N R_{IN} RIN 为 12k Ω \Omega Ω,端接电阻 R T R_T RT 阻值为120 Ω \Omega Ω

因此此时的差模负载可以根据公式计算得到,可以看到大于54 Ω \Omega Ω,符合485驱动负载要求。

R A B = R T 2 ∣ ∣ ( R I N n ∣ ∣ R P U n + R I N n ∣ ∣ R P D n ) = 60 ∣ ∣ ( 6 k ∣ ∣ 403 + 6 k ∣ ∣ 403 ) = 60 ∣ ∣ ( 377.64 + 377.64 ) = 55.58 Ω R_{AB} = \dfrac{R_T}{2} || (\dfrac{R_{IN}}{n} || \dfrac{R_{PU}}{n} + \dfrac{R_{IN}}{n} || \dfrac{R_{PD}}{n}) = 60 || (6k || 403 + 6k || 403) = 60||(377.64 + 377.64) = 55.58 \Omega RAB=2RT∣∣(nRIN∣∣nRPU+nRIN∣∣nRPD)=60∣∣(6k∣∣403+6k∣∣403)=60∣∣(377.64+377.64)=55.58Ω

在这里插入图片描述

图6 RS485总线加上下拉电阻简化电路

如上图所示,图中电阻都是多个设备对应电阻的并联值。在空闲状态下,此时总线A、B线的差分电压可以计算得出:

V A − V B = 227.576 m V V_A-V_B=227.576mV VAVB=227.576mV

雷击、浪涌、静电保护

为了达到IEC61000-4-5或GB17626.5 标准,共模6KV,差模2KV的防雷测试要求,由 三端气体放电管 组成第一级防护电路,用于抑制线路上的共模以及差模浪涌干扰,防止干扰通过信号线影响下一级电路;还可以加上 热敏电阻(PTC,正温度系数) 或者 自恢复保险丝 组成二级防护电路,可以确保大部分能量通过电气放电管泄放掉;如果加上第三级防护,电路可以采用三个 半导体放电管(TSS管),分别接在A、B线之间和与地之间。

气体放电管标称电压 V B R W V_{BRW} VBRW 要求大于13V,峰值电流 I P P I_{PP} IPP 要求大于等于143A;峰值功率 W P P W_{PP} WPP要求大于等于1859W。TSS管标称电压 V B R W V_{BRW} VBRW 要求大于8V,峰值电流 I P P I_{PP} IPP 要求大于等于143A;峰值功率 W P P W_{PP} WPP 要求大于等于1144W。

在上面电路中,气体放电管(GDT) 采用了雷卯电子的3R090-5S,直流击穿电压90V,脉冲放电电流5kA。当GDT两端的电压增大时,放电管中的气体由于产生的电荷开始电离。增加的电流将产生雪崩效应,将GDT转换为虚拟短路,允许电流通过器件。

选用ESD二极管(SM712),进行后续的静电防护。在正常工作条件下,TVS具有很高的对地阻抗;理想情况下它是开路。保护方法是通过PN结的低阻抗雪崩击穿将瞬态导致的过压箝位到电压限值。SM712的独有特性是具有 +13.3V 和 –7.5V 的非对称击穿电压,与 +12V 至 –7V 的收发器共模范围相匹配,也没有超过MAX3485ED的 ± \pm ± 15V输入电压范围,从而提供最佳保护。

滤波设计

采用了共模电感(AWPC00453226102M00),该共模电感的阻抗为 1000 Ω / 100 M H z 1000\Omega / 100MHz 1000Ω/100MHz,直流电阻为 113 m Ω 113m\Omega 113mΩ

共模电感能衰减滤除共模电流,双向抑制共模EMI干扰

  1. 共模电感能够抑制共模电流。当共模信号流经共模电感时,此时流经共模电感两个线圈的电流方向相同,电流在线圈中产生的磁通相互叠加,此时表现共模电感为大电感,使线圈呈现出高阻抗,从而对共模电流产生衰减滤除的作用。 当差模信号流经共模电感时,此时流经共模电感两个线圈中电流方向相反,电流在线圈中产生的磁场相反并相互抵消,此时共模电感表现为低阻抗,对差模信号影响非常小。
  2. 抑制共模EMI干扰方面,共模电感不仅仅是可以抑制外部的共模信号传入,同时也能够抑制本身产生的共模信号向外界传输,这个是双向抑制。
  3. 但由于共模电感在绕制加工时,一般不会绕满一周,或者由于绕制工艺、绕制紧密程度不同,两个绕组未必完全一致,这就导致了共模电感会存在一定的磁通泄露,也就给差模电感的形成提供了合理性。所以共模电感一般会有一定的差模漏感,因此共模电感对差模信号也有一定的抑制和滤波作用。
评论
添加红包

请填写红包祝福语或标题

红包个数最小为10个

红包金额最低5元

当前余额3.43前往充值 >
需支付:10.00
成就一亿技术人!
领取后你会自动成为博主和红包主的粉丝 规则
hope_wisdom
发出的红包

打赏作者

卯木丶

你的鼓励将是我创作的最大动力

¥1 ¥2 ¥4 ¥6 ¥10 ¥20
扫码支付:¥1
获取中
扫码支付

您的余额不足,请更换扫码支付或充值

打赏作者

实付
使用余额支付
点击重新获取
扫码支付
钱包余额 0

抵扣说明:

1.余额是钱包充值的虚拟货币,按照1:1的比例进行支付金额的抵扣。
2.余额无法直接购买下载,可以购买VIP、付费专栏及课程。

余额充值