铁过载驱动衰老与代谢重编程在卵巢子宫内膜异位症相关性不孕中的作用

摘要
子宫内膜异位症,尤其是卵巢子宫内膜异位症,是导致不孕的主要原因,通常与卵母细胞质量下降和卵巢功能受损有关。铁过载在OE的进展中起着关键作用。本研究探讨了铁过载对与 OE相关的不孕症患者卵泡功能的影响。对OEI患者排卵前卵泡液的单细胞图谱分析揭示了铁代谢的动态变化以及铁诱导的衰老表型。利用Stereo-seq技术对铁过载小鼠卵巢进行的空间转录组学分析进一步确定了局部衰老特征。对衰老的人类卵巢的额外分析突出了铁失调的保守模式。这些发现为铁过载相关的卵巢病理机制提供了见解,并为改善OEI患者的卵母细胞质量提供了潜在的治疗靶点。


数据收集
six patients undergoing IVF/ICSI
软件使用
软件包信息
工具名称 | 版本 | 类型 | 应用领域 | 官方链接 | 核心功能 |
CellChat | - | R包 | 细胞通讯 | github.com/sqjin/CellChat | 细胞间通讯网络推断与可视化 |
decontX | 1.0.0 | R包 | 污染去除 | github.com/campbio/decontX | 去除环境RNA污染(液滴单细胞数据) |
BD Rhapsody | 2.2.1 | 分析流程 | 单细胞分析 | bdbiosciences.com | BD Rhapsody单细胞系统数据分析 |
DoubletFinder | 2.0.3 | R包 | 双细胞检测 | github.com/chris-mcginnis-ucsf/DoubletFinder | 预测和移除单细胞数据中的双细胞 |
Seurat | 4.1.0 | R包 | 单细胞分析 | satijalab.org/seurat | 单细胞数据分析黄金标准工具 |
Harmony | 0.1.1 | R包 | 批次校正 | github.com/immunogenomics/harmony | 快速高效的批次效应整合 |
pySCENIC | 0.10.4 | Python包 | 调控网络 | github.com/aertslab/pySCENIC | Python版基因调控网络分析 |
MAGIC | 2.0.3 | Python包 | 数据插补 | github.com/KrishnaswamyLab/MAGIC | 单细胞数据去噪和插补 |
Monocle2 | 2.8.3 | R包 | 拟时序分析 | bioconductor.org/packages/monocle | 细胞轨迹和伪时间推断 |
scFEA | 1.1.2 | Python包 | 代谢分析 | github.com/changwn/scFEA | 单细胞通量平衡分析 |
scMetabolism | 0.2.1 | R包 | 代谢分析 | github.com/wu-yc/scMetabolism | 单细胞代谢活性量化 |
lsr | 0.5.2 | R包 | 统计分析 | cran.r-project.org/package=lsr | 基础统计分析和效应量计算 |
RCTD | 1.2.0 | R包 | 空间解卷积 | github.com/dmcable/spacexr | 空间转录组细胞类型解卷积 |
biomaRt | 2.56.1 | R包 | 基因注释 | bioconductor.org/packages/biomaRt | 生物数据库接口(ENSEMBL) |

分析工作流
graph TB
A[原始数据] --> B{预处理}
B --> C[decontX去污染]
B --> D[DoubletFinder去双细胞]
D --> E[Seurat基础分析]
E --> F[Harmony批次校正]
E --> G[MAGIC插补]
E --> H[CellChat通讯分析]
E --> I[Monocle2拟时序]
E --> J[scMetabolism代谢分析]
E --> K[pySCENIC调控网络]
E --> L[RCTD空间解卷积]
统计方法信息
非参数与精确检验方法指南
双侧Wilcoxon秩和检验
基本概念
·统计名称:Two-sided Wilcoxon Rank-Sum Test
·别名:Mann-Whitney U Test
·检验类型:非参数假设检验
·核心用途:比较两个独立组的中位数差异
适用条件
·✓ 连续或有序数据
·✓ 非正态分布
·✓ 组间分布形状相似
·✓ 独立观测值
R语言实现
# 基础语法
wilcox.test(value ~ group,
data = df,
paired =FALSE, # 独立样本
alternative ="two.sided", # 双侧检验
exact =TRUE, # 精确计算
conf.int =TRUE) # 置信区间
# 效应量计算
library(effsize)
cliff.delta(value ~ group, data = df)
# 描述性统计
aggregate(value ~ group, data = df,
FUN =function(x) c(median =median(x),
IQR =IQR(x)))
实验验证方法
Retrospective IVF/ICSI Cohort Study Analysis
研究成果
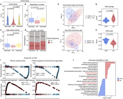
卵巢子宫内膜异位症患者卵泡发育异常及卵母细胞和颗粒细胞的转录组变化
A-D)对924个体外受精/卵胞浆内单精子注射周期进行回顾性分析,分为三组:男性因素不育、卵巢子宫内膜异位症和输卵管因素不育,每组308例患者。
(A)三组患者在IVF/ICSI 治疗前的基础窦卵泡计数。
(B)治疗期间获取的成熟卵母细胞数量。
(C)治疗期间获取的高质量胚胎数量。
(D)每组患者IVF/ICSI治疗后的临床妊娠率
E)使用Smart-seq2单细胞RNA测序技术,将OE组和健康供体的卵母细胞在t分布随机邻域嵌入图上的分布情况。
F)基于批量RNA测序数据,对子宫内膜异位症相关不育和由其他因素导致的不育患者的颗粒细胞进行主成分分析。
G、H)对OE组和CON组卵母细胞中DNA损伤和修复通路的基因集评分。
I)对来自OE组和CON组的卵母细胞进行显著差异通路的基因集富集分析。


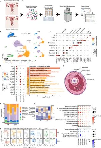
卵泡液中卵泡期黄体生成素不足患者的单细胞图谱
A)实验设计示意图。在体外受精/卵胞浆内单精子注射期间通过卵泡穿刺收集的卵泡液,使用BD Rhapsody微孔板进行单细胞RNA测序。
B)卵泡期黄体生成素不足患者和男性因素不育患者卵泡液scRNA-seq数据的均匀流形近似和投影,以及两组scRNA-seq数据的UMAP图。
C)点图注释了scRNA-seq中九种主要细胞类型代表性标志物的平均表达水平和频率。
D)三种不同颗粒细胞亚群的顶级标志物表达水平以及不同亚群的代表性基因本体论术语。
E)主要细胞类型在排卵前卵泡液中模拟微环境的示意图。
F)每个样本中主要细胞类型的组成比例。
G)热图展示了不同样本中每种细胞类型的观察细胞数与预期细胞数的比率估计值。
H)OE组和CON组之间每种细胞类型的差异表达基因
I)在七种细胞类型中,OE组和CON组上调的DEGs和下调的DEGs的代表性KEGG通路进行了比较


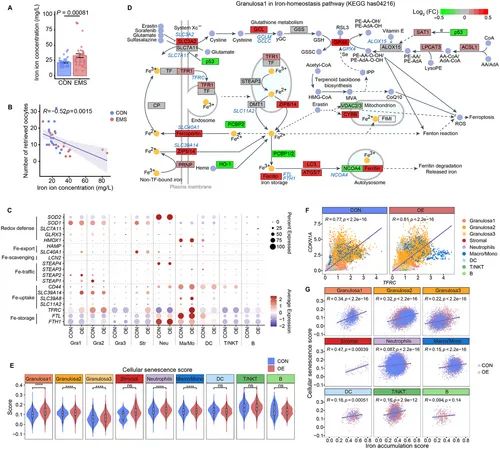
卵泡液中铁积累的单细胞动态变化
A)患有子宫内膜异位症患者与非子宫内膜异位症患者卵泡液中的铁离子水平。
B)卵泡液中铁离子水平与相应患者所获取卵子数量之间的皮尔逊相关性分析。
C)点图展示了所有表达调节铁稳态基因的细胞类型的平均表达和百分比。
D)铁稳态途径示意图,其中基因的颜色根据OE组与CON组中Granulosa1的Log2差异进行着色
E)两组不同细胞类型细胞衰老途径的基因集得分分析。
F)卵泡液scRNA-seq数据中所有细胞类型的TFRC和CDKN1A基因表达水平之间的皮尔逊相关性分析。
G)不同细胞类型的铁积累分数与细胞衰老分数之间的皮尔逊相关性。


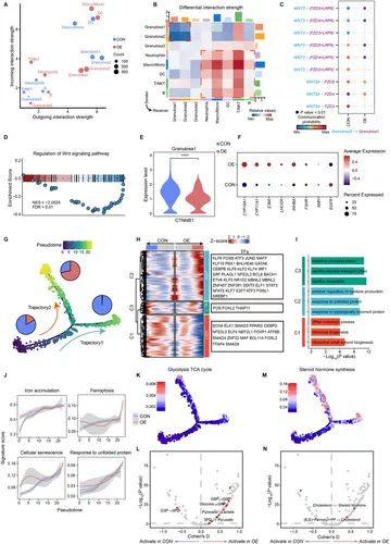
在卵巢过度刺激综合征患者卵泡液中的颗粒细胞1的代谢重编程
A)通过CellChat分析得出的每种细胞类型的潜在输出和输入交互强度。
B)热图展示了推断出的细胞通讯网络中差异表达的强度。
C)泡状热图展示了选定的配体-受体对之间的细胞-细胞通讯。
D)在颗粒细胞1集群中对WNT信号通路对OE和CON组的调控进行GSEA。
E)在颗粒细胞1集群中比较两组的CTNNB1基因表达水平
F)点图显示了两组之间颗粒细胞1集群中表达激素调节和卵泡成熟基因的平均表达和百分比
G)对颗粒质素1聚集体细胞的单细胞轨迹进行推断,并根据其对应的伪时间进行着色。
H)热图展示了两组颗粒质素1分化轨迹上的基因表达情况。
I)柱状图展示了中聚类基因的富集代表性GO术语。
J)在不同组中沿伪时间轴的代表性基因集的表达动态情况。
K、M) 糖酵解TCA循环和类固醇激素合成的代谢通量分布
L、N) 糖酵解和类固醇激素合成的代表性差异代谢通量的火山图。


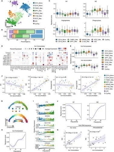
铁代谢与卵泡液中髓系细胞亚群的 M1/M2 表型之间的关系
A)卵泡液中髓系细胞簇的UMAP图像。
B)OE组和CON组髓系细胞亚群的比例组成。
C)各髓系细胞簇中M1样、M2样、血管生成和吞噬特征基因的表达水平。
D)各髓系细胞簇中铁稳态相关基因的表达水平和频率。
E)髓系细胞簇中铁稳态和铁积累基因特征的表达水平。
F)在样本中,铁积累特征与髓系细胞子簇中的M1样、M2样、血管生成和吞噬特征基因之间的皮尔逊相关性。
G)髓系细胞的单细胞轨迹推断,按其对应的伪时间进行着色。
H、J)沿着伪时间轴,铁稳态、M1样和M2样特征的表达动态。
I)铁稳态相关基因在伪时间进程中的表达动态。
K)在两个卵泡液批量RNA测序数据中,铁稳态评分与M2基因特征之间的皮尔逊相关性。


构建铁过载小鼠卵巢的高分辨率空间转录组图谱
A)铁过载小鼠卵巢模型构建及Stereo-seq空间转录组分析的示意图。
B)在Stereo-seq数据中通过RCTD解离对细胞类型分布进行的空间可视化。
C)六种主要细胞类型的空间分布可视化。
D)阶段图显示铁过载卵巢和阴性对照卵巢中细胞类型的比例。
E)Stereo-seq数据中铁过载卵巢和阴性对照卵巢中所有细胞类型的差异表达基因数量。
F)不同细胞类型的差异表达基因的代表性GO术语和通路的网络可视化。
G)比较两组中六种主要细胞类型的Ftl1基因表达水平。


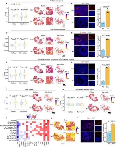
铁过载卵巢中典型衰老标志物的转录变化
A、C、E、G、H)箱形图和空间可视化图展示了铁过载卵巢和阴性对照卵巢中细胞衰老、炎症反应、对DNA损伤刺激的负调控、脂质储存和应答未折叠蛋白的基因特征的全局分布密度
B、D、F)铁过载卵巢和阴性对照卵巢中p21、NK-κB p65和γH2AX的免疫荧光染色
I)热图显示在至少三种与衰老图谱数据库重叠的细胞类型中被上调和下调的差异表达基因
J)阿波基因表达水平的空间可视化。
K)铁过载卵巢和阴性对照卵巢中阿波的免疫荧光染色


人类衰老时期卵巢单细胞RNA测序图谱中的铁稳态分析
A)单细胞RNA测序数据的UMAP图
B)热图显示不同年龄组中不同细胞类型的富集情况,通过观察到的细胞计数与预期细胞计数的比率进行估算,并使用卡方检验进行分析。
C、D) 在三个年龄组中卵巢细胞类型中的细胞衰老和铁积累的基因特征评分。
E)与铁死亡相关的差异表达基因在老年组和年轻组之间的热图。
F)调节铁稳态基因的表达水平和百分比的平均值。
G)不同组之间铁积累分数和细胞衰老分数之间的皮尔逊相关性。
H)描绘黄体及间质细胞中标准化基因表达随年龄变化的折线图,该图基于模糊聚类分析得出。
I)根据基因权重对中第1组和第5组的基因进行排序,突出显示与铁稳态相关的基因。
J)对第1组和第5组进行基因本体富集分析。


Reference
Li Y, et al. Integrative Single-Cell Analysis Reveals Iron Overload-Induced Senescence and Metabolic Reprogramming in Ovarian Endometriosis-Associated Infertility. Adv Sci (Weinh). 2025 Aug;12(29):e17528. doi: 10.1002/advs.202417528. Epub 2025 Jul 22. PMID: 40693455; PMCID: PMC12362736.

2万+

被折叠的 条评论
为什么被折叠?



