最近小白在做项目时,用到了一颗Charge IC。说起Charge IC,由于刚入职场一年多些。做的项目电路设计较为简单,客户对充电的需求也很一般。所以工作一年了,才算真正接触到Charge IC这个物种。
通过项目的学习,Charge IC其实也用到了BUCK电路的相关知识,所以对于芯片的外围设计也并不会感到很陌生。或许对于以往项目的BUCK芯片外围设计较为简单的原因,一直没有关注到的地方就是自举电容,芯片的外围引脚BTST与SW间接的一颗电容,其就属于自举电容。

在以往的DC-DC芯片中,小白这苍白的阅历,是没有见过这种设计的。所以,为了弄清楚每个自己所不熟悉的外围设计,还是查阅资料了一番,对此有了简单的了解。
自举电容和其他普通的电容相比较,没有太大的区别,主要还是用到了,电容两端的电压差不能突变的原理。当提高电容负端的电压时,正端的电压也会随之被抬高,压差始终保持不变。
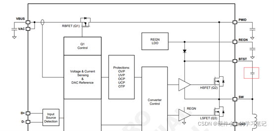
就拿图中说明。

Q2 HSFET(High Side Mosfet)即高边MOS管 Q3 LSFET(Low Side Mosfet)即低边MOS管。
正所谓,靠山吃山,靠水吃水。对于Q3 MOS管而言,其S极刚好靠GND。因此也就非常容易控制其导通与断开。只需让栅极电压大于MOS管的Vgs(th)即可。低边的导通与断开是好解决,然而可苦了高边的。爹不疼,娘不爱的。其S极接SW,栅极接BTST。要想让Q2导通,必须满足VBTST>VSW+Vgs(th)。 VSW可近似看作为VBUS电压。对于整个芯片来说,供电端最大的应该没有比VBUS还大的,那么在这种情况下,怎么才能获得大于VBUS的电压以满

本文介绍了作者在项目中首次接触ChargeIC时,对自举电容的理解。自举电容在BUCK电路中的作用是为高边MOS管提供高于VBUS的电压,确保其正常导通。通过详细解释自举电容的工作原理和其在DC-DC转换器中的角色,阐述了电容如何在下端MOS管导通和断开时维持电压差,以及如何选择合适的电容值。自举电容在电路设计中的重要性得以凸显。
最低0.47元/天 解锁文章
3158





