组件和类定义
融合跟其他部分一样,也是一个独立的组件,位于
onboard/component/fusion_component.*
fusion_component里的fusion_成员对象是ObstacleMultiSensorFusion类定义的,有fusion_相应的init函数,会传入上述的配置参数,frame是一帧传感器数据,fused_objects是最后融合后的结果
fusion_->Process(frame, &fused_objects);
类的定义如下:
class FusionComponent : public cyber::Component<SensorFrameMessage> {
public:
FusionComponent() = default;
~FusionComponent() = default;
// 初始化函数
bool Init() override;
// 融合处理函数
bool Proc(const std::shared_ptr<SensorFrameMessage>& message) override; // 注册为消息回调函数
private:
bool InitAlgorithmPlugin(); // 组件内部的初始化方法,由 Init 方法进行调用
bool InternalProc(const std::shared_ptr<SensorFrameMessage const>& in_message, // 组件内部的消息处理方法,具体算法流程入口,由 Proc 方法进行调用
std::shared_ptr<PerceptionObstacles> out_message,
std::shared_ptr<SensorFrameMessage> viz_message);
private:
static std::mutex s_mutex_;
static uint32_t s_seq_num_;
std::string fusion_name_; // 融合名称
std::string fusion_method_; // 融合方法
std::string fusion_main_sensor_; // 融合主传感器
bool object_in_roi_check_ = false; // 是否开启 HD Map ROI 融合障碍物校验
double radius_for_roi_object_check_ = 0; // HD Map ROI 融合障碍物校验半径
std::unique_ptr<fusion::BaseMultiSensorFusion> fusion_; // 独占智能指针,用于管理多传感器融合抽象基类对象,最为关键的数据成员
map::HDMapInput* hdmap_input_ = nullptr;
std::shared_ptr<apollo::cyber::Writer<PerceptionObstacles>> writer_; // Cyber Writer 对象,用于输出 protobuf 格式的经 HD Map ROI 校验过的有效融合障碍物信息
std::shared_ptr<apollo::cyber::Writer<SensorFrameMessage>> inner_writer_; // Cyber Writer 对象,用于输出可视化信息
};
其中主要为Init函数和Proc函数
初始化
初始化函数如下:
bool FusionComponent::Init() {
FusionComponentConfig comp_config;
if (!GetProtoConfig(&comp_config)) {
return false;
}
AINFO << "Fusion Component Configs: " << comp_config.DebugString();
// to load component configs
fusion_name_ = comp_config.fusion_name(); // 融合名称:ObstacleMultiSensorFusion
fusion_method_ = comp_config.fusion_method(); // 融合方法:ProbabilisticFusion
fusion_main_sensor_ = comp_config.fusion_main_sensor(); // 融合主传感器:velodyne128,front_6mm,front_12mm
object_in_roi_check_ = comp_config.object_in_roi_check(); // 是否开启 HD Map ROI 融合障碍物校验:true
radius_for_roi_object_check_ = comp_config.radius_for_roi_object_check(); // HD Map ROI 融合障碍物校验半径:120m
// init algorithm plugin
ACHECK(InitAlgorithmPlugin()) << "Failed to init algorithm plugin."; // 调用私有初始化方法 InitAlgorithmPlugin,执行更详细的初始化动作
// 创建消息发布器
// 用于输出 protobuf 格式的经 HD Map ROI 校验过的有效融合障碍物信息:perception_obstacle.proto
writer_ = node_->CreateWriter<PerceptionObstacles>(
comp_config.output_obstacles_channel_name());
// 用于输出供可视化的高精地图和融合障碍物信息
inner_writer_ = node_->CreateWriter<SensorFrameMessage>(
comp_config.output_viz_fused_content_channel_name());
return true;
}
初始化函数主要调用InitAlgorithmPlugin函数进行融合部分的初始化,主要做了如下三件事:
通过工厂方法模式获取 ObstacleMultiSensorFusion 类的实例指针
多态调用 ObstacleMultiSensorFusion::Init 方法,执行主要的初始化动作
获取 HD Map 的唯一实例,并执行初始化
bool FusionComponent::InitAlgorithmPlugin() {
fusion::BaseMultiSensorFusion* fusion =
fusion::BaseMultiSensorFusionRegisterer::GetInstanceByName(fusion_name_); // 通过工厂方法模式获取 ObstacleMultiSensorFusion 类的实例指针
CHECK_NOTNULL(fusion);
fusion_.reset(fusion); // 更新 fusion_ 的指针值为 ObstacleMultiSensorFusion 类实例指针
fusion::ObstacleMultiSensorFusionParam param; // 障碍物多传感器融合参数
param.main_sensor = fusion_main_sensor_; // 障碍物多传感器融合参数——主传感器:velodyne128,front_6mm,front_12mm
param.fusion_method = fusion_method_; // 障碍物多传感器融合参数——融合方法:ProbabilisticFusion
// 融合的初始化
ACHECK(fusion_->Init(param)) << "Failed to init ObstacleMultiSensorFusion"; // 多态调用 ObstacleMultiSensorFusion::Init 方法,执行主要的初始化动作
if (FLAGS_obs_enable_hdmap_input && object_in_roi_check_) {
hdmap_input_ = map::HDMapInput::Instance(); // 获取 map::HDMapInput 的唯一实例,这是一个单例类
ACHECK(hdmap_input_->Init()) << "Failed to init hdmap input."; // 初始化 HD Map
}
AINFO << "Init algorithm successfully, onboard fusion: " << fusion_method_;
return true;
}
上述Init函数多台调用ObstacleMultiSensorFusion::Init方法,最终会调用ProbabilisticFusion::Init方法,执行必要的初始化动作
fusion/lib/fusion_system/probabilistic_fusion.*
中的Init函数
bool ProbabilisticFusion::Init(const FusionInitOptions& init_options) {
main_sensor_ = init_options.main_sensor; // 主传感器:velodyne128,front_6mm,front_12mm
BaseInitOptions options;
if (!GetFusionInitOptions("ProbabilisticFusion", &options)) { // 读取 probabilistic_fusion.config 中 pt 配置文件的相对路径(root_dir)与名称(conf_file)
return false;
}
std::string work_root_config = GetAbsolutePath(
lib::ConfigManager::Instance()->work_root(), options.root_dir); // 获取 pt 配置文件父路径的绝对路径
std::string config = GetAbsolutePath(work_root_config, options.conf_file); // 获取 pt 配置文件的绝对路径
ProbabilisticFusionConfig params; // 实例化概率融合配置参数 protobuf 类:probabilistic_fusion_config.proto
if (!cyber::common::GetProtoFromFile(config, ¶ms)) { // 将 pt 配置文件中的配置参数读入 protobuf 类:probabilistic_fusion.pt
AERROR << "Read config failed: " << config;
return false;
}
params_.use_lidar = params.use_lidar(); // 是否使用 lidar:true
params_.use_radar = params.use_radar(); // 是否使用 radar:true
params_.use_camera = params.use_camera(); // 是否使用 camera:true
params_.tracker_method = params.tracker_method(); // 跟踪方法:PbfTracker
params_.data_association_method = params.data_association_method(); // 数据关联方法:HMAssociation
params_.gate_keeper_method = params.gate_keeper_method(); // 门限保持方法:PbfGatekeeper
for (int i = 0; i < params.prohibition_sensors_size(); ++i) { // 被禁止用于创建新航迹的传感器:radar_front
params_.prohibition_sensors.push_back(params.prohibition_sensors(i));
}
// static member initialization from PB config
Track::SetMaxLidarInvisiblePeriod(params.max_lidar_invisible_period()); // Lidar 历史量测最大不可见时长:0.25s
Track::SetMaxRadarInvisiblePeriod(params.max_radar_invisible_period()); // Radar 历史量测最大不可见时长:0.50s
Track::SetMaxCameraInvisiblePeriod(params.max_camera_invisible_period()); // Camera 历史量测最大不可见时长:0.75s
Sensor::SetMaxCachedFrameNumber(params.max_cached_frame_num()); // 缓存的最大帧数:50
scenes_.reset(new Scene()); // 初始化用于管理场景的共享智能指针,场景中包含所有的前景航迹与背景航迹
if (params_.data_association_method == "HMAssociation") { // 如果使用 HMAssociation 数据关联方法
matcher_.reset(new HMTrackersObjectsAssociation()); // 多态地初始化用于管理数据关联的独占智能指针
} else {
AERROR << "Unknown association method: " << params_.data_association_method;
return false;
}
if (!matcher_->Init()) { // 多态调用 HMTrackersObjectsAssociation::Init
AERROR << "Failed to init matcher.";
return false;
}
if (params_.gate_keeper_method == "PbfGatekeeper") { // 如果使用 PbfGatekeeper 门限保持方法
gate_keeper_.reset(new PbfGatekeeper()); // 多态地初始化用于管理门限保持的独占智能指针
} else {
AERROR << "Unknown gate keeper method: " << params_.gate_keeper_method;
return false;
}
if (!gate_keeper_->Init()) { // 多态调用 PbfGatekeeper::Init
AERROR << "Failed to init gatekeeper.";
return false;
}
// DST 类型融合初始化、DST 存在性融合初始化、概率跟踪器参数初始化
bool state = DstTypeFusion::Init() && DstExistenceFusion::Init() &&
PbfTracker::InitParams();
return state;
}
消息回调处理
bool FusionComponent::Proc(const std::shared_ptr<SensorFrameMessage>& message) {
if (message->process_stage_ == ProcessStage::SENSOR_FUSION) {
return true;
}
std::shared_ptr<PerceptionObstacles> out_message(new (std::nothrow)
PerceptionObstacles);
std::shared_ptr<SensorFrameMessage> viz_message(new (std::nothrow)
SensorFrameMessage);
bool status = InternalProc(message, out_message, viz_message); // 调用私有消息处理方法 InternalProc
if (status) {
// TODO(conver sensor id)
if (message->sensor_id_ != fusion_main_sensor_) {
AINFO << "Fusion receive from " << message->sensor_id_ << "not from "
<< fusion_main_sensor_ << ". Skip send.";
} else {
// Send("/apollo/perception/obstacles", out_message);
writer_->Write(out_message); // 发送融合障碍物消息
AINFO << "Send fusion processing output message.";
// send msg for visualization
if (FLAGS_obs_enable_visualization) {
// Send("/apollo/perception/inner/PrefusedObjects", viz_message);
inner_writer_->Write(viz_message); // 发送可视化消息
}
}
}
return status;
}
内部消息处理
FusionComponent::InternalProc 方法主要做了四件事:
调用 ObstacleMultiSensorFusion::Process 方法,处理输入信息,生成融合障碍物信息 fused_objects
使用 HD Map ROI 校验融合障碍物有效性,生成有效融合障碍物信息 valid_objects
生成可视化消息 viz_message
序列化有效融合障碍物信息 valid_objects,生成 protobuf 格式的输出消息 out_message
bool FusionComponent::InternalProc(
const std::shared_ptr<SensorFrameMessage const>& in_message,
std::shared_ptr<PerceptionObstacles> out_message,
std::shared_ptr<SensorFrameMessage> viz_message) {
{
std::unique_lock<std::mutex> lock(s_mutex_);
s_seq_num_++;
}
PERF_BLOCK_START();
const double timestamp = in_message->timestamp_;
const uint64_t lidar_timestamp = in_message->lidar_timestamp_;
std::vector<base::ObjectPtr> valid_objects; // 有效融合障碍物
if (in_message->error_code_ != apollo::common::ErrorCode::OK) {
if (!MsgSerializer::SerializeMsg(
timestamp, lidar_timestamp, in_message->seq_num_, valid_objects,
in_message->error_code_, out_message.get())) {
AERROR << "Failed to gen PerceptionObstacles object.";
return false;
}
if (FLAGS_obs_enable_visualization) {
viz_message->process_stage_ = ProcessStage::SENSOR_FUSION;
viz_message->error_code_ = in_message->error_code_;
}
AERROR << "Fusion receive message with error code, skip it.";
return true;
}
base::FramePtr frame = in_message->frame_; // 传感器原始障碍物信息
frame->timestamp = in_message->timestamp_;
std::vector<base::ObjectPtr> fused_objects; // 融合障碍物信息
if (!fusion_->Process(frame, &fused_objects)) { // 多态调用 ObstacleMultiSensorFusion::Process,处理传感器原始障碍物信息,生成融合障碍物信息
AERROR << "Failed to call fusion plugin.";
return false;
}
PERF_BLOCK_END_WITH_INDICATOR("fusion_process", in_message->sensor_id_);
if (in_message->sensor_id_ != fusion_main_sensor_) {
return true;
}
Eigen::Matrix4d sensor2world_pose =
in_message->frame_->sensor2world_pose.matrix();
if (object_in_roi_check_ && FLAGS_obs_enable_hdmap_input) { // 若开启了 HD Map ROI 融合障碍物校验且使能了 HD Map 输入
// get hdmap
base::HdmapStructPtr hdmap(new base::HdmapStruct());
if (hdmap_input_) { // HD Map 加载成功
base::PointD position; // 传感器在世界坐标系中的位置
position.x = sensor2world_pose(0, 3);
position.y = sensor2world_pose(1, 3);
position.z = sensor2world_pose(2, 3);
hdmap_input_->GetRoiHDMapStruct(position, radius_for_roi_object_check_,
hdmap); // 获取传感器指定半径范围(120m)内的 HD Map
// TODO(use check)
// ObjectInRoiSlackCheck(hdmap, fused_objects, &valid_objects); // HD Map ROI 融合障碍物校验
valid_objects.assign(fused_objects.begin(), fused_objects.end()); // 拷贝经 HD Map ROI 校验过的有效融合障碍物到 valid_objects
} else { // HD Map 加载失败,直接拷贝融合障碍物到 valid_objects
valid_objects.assign(fused_objects.begin(), fused_objects.end());
}
} else { // 若未开启 HD Map ROI 融合障碍物校验或未使能 HD Map 输入,直接拷贝融合障碍物到 valid_objects
valid_objects.assign(fused_objects.begin(), fused_objects.end());
}
PERF_BLOCK_END_WITH_INDICATOR("fusion_roi_check", in_message->sensor_id_);
// produce visualization msg // 生成可视化消息
if (FLAGS_obs_enable_visualization) {
viz_message->timestamp_ = in_message->timestamp_;
viz_message->seq_num_ = in_message->seq_num_;
viz_message->frame_ = base::FramePool::Instance().Get();
viz_message->frame_->sensor2world_pose =
in_message->frame_->sensor2world_pose;
viz_message->sensor_id_ = in_message->sensor_id_;
viz_message->hdmap_ = in_message->hdmap_; // 可视化 HD Map 信息
viz_message->process_stage_ = ProcessStage::SENSOR_FUSION;
viz_message->error_code_ = in_message->error_code_;
viz_message->frame_->objects = fused_objects; // 可视化融合障碍物信息
}
// produce pb output msg
apollo::common::ErrorCode error_code = apollo::common::ErrorCode::OK;
if (!MsgSerializer::SerializeMsg(timestamp, lidar_timestamp, // 序列化有效融合障碍物信息 valid_objects 到输出消息
in_message->seq_num_, valid_objects,
error_code, out_message.get())) {
AERROR << "Failed to gen PerceptionObstacles object.";
return false;
}
PERF_BLOCK_END_WITH_INDICATOR("fusion_serialize_message",
in_message->sensor_id_);
const double cur_time = ::apollo::cyber::Clock::NowInSeconds();
const double latency = (cur_time - timestamp) * 1e3; // 算法时延
AINFO << std::setprecision(16) << "FRAME_STATISTICS:Obstacle:End:msg_time["
<< timestamp << "]:cur_time[" << cur_time << "]:cur_latency[" << latency
<< "]:obj_cnt[" << valid_objects.size() << "]";
AINFO << "publish_number: " << valid_objects.size() << " obj";
return true;
}
需要指出的是,HD Map ROI 融合障碍物校验方法 ObjectInRoiSlackCheck 在 Apollo 中尚未实现,相应的校验步骤在 FusionComponent::InternalProc 中也被注释掉了,所以最终的有效融合障碍物信息 valid_objects 与融合障碍物信息 fused_objects 是相同的。
融合
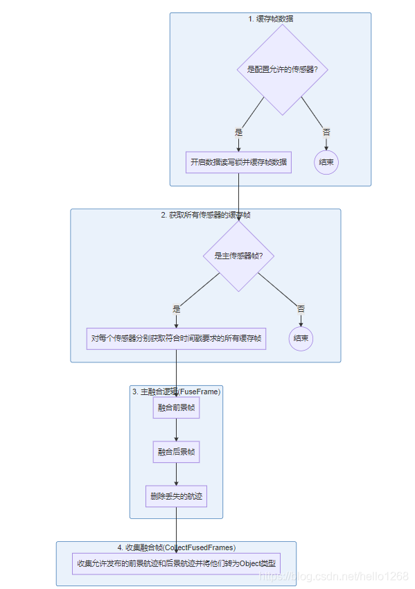
融合过程是调用ProbabilisticFusion::Fuse函数
bool ProbabilisticFusion::Fuse(const FusionOptions& options,
const base::FrameConstPtr& sensor_frame,
std::vector<base::ObjectPtr>* fused_objects) {
if (fused_objects == nullptr) {
AERROR << "fusion error: fused_objects is nullptr";
return false;
}
// 传感器数据管理单例类的唯一实例指针,管理各个传感器的历史 10 帧数据
auto* sensor_data_manager = SensorDataManager::Instance();
// 1. save frame data // 保存当前数据帧
{
std::lock_guard<std::mutex> data_lock(data_mutex_);
if (!params_.use_lidar && sensor_data_manager->IsLidar(sensor_frame)) {
return true; // 若不融合 Lidar 数据且当前帧来自 Lidar,则直接返回
}
if (!params_.use_radar && sensor_data_manager->IsRadar(sensor_frame)) {
return true; // 若不融合 Radar 数据且当前帧来自 Radar,则直接返回
}
if (!params_.use_camera && sensor_data_manager->IsCamera(sensor_frame)) {
return true; // 若不融合 Camera 数据且当前帧来自 Camera,则直接返回
}
// 当前帧是否来自可发布传感器(与主传感器相同:velodyne128,front_6mm,front_12mm)
bool is_publish_sensor = this->IsPublishSensor(sensor_frame);
// 若当前帧来自可发布传感器
// 缓存当前数据帧到对应传感器的历史数据序列中
AINFO << "add sensor measurement: " << sensor_frame->sensor_info.name
<< ", obj_cnt : " << sensor_frame->objects.size() << ", "
<< FORMAT_TIMESTAMP(sensor_frame->timestamp);
sensor_data_manager->AddSensorMeasurements(sensor_frame);
// 对于来自可发布传感器以外的消息,不执行后续步骤,意味着只有来自可发布传感器的消息才可以触发融合动作
if (!is_publish_sensor) {
return true;
}
}
// 2. query related sensor_frames for fusion // 查询每个传感器历史数据中的相关数据帧
std::lock_guard<std::mutex> fuse_lock(fuse_mutex_);
double fusion_time = sensor_frame->timestamp; // 当前融合时间
std::vector<SensorFramePtr> frames; // 当前融合时间下每个传感器历史数据中的相关数据帧组成的序列
sensor_data_manager->GetLatestFrames(fusion_time, &frames); // 获取每个传感器历史数据中与当前融合时间最接近(≤)的数据帧组成的序列
AINFO << "Get " << frames.size() << " related frames for fusion";
// 3. perform fusion on related frames // 融合所有的相关数据帧
for (const auto& frame : frames) {
FuseFrame(frame); // 融合单帧数据,最终的融合算法入口
}
// 4. collect fused objects
// 从前景航迹和背景航迹中收集可被发布的融合目标
CollectFusedObjects(fusion_time, fused_objects);
return true;
}
数据结构
SensorFrameMessage
class SensorFrameMessage {
public:
SensorFrameMessage() { type_name_ = "SensorFrameMessage"; }
~SensorFrameMessage() = default;
std::string GetTypeName() { return type_name_; }
SensorFrameMessage* New() const { return new SensorFrameMessage; }
public:
apollo::common::ErrorCode error_code_ = apollo::common::ErrorCode::OK;
std::string sensor_id_;
double timestamp_ = 0.0;
uint64_t lidar_timestamp_ = 0;
uint32_t seq_num_ = 0;
std::string type_name_;
base::HdmapStructConstPtr hdmap_;
// 融合输入帧结构
base::FramePtr frame_;
ProcessStage process_stage_ = ProcessStage::UNKNOWN_STAGE;
};
Frame
struct alignas(16) Frame {
EIGEN_MAKE_ALIGNED_OPERATOR_NEW
Frame() { sensor2world_pose.setIdentity(); }
void Reset() {
timestamp = 0.0;
objects.clear();
sensor2world_pose.setIdentity();
sensor_info.Reset();
lidar_frame_supplement.Reset();
radar_frame_supplement.Reset();
camera_frame_supplement.Reset();
}
// @brief sensor information
SensorInfo sensor_info;
double timestamp = 0.0;
// Frame中包含的感知检测的目标
std::vector<std::shared_ptr<Object>> objects;
Eigen::Affine3d sensor2world_pose;
// sensor-specific frame supplements
LidarFrameSupplement lidar_frame_supplement;
RadarFrameSupplement radar_frame_supplement;
CameraFrameSupplement camera_frame_supplement;
UltrasonicFrameSupplement ultrasonic_frame_supplement;
};
Object
struct alignas(16) Object {
EIGEN_MAKE_ALIGNED_OPERATOR_NEW
Object();
std::string ToString() const;
void Reset();
// @brief object id per frame, required
int id = -1;
// @brief convex hull of the object, required
PointCloud<PointD> polygon;
// oriented boundingbox information
// @brief main direction of the object, required
Eigen::Vector3f direction = Eigen::Vector3f(1, 0, 0);
/*@brief the yaw angle, theta = 0.0 <=> direction(1, 0, 0),
currently roll and pitch are not considered,
make sure direction and theta are consistent, required
*/
float theta = 0.0f;
// @brief theta variance, required
float theta_variance = 0.0f;
// @brief center of the boundingbox (cx, cy, cz), required
Eigen::Vector3d center = Eigen::Vector3d(0, 0, 0);
// @brief covariance matrix of the center uncertainty, required
Eigen::Matrix3f center_uncertainty;
/* @brief size = [length, width, height] of boundingbox
length is the size of the main direction, required
*/
Eigen::Vector3f size = Eigen::Vector3f(0, 0, 0);
// @brief size variance, required
Eigen::Vector3f size_variance = Eigen::Vector3f(0, 0, 0);
// @brief anchor point, required
Eigen::Vector3d anchor_point = Eigen::Vector3d(0, 0, 0);
// @brief object type, required
ObjectType type = ObjectType::UNKNOWN;
// @brief probability for each type, required
std::vector<float> type_probs;
// @brief object sub-type, optional
ObjectSubType sub_type = ObjectSubType::UNKNOWN;
// @brief probability for each sub-type, optional
std::vector<float> sub_type_probs;
// @brief existence confidence, required
float confidence = 1.0f;
// tracking information
// @brief track id, required
int track_id = -1;
// @brief velocity of the object, required
Eigen::Vector3f velocity = Eigen::Vector3f(0, 0, 0);
// @brief covariance matrix of the velocity uncertainty, required
Eigen::Matrix3f velocity_uncertainty;
// @brief if the velocity estimation is converged, true by default
bool velocity_converged = true;
// @brief velocity confidence, required
float velocity_confidence = 1.0f;
// @brief acceleration of the object, required
Eigen::Vector3f acceleration = Eigen::Vector3f(0, 0, 0);
// @brief covariance matrix of the acceleration uncertainty, required
Eigen::Matrix3f acceleration_uncertainty;
// @brief age of the tracked object, required
double tracking_time = 0.0;
// @brief timestamp of latest measurement, required
double latest_tracked_time = 0.0;
// @brief motion state of the tracked object, required
MotionState motion_state = MotionState::UNKNOWN;
// // Tailgating (trajectory of objects)
std::array<Eigen::Vector3d, 100> drops;
std::size_t drop_num = 0;
// // CIPV
bool b_cipv = false;
// @brief brake light, left-turn light and right-turn light score, optional
CarLight car_light;
// @brief sensor-specific object supplements, optional
LidarObjectSupplement lidar_supplement;
RadarObjectSupplement radar_supplement;
CameraObjectSupplement camera_supplement;
FusionObjectSupplement fusion_supplement;
// @debug feature to be used for semantic mapping
// std::shared_ptr<apollo::prediction::Feature> feature;
};
融合基础类
这些基础类主要定义在fusion/base文件夹下
SensorObject类:某单一传感器的一个目标,其实就是包含了某个传感器的相关属性定义和一个base::Object成员变量
SensorFrame类:某传感器的一帧所有目标数据,定义了std::vector成员变量
Sensor类:某传感器历史多帧信息,定义有std::deque类型成员变量,并提供获取最新数据帧的一些接口函数
SensorDataManager类:最终在ProbabilisticFusion类中作为成员变量用来存储<sensor_id, SensorPtr>键值对,即存储多个传感器的多帧历史信息的类,作为ProbabilisticFusion类的数据输入缓存
Track类:单个跟踪目标,在该类中完成大部分跟踪目标状态更新工作
Scene类:前景和背景跟踪目标的管理,定义有std::vector forground_tracks_和std::vector background_tracks_
PbfTracker类:单个跟踪目标,也是主要的融合算法发生过程所在,定义了不同的融合算法类
融合函数
void ProbabilisticFusion::FuseFrame(const SensorFramePtr& frame) {
AINFO << "Fusing frame: " << frame->GetSensorId()
<< ", foreground_object_number: "
<< frame->GetForegroundObjects().size()
<< ", background_object_number: "
<< frame->GetBackgroundObjects().size()
<< ", timestamp: " << GLOG_TIMESTAMP(frame->GetTimestamp());
// 融合前景航迹
this->FuseForegroundTrack(frame);
// 融合背景航迹
this->FusebackgroundTrack(frame);
// 移除丢失的航迹
this->RemoveLostTrack();
}
融合流程

Image
融合的全流程

Image
前景融合
FuseForegroundTrack
void ProbabilisticFusion::FuseForegroundTrack(const SensorFramePtr& frame) {
PERF_BLOCK_START();
std::string indicator = "fusion_" + frame->GetSensorId();
AssociationOptions options;
AssociationResult association_result;
// 关联匹配--HMTrackersObjectsAssociation
matcher_->Associate(options, frame, scenes_, &association_result);
PERF_BLOCK_END_WITH_INDICATOR(indicator, "association");
const std::vector<TrackMeasurmentPair>& assignments =
association_result.assignments;
// 更新匹配的航迹
this->UpdateAssignedTracks(frame, assignments);
PERF_BLOCK_END_WITH_INDICATOR(indicator, "update_assigned_track");
const std::vector<size_t>& unassigned_track_inds =
association_result.unassigned_tracks;
// 更新未匹配的航迹
this->UpdateUnassignedTracks(frame, unassigned_track_inds);
PERF_BLOCK_END_WITH_INDICATOR(indicator, "update_unassigned_track");
const std::vector<size_t>& unassigned_obj_inds =
association_result.unassigned_measurements;
// 未匹配上的量测新建航迹
this->CreateNewTracks(frame, unassigned_obj_inds);
PERF_BLOCK_END_WITH_INDICATOR(indicator, "create_track");
}
UpdateAssignedTracks
匹配上的结果做更新,使用观测更新tracker,tracker类型是pbf_tracker
void ProbabilisticFusion::UpdateAssignedTracks(
const SensorFramePtr& frame,
const std::vector<TrackMeasurmentPair>& assignments) {
// Attention: match_distance should be used
// in ExistenceFusion to calculate existence score.
// We set match_distance to zero if track and object are matched,
// which only has a small difference compared with actural match_distance
TrackerOptions options;
options.match_distance = 0;
for (size_t i = 0; i < assignments.size(); ++i) {
size_t track_ind = assignments[i].first;
size_t obj_ind = assignments[i].second;
trackers_[track_ind]->UpdateWithMeasurement(
options, frame->GetForegroundObjects()[obj_ind], frame->GetTimestamp());
}
}
tracker更新的函数中会更新四个部分,existence、motion、shape、type和tracker的信息,前四个fusion的配置参数在modules/perception/proto/pbf_tracker_config.proto
void PbfTracker::UpdateWithMeasurement(const TrackerOptions& options,
const SensorObjectPtr measurement,
double target_timestamp) {
std::string sensor_id = measurement->GetSensorId();
ADEBUG << "fusion_updating..." << track_->GetTrackId() << " with "
<< sensor_id << "..." << measurement->GetBaseObject()->track_id << "@"
<< FORMAT_TIMESTAMP(measurement->GetTimestamp());
existence_fusion_->UpdateWithMeasurement(measurement, target_timestamp,
options.match_distance);
motion_fusion_->UpdateWithMeasurement(measurement, target_timestamp);
shape_fusion_->UpdateWithMeasurement(measurement, target_timestamp);
type_fusion_->UpdateWithMeasurement(measurement, target_timestamp);
track_->UpdateWithSensorObject(measurement);
}
UpdateUnassignedTracks
同上UpdateAssignedTracks一样,对没有匹配到观测的tracker,更新同样的参数
void ProbabilisticFusion::UpdateUnassignedTracks(
const SensorFramePtr& frame,
const std::vector<size_t>& unassigned_track_inds) {
// Attention: match_distance(min_match_distance) should be used
// in ExistenceFusion to calculate toic score.
// Due to it hasn't been used(mainly for front radar object pub in
// gatekeeper),
// we do not set match_distance temporarily.
TrackerOptions options;
options.match_distance = 0;
std::string sensor_id = frame->GetSensorId();
for (size_t i = 0; i < unassigned_track_inds.size(); ++i) {
size_t track_ind = unassigned_track_inds[i];
trackers_[track_ind]->UpdateWithoutMeasurement(
options, sensor_id, frame->GetTimestamp(), frame->GetTimestamp());
}
}
void PbfTracker::UpdateWithoutMeasurement(const TrackerOptions& options,
const std::string& sensor_id,
double measurement_timestamp,
double target_timestamp) {
existence_fusion_->UpdateWithoutMeasurement(sensor_id, measurement_timestamp,
target_timestamp,
options.match_distance);
motion_fusion_->UpdateWithoutMeasurement(sensor_id, measurement_timestamp,
target_timestamp);
shape_fusion_->UpdateWithoutMeasurement(sensor_id, measurement_timestamp,
target_timestamp);
type_fusion_->UpdateWithoutMeasurement(sensor_id, measurement_timestamp,
target_timestamp,
options.match_distance);
track_->UpdateWithoutSensorObject(sensor_id, measurement_timestamp);
}
CreateNewTracks
对没有匹配到tracker的观测object,新建航迹tracker
void ProbabilisticFusion::CreateNewTracks(
const SensorFramePtr& frame,
const std::vector<size_t>& unassigned_obj_inds) {
for (size_t i = 0; i < unassigned_obj_inds.size(); ++i) {
size_t obj_ind = unassigned_obj_inds[i];
bool prohibition_sensor_flag = false;
std::for_each(params_.prohibition_sensors.begin(),
params_.prohibition_sensors.end(),
[&](std::string sensor_name) {
if (sensor_name == frame->GetSensorId())
prohibition_sensor_flag = true;
});
if (prohibition_sensor_flag) {
continue;
}
TrackPtr track = TrackPool::Instance().Get();
track->Initialize(frame->GetForegroundObjects()[obj_ind]);
scenes_->AddForegroundTrack(track);
ADEBUG << "object id: "
<< frame->GetForegroundObjects()[obj_ind]->GetBaseObject()->track_id
<< ", create new track: " << track->GetTrackId();
if (params_.tracker_method == "PbfTracker") {
std::shared_ptr<BaseTracker> tracker;
tracker.reset(new PbfTracker());
tracker->Init(track, frame->GetForegroundObjects()[obj_ind]);
trackers_.emplace_back(tracker);
}
}
}
背景融合
FusebackgroundTrack
和FuseForegroundTrack函数的过程类似,处理函数也是,同样的四个步骤,关联->更新匹配的航迹->更新未匹配的航迹->新建航迹
void ProbabilisticFusion::FusebackgroundTrack(const SensorFramePtr& frame) {
// 1. association // 数据关联
size_t track_size = scenes_->GetBackgroundTracks().size(); // 背景航迹数量
size_t obj_size = frame->GetBackgroundObjects().size(); // 当前帧的背景目标数量
std::map<int, size_t> local_id_2_track_ind_map; // 背景航迹融合目标 track id 与航迹索引间的映射关系
std::vector<bool> track_tag(track_size, false); // 航迹匹配结果标签列表:0 - 不存在与航迹匹配的量测,1 - 存在与航迹匹配的量测
std::vector<bool> object_tag(obj_size, false); // 量测匹配结果标签列表:0 - 不存在与量测匹配的航迹,1 - 存在与量测匹配的航迹
std::vector<TrackMeasurmentPair> assignments; // 航迹与量测的配对关系列表
std::vector<TrackPtr>& background_tracks = scenes_->GetBackgroundTracks(); // 所有的背景航迹
for (size_t i = 0; i < track_size; ++i) { // 对每个背景航迹
const FusedObjectPtr& obj = background_tracks[i]->GetFusedObject(); // 背景航迹中的融合目标
int local_id = obj->GetBaseObject()->track_id; // 背景航迹中融合目标的 track id
local_id_2_track_ind_map[local_id] = i; // 建立背景航迹融合目标 track id 与航迹索引间的映射关系
}
std::vector<SensorObjectPtr>& frame_objs = frame->GetBackgroundObjects(); // 当前帧的所有背景目标
for (size_t i = 0; i < obj_size; ++i) { // 对每个背景目标
int local_id = frame_objs[i]->GetBaseObject()->track_id; // 背景目标的 track id
const auto& it = local_id_2_track_ind_map.find(local_id); // 查找是否存在与当前背景目标 track id 相同的背景航迹融合目标
if (it != local_id_2_track_ind_map.end()) { // 存在与当前背景目标 track id 相同的背景航迹融合目标
size_t track_ind = it->second; // 与当前背景目标对应的背景航迹索引
assignments.push_back(std::make_pair(track_ind, i)); // 构造航迹与量测的配对关系
track_tag[track_ind] = true; // 将航迹匹配结果标签列表中的对应元素置 true
object_tag[i] = true; // 将量测匹配结果标签列表中的对应元素置 true
continue;
}
}
// 2. update assigned track // 更新匹配上的航迹
for (size_t i = 0; i < assignments.size(); ++i) { // 对航迹与量测配对关系列表中的每一组配对关系
int track_ind = static_cast<int>(assignments[i].first); // 背景航迹索引
int obj_ind = static_cast<int>(assignments[i].second); // 与背景航迹关联上的当前帧背景目标索引
background_tracks[track_ind]->UpdateWithSensorObject(frame_objs[obj_ind]); // 使用背景目标更新与其关联上的背景航迹
}
// 3. update unassigned track // 更新未被匹配上的航迹
std::string sensor_id = frame->GetSensorId(); // 当前量测帧所属的传感器 id
for (size_t i = 0; i < track_tag.size(); ++i) { // 对航迹匹配结果标签列表中的每个元素
if (!track_tag[i]) { // 如果背景航迹不存在与之匹配的量测
background_tracks[i]->UpdateWithoutSensorObject(sensor_id, // 更新该未被匹配上的背景航迹
frame->GetTimestamp());
}
}
// 4. create new track // 创建新航迹
for (size_t i = 0; i < object_tag.size(); ++i) { // 对量测匹配结果标签列表中的每个元素
if (!object_tag[i]) { // 如果量测不存在与之匹配的背景航迹
TrackPtr track = TrackPool::Instance().Get(); // 从航迹池中获取一个未经初始化的航迹
track->Initialize(frame->GetBackgroundObjects()[i], true); // 使用未被匹配上的量测目标初始化背景航迹
scenes_->AddBackgroundTrack(track); // 将新的背景航迹添加到场景的背景航迹列表中
}
}
}
RemoveLostTrack
void ProbabilisticFusion::RemoveLostTrack() {
// need to remove tracker at the same time
size_t foreground_track_count = 0;
std::vector<TrackPtr>& foreground_tracks = scenes_->GetForegroundTracks();
for (size_t i = 0; i < foreground_tracks.size(); ++i) {
if (foreground_tracks[i]->IsAlive()) {
if (i != foreground_track_count) {
foreground_tracks[foreground_track_count] = foreground_tracks[i];
trackers_[foreground_track_count] = trackers_[i];
}
foreground_track_count++;
}
}
AINFO << "Remove " << foreground_tracks.size() - foreground_track_count
<< " foreground tracks. " << foreground_track_count << " tracks left.";
foreground_tracks.resize(foreground_track_count);
trackers_.resize(foreground_track_count);
// only need to remove frame track
size_t background_track_count = 0;
std::vector<TrackPtr>& background_tracks = scenes_->GetBackgroundTracks();
for (size_t i = 0; i < background_tracks.size(); ++i) {
if (background_tracks[i]->IsAlive()) {
if (i != background_track_count) {
background_tracks[background_track_count] = background_tracks[i];
}
background_track_count++;
}
}
AINFO << "Remove " << background_tracks.size() - background_track_count
<< " background tracks";
background_tracks.resize(background_track_count);
}
融合结果后处理
执行完所有相关数据帧的融合动作后,通过在 ProbabilisticFusion::CollectFusedObjects 方法中调用 PbfGatekeeper::AbleToPublish 方法判断相应融合航迹是否满足可发布逻辑:
PbfGatekeeper 配置参数
各传感器与航迹关联过的最新历史量测的可见性
航迹融合目标类别
航迹融合目标时间戳对应的本地时间
与航迹关联过的某种传感器的最新历史量测的距离、速度、置信度、所属的子传感器类别
航迹被跟踪上的次数
void ProbabilisticFusion::CollectFusedObjects(
double timestamp, std::vector<base::ObjectPtr>* fused_objects) {
fused_objects->clear();
size_t fg_obj_num = 0;
const std::vector<TrackPtr>& foreground_tracks =
scenes_->GetForegroundTracks();
for (size_t i = 0; i < foreground_tracks.size(); ++i) {
if (gate_keeper_->AbleToPublish(foreground_tracks[i])) {
this->CollectObjectsByTrack(timestamp, foreground_tracks[i],
fused_objects);
++fg_obj_num;
}
}
size_t bg_obj_num = 0;
const std::vector<TrackPtr>& background_tracks =
scenes_->GetBackgroundTracks();
for (size_t i = 0; i < background_tracks.size(); ++i) {
if (gate_keeper_->AbleToPublish(background_tracks[i])) {
this->CollectObjectsByTrack(timestamp, background_tracks[i],
fused_objects);
++bg_obj_num;
}
}
AINFO << "collect objects : fg_obj_cnt = " << fg_obj_num
<< ", bg_obj_cnt = " << bg_obj_num
<< ", timestamp = " << FORMAT_TIMESTAMP(timestamp);
}
关联配算法
位于FuseForegroundTrack函数内部
// 关联匹配--HMTrackersObjectsAssociation
AssociationOptions options;
AssociationResult association_result;
matcher_->Associate(options, frame, scenes_, &association_result);
关联匹配的实现在Apollo/modules/perception/fusion/lib/data_association文件夹下
其中最主要是HMTrackersObjectsAssociation类的实现:
IdAssign,首先直接匹配航迹中之前就关联过的观测
计算关联矩阵,关联值取的是最小欧氏距离
最小化匹配,先计算连通子图,再对连通子图计算匈牙利匹配
PostIdAssign,Apollo特性,再做一遍IdAssign
生成最终的未匹配的航迹和未匹配的观测
保存航迹track和观测meas的关联值(最小距离)
905

被折叠的 条评论
为什么被折叠?



