一、引言
伴随着MWORKS.Sysplorer 2025a的发布,同元软控电气专业模型库也带来了一波深度更新。同元软控电气专业模型库聚焦于航空航天、能源、汽车、船舶、装备制造等行业应用,在功能上、应用范围以及易用性上进行了又一次重磅升级。这一次,全面升级了3个电气模型库(基础电气模型库、电机模型库以及电力系统模型库),新增了48个模型和7个案例,不仅增加了一系列的创新功能,还扩大了模型库的应用范围;此外,在模型易用性方面,也对参数说明和设置进行了优化。无论您是从事电气设计、系统仿真,还是研发复杂的电气系统,2025a版都将为您提供更加强大、精确、便捷的工具,助力工程设计与创新更进一步。
二、模型库概述
同元软控模型产品团队基于Modelica语言推出的3个电气专业模型库,能够满足对基础电路、电机系统、电力系统的建模仿真需求,实现对多行业应用场景的电子电路模拟、电机控制系统分析、电力系统运行特性模拟、电力系统故障分析与保护系统验证等。

电气模型库架构体系
注:
1.同元软控电气专业模型库在后续升级均依赖于同元基础库Modelica.4.0.0.TY.1;
2.电气专业模型库的接口与标准库中电气库通用。
1.产品功能
前面对电气专业模型库进行了整体描述,下面回顾下各个模型库的功能要点和应用场景:
-
基础电气模型库-TYElectrical
基础电气模型库包含多种电气组件,适用于各类电气系统的性能分析与优化。该库包含基础组件、数字组件、配电组件、半导体、功率变换器、电源、传感器、编码器及变送器等模块,能够全面覆盖电气系统中的各种功能需求。
该模型库满足工程领域对于线性、非线性及时变电气特性的建模需求,能够支持从基础电气特性建模到复杂电气系统仿真的全过程。用户可以通过模拟不同的电气组件和系统配置,分析电气系统在不同工作状态下的行为和性能。无论是电网、电力电子电路,还是航空电气与汽车电源等领域,基础电气模型库都可以提供电气特性模型。
此外,基础电气模型库的模块化设计允许灵活组合不同组件进行系统级仿真,同时支持各种电力电子电路性能分析,帮助用户评估系统效率、稳定性、功率损耗等关键性能指标。借助该模型库,用户可以实现对复杂电气系统的全面分析,优化设计方案,提高电气系统的可靠性与性能。


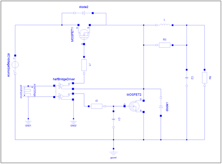
同步降压电路示例
-
电力系统模型库-TYElectricPower
电力系统模型库包括发电机、变压器、母线、断路器、整流器、逆变器、负荷、储能、光伏和各种传感器等模型。该库可用于风电、光伏、输电网、配电网、储能等领域电力系统的设计、仿真及优化,例如开展风力发电系统的设计验证、潮流计算、故障分析及系统验证等。


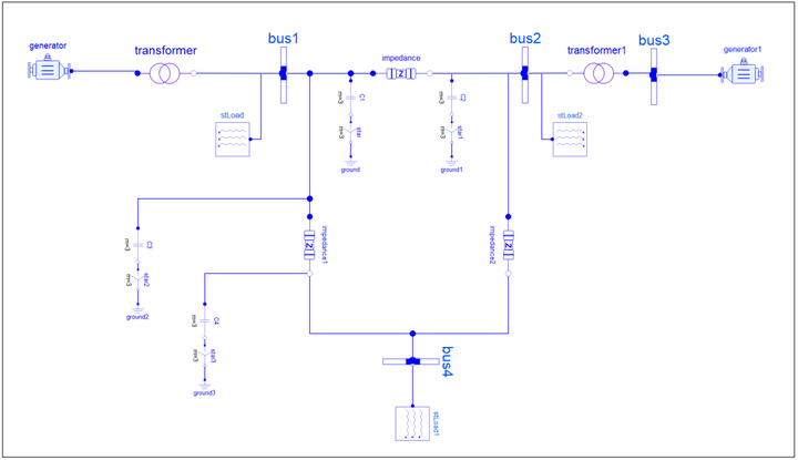
二机五节点系统示例
-
电机模型库- TYMotor
电机模型库包括电机本体、控制器、驱动器、负载、传感器等组件模型。该库可应用于电机系统、控制策略、驱动电路的设计、验证与优化,用户可根据实际需求搭建所需的系统模型,应用于电机控制策略的开发、电驱动系统的故障诊断、电机动态特性的仿真与分析等。

最低0.47元/天 解锁文章
932

被折叠的 条评论
为什么被折叠?



