✅作者简介:热爱科研的Matlab仿真开发者,擅长数据处理、建模仿真、程序设计、完整代码获取、论文复现及科研仿真。
🍎 往期回顾关注个人主页:Matlab科研工作室
🍊个人信条:格物致知,完整Matlab代码及仿真咨询内容私信。
🔥 内容介绍
在工程实践中,非线性系统普遍存在,其行为往往复杂且难以通过简单的解析方法进行准确描述和预测。质量弹簧阻尼系统作为典型的动力学模型,广泛应用于机械、航空航天、土木工程等多个领域。当系统中的弹簧或阻尼器具有非线性特性时,其动力学方程通常是复杂的非线性微分方程,给系统的分析和控制带来了挑战。传统的数值求解方法,如欧拉法、龙格-库塔法等,虽然能够对非线性系统进行数值仿真,但其计算效率可能受到限制,特别是在需要进行大量重复计算或实时控制的应用场景下。近年来,以神经网络为代表的机器学习技术在处理复杂非线性问题方面展现出强大的能力,为非线性系统的仿真研究提供了新的途径。本文旨在深入探讨基于神经网络的非线性质量弹簧阻尼器系统的仿真研究,分析其原理、方法、优势与挑战,并展望未来的发展方向。
非线性质量弹簧阻尼器系统的建模
一个典型的非线性质量弹簧阻尼器系统由一个质量块、一个具有非线性恢复力的弹簧和一个具有非线性耗散力的阻尼器组成。
传统的解析方法通常难以求解这类非线性微分方程,而数值方法需要对时间和空间进行离散化,其精度和计算效率受限于步长选择和计算资源。因此,寻求一种能够高效、准确地对非线性系统进行仿真的方法具有重要的研究意义。
神经网络在非线性系统仿真中的应用基础
神经网络作为一种强大的非线性映射工具,具有逼近任意连续函数的能力(万能逼近定理)。这一特性使得神经网络能够学习和模拟复杂非线性系统的输入-输出关系。在非线性质量弹簧阻尼器系统的仿真中,我们可以将系统的当前状态(例如位移和速度)作为神经网络的输入,将系统在下一时刻的状态或状态变化作为神经网络的输出。通过训练,神经网络可以学习到系统从当前状态到下一状态的演化规律,从而实现系统的仿真。
常见的用于系统仿真的神经网络模型包括:
- 前馈神经网络 (FNN):
是一种结构简单的神经网络,信息单向传递。可以通过多层隐藏层增加其非线性拟合能力。
- 循环神经网络 (RNN):
具有记忆功能,适用于处理序列数据。在系统仿真中,RNN可以利用历史状态信息来预测未来状态。长短期记忆网络 (LSTM) 和门控循环单元 (GRU) 是RNN的改进模型,能够有效解决梯度消失和爆炸问题。
- 卷积神经网络 (CNN):
虽然主要用于图像处理,但在处理时间序列数据时,可以将时间序列转化为一维“图像”,利用卷积核提取局部特征。
- 基于物理信息的神经网络 (PINN):
将物理定律作为神经网络训练的约束,能够更好地捕捉系统的物理特性,提高仿真精度和泛化能力。
基于神经网络的非线性质量弹簧阻尼器仿真方法
基于神经网络的非线性质量弹簧阻尼器仿真通常包括以下几个步骤:
-
数据采集与预处理:
- 仿真数据生成:
通过传统的数值方法(如四阶龙格-库塔法)对非线性质量弹簧阻尼器系统进行数值求解,生成大量的状态数据(位移和速度随时间的变化)。这些数据将作为神经网络的训练集和测试集。
- 实验数据采集:
如果条件允许,也可以通过实验测量实际非线性质量弹簧阻尼器系统的状态数据。这有助于提高神经网络的泛化能力,使其能够更好地模拟实际系统。
- 数据预处理:
对采集到的数据进行归一化或标准化处理,消除不同量纲和数值范围的影响,提高神经网络的训练效率和性能。
- 仿真数据生成:
-
神经网络模型的构建与选择:
-
根据系统的复杂程度和数据特点,选择合适的神经网络模型。对于简单的非线性系统,前馈神经网络可能就足够了;对于需要考虑历史信息的系统,循环神经网络可能更合适。
-
确定神经网络的结构,包括层数、每层的神经元数量以及激活函数等。这些参数的选择通常需要通过实验进行调优。
-
-
神经网络的训练:
-
将采集到的数据分为训练集、验证集和测试集。
-
使用训练集对神经网络进行训练,通过优化算法(如Adam、SGD等)调整神经网络的权重和偏置,使得神经网络的输出与实际系统状态之间的误差最小化。常用的损失函数包括均方误差 (MSE) 等。
-
在训练过程中,使用验证集监控模型的性能,防止过拟合。
-
-
神经网络的仿真与预测:
-
训练完成后,可以使用测试集对神经网络的仿真性能进行评估。
-
将系统的初始状态作为神经网络的输入,预测下一时刻的状态。然后将预测的状态作为新的输入,进行下一轮预测,从而实现对系统未来状态的仿真。
-
可以通过将神经网络的仿真结果与传统的数值求解结果或实验数据进行比较,评估神经网络的仿真精度。
-
基于神经网络仿真的优势与挑战
优势:
- 非线性拟合能力强:
神经网络能够有效地学习和逼近复杂的非线性关系,适用于对非线性质量弹簧阻尼器系统进行仿真。
- 计算效率高:
一旦训练完成,神经网络的推理速度通常非常快,适用于需要实时仿真或大量重复计算的场景。
- 数据驱动:
神经网络可以直接从数据中学习系统的动力学特性,无需预先建立精确的数学模型,降低了建模的难度。
- 潜在的泛化能力:
如果训练数据具有代表性,神经网络可能对未曾见过的新输入具有一定的泛化能力。
挑战:
- 数据需求量大:
训练一个高性能的神经网络通常需要大量的训练数据,数据的获取可能是一个挑战。
- 模型解释性差:
神经网络通常被认为是“黑箱”模型,其内部工作机制难以解释,这在一些需要可解释性的应用中可能是一个问题。
- 训练过程复杂:
神经网络的训练涉及到模型选择、参数调优、过拟合防止等多个环节,需要一定的经验和技巧。
- 泛化能力受限:
神经网络的泛化能力受限于训练数据的范围和分布。如果新的输入与训练数据差异较大,神经网络的仿真精度可能会下降。
- 稳定性保证困难:
神经网络训练出的模型在长时间仿真过程中是否能够保持系统的物理特性,例如能量守恒或耗散,是一个需要研究的问题。
未来的研究方向
尽管基于神经网络的非线性质量弹簧阻尼器仿真研究已经取得了一定的进展,但仍有许多值得深入研究的方向:
- 结合物理信息的神经网络:
将非线性质量弹簧阻尼系统的物理方程作为神经网络训练的约束,能够提高模型的物理一致性和泛化能力。
- 自适应神经网络仿真:
开发能够根据系统状态或环境变化自适应调整模型参数的神经网络,提高仿真的鲁棒性。
- 基于强化学习的仿真:
利用强化学习的思想,训练神经网络学习系统的最优控制策略,实现对非线性系统的精确控制和仿真。
- 端到端仿真:
直接从输入(例如外部力)到输出(例如位移和速度)训练一个端到端的神经网络模型,简化仿真流程。
- 不确定性量化:
研究如何评估神经网络仿真结果的不确定性,为决策提供更可靠的信息。
- 小样本学习与迁移学习:
探索在数据量有限的情况下,如何利用小样本学习或迁移学习技术,快速构建有效的神经网络仿真模型。
- 实时仿真与硬件实现:
研究如何将训练好的神经网络模型部署到嵌入式系统或专用硬件上,实现非线性质量弹簧阻尼器系统的实时仿真。
结论
非线性质量弹簧阻尼器系统作为工程领域中普遍存在的模型,其复杂性对传统的分析和仿真方法提出了挑战。基于神经网络的仿真方法凭借其强大的非线性拟合能力和计算效率,为解决这一难题提供了新的思路。通过数据驱动的方式,神经网络能够有效地学习系统的动力学特性,实现对非线性系统的精确仿真。然而,神经网络仿真也面临着数据需求、模型解释性、训练复杂性等挑战。未来的研究应着力于结合物理信息、提高模型的自适应性和鲁棒性、探索新的神经网络结构和训练方法,以及解决不确定性量化和实时实现等问题。随着神经网络技术的不断发展,基于神经网络的非线性质量弹簧阻尼器仿真研究将为更复杂动力学系统的分析、预测和控制提供有力工具,在更广泛的工程应用中发挥重要作用。
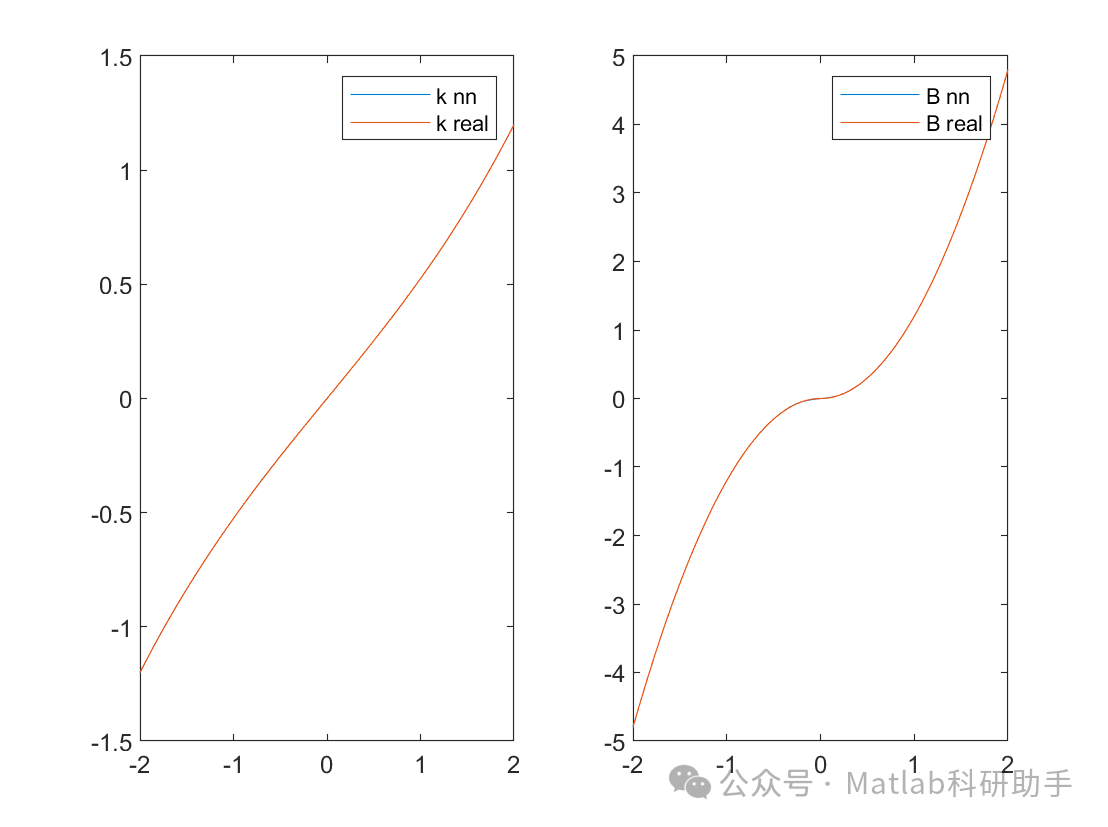
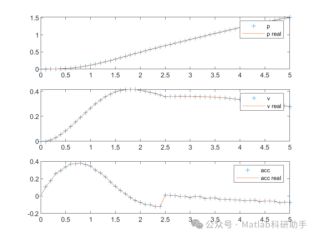
⛳️ 运行结果




🔗 参考文献
[1] 常江,陈光大.轴流转桨式水轮机神经网络建模与非线性仿真[J].中国农村水利水电, 2004(7):4.DOI:10.3969/j.issn.1007-2284.2004.07.033.
[2] 高圣伟,蔡燕,陈云军.基于神经网络的感应电机软启动控制系统仿真[J].天津工业大学学报, 2008, 27(2):4.DOI:10.3969/j.issn.1671-024X.2008.02.014.
[3] 何大为.基于CVT的混联式混合动力汽车控制与仿真研究[D].湖南大学,2008.DOI:10.7666/d.y1260683.
📣 部分代码
🎈 部分理论引用网络文献,若有侵权联系博主删除
👇 关注我领取海量matlab电子书和数学建模资料
🏆团队擅长辅导定制多种科研领域MATLAB仿真,助力科研梦:
🌈 各类智能优化算法改进及应用
生产调度、经济调度、装配线调度、充电优化、车间调度、发车优化、水库调度、三维装箱、物流选址、货位优化、公交排班优化、充电桩布局优化、车间布局优化、集装箱船配载优化、水泵组合优化、解医疗资源分配优化、设施布局优化、可视域基站和无人机选址优化、背包问题、 风电场布局、时隙分配优化、 最佳分布式发电单元分配、多阶段管道维修、 工厂-中心-需求点三级选址问题、 应急生活物质配送中心选址、 基站选址、 道路灯柱布置、 枢纽节点部署、 输电线路台风监测装置、 集装箱调度、 机组优化、 投资优化组合、云服务器组合优化、 天线线性阵列分布优化、CVRP问题、VRPPD问题、多中心VRP问题、多层网络的VRP问题、多中心多车型的VRP问题、 动态VRP问题、双层车辆路径规划(2E-VRP)、充电车辆路径规划(EVRP)、油电混合车辆路径规划、混合流水车间问题、 订单拆分调度问题、 公交车的调度排班优化问题、航班摆渡车辆调度问题、选址路径规划问题、港口调度、港口岸桥调度、停机位分配、机场航班调度、泄漏源定位
🌈 机器学习和深度学习时序、回归、分类、聚类和降维
2.1 bp时序、回归预测和分类
2.2 ENS声神经网络时序、回归预测和分类
2.3 SVM/CNN-SVM/LSSVM/RVM支持向量机系列时序、回归预测和分类
2.4 CNN|TCN|GCN卷积神经网络系列时序、回归预测和分类
2.5 ELM/KELM/RELM/DELM极限学习机系列时序、回归预测和分类
2.6 GRU/Bi-GRU/CNN-GRU/CNN-BiGRU门控神经网络时序、回归预测和分类
2.7 ELMAN递归神经网络时序、回归\预测和分类
2.8 LSTM/BiLSTM/CNN-LSTM/CNN-BiLSTM/长短记忆神经网络系列时序、回归预测和分类
2.9 RBF径向基神经网络时序、回归预测和分类
2.10 DBN深度置信网络时序、回归预测和分类
2.11 FNN模糊神经网络时序、回归预测
2.12 RF随机森林时序、回归预测和分类
2.13 BLS宽度学习时序、回归预测和分类
2.14 PNN脉冲神经网络分类
2.15 模糊小波神经网络预测和分类
2.16 时序、回归预测和分类
2.17 时序、回归预测预测和分类
2.18 XGBOOST集成学习时序、回归预测预测和分类
2.19 Transform各类组合时序、回归预测预测和分类
方向涵盖风电预测、光伏预测、电池寿命预测、辐射源识别、交通流预测、负荷预测、股价预测、PM2.5浓度预测、电池健康状态预测、用电量预测、水体光学参数反演、NLOS信号识别、地铁停车精准预测、变压器故障诊断
🌈图像处理方面
图像识别、图像分割、图像检测、图像隐藏、图像配准、图像拼接、图像融合、图像增强、图像压缩感知
🌈 路径规划方面
旅行商问题(TSP)、车辆路径问题(VRP、MVRP、CVRP、VRPTW等)、无人机三维路径规划、无人机协同、无人机编队、机器人路径规划、栅格地图路径规划、多式联运运输问题、 充电车辆路径规划(EVRP)、 双层车辆路径规划(2E-VRP)、 油电混合车辆路径规划、 船舶航迹规划、 全路径规划规划、 仓储巡逻
🌈 无人机应用方面
无人机路径规划、无人机控制、无人机编队、无人机协同、无人机任务分配、无人机安全通信轨迹在线优化、车辆协同无人机路径规划
🌈 通信方面
传感器部署优化、通信协议优化、路由优化、目标定位优化、Dv-Hop定位优化、Leach协议优化、WSN覆盖优化、组播优化、RSSI定位优化、水声通信、通信上传下载分配
🌈 信号处理方面
信号识别、信号加密、信号去噪、信号增强、雷达信号处理、信号水印嵌入提取、肌电信号、脑电信号、信号配时优化、心电信号、DOA估计、编码译码、变分模态分解、管道泄漏、滤波器、数字信号处理+传输+分析+去噪、数字信号调制、误码率、信号估计、DTMF、信号检测
🌈电力系统方面
微电网优化、无功优化、配电网重构、储能配置、有序充电、MPPT优化、家庭用电
🌈 元胞自动机方面
交通流 人群疏散 病毒扩散 晶体生长 金属腐蚀
🌈 雷达方面
卡尔曼滤波跟踪、航迹关联、航迹融合、SOC估计、阵列优化、NLOS识别
🌈 车间调度
零等待流水车间调度问题NWFSP 、 置换流水车间调度问题PFSP、 混合流水车间调度问题HFSP 、零空闲流水车间调度问题NIFSP、分布式置换流水车间调度问题 DPFSP、阻塞流水车间调度问题BFSP
👇
402

被折叠的 条评论
为什么被折叠?



