雷公藤为卫矛科雷公藤属植物,是我国一种资源比较丰富的传统中草药,迄今为止,已有超过 500 多种化合物从雷公藤中分离出来,包括萜类、生物碱类、黄酮类、木脂素类等。其结构多样的有效成分具有抗炎、抗感染、免疫抑制和抗肿瘤等作用。

■ 对抗“不死的癌症”——类风湿关节炎
类风湿关节炎(RA)是一种以滑膜持续炎症和关节软骨及骨质破坏为特征的慢性自身免疫性疾病。抗风湿性关节炎药物 (DMARDs),如甲氨蝶呤 (MTX) ,可以调节 RA 失调的免疫功能,作为风湿性关节炎治疗的传统生物制剂。在我国,雷公藤提取物因其显著的抗炎和免疫抑制作用,被批准用于治疗 RA。
Qian-wen Lv 等在研究中表明,分别用雷公藤和甲氨蝶呤单药治疗活动性类风湿关节炎患者,雷公藤的效果并不逊于甲氨蝶呤 (MTX),且将两种药联合使用,效果会更好。

从雷公藤中分离得到的化合物单体,如 triptolide,Wilfortrine,Celastrol 等,具有抗癌、抗炎等药理活性。有研究表明三萜类化合物 Celastrol (Cel) 通过抑制 NF-κB 信号通路,在关节炎动物模型中表现出具有良好的治疗作用。但由于其溶解性和半衰期的原因限制了在Cel治疗类风湿关节炎的应用。
近年来,Celastrol 的纳米药物的开发,旨在解决其溶解性差的问题。如在 Inflammation-Targeted Celastrol Nanodrug Attenuates Collagen-Induced Arthritis through NF-κB and Notch1 Pathways 一文中,作者团队开发了一种基于 ROS 敏感的 Cel 递送聚合物胶束。研究结果表明:Cel 胶束可通过调节 NF-κB 和 Notch1 通路,抑制多种促炎细胞因子分泌,并有效地缓解了主要的 RA 相关症状,如滑膜炎症、骨侵蚀和软骨退化。

■ Triptolide 可用于癌症研究
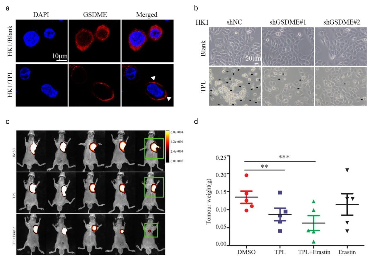
细胞焦亡,是一种促炎症细胞程序性死亡 (PCD)。诱导肿瘤细胞焦亡从而促进肿瘤细胞免疫,是一种潜在的癌症治疗方式。雷公藤甲素 (Triptolide) 通过抑制线粒体己糖激酶-II 诱导 gasdermin E (GSDME) 介导的细胞焦亡来清除头颈部癌细胞。并且体内研究结果表明,将 Triptolide 和 erastin 联合使用,表现出很强的协同的抑制肿瘤存活作用。

■ 雷公藤中来源的天然产物的其他研究
除了上述的抗炎与抗癌活性,Umut Ozcan 等人发现,Celastrol 是一种有效的瘦素增敏剂,使高瘦素饮食诱导的肥胖 (DIO) 小鼠体重减轻多达 45%。此外,Zongliang Chang 等前沿研究表明,从中草药雷公藤的天然化合物 Triptonide 在小鼠和猴子中表现出可逆的雄性避孕效果;在精子发生过程中,Triptonide 靶向结合 plakoglobin 并破坏其与 SPEM1 的相互作用。这一结果表明针对晚期精子发生是开发非激素男性避孕药的有效策略。
| 相关产品 |
| Triptonide 一种 Wnt 信号抑制剂,其 IC50 约为 0.3 nM。Triptonide 具有免疫抑制、抗炎、抗生育、神经保护和抗淋巴瘤作用。 |
| Triptolide 具有免疫抑制,抗炎和抗增殖作用,是 NF-κB 活化的抑制剂。 |
| Tripterin 是一种蛋白酶体抑制剂,有效且优先抑制 20S 蛋白酶体的胰凝乳蛋白酶样活性,IC50 为 2.5 μM。 |
| Wilforlide A 一种生物活性三萜,具有抗炎和免疫抑制作用。 |
| Demethylzeylasteral 从雷公藤中分离出的一种三萜烯化合物,具有抗炎、免疫抑制和抗肿瘤活性。 |
| Wilforgine 能诱导分离出丝状体幼虫肌肉的微结构和超微结构变化,其作用部位被认为是肌肉系统中的钙受体或通道。 |
| Tripterifordin 在 H9 淋巴细胞中表现出显着的抗 HIV 复制活性,EC50 值为 3100 nM。 |
| Pristimerin 高效可逆的单酰基甘油脂肪酶 (MGL) 抑制剂,IC50 值为 93 nM。 |
MCE 的所有产品仅用作科学研究或药证申报,我们不为任何个人用途提供产品和服务
参考文献
1. Tripterygium wilfordii: An inspiring resource for rheumatoid arthritis treatment [J]. Medicinal Research Reviews, 2020.
2. Lv Q W, Zhang W, Shi Q, et al. Comparison of Tripterygium wilfordii Hook F with methotrexate in the treatment of active rheumatoid arthritis (TRIFRA): a randomised, controlled clinical trial[J]. Annals of the Rheumatic Diseases, 2015, 74(6).
3. An L, Li Z, Shi L, Wang L, Wang Y, Jin L, Shuai X, Li J. Inflammation-Targeted Celastrol Nanodrug Attenuates Collagen-Induced Arthritis through NF-κB and Notch1 Pathways. Nano Lett. 2020 Oct 14; 20(10):7728-7736.
4. Jin T, Wu D, Liu XM, Xu JT, Ma BJ, Ji Y, Jin YY, Wu SY, Wu T, Ma K. Intra-articular delivery of celastrol by hollow mesoporous silica nanoparticles for pH-sensitive anti-inflammatory therapy against knee osteoarthritis. J Nanobiotechnology. 2020 Jul 8; 18(1):94.
5. Qiu N, Liu Y, Liu Q, Chen Y, Shen L, Hu M, Zhou X, Shen Y, Gao J, Huang L. Celastrol nanoemulsion induces immunogenicity and downregulates PD-L1 to boost abscopal effect in melanoma therapy. Biomaterials. 2021 Feb; 269:120604.
6. Cai, J., Yi, M., Tan, Y. et al. Natural product triptolide induces GSDME-mediated pyroptosis in head and neck cancer through suppressing mitochondrial hexokinase-ΙΙ. J Exp Clin Cancer Res 40, 190 (2021).
7. Junli Liu, Jaemin Lee, Mario Andres Salazar Hernandez, et al. Treatment of obesity with celastrol[J]. Cell, 2015, 161(5):999-1011.
8. Chang Z, Qin W, Zheng H, Schegg K, Han L, Liu X, Wang Y, Wang Z, McSwiggin H, Peng H, Yuan S, Wu J, Wang Y, Zhu S, Jiang Y, Nie H, Tang Y, Zhou Y, Hitchcock MJM, Tang Y, Yan W. Triptonide is a reversible non-hormonal male contraceptive agent in mice and non-human primates. Nat Commun. 2021 Feb 23; 12(1):1253
雷公藤的药理活性研究
本文介绍了雷公藤及其提取物在抗炎、免疫抑制、抗癌等方面的应用研究,特别是针对类风湿关节炎和癌症治疗的最新进展。
3293

被折叠的 条评论
为什么被折叠?



