小型化RDA5807调频收音模块实验板

本文介绍了如何使用RDA5807M模块进行调频收音实验,包括模块的六针接口定义、硬件连接方法及测试步骤。通过在面包板上焊接并连接单片机,实现稳定的FM信号接收。

项目介绍1

  RDA5807M模块是小型化的调频收音模块。为了便于能够在面包板上进行实验,下面将该模块通过一个转接板来形成六针接口模块,这便于在面包板上完成相应的实验。

  六针接口的定义如下:正视模块,排针在最下面,从左到右的功能分别是:

排针顺序符号功能描述
1SDAI2C SDIO
2SCKI2C SCLK
3GND工作电源地
4LOUT左声道
5ROUT右声道
63.3V工作电源2

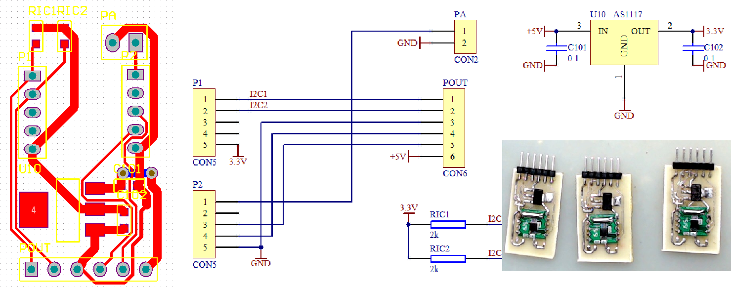
  在新的功能模块上增加了3.3V的稳压芯片:A1117-3.3V,I2C总线的上拉电阻:10k Ω \Omega Ω

小型化的RDA5807面包板实验模块

▲ 小型化的RDA5807面包板实验模块

:
将RDA5807焊接在转接板上。需要在顶部的天线部分增加一个长度为10厘米的软线作为RF接收天线。

焊接过程

▲ 焊接过程


测试实验

1. 硬件

  将RDA5807转接模块安插在实验面包板上,将单片机的I2C总结与RDA5807的I2C连接。

  由于RDA5807中集成有3.3V的稳压模块:AS1117-3.3,所以可以直接连接面包板上的5V工作电源。

  在RDA5807中集成有两个10k Ω \Omega Ω的I2C上拉电阻,可以将原来位于单片机外部的I2C总线上拉电阻去掉。不影响工作。

  将RDA5807转接模块顶部的RF天线部分,焊接一个10厘米长的天线,可以增加接收的灵敏度。如果没有增加该天线,接收的信号噪声比较大。


  1. 工作电源:2.7V~3.3V。直接使用5V是不允许的。 ↩︎

  2. 关于该项目的另外一个推文:<RDA5807 FM收音机模块> ↩︎

评论
添加红包

请填写红包祝福语或标题

红包个数最小为10个

红包金额最低5元

当前余额3.43前往充值 >
需支付:10.00
成就一亿技术人!
领取后你会自动成为博主和红包主的粉丝 规则
hope_wisdom
发出的红包

打赏作者

卓晴

你的鼓励将是我创作的最大动力

¥1 ¥2 ¥4 ¥6 ¥10 ¥20
扫码支付:¥1
获取中
扫码支付

您的余额不足,请更换扫码支付或充值

打赏作者

实付
使用余额支付
点击重新获取
扫码支付
钱包余额 0

抵扣说明:

1.余额是钱包充值的虚拟货币,按照1:1的比例进行支付金额的抵扣。
2.余额无法直接购买下载,可以购买VIP、付费专栏及课程。

余额充值