嘉立创PCB手动布线新手:从‘瞎画’到‘精绘’的艺术之旅

目录

前言

一、前期准备

二、设置布线规则

三、开始布线

四、优化布线

五、完成布线

六、注意事项

结尾


前言

        欢迎来到嘉立创PCB手动布线教程! 这本教程将带您走进嘉立创EDA软件的世界,一步步学习如何进行高效、精确的手动布线。我们会从基础知识讲起,确保每个步骤都清晰易懂。

一、前期准备

规划布局:嘉立创PCB规划布局包括绘制板框、设计层数与布线层、导入元件库并布局等关键步骤。

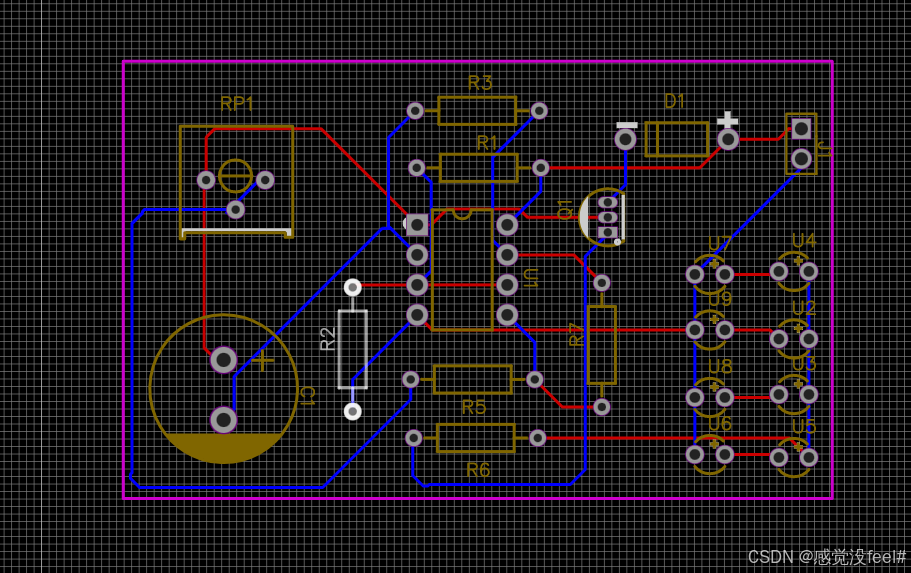
如图杂乱的元器件分布,我们将它布局好,以便于我们手动布线,且更美观。布局时候,我们通过拖动调整元器件位置,旋转元器件,模块向左对齐等方式,将元器件布局好。

如图,选中要对齐的元器件(被选中的元器件会显示为白色),点击工具栏中的“向左对齐”即可。拖动元器件,旋转元器件,和我们画原理图的操作一样,在这里我就不多做讲述了。

如图,规划布局之后的排列,是不是更加美观了,我们手动布线起来也更加方便。在布线的过程中,我们也可以边调整元器件位置,以达到更好的布线效果。

二、设置布线规则

1.设定布线参数:

根据电路特性和设计要求,设定走线宽度、间距、导通孔数目等参数。

2.选择布线网格

一般选择较小的网格尺寸,如5mil或更小,以便于精确布线。

三、开始布线

按键盘上的“W”,再单击左键开始绘制导线;再次单击左键确认布线;单击右键取消布线。

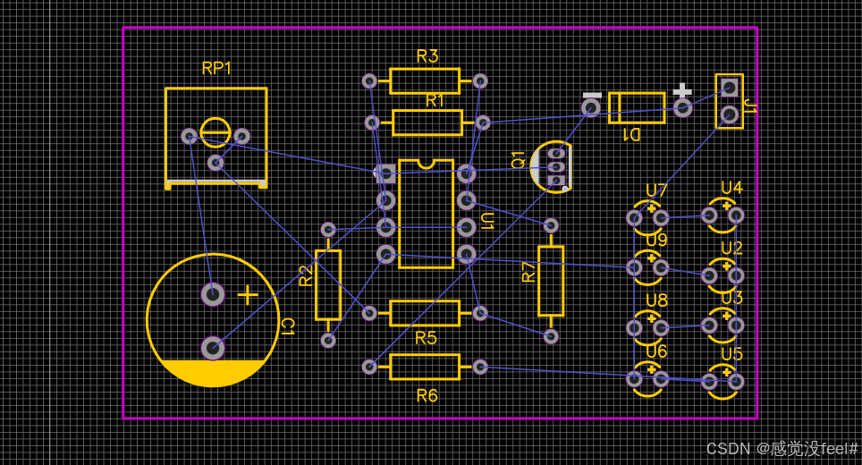
1.显示飞线

使用快捷键Ctrl+R显示飞线,以便清晰地看到元件之间的连接关系。

2.从芯片开始布线

从最复杂的芯片开始布线,逐步扩展到其他元件。

3.遵循布线顺序

按照先近后远、先易后难的顺序进行布线,确保走线清晰、简洁。

4.处理拐角

布线拐角最好设置为45度或圆角,避免直角和锐角走线,以减少对信号的干扰。

如果我们布好了线,也可以对线进行调整,鼠标点击导线选择时,单击选择整条完整导线,再次单击则选中单一线段,我们按住图中点的旁边,注意是旁边,如果选中了点,调整的就是整根线位置,而不是调整拐角了。

5.换层布线

当正面无法布线时,使用背面布线。

6.放置过孔

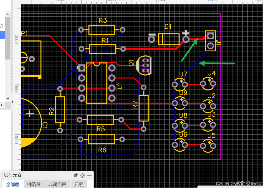
我们在连接线的时候,遇到这种导线拦截住了我们的连线路径的时候,也可以采取过孔的形式过去,如图所示,点击“放置”下的过孔,放置在我们的导线上

之后我们点击“顶层”,进行顶层布线,把顶层部分布线好了,再左击一下,然后按快捷键“B”,切换到底层继续完成我们的布线,这里的过孔不需要我们手动放,在我们切换层的时候,系统就会在这里自动放置一个过孔。这个快捷键的设置,我们可以在顶部工具栏“设置”里面进行设置或者查看快捷键入口

四、优化布线

1.检查走线质量

仔细检查走线质量,确保没有遗漏、错误或冲突的走线。

2.调整走线路径

根据检查结果,调整走线路径,优化布线效果。布线之后如下

3.加粗电源线和地线

确保电源线和地线足够宽,以提高电路的稳定性和可靠性。

选中电源线,地线,在右侧画布属性那里更改线宽

五、完成布线

1.添加文本与标识

在丝印层添加必要的文本和标识,如元件编号、版本号等。

先选择“顶层丝印层”

再选择“文本”,填入我们想要显示的信息,这些信息会显示在PCB板表层,打板出来之后我们也可以观察到。

2.保存并导出文件

保存布线完成的PCB文件,并导出为所需的格式,以便后续加工和制造。

六、注意事项

1.熟练掌握快捷键

熟练掌握并使用布线过程中的快捷键,以提高布线效率。

如:

在布线过程中可以使用快捷键“L”进行布线角度切换,或者在画布右边属性面板的“布线拐角”更改;

使用空格键改变当前布线的方向;

2.注意布线密度

避免布线过于密集,以免影响电路性能和散热效果。

结尾

 “感谢花时间阅读这篇关于嘉立创PCB如何布线的文章。你的支持是我们不断创作的动力。如果你对嘉立创PCB如何布线有更多想法或实践经验,欢迎在下方留言分享。你的见解可能会激发更多灵感!让我们一起在电子工程领域共同成长!”

评论
添加红包

请填写红包祝福语或标题

红包个数最小为10个

红包金额最低5元

当前余额3.43前往充值 >
需支付:10.00
成就一亿技术人!
领取后你会自动成为博主和红包主的粉丝 规则
hope_wisdom
发出的红包

打赏作者

二十画~书生

你的鼓励将是我创作的最大动力

¥1 ¥2 ¥4 ¥6 ¥10 ¥20
扫码支付:¥1
获取中
扫码支付

您的余额不足,请更换扫码支付或充值

打赏作者

实付
使用余额支付
点击重新获取
扫码支付
钱包余额 0

抵扣说明:

1.余额是钱包充值的虚拟货币,按照1:1的比例进行支付金额的抵扣。
2.余额无法直接购买下载,可以购买VIP、付费专栏及课程。

余额充值