每天三分钟,Blender布线更轻松——持续更新929
写在开头:
欢迎你来光顾我的学习博客!这系列博客以轻量、直观为主,记录了一些我在学习blender布线过程中的心得体会,每期阅读时长尽量控制在1-5分钟,引用了Blender官方手册的地方会用‘@’标注,其他来源另外说明。让我们,一起变强!
1.卡边的操作不只有环切[ctrl+r],还可以通过倒角[ctrl+b],切刀[K]来完成。
**
在我看来三种卡边方法的优点分别是,环切能够快速找到中点,倒角可以对称卡线,切刀的自由度很高。(在新手期,切刀卡边的方法不建议常用,在后面我会提到原因)
操作注意:
1.环切:进行第一次环切操作后,别急着对物体进行下一步操作,先关注页面左下角的调整面板,看看有没有自己想要进一步调整的。(此面板只出现1次,当进行了其他操作,包括移动、旋转,它就不会出现了)
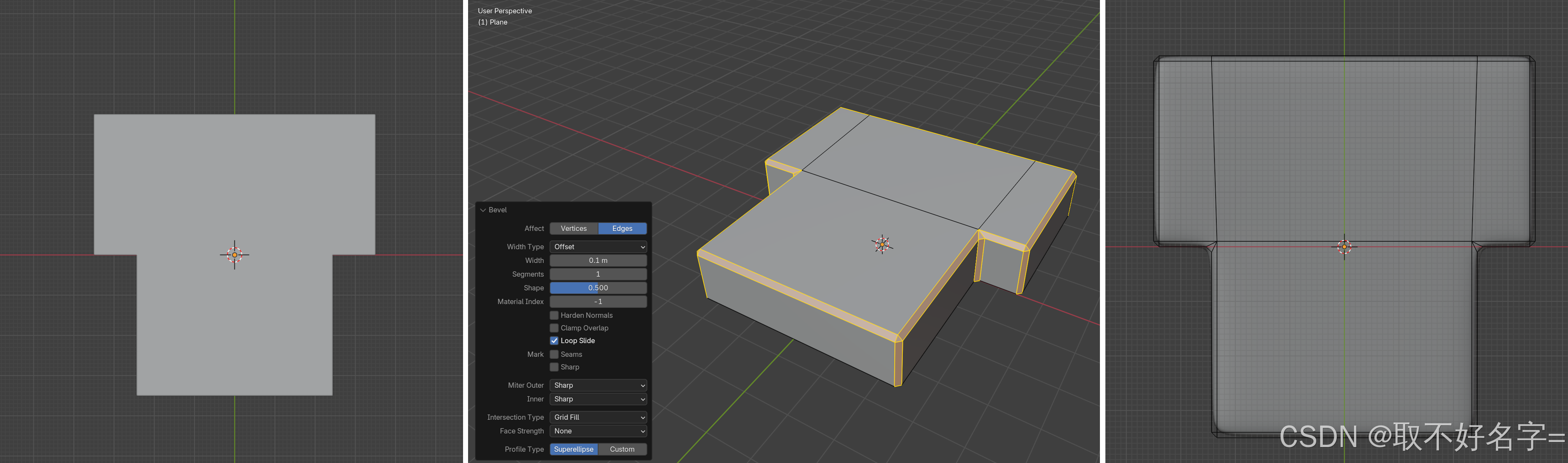
2.倒角:倒角卡边,有3条线就够了(如果只出现了两条,向前滚动鼠标中键增加分段数,如果多了,向后滚),另外,确定好卡边位置后,摁[P]再向外拖拽鼠标,才可以达到“不倒角,只卡边”的效果。
3.切刀:切刀卡边,需要检查 ①是否切到了不需要

最低0.47元/天 解锁文章
1312

被折叠的 条评论
为什么被折叠?



