近日,多鲸教育研究院发布的《2025 AI 赋能教育行业发展趋势报告》正式发布,报告从政策、技术、市场及行业格局等多维度深度解析了 AI 赋能教育的现状与未来趋势。其中,十方融海作为数字职业在线教育科技领域的代表企业,凭借其在 AI 大模型研发、教育场景落地及智能硬件创新等方面的卓越表现,成功入选报告精选案例,成为 AI+教育领域技术革新与需求变革的标杆样本。
关注公众号:【互联互通社区】,回复【AI656】获取全部报告内容。

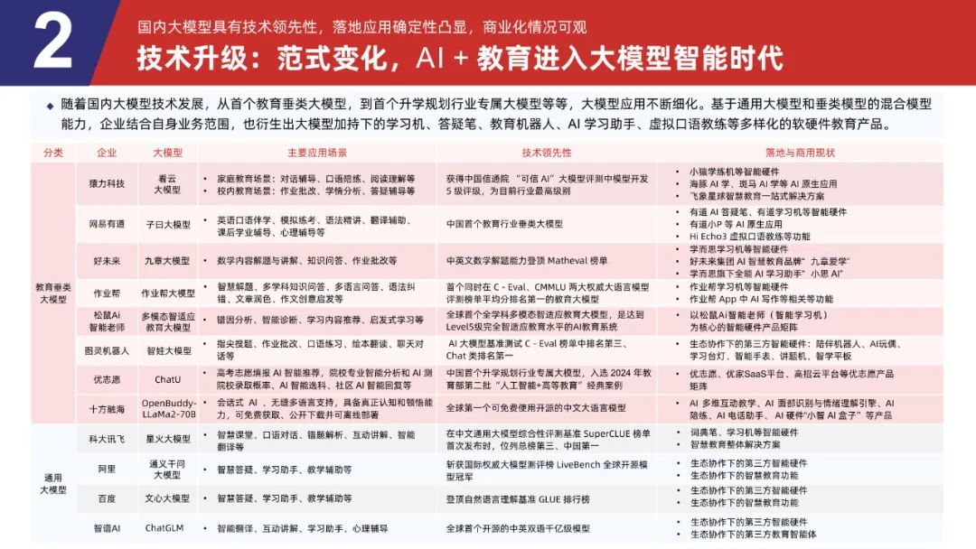
以下是报告部分内容
























人工智能
关注互联互通社区公众号,回复以下编号,可快速下载相关专题报告合辑。
AI001:人工智能核心技术产业白皮书
AI002:2021爱分析人工智能应用趋势报告
AI003:人工智能数据安全风险与治理
AI004:2020年人工智能十大技术进展
AI005:2020中国人工智能厂商全景报告
AI006:2020年中国人工智能商业落地
AI007:新一代人工智能白皮书
AI008:人工智能未来制胜之道
AI009:人工智能新基建发展白皮书
AI010:腾讯人工智能白皮书
AI011:5GAI典型案例
AI012:AI+高等教育发展与应用白皮书
AI013:中国AI+零售行业发展研究报告
AI014:百度大脑AI技术成果白皮书
AI015:AI产业全景图
AI016:2020中国AI中台应用趋势报告
AI017:2021AI智能制造研究报告
AI018:2021中国AI商业落地市场研究报告
AI019:2021认知智能发展研究报告
AI020:上海人工智能创新发展探索与实践案例集
AI021:2021AI中台白皮书
AI022:2021全球人工智能教育落地应用研究报告
AI023:2021可信人工智能白皮书
AI024:中国AI+安防行业发展研究报告
AI025:2021云上智能白皮书
AI026:2021年中国人工智能+医疗与生命科学行业研究报告
AI027:中国云原生AI开发平台白皮书
AI028:2021中国智慧城市AIoT应用研究
AI029:中国AI中台赋能城市空间管理白皮书
AI030:人工智能的认知神经基础白皮书
AI031:企业智能化的路径、方法与领先实践
AI032:AI框架发展白皮书(2022年)
AI033:人工智能白皮书(2022年)
AI034:2022深度合成十大趋势报告
AI035:中国AI数字商业产业展望2021-2025
AI036:可解释AI发展报告2022
AI037:2022百度人工智能专利白皮书
AI038:AI+数字孪生发展现状,应用场景及典型企业
AI039:2022年全球人工智能产业研究报告
AI040:中国神经科学数字化创新(2022)
AI041:全球中小学人工智能教育支撑环境白皮书
AI042:2022年中国知识图谱行业研究报告
AI043:人工智能知识点全景图
AI044:人工智能生成内容(AIGC)白皮书
AI045:2022中国AI商业落地研究报告
AI046:中国AI技术应用场景市场研究及选型评估
AI047:2022金融AI发展研究报告
AI048:可信人工智能产业生态发展报告(2022年)
AI049:2022年中国对话式AI行业发展白皮书
AI050:人工智能技术应用实践白皮书
AI051:人工智能标准化白皮书(2021版)
AI052:商汤人工智能伦理治理年度报告(2022年)
AI053:人工智能深度学习课程高效调研报告
AI054:2022人工智能发展白皮书
AI055:2022医疗AI行业研究白皮书
AI056:人工智能治理与可持续发展实践白皮书
AI057:中国人工智能软件基础设施高质量发展报告
AI058:2022年中国AI+金融行业发展研究报告
AI059:人工智能时代的算法治理报告(2022年)
AI060:2022-2023中国人工智能计算力发展评估报告
AI061:2023年AI创意营销趋势白皮书
AI062:2023AIGC发展趋势报告
AI063:中国人工智能框架市场调研报告
AI064:人工智能产业分析报告(2023)
AI065:2023年中国人工智能产业趋势报告
AI066:2023人工智能基础数据服务白皮书
AI067:2023百度AIGC创新营销解决方案V2.0
AI068:AI助力能源央国企数字化转型白皮书
AI069:中国AIGC产业全景图报告
AI070:中国人工智能产业生态图谱
AI071:2023AIGC应用与实践展望报告
AI072:AIGC+电商行业专题报告
AI073:2023中国AIGC应用研究报告
AI074:中国人工智能框架市场调研报告
AI075:百度AIGC创新内容营销解决方案
AI076:人工智能伦理治理标准化指南(2023版)
AI077:AIGC时代的多模态知识工程思考与展望
AI078:AIGC产业发展及应用白皮书
AI079:营销领域AIGC前沿进展与挑战
AI080:AIGC技术赋能教育数字化转型的机遇与挑战
AI081:华为AI盘古大模型研究框架
AI082:AIGC行业综述篇——开启AI新篇章
AI083:阿里达摩院通义大模型概述
AI084:AIGC专题三:国内大模型概览
AI085:AI+行业应用深度研究
AI086:生成式人工智能产业全梳理
AI087:互联网行业专题报告:AI大模型
AI088:2023年AI大模型市场研究报告
AI089:AI大模型需要什么样的数据
AI090:AIGC发展研究(1.0版)
AI091:从阿里、商汤、华为大模型看应用趋势
AI092:中国AIGC商用场景趋势捕捉指北
AI093:AIGC行业应用畅想
AI094:2023大语言模型综合评测报告
AI095:人工智能大模型体验报告
AI096:企业AIGC商业落地应用研究报告
AI097:AIGC专题四:国内外大模型和AI应用梳理
AI098:2022中国大模型发展白皮书
AI099:2023生成式大模型安全与隐私白皮书
AI100:2023AIGC产业应用实践
AI101:AI大模型企业是如何炼成的
AI102:2023生成式AI认知及使用调研报告
AI103:2023年全球生成式AI产业研究报告
AI104:AIGC最新应用与场景研究
AI105:AIGC应用:C端赋能场景,B端数据筑基
AI106:阿里云:玩转AIGC与应用部署
AI107:2023AIGC厂商全景报告
AI108:AIGC专题一:探析AIGC的技术发展和应用
AI109:从营销AIGC化到AIGC营销化
AI110:2023生成式AI报告
AI111:2023中国AIGC商业潜力研究报告
AI112:大模型时代的AI十大趋势观察
AI113:2023年AIGC赋能城市治理应用白皮书
AI114:2023商汤大模型伦理原则与实践白皮书
AI115:2023可信AI技术和应用进展白皮书
AI116:人工智能和智能制造的交汇点
AI117:AI大模型赋能千行百业
AI118:2023AIGC算力全景与趋势报告
AI119:AIGC通用大模型产品测评篇
AI120:人工智能大模型产业创新价值研究报告
AI121:华为盘古大模型专题报告(精选八篇)
AI122:全球人工智能AI行业产业重磅研究手册:从算法演进到产业逻辑构建
AI123:AIGC之AI绘画行业发展研究报告2023
AI124:中国市场大模型落地进展与趋势洞察
AI125:2023年AIGC行业调研报告
AI126:AIGC行业追踪框架
AI127:2023年中国人工智能行业概览
AI128:银行业生成式AI应用报告(2023)
AI129:知识图谱与大模型融合实践研究报告
AI130:政务服务智能化建设研究报告(2023年)
AI131:2023年AI应用市场洞察报告
AI132:可信AI技术和应用进展白皮书(2023)
AI133:人工智能安全标准化白皮书(2023版)
AI134:2023“弈衡”通用大模型评测体系白皮书
AI135:人工智能大模型体验报告2.0
AI136:十大AI商业落地趋势
AI137:2023人工智能发展白皮书
AI138:2023智能算力发展白皮书
AI139:6G内生AI架构及AI大模型
AI140:2023生成式人工智能发展与监管白皮书
AI141:2023大语言模型综合性能评估报告
AI142:2023年中国AIGC产业全景报告
AI143:AI2.0:十年之后我们还能做什么
AI144:地方政府发展培育人工智能产业的策略建议
AI145:开放加速规范AI服务器设计指南
AI146:2023中国人工智能成熟度模型报告
AI147:2023基于家电大模型的产业应用白皮书
AI148:2023全球生成式人工智能监管研究报告
AI149:2023年中国AIGC产业算力发展报告
AI150:2023智能家电与生成式人工智能大模型创新与发展白皮书
AI151:AIGC深度报告:新一轮内容生产力革命的起点
AI152:银行保险金融机构生成式人工智能战略报告
AI153:AI产业人士看大模型发展趋势
AI154:中国人工智能产业技术应用成熟度白皮书
AI155:华为预训练大模型白皮书
AI156:行业大模型标准体系及能力架构研究报告
AI157:2023年AIGC数据安全与算法治理报告
AI158:AI大模型开源生态及大模型平台实践
AI159:2023AI大模型应用中美比较研究报告
AI160:2023企业生成式AI市场现状报告
AI161:全球生成式AI应用全景图
AI162:AIGC产业研究报告2023-图像生成篇
AI163:2023年AI生物医药发展研究专题报告
AI164:生成式AI的收获季节:各行业生成式AI的广泛应用
AI165:大语言模型的前世、今生与未来
AI166:体系化人工智能与大模型
AI167:2023生成式人工智能服务合规发展白皮书
AI168:2023人工智能大模型在工业领域知识问答稳定性评测报告
AI169:运营商AI先进存力白皮书
AI170:人工智能与类脑计算产业发展研究报告(2023)
AI171:2023年中国AI技术变革行业发展白皮书
AI172:2023百度生成式AI浪潮中的增长新范式
AI173:【AIGC+教育】落地场景与发展方向探讨
AI174:2023中国大模型市场商业化进展研究报告
AI175:中国移动:九天客服大模型技术解读
AI176:大模型:原理、进展及其影响
AI177:中国AI基础软件市场研究报告(2023)
AI178:2023年中国AI技术变革企业服务白皮书
AI179:海外模型应用复盘,国内AI奇点已至
AI180:中国AI大模型工业应用指数
AI181:智慧图书馆大模型创新与应用白皮书
AI182:2023中国智驾大模型应用研究报告
AI183:2023年认知智能技术与应用研究报告
AI184:人工智能行业研究框架:奔赴人工智能的星辰大海
AI185:AIGC产业链北京市专精特新企业图谱
AI186:生成式AI企业应用落地技术白皮书
AI187:大兴区AI赋能高质量发展白皮书
AI188:2023人工智能现状报告
AI189:2023年AI新范式下对象会计的研究报告
AI190:2023年AI大底座价值实现白皮书
AI191:2023AIGC加速企业创新实践指南
AI192:发展负责任的生成式人工智能
AI193:中国算力发展指数白皮书(2023年)
AI194:人工智能大模型赋能医疗健康产业白皮书
AI195:2023电信AI产业发展白皮书
AI196:2023人工智能大模型体验报告3.0
AI197:大模型治理蓝皮报告(2023年)——从规则走向实践
AI198:游戏与人工智能发展报告2023
AI199:2023人工智能大模型保险行业应用评测报告
AI200:2023金融业大模型应用报告
AI201:AIGC在数字化活动领域十大应用场景白皮书
AI202:北京市人工智能行业大模型创新应用白皮书(2023年)
AI203:大模型与AIGC蓝皮书
AI204:2023-2024年中国人工智能计算力发展评估报告
AI205:人工智能在金融行业中的创新应用
AI206:2023大模型安全解决方案白皮书
AI207:2023中国银行业人工智能与大数据用例分析报告
AI208:2023年人工智能全域变革图景展望
AI209:AI时代中小企业智能化发展报告
AI210:中国人工智能产业应用图谱2023
AI211:2023大模型合规白皮书
AI212:2023AI视觉赋能智造白皮书
AI213:大模型在金融行业的落地探索
AI214:2024:AI应用的真正元年
AI215:2023中国AIGC数据标注产业全景报告
AI216:2023年AI大模型应用研究报告
AI217:2023年度AI设计实践报告
AI218:2023大模型金融应用实践及发展建议报告
AI219:政务大模型建设路径及评价体系研究报告
AI220:2023大模型技术深度赋能保险行业白皮书
AI221:中文大模型基准测评2023年度报告
AI222:2023矿山智能化暨矿山大模型最佳实践白皮书
AI223:2024AIGC应用层十大趋势
AI224:工业大模型技术应用与发展报告1.0
AI225:可信开源人工智能大模型案例汇编(第一期)
AI226:2023大模型可信赖研究报告
AI227:人工智能大模型产业创新价值研究报告
AI228:2023金融大模型技术创新与应用探索
AI229:2023新一代人工智能基础设施白皮书
AI230:2023中国AIGC文生图产业自皮书
AI231:2023大模型落地应用案例集
AI232:2023年AIGC场景应用展望研究报告
AI233:中国算力发展观察报告
AI234:2023年AI应用需求与付费意愿调研报告
AI235:前沿大模型的风险、安全与治理报告
AI236:2024大语言模型能力测评报告
AI237:人工智能伦理治理研究报告(2023年)
AI238:产业大模型应用白皮书2023:融入产业、赋能未来
AI239:2024中国AIGC广告营销产业全景报告
AI240:中国文娱业人工智能行业应用发展图谱2023
AI241:中国制造业人工智能行业应用发展图谱报告2023
AI242:2024大模型安全与伦理研究报告
AI243:生成式人工智能治理与实践白皮书
AI244:大模型在政务领域应用的实践及前景
AI245:2023年AIGC入局与低代码产品市场的发展研究报告
AI246:AIGC产品应用及商业化落地实践报告
AI247:2024年AIGC+教育行业报告
AI248:2024量子人工智能技术白皮书
AI249:2023大模型推荐技术及展望报告
AI250:2023大模型厂商全景报告
AI251:大模型赋能智慧办公评测报告-PPT生成
AI252:2023金融领域先进AI存力报告
AI253:2024生成式AI时代下的数据战略白皮书
AI254:2024年AI安全白皮书
AI255:2024年AI手机白皮书
AI256:中国联通人工智能隐私保护白皮书
AI257:大模型招投标市场分析报告(2023)
AI258:生成式人工智能用例汇编,6大行业60个案例
AI259:中文大模型基准测评2024年2月报告
AI260:多模态大模型技术演进及研究框架
AI261:AIGC发展研究资料(2.0版)
AI262:中国人工智能行业应用发展图谱2023
AI263:多模态AI研究框架
AI264:2023中国人工智能系列白皮书(共八册)
AI265:2024中国人工智能行业应用发展趋势
AI266:2024 Al+洞察报告:重塑与创造
AI267:2023年中国AI开发平台市场报告
AI268:生成式人工智能服务安全基本要求
AI269:面向生产服务的大模型评估体系探讨
AI270:五大关键要素解锁生成式AI全新机遇
AI271:2024年AIGC发展趋势报告
AI272:2024年金融业生成式AI应用报告
AI273:人工智能的下一站:文生3D
AI274:家庭大脑白皮书-大模型时代智慧家庭应用新范式
AI275:AI大模型发展白皮书
AI276:预训练大模型与医疗:从算法研究到应用
AI277:生成式人工智能服务安全基本要求
AI278:2024人工智能大模型工业应用准确性测评
AI279:2024中国百模大战竞争格局分析报告
AI280:2024年中国AI大模型产业发展报告
AI281:2024人工智能安全报告
AI282:2024年工业大模型应用报告
AI283:数字基础设施评估体系研究报告(2024年)
AI284:2024人工智能+时代公共云发展模式与路径研究报告
AI285:2024年AI电商行业展望与价值分析报告
AI286:中国汽车业人工智能行业应用发展图谱2024
AI287:大模型现状及发展路径展望
AI288:2024AI智算产业趋势展望分析报告
AI289:大模型在金融领域的应用技术与安全白皮书
AI291:中国生成式AI开发者洞察2024
AI290:大模型赋能下的AI 2.0数字人平台
AI291:中国生成式AI开发者洞察2024
AI292:2023年第4季度中国大模型季度监测报告
AI293:2024AI原生应用生态白皮书
AI294:2024年中国大模型评测报告(摘要版)
AI295:大模型时代,智算网络性能评测挑战
AI296:AI下半场,应用落地,赋能百业
AI297:AI大模型研究框架
AI298:2024年人工智能指数报告
AI299:2023年中国人工智能产业研究报告 (VI)
AI300:2024年AI营销应用解析报告
AI301:2024人工智能发展白皮书
AI302:2024大型语言模型行业图谱研究报告
AI303:首批国际AI安全标准(两项)
AI304:生成式人工智能在医疗医药领域的潜在应用报告
AI305:政务大模型产业图谱研究报告
AI306:2024年第1季度中国大模型季度监测报告
AI307:工业大模型的五个基本问题
AI308:2024中国AIGC应用全景报告
AI309:2024中国AI Agent行业研究报告
AI310:2024中国大模型先锋案例TOP30
AI311:主流旗舰手机AI功能评测报告
AI312:2024北京市人工智能大模型行业应用分析报告
AI313:superBench大模型综合能力评测报告
AI314:2024大模型应用实践报告
AI315:数字医生与健康科普大模型研究报告
AI316:2024年AIGC发展趋势报告
AI317:大模型进展2.0
AI318:2024行业大模型调研报告
AI319:2023中国人工智能大模型企业综合竞争力50强研究报告
AI320:2024中国AI新风向30条判断报告
AI321:2024算力设施产业图谱研究报告
AI322:2024中国AGI市场发展研究报告
AI323:Al大模型成果不断涌现,AGI或将到来
AI324:2024生成式AI产业落地路径研究报告
AI325:互联网行业专题报告:AI大模型
AI326:教育专用大模型研究报告(简版)
AI327:2024生成式AI使用趋势研究报告
AI328:2024大模型训练数据白皮书
AI329:2024年AIGC+教育的创新应用趋势与机遇报告
AI330:2024年Q1 AIGC产业观察报告
AI331:中国人工智能区域竞争力研究报告(2024)
AI332:2024可信赖的企业级生成式AI白皮书
AI333:2024企业AI应用行动指南报告
AI334:MaaS框架与应用研究报告(2024年)
AI335:2024年AI驱动式客户服务体验自皮书
AI336:2024军事大模型评估体系白皮书v1.0
AI337:生成式AI赋能研发创新调研简报
AI338:2024年AIGC引领保险数智化变革报告
AI339:2024年设计行业AI应用调研报告
AI340:生成式AI如何增强创造力和生产力
AI341:大模型行业应用十大典范案例集
AI342:2024企业AI财税应用研究报告
AI343:2024深化AIGC教育应用助力教育提质增效报告
AI344:三大工具助力企业AI全速升级报告
AI345:2024钉钉AI助理白皮书
AI346:大模型带来智能客服体验的跃迁
AI347:弈衡人工智能大模型评测平台白皮书(2024年)
AI348:2024人工智能开源大模型生态研究
AI349:国际巨头的端侧AI布局
AI350:2024年数据和AI趋势报告
AI351:2024年中国AIGC行业应用价值研究报告
AI352:2024中国人工智能城市竞争力排行研究报告
AI353:中国金融业人工智能行业应用发展图谱
AI354:中国新一代人工智能科技产业发展报告(2024)
AI355:中国新一代人工智能科技产业区域竞争力评价指数(2024)
AI356:2024年企业AI应用趋势洞察报告
AI357:采用AI编程助手,发展新质生产力
AI358:2024人工智能大语言模型发展技术研究报告
AI359:利用数字信任生态系统框架实现可信的人工智能
AI360:2024年中国大模型行业应用研究
AI361:从技术路径,纵观国产大模型逆袭之路
AI362:中国AI应用开发者生态调研报告
AI363:2024中国大模型+数据分析最佳实践案例TOP10
AI364:2024生成式AI赋能教育未来白皮书
AI365:2024国产AI大模型应用报告
AI366:大模型领航者AIGC实践案例集锦(第一期)
AI367:2024中国AI商业落地投资价值研究报告
AI368:2024大模型十大趋势:走进“机器外脑”时代报告
AI369:2024年AI终端白皮书-AI与人协作、服务于人
AI370:大模型基准测试体系研究报告(2024年)
AI371:2024年中国AI基础数据服务研究报告
AI372:矿山产业集群大模型运营最佳实践白皮书
AI373:中文大模型基准测评2024年上半年报告
AI374:中国算力产业高质量发展白皮书(2023)
AI375:2024年中国AI医疗产业研究报告
AI376:2024大模型典型示范应用案例集
AI377:2024安全大模型技术与市场研究报告
AI378:空间数据智能大模型研究
AI379:2024全球人工智能行业报告
AI380:2024AI体验营销行业研究报告
AI381:2024年中国AI PC行业研究报告
AI382:亚太不同国家和区域对生成式AI的反应
AI383:AI赋能制造业:从9个细分赛道谈起
AI384:2024年AI医学影像行业发展现状与未来趋势蓝皮书
AI385:2024生成式AI商业落地白皮书
AI386:AI大模型应用助力企业“营销服”跃进与提效
AI387:2024水业大模型白皮书
AI388:2024智能算力产业发展白皮书
AI389:2024大模型安全实践白皮书
AI390:2024年中国AI大模型场景探索及产业应用调研报告
AI391:人工智能制造业应用调查
AI392:大模型激发新质生产力
AI393:新质生产力加速AI+行业应用落地
AI394:“人工智能+”引爆新质生产力革命
AI395:2024中国联通元景大模型AI终端合作白皮书V1.0
AI396:大模型在融合通信中的应用实践报告
AI397:数据为中心的AI技术在电力系统运行控制中的应用研究报告
AI398:2024大模型+知识库厂商全景报告
AI399:广西人工智能产业发展白皮书(2024)
AI400:GenAI技术落地白皮书
AI401:2024开启AI智能化新纪元白皮书
AI402:2024高通AI白皮书-让AI触手可及
AI403:2024年AI原生云建设与加速指南
AI404:人工智能引领银行业变革启航
AI405:腾讯乐享+大模型-企业智能知识管理跨越式升级
AI406:2024年GenAI应用场景与落地路径白皮书
AI407:2024云原生AI技术架构白皮书
AI408:2024中国AI Agent市场研究报告
AI409:2024算力工厂建设指南白皮书
AI410:2024年AI+CRO行业研究报告
AI411:中国人工智能教育蓝皮书
AI412:具身智能发展报告(2024年)
AI413:2024人工智能&大数据创新应用案例集
AI414:中国AIOps现状调查报告(2024)
AI415:人工智能与数据要素竞赛白皮书2023
AI416:2024年AI智能眼镜白皮书
AI417:人工智能驱动的研发新范式
AI418:中国游戏产业AIGC发展前景报告
AI419:大模型落地路线图研究报告(2024年)
AI420:2024年AI大模型推动新一代具身智能机器人产业发展蓝皮书
AI421:2024年AI应用市场洞察
AI422:中国AI Agent应用研究报告
AI423:五步打造适合您业务的生成式AI
AI424:2024年中国政务行业大模型发展洞察
AI425:大模型行业可信应用框架研究报告
AI426:2024年AI大模型应用发展研究报告
AI427:2024营销大模型评测白皮书
AI428:AI商业观察:MetaAI战略蓝图及启示
AI429:AI商业观察:大模型,不止价格战
AI430:AI+农业高质量发展研究报告
AI431:2024年中国金融大模型产业发展洞察报告
AI432:人工智能与制造业的融合创新之路
AI433:数智时代的AI素养内涵、框架与实施路径
AI434:AIGC重构应用开发智能化新格局
AI435:智能化软件开发落地实践指南(2024年)
AI436:2024算力网络智能运营白皮书
AI437:2024算力网络数据库白皮书
AI438:2024年中国工业大模型行业发展研究报告
AI439:2024年AI时代全链路营销进化白皮书
AI440:2024中国工业AI发展洞察与展望白皮书
AI441:2024年AI服务器和AI PC趋势解读
AI442:2024人工智能安全治理框架 v1.0
AI443:人工智能算力高质量发展评估体系报告
AI444:2024年人工智能大模型技术财务应用蓝皮书
AI445:“弈衡”多模态大模型评测体系白皮书(2024年)
AI446:B2B企业AIGC使用手册
AI447:算力时代全光网架构研究报告(2024年)
AI448:算力时代全光运力应用研究报告(2024年)
AI449:一城一云一模型发展研究报告(2024)
AI450:2024年大模型驱动的数字员工3.0建设应用白皮书
AI451:2024年中国AI内容创作类应用生态研究报告
AI452:中国算力发展报告(2024年)
AI453:生成式人工智能教育应用(精华版)
AI454:大模型安全研究报告(2024年)
AI455:自然语言处理:大模型理论与实践
AI456:2024年中国智能算力行业白皮书
AI457:2024人工智能(AI)国际金融监管初探
AI458:2024年医疗人工智能研究报告
AI459:2024年全球人工智能现状全景报告
AI460:人工智能时代新闻媒体的责任与使命
AI461:AI DC白皮书(2024年)
AI462:2024年AI加速数字员工智能化落地
AI463:2024年AI代码平台及产品发展简报
AI464:AI市场趋势洞察(2024年)
AI465:2024年生成人工智能时代的治理报告
AI466:2024年AI搜索行业发展报告
AI467:2024中国AIGC文创产业指数
AI468:百度AI大底座大模型研发基础设施方案
AI469:2024年AI系统的网络安全治理实践报告
AI470:大模型深度赋能媒体智创融合
AI471:2024AI初创企业价值创造白皮书
AI472:2024人工智能中文大模型使用手册
AI473:2024中国生成式人工智能应用与实践展望
AI474:2024中国“大模型+智能客服”最佳实践案例TOP10
AI475:生成式AI赋能零售电商行业白皮书
AI476:2024大模型发展要素洞察报告
AI477:2024中国人工智能系列白皮书-体育人工智能
AI478:2024年汽车产业AIGC技术应用白皮书
AI479:大模型发展迈入爆发期,开启AI新纪元
AI480:AI大模型创业格局报告
AI481:中文大模型基准测评2024年10月报告
AI482:2024AIGC创新应用洞察报告
AI483:人工智能赋能课程建设的逻辑与路径
AI484:AIGC行业全景篇:算力、模型与应用的创新融合
AI485:AI时代新闻业的7个变化报告
AI486:2024年第三季度人工智能行业研究报告
AI487:2024AIGC创新应用洞察报告
AI488:生成式人工智能零售业全景探索白皮书
AI489:2024政务大模型安全治理框架
AI490:2024中国人工智能伦理风险白皮书
AI491:大模型技术深度赋能保险行业白皮书(2024)
AI492:中国智算中心(AIDC)产业发展白皮书(2024年)
AI493:2024年AIGC发展研究报告3.0版
AI494:中国AI+营销趋势洞察与企业落地建议
AI495:智普GLM白皮书
AI496:大模型浪潮下的图计算白皮书(2024年)
AI497:2024全球人工智能治理研究报告
AI498:2024年企业AI大模型应用落地白皮书
AI499:生成式人工智能应用发展报告(2024)
AI500:生成式人工智能(AIGC)在医药零售的潜在应用报告
AI501:生成式人工智能白皮书(2024)
AI502:人工智能行业应用建设发展参考架构
AI503:2024年大模型轻量化技术研究报告
AI504:2024年中国生成式AI行业最佳应用实践
AI505:2024年三季度全球AI应用趋势
AI506:提示工程——大模型中的提示词设计
AI507:智算产业发展研究报告(2024)
AI508:2024年大模型落地与前沿趋势研究报告
AI509:人工智能发展报告(2024年)
AI510:2024年AI大模型赋能智能座舱研究报告
AI511:AI Agent(智能体):从技术概念到场景落地
AI512:2024年度AI十大趋势报告
AI513:2024全球人工智能简史
AI514:2024年生成式AI赋能人力资源管理研究报告
AI515:2024年AI大模型在医疗领域的商业化路径研究报告
AI516:学术出版中AIGC使用边界指南2.0
AI517:LLM时代小模型的应用潜力与挑战
AI518:2024开源大模型应用指南1.0(风险治理篇)
AI519:大模型时代的具身智能
AI520:人工智能风险治理报告(2024年)
AI521:电商大模型及搜索应用实践
AI522:2025年AI产业发展十大趋势
AI523:OpenAI十二日发布会深度总结
AI524:2025年万物AI面临的十大待解难题
AI525:2025六大未来产业发展趋势与人工智能八大落地场景洞察
AI526:人工智能大模型产业发展应用研究白皮书
AI527:算法与AI大模型的用户认知调研报告
AI528:2024工商银行人工智能大模型白皮书
AI529:人工智能赋能行业发展高质量建设指南(2024年)
AI530:2024-2025中国AI大模型市场现状及发展趋势研究报告
AI531:人工智能专题:小米AI布局
AI532:中央企业人工智能应用场景优秀案例白皮书
AI533:政务服务便民热线大模型研究白皮书
AI534:2024年中国大模型行业应用优秀案例白皮书
AI535:2024年大语言模型威胁分类报告
AI536:2025年AI图景解码50关键词
AI537:推动应用创新的九大AI趋势
AI538:2024年移动端AI应用场景研究报告
AI539:2025年大模型应用落地白皮书
AI540:2025十大AI技术趋势
AI541:2024年生成式AI写作指南
AI542:2025年AI大模型发展现状、商业化关键及未来应用前景分析报告
AI543:2024年中国GenAI技术栈市场报告
AI544:高质量大模型基础设施研究报告(2024年)
AI545:人工智能+制造业应用落地研究报告
AI546:2025可信人工智能治理白皮书
AI547:2024年中国AI大模型产业发展与应用研究报告
AI548:2024年多模态大模型(MLLMs)轻量化方法研究现状和展望报告
AI549:宁波人工智能发展白皮书(2024年度)
AI550:2024年全球AI应用趋势年度报告
AI551:185个真实AI应用场景案例
AI552:2024年中国AI搜索行业发展报告
AI553:2024年中国AI Agent年度榜单
AI554:人工智能+数据预测2025
AI555:中国安防人工智能发展产业指南
AI556:2025年人工智能十大发展趋势
AI557:医疗健康大模型白皮书(1.0版)
AI558:生成式AI塑造核心发展引擎白皮书
AI559:大模型技术发展及治理实践报告
AI560:2024生成式大模型安全评估白皮书
AI561:2025AI原生多模态数据智能解决方案白皮书
AI562:可信人工智能行业治理调研报告
AI563:2024年AI工具类应用盘点报告
AI564:中文大模型基准测评2024年度报告
AI565:2025年AIGC数据存储技术研究报告
AI566:大模型概念、技术与应用实践
AI567:金融大模型应用评测报告
AI568:AI+驱动政务热线发展研究报告
AI569:中国金融大模型发展白皮书
AI570:工业大模型白皮书(2025年)
AI571:中国AI Agent行业研究报告(二)
AI572:2025中国多模态AI大模型座舱应用洞察研究报告
AI573:2025AI时代健康睡眠白皮书
AI574:AI背景下财务数据、产品布局与估值变化
AI575:可信人工智能治理调研报告(2024-2025)
AI576:2025私域大模型部署白皮书
AI577:从大模型、智能体到复杂AI应用系统的构建
AI578:2024年中国人工智能产业研究报告
AI579:智变·2025,互联网AI应用元年
AI580:2025AI大模型产业市场前景及投资研究报告
AI581:2025中国AI Agent 营销市场发展潜力研究报告
AI582:大模型混合云十大创新技术白皮书
AI583:2025AI应用报告:Dive in-扩散和深入
AI584:2025年AI应用案例精选报告
AI585:大模型2.0产业发展报告
AI586:新能源+AI三大方向展望
AI587:迈向未来的AI教学实验
AI588:安全行业大模型技术应用态势发展报告
AI589:零代码AI应用指南
AI590:十大行业如何借助AI重塑商业格局
AI591:2025年AI大模型教育行业白皮书
AI592:2025年人工智能技术发展与应用探索
AI593:全球人工智能立法的主要模式、各国实践及发展趋势研究
AI594:基于大模型的企业架构建模助力银行数字化转型应用研究报告
AI595:2025年智能体应用现状挑战及建议
AI596:“十五五”时期我国通用人工智能产业发展趋势研究
AI597:AI智能体前沿研究报告:架构、挑战与范式演进
AI598:人工智能伦理风险与治理研究
AI599:2025人工智能驱动实数融合发展研究报告
AI600:人工智能赋能下的全球知识工作者工作方式变革研究
AI601:2025年AI Agent技术跃迁赋能药企研发智能化报告
AI602:人类经验与AI算法的镜像之旅
AI603:新型人工智能存储研究报告(2025年)
AI604:教师人工智能素养提升与应用指南(通用版)V1.0
AI605:2025央国企AI+数智化转型研究报告
AI606:2025大模型发展回顾、国内外大模型进展及未来研判分析报告
AI607:2025年全球AI Coding市场洞察研究报告
AI608:2025“人工智能+“行业发展蓝皮书
AI609:2025年AIGC应用实践报告
AI610:2025中国AIGC应用全景图谱报告
AI611:2025中国AIGC应用全景图谱报告
AI612:企业AI建设规划和落地指南
AI613:智能体基建厚积薄发,商业化应用曙光乍现
AI614:低空经济场景应用与通信需求白皮书
AI615:AI赋能政府与央国企智能化转型白皮书
AI616:2025年中国AI新风向30条判断报告
AI617:2025政企行业智能体(Agent)研究报告
AI618:软件大革命深度:AI Agent投资宝典
AI619:2025年医疗大模型研究报告
AI620:AI搜索发展洞察报告2025
AI621:当前Agent的发展进行到了什么阶段
AI622:2025年金融行业Agent百景图
AI623:2025智算中心行业研究报告
AI624:2025年智能分析Agent白皮书
AI625:AI工具深度测评与选型指南 v1.0
AI626:2025年大模型能力来源与边界报告
AI627:2025年AI营销新范式应用指南报告
AI628:2025年AI Agent+医疗行业研究报告
AI629:2025年推理模型综合测评报告
AI630:2025大模型翻译技术及产业应用蓝皮书
AI631:2025年大模型架构创新研究报告
AI632:AI基建产业梳理:基建加速迎景气周期
AI633:AI Agent与Agentic AI的原理和应用
AI634:生成式AI实战手册
AI635:AI浪潮下的中国品牌-2025年AI发展趋势报告
AI636:大模型一体机厂商研究报告
AI637:人工智能赋能教育发展研究报告
AI638:2025年AIGC厂商全景报告
AI639:国产Agent不断演进,通用协议推进系统性应用
AI640:AI在物业场景中运用的白皮书
AI641:AI工具深度测评与选型指南(5大类别,39个工具,92个实例测评)
AI642:2025公路行业人工智能技术发展路线图
AI643:2025大模型实战手册
AI644:2025年中国银行业大模型应用跟踪报告
AI645:2025年人工智能指数报告
AI646:2025年专业服务领域生成式人工智能报告
AI647:AI赋能教育:高考志愿填报工具使用指南
AI648:智能体落地最佳实践白皮书
AI649:以人工智能驱动数智化转型新蓝图
AI650:人工智能法律政策图景研究报告(2025年)
AI651:2025制造业AI应用场景案例研究报告
AI652:基于LLM+ChatBI的生成式AI应用宝典
AI653:2025中国AI Cloud行业趋势报告
AI654:智能体技术和应用研究报告(2025年)
AI655:中国人工智能行业大模型应用实践与展望报告
AI656:2025年AI赋能教育行业发展趋势报告
声明
来源:多鲸,互联互通社区推荐阅读,版权归作者所有。文章内容仅代表作者独立观点,不代表互联互通社区立场,转载目的在于传递更多信息。如涉及作品版权问题,请联系我们删除或做相关处理!

关注公众号:【互联互通社区】,回复【AI656】获取全部报告内容。


1758

被折叠的 条评论
为什么被折叠?



