-
如果要表示一个 x , y x,y x,y坐标处的一些特征,直观会想到用灰度图以及由灰度转换出来的彩图。但是这样实际操作起来是不太方便的,明明有专门的绘图工具,何必做吃力不讨好的事。
-
解决方法:
- 使用pyheatmap
from pyheatmap.heatmap import HeatMap
import numpy as np
import numpy as np
import pandas as pd
import cv2
import matplotlib.pyplot as plt
import seaborn as sns
import numpy as np
import matplotlib.pyplot as plt
# 需要修改的路径。。。。。。。。。。
file_path = 'C:/Users/yaohua-win/Desktop/A.xlsx'
f = pd.read_excel(file_path)
f = np.array(f)
f[:, 0:2] = f[:, 0:2] / 100 # 控制输出分辨率,前面为保留精度没有舍弃小数点
print('f:', f)
list_data=[]
len_data = len(f)
for i in range(len_data):
list_data.append([int(f[i][0]*10),int(f[i][1]*10),1])
if i % 100 == 0:
print('处理进度:', i/len_data)
# Just testing
#t = []
#for i in range(100):
# t.append([i, i, i*5])
#list_data = t
#data = [[int(i[0]*10),int(i[1]*10),i[2]] for i in f]
#data = [[1,1,2],[2,2,2]]
heat = HeatMap(list_data)
heat.clickmap(save_as="1.png") #点击图
heat.heatmap(save_as="heatmap.png") #热图
- 使用matplotpib
每个点attech了不同的数值,而且没有被插值
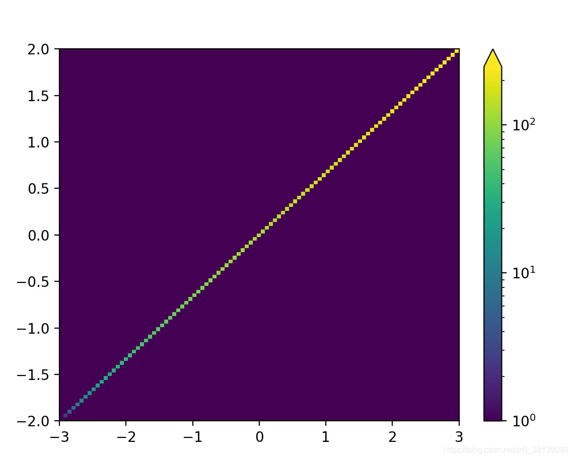
先放效果图,适合你的需求再copy节省时间。

import numpy as np
import matplotlib.pyplot as plt
import matplotlib as mpl
import matplotlib.colors as colors
import matplotlib.cbook as cbook
N = 100
X, Y = np.mgrid[-3:3:complex(0, N), -2:2:complex(0, N)]
Z = np.ones((N, N))
Z[50][50] = 100
# Z = []
for i in range(1, 100):
Z[i][i] = i*2.5
# Z = np.array(Z)
fig, ax = plt.subplots(nrows=1, ncols=1)
cmap = mpl.colors.ListedColormap(['red', 'green', 'blue', 'cyan'])
cmap.set_over('0.25')
cmap.set_under('0.75')
cmap = mpl.cm.cool
# pcm = ax[0].pcolor(X, Y, Z,
pcm = ax.pcolor(X, Y, Z,
norm=colors.LogNorm(vmin=Z.min(), vmax=Z.max()),
# cmap='PuBu_r', shading='auto'
cmap=cmap, shading='auto'
)
# fig.colorbar(pcm, ax=ax[0], extend='max')
fig.colorbar(pcm, ax=ax, extend='max')
plt.show()
如果要修改不同数值的颜色,请点击参考这里。
1393

被折叠的 条评论
为什么被折叠?



