mcucpp
码龄10年
关注
提问 私信
  • 博客:58,593
    58,593
    总访问量
  • 29
    原创
  • 1,644,127
    排名
  • 52
    粉丝
  • 0
    铁粉
IP属地以运营商信息为准,境内显示到省(区、市),境外显示到国家(地区)
IP 属地:广东省
  • 加入CSDN时间: 2015-01-08
博客简介:

Kinetis_Linux的博客

查看详细资料
个人成就
  • 获得17次点赞
  • 内容获得7次评论
  • 获得211次收藏
创作历程
  • 20篇
    2022年
  • 11篇
    2021年
成就勋章
TA的专栏
  • 瑞萨RH850
  • STM32
    5篇
  • S32K1
    22篇
  • C++开发MCU
    10篇
  • UML应用与嵌入式开发
    1篇
  • AUTOSAR标准
    2篇
创作活动更多

HarmonyOS开发者社区有奖征文来啦!

用文字记录下您与HarmonyOS的故事。参与活动,还有机会赢奖,快来加入我们吧!

0人参与 去创作
  • 最近
  • 文章
  • 代码仓
  • 资源
  • 问答
  • 帖子
  • 视频
  • 课程
  • 关注/订阅/互动
  • 收藏
搜TA的内容
搜索 取消

瑞萨RH850 03-使用中断方式进行UART数据收发

本文使用中断方式进行瑞萨RH850 MCU的串口数据收发。
原创
发布博客 2022.01.20 ·
14 阅读 ·
0 点赞 ·
0 评论 ·
0 收藏

【2022年的STM32】 05-引脚中断实例

本文分析以GPIO中断为例,介绍一下STM32的中断系统,特别是EXIT,这个是ST自己的一个概念,而NVIC是所有ARM MCU共有的概念。
原创
发布博客 2022.01.16 ·
1936 阅读 ·
0 点赞 ·
0 评论 ·
3 收藏

【2022年的STM32】 04-GPIO特性、使用及与NXP GPIO比较

本文分析总结STM32 GPIO特点、编程方法。以及简单的和NXP MCU GPIO对比以下。
原创
发布博客 2022.01.15 ·
1236 阅读 ·
0 点赞 ·
0 评论 ·
3 收藏

【2022年的STM32】 03-HAL与LL(Low-layer APIs)与MCU驱动概述

比较好的固件库应该是分为2层,最底层是硬件层(SDK HW),其根据功能对寄存器的单一位域进行访问,较高层是驱动功能层(SDK DRV),其对外设功能进行实现,比如串口初始化,那么它调用HW硬件层的配置波特率、配置启停位、配置校验接口,最后对UART模块使能。
原创
发布博客 2022.01.14 ·
604 阅读 ·
0 点赞 ·
0 评论 ·
0 收藏

【2022年的STM32】 02-STM32总览

本文对STM32做总体介绍,包含有那些产品、如何选型、系统架构、总线矩阵和时钟系统等座概括性介绍。
原创
发布博客 2022.01.14 ·
1116 阅读 ·
0 点赞 ·
0 评论 ·
0 收藏

【2022年的STM32】 01-开发环境上手初体验

最近基于NXP S32K1完成博客专栏,决定看一下好多年未使用ST的MCU,看其是否在开发环境、驱动、芯片特性上更好用了呢?
原创
发布博客 2022.01.14 ·
436 阅读 ·
0 点赞 ·
0 评论 ·
1 收藏

SPI 访问从设备通讯流(字节流设置与一般化方法)

本文通过分析SPI主从通讯的特点,总结出一套访问从设备的一般化方法。
原创
发布博客 2022.01.14 ·
850 阅读 ·
0 点赞 ·
0 评论 ·
0 收藏

SPI时钟极性、相位设置

不管在S32K1还是STM32等其它MCU中,使用SPI都会涉及时钟极性、相位的配置,其各自用1bit表示,总共由4中状态。正确的配置这两个Bit是主机与从机通讯的必要条件。
原创
发布博客 2022.01.13 ·
3768 阅读 ·
0 点赞 ·
0 评论 ·
6 收藏

【使用C++开发MCU】SPI实例之C++实现EEPROM访问

本文是SPI 访问从设备通讯流(字节流设置与一般化方法)文章中方法论的具体实现,在NXP S32K1上使用C++实现对EEPROM的访问,后续可能会写EEPROM的上层参数管理方法,总结一般嵌入式系统中参数存在的形态、如何高效的组织、访问参数。
原创
发布博客 2022.01.12 ·
1241 阅读 ·
0 点赞 ·
0 评论 ·
2 收藏

NXP S32K1 SPI模块Driver使用

本文分析S32K1 S32SDK中SPI驱动,加深对其理解,以更好的在工程中使用SPI驱动。
原创
发布博客 2022.01.12 ·
2738 阅读 ·
1 点赞 ·
0 评论 ·
8 收藏

NXP S32K1 SPI模块

本文分析NXP S32K1 SPI模块,以便更好的理解与使用NXP LPSPI。
原创
发布博客 2022.01.12 ·
3221 阅读 ·
1 点赞 ·
0 评论 ·
8 收藏

NXP S32K1 FlexTimer模块

FlexTimer是S32K1xx中功能最强最复杂的Timer,其基于16bits的Counter能够实现:输入捕获、输出比较、产生PWM、正交解码等功能。
原创
发布博客 2022.01.11 ·
2788 阅读 ·
0 点赞 ·
0 评论 ·
6 收藏

NXP S32K1 Timer之LPIT模块Driver分析

本文分析LPIT驱动,以便更好的使用LPIT。
原创
发布博客 2022.01.10 ·
1048 阅读 ·
0 点赞 ·
0 评论 ·
3 收藏

NXP S32K1 Timer之LPIT的4种模式

LPIT寄存器简单,控制容易,具有4个通道,适合用作周期中断。
原创
发布博客 2022.01.10 ·
1092 阅读 ·
0 点赞 ·
0 评论 ·
3 收藏

NXP S32K1 Timer之LPIT概述

S32K1具有丰富的Timer资源,今天,我们从最简单的LPIT开始。LPIT是带多个timer通道的周期中断timer。当一个timer达到编程计数值时,对应的通道将产生pre-trigger and trigger输出信号,这些信号可以触发MCU上其它模块。各通道可以级联形成更大的定时器。取决于timer模式,当达到计数值时,通道可以重载计数或者停止。
原创
发布博客 2022.01.10 ·
3169 阅读 ·
1 点赞 ·
0 评论 ·
16 收藏

NXP S32K1 Timer之LPTMR Driver使用

本文通过分析NXP S32K1的官方S32SDK,剖析其LPTMR代码,以便后续更好的使用LPTMR。了解更多,请访问S32K1专栏。
原创
发布博客 2022.01.07 ·
896 阅读 ·
0 点赞 ·
0 评论 ·
2 收藏

NXP S32K1 Timer之LPTMR

S32K1具有丰富的Timer资源,今天,我们从最简单的LPTMR开始。LPTMR:Low Power Timer ,S32K1xx有一个LPTMR模块,该模块是一个通道的16bit时间(time counter)或者脉冲计数器。 可配置为带有可选预分频器的时间计数器,或带有可选毛刺滤波器的脉冲计数器,适用于所有功耗模式***,包括低泄漏模式。 它还可以在大多数系统重置事件中继续运行,从而可以将其用作时间计数器。
原创
发布博客 2022.01.07 ·
2130 阅读 ·
1 点赞 ·
2 评论 ·
9 收藏

NXP S32K1 时钟系统Driver使用

本文通过分析S32SDK 始终系统驱动,以便更好的使用MCU。
原创
发布博客 2022.01.07 ·
844 阅读 ·
0 点赞 ·
0 评论 ·
1 收藏

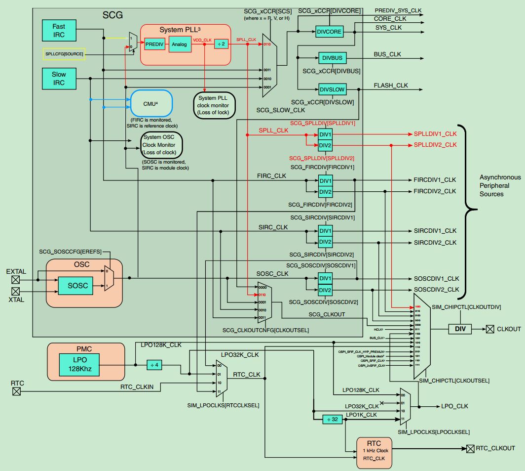
NXP S32K1 时钟系统

本文通过剖析NXP S32K1 时钟分布、SCG、PCC等,加深对MCU时钟系统的了解,避免今后开发在小细节上踩坑。
原创
发布博客 2022.01.06 ·
2612 阅读 ·
2 点赞 ·
0 评论 ·
21 收藏

NXP S32K1 DMA模块Driver使用

本文通过分析NXP S32K1的官方S32SDK,剖析其DMA代码,以便后续更好的使用DMA。
原创
发布博客 2022.01.06 ·
2968 阅读 ·
0 点赞 ·
1 评论 ·
21 收藏
加载更多