自定义博客皮肤VIP专享

*博客头图:

格式为PNG、JPG,宽度*高度大于1920*100像素,不超过2MB,主视觉建议放在右侧,请参照线上博客头图

请上传大于1920*100像素的图片!

博客底图:

图片格式为PNG、JPG,不超过1MB,可上下左右平铺至整个背景

栏目图:

图片格式为PNG、JPG,图片宽度*高度为300*38像素,不超过0.5MB

主标题颜色:

RGB颜色,例如:#AFAFAF

Hover:

RGB颜色,例如:#AFAFAF

副标题颜色:

RGB颜色,例如:#AFAFAF

自定义博客皮肤

-+
  • 博客(80)
  • 资源 (2)
  • 收藏
  • 关注

原创 基于51单片机的感应照明通风系统(Proteus仿真+源程序)

本文介绍了一种基于51单片机的智能感应照明通风系统设计方案。系统由51单片机、LCD1602显示屏、DHT11温湿度传感器、照明模块、继电器风扇控制模块和键盘模块组成。系统具备两种工作模式:自动模式下可实现人体感应自动开关灯;手动模式下可通过按键控制照明。当环境温度或湿度超过预设阈值时,系统会自动启动风扇进行通风。设计中采用按键模拟红外感应功能,通过三个按键可设置温湿度上限值。该系统实现了环境参数的实时监测与智能控制,具有自动化和手动操作的双重功能特点。

2026-01-21 13:57:02 310

原创 基于STC15W的温湿度检测(液晶1602)(源程序+Proteus仿真+硬件手册)

本文介绍了一种基于STC15W4K32S4单片机的温湿度检测系统。系统采用DHT11传感器采集温湿度数据,通过1602液晶屏实时显示,同时将数据通过串口发送至终端显示。硬件设计包含主控芯片、传感器模块、显示模块和串口模块,软件部分实现了数据采集、显示和传输功能。文中提供了完整的程序源码、仿真图和软件下载链接,包括Proteus仿真软件和Keil4 C51开发环境的安装包。该系统可稳定实现温湿度检测功能,具有实用性和参考价值。

2026-01-07 13:51:32 179

原创 基于STC15W的串口收发系统(源程序+Proteus仿真)

本文介绍了一种基于STC15W4K32S4单片机的串口收发系统。系统包含串口模块和键盘模块,四个按键分别控制四个串口发送"A---Z"数据。文章提供了完整的C语言程序源码,包括IO口初始化、串口初始化和按键检测处理等核心功能代码。同时附带了Proteus仿真软件和KEIL4C51开发环境的下载链接,以及完整的项目文件下载地址。该系统设计简洁实用,适用于串口通信相关教学和实验应用。

2026-01-06 14:17:51 258

原创 基于STC单片机的电热画板控制电路的设计与制作(程序+Proteus仿真+元件清单)

本设计基于STC51单片机开发了电热画板控制系统,主要功能包括:1)通过DS1302模块实现可校准的实时时钟显示,掉电数据不丢失;2)采用DS18B20温度传感器实现40-50℃精确控温(误差±0.5℃),通过继电器控制加热;3)集成ADC0832模块检测电池电量;4)OLED屏显示温度、电压等信息。系统包含最小系统、显示模块、时钟模块、温度检测模块、A/D转换模块和继电器控制模块,通过C语言编程实现闭环控制。配套提供Proteus仿真文件、Keil工程源码及演示视频,完整展示了硬件电路设计、软件编程和系统

2025-10-11 09:11:25 694

原创 基于51单片机的音乐播放器(Proteus仿真+程序+设计报告)

本设计由STC51单片机最小系统+LED显示模块+LM386运放模块+键盘组成

2025-10-09 10:08:52 541

原创 基于51单片机的水质监测系统(Proteus仿真+程序)

摘要:本设计实现了一个基于STC89C52单片机的水质监测系统,通过ADC0832模块采集模拟PH值和浊度传感器数据,配合DS18B20温度传感器检测水温,并在AMPIRE12864液晶屏上实时显示PH值、浊度和温度参数。系统采用中值滤波算法处理AD采样数据,并通过算法转换将电压值转换为实际PH值。设计包含完整的程序源码、Proteus仿真文件及相关开发工具(Keil C51、Proteus等)的下载链接。该监测系统可扩展应用于各类水质检测场景。

2025-10-09 10:04:18 277

原创 基于51单片机的排队语音叫号系统(源程序+Proteus仿真+电路图+元件清单)

1、采用STC89C52单片机2、就是设几个窗口,分二个人业务窗口,和一个公司业务窗口,然后排号的时候分三个按键,一个 个人用户一个公司业务用户 一个vip用户 ,然后公司业务窗口处理公司业务,个人窗口只处理个口,vip排号直接插队,屏幕上显示排的等待人数,和给自己的号码3、取号三个按键,窗口也是三个4、显示采用LCD12864,WT588语音播报5、排号上限是15,达到上限 不进行排号了。

2025-02-16 10:08:39 635

原创 基于51单片机的手挽计步器的设计与实现(源程序+Proteus仿真+电路图+元件清单+报告+器件手册)

本设计由89C52单片机+液晶1602显示模块+震动模块+DS1302时钟电路+HC05蓝牙通讯模块+键盘模块+ADX345三周加速度计模块1、利用STC89C52单片机2、利用ADXL345加速度传感器实现计步,隔日自动,清零LCD1602显示步数3、三个按键可设置每天的最小步数、预设值、震动提醒时间。当步数达到预设值的1/3、2/3、达标、不达标都震动提醒3S。4、震动传感器采用5V震动小马达5、利用HC-05蓝牙模块 实现蓝牙助手通信,将步数实时发送至蓝牙助手。

2025-02-13 17:16:38 723

原创 基于51单片机的的鸡笼补光和恒温系统的设计与实现(源程序+Protues仿真+电路图+元件清单+器件手册)

本设计由89C52单片机+液晶12864显示模块+声光报警电路+温湿度传感器电路+风扇电路+LED照明电路+光照检测电路+GSM电路+DS1302时钟电路1.实现的功能(1)采用DHT11温湿传感器、光敏电阻捕捉空气中的湿度,温度以及光照强度,把这些信息通过AT89C52在12864显示温度,湿度,光照强度并且显示指导老师的姓名,当前日期,(2)如果外接环境发生变化,比如光照太强(弱),湿度太潮(干),温度过热(低),则蜂鸣器开始报警,12864显示当前温度并显示已发送报警消息;

2025-02-13 17:13:31 614

原创 基于51单片机的电子时间显示与室内温度测量系统(源程序+Proteus仿真+报告+电路图+相关手册)

本设计由89C52单片机+键盘模块+液晶1602模块+声光报警电路+四段数码管电路+DS1302时钟电路+DS18B20温度检测电路+1、利用STC89C52单片机2、利用DS1302时钟芯片,实时显示当前年月日时分秒星期3、三个按键可设置日期时间4、利用DS18B20温度传感器采集温度5、LCD1602显示日期时间星期,四位共阳数码管显示温度。

2025-01-13 14:25:32 672

原创 基于51单片机的简易计算器(源程序+Proteus仿真)

本设计由89C52单片机+4*4矩阵键盘+液晶1602模块+声光报警电路1、主控制器是89C52单片机2、能进行加减乘除(+-x/)的基本运算,四位数以内。3、具有二次方、三次方及开方功能4、按按键会有声音提示,液晶1602显示数据5、运算结果保留后4位。

2025-01-13 14:13:13 543

原创 基于STM32单片机的压力监测仪(MPX4115)(源程序+Protues仿真)

本设计由STM32单片机+MPX4115压力传感器+液晶1602模块1、主控制器是STM32F103单片机2、MPX4115压力传感器采集气压力,通过ADC0832模数转换器进行A/D转换,读取压力数据3、液晶1602显示其压力值。

2024-11-05 09:23:02 1413

原创 基于STM32的数字闹钟系统的设计与实现(OLED)(源程序+Proteus仿真)

67-3、基于STM32的数字闹钟系统的设计与实现。

2024-11-05 09:15:59 1560 3

原创 基于STM32环境温湿度监测系统的设计与实现(源程序+Protues仿真)

67-2、基于STM32环境温湿度监测系统的设计与实现。

2024-11-05 09:04:56 1583

原创 基于STM32的倒车雷达设计(OLED)(源程序+Protues仿真+设计报告)

67-1、基于STM32的倒车雷达设计(OLED)

2024-11-05 09:00:50 607

原创 基于51单片机的温湿度监测仪(DHT11)(源程序+Proteus仿真)

本设计由51单片机+DHT11温湿度传感器+1602液晶显示模块组成。1、主控制器是51单片机2、利用DHT11温湿度传感器读取温度、湿度。3、1602液晶显示温度、湿度仿真软件版本:proteus8.11版本编程软件:Keil4 C51编程语言:C语言。

2024-11-05 08:56:17 1290

原创 基于STM32的寻迹避障小车设计(程序+Proteus仿真)

本设计由STM32F103单片机+L298N电机驱动模块+两路寻迹模块+红外避障+两路直流电机组成1、主控制器是STM32F103单片机;2、通过L298N电机驱动模块驱动两轮直流电机转动。3、按键分别模拟左、右两路寻迹模块,实现控制小车的行驶方向;4、另一按键模拟避障模块,实现小车避障转向。仿真软件版本:proteus8.11版本编程软件:Keil5 MDK编程语言:C语言。

2024-10-18 16:00:27 2878

原创 基于51单片机的PID直流电机调速系统(程序+Proteus仿真+报告+原理图)

本设计由51单片机+液晶1602显示+键盘电路+L298N驱动模块+直流电机组成1、主控制器是51单片机;2、通过L298N电机驱动模块驱动直流电机转动,通过直流电机输出脉冲信号经过单片机中断进行测速;3、利用PID算法实现闭环调速,液晶1602实时显示目标速度和当前速度。4、按键功能分别为、启动、暂停、切换转向、速度加、速度减;仿真软件版本:proteus7.8以上版本编程软件:Keil4 C51编程语言:C语言。

2024-10-18 15:58:25 1556

原创 基于51单片机的数字电容表(NE555)(全套资料)

本设计由51单片机+液晶1602显示+NE555电路+RC电路+继电器切换电路+键盘电路组成1、主控制器是51单片机2、采用NE555多谐振荡电路产生的频率,将振荡频率送入STC89C52的计数端端,通过定时并且计数可以计算出被测频率,再通过该频率计算出被测参数。算出的参数用LCD1602A液晶显示屏显示出来。3、测量范围:电容100PF-10UF;4、测量实例:测量电容是10000pf,测量值是10000.1pf左右仿真软件版本:proteus7.8以上版本。

2024-10-18 15:55:21 1272 1

原创 基于51单片机的数字电容表(程序+Protues仿真+报告)

本设计由51单片机+74HC573锁存器+6段数码管+键盘+电容充放电电路+电压比较器模块组成。1、主控制器是51单片机2、通过RC电容充放电电路为测量电路3、六段数码管显示测得电容值,单位:nF4、5个按键分别为显示、和量程选择按键仿真软件版本:proteus7.8以上版本编程软件:Keil4 C51编程语言:C语言。

2024-10-18 15:37:52 807

原创 基于51单片机的温湿度监测仪(SHT10)(程序+Protues仿真)

本设计由51单片机+SHT10温湿度传感器+1602液晶显示模块组成。1、主控制器是51单片机2、利用SHT10温湿度传感器读取大温度、湿度。3、1602液晶显示温度、湿度,保留一位小数4、温湿度传感器、SHT10、SHT11、SHT15、SHT71、SHT75均可通用仿真软件版本:proteus7.8以上版本编程软件:Keil4 C51编程语言:C语言。

2024-10-18 15:34:59 489 2

原创 基于51单片机的大气压强检测仪(BMP180)(程序+Proteus仿真)

本设计由51单片机+BMP180大气压强检测模块+1602液晶显示模块组成。1、主控制器是51单片机2、利用BMP180传感器读取大气压强、温度、海拔高度等信息3、1602液晶显示大气压强、温度、海拔高度等信息。

2024-10-18 15:32:31 1286

原创 基于51单片机的尾气成分监测系统(程序+Proteus仿真+电路图+元件清单)

本设计由51单片机最小系统+ADC0832模块+液晶1602显示模块+ESP8266-Wifi模块+按键模块+DS18B20温度传感器+MQ7一样化碳传感器模块+MQ-136硫化氢H2S传感器+MQ-2烟雾传感器+SGP30二氧化碳传感器+声光报警模块组成1、主控制器是89C82单片机。2、MQ-7、MQ-2、MQ-135分别测量CO、烟雾、H2S等浓度,通过ADC0832进行A/D转换获取3、DS18B20温度传感器测量当前温度,SGP30传感器获取CO2浓度。

2024-10-18 09:53:18 794

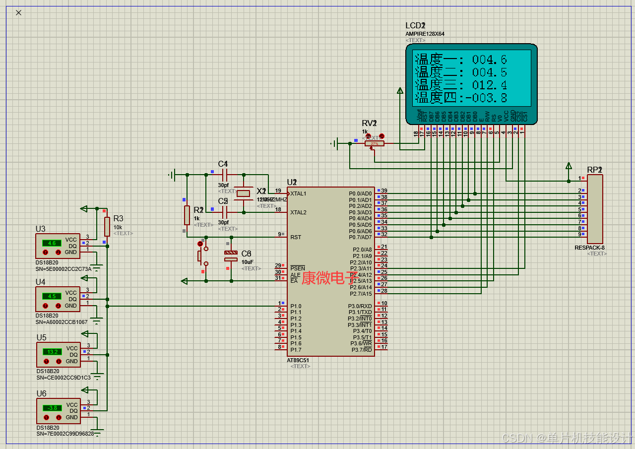
原创 基于51单片机的的多点测温系统(4路)(Proteus仿真+程序)

本设计由51单片机+四路路DS18B20温度传感器+AMPIRE12864液晶屏组成。1、主控制器是51单片机。2、四路路共用“单总线”DS1820温度传感器测量温度3、AMPIRE12864液晶屏显示温度,保留一位小数,精度0.5℃ 测温范围-55~125摄氏度注意屏幕是AMPIRE12864型号。

2024-10-17 16:32:32 1017 1

原创 57、基于51单片机的测风仪设计(程序+电路图+仿真图+APP安装包+硬件资料)

本设计由51单片机最小系统+ADC0832模块+液晶1602显示模块+DS1302时钟模块+风速传感器+风向传感器+BT06蓝牙模块+LM7805稳压模块1、主控制器是89C82单片机。2、风速、风向传感器分别测量风速、风向,通过ADC0832进行A/D转换,获取风速、风向。3、液晶1602实时显示当前风速、风向、根据风速大小显示风力等级4、DS1302获取实时时间。4、显示并记录时间,和某一时刻的风速、风向,将数据发送至蓝牙手机APP进行记录。

2024-10-14 16:59:01 853

原创 56、基于51单片机的双机通信系统(Proteus仿真+原理图+程序+PCB图)

本设计由51单片机最小系统+串口通讯模块+液晶1602显示模块+键盘模块+声光报警模块1、主控制器是89C52单片机。2、设计一个点对点双机通信系统,能用按键设置通信参数,能够对当前通信信息、通信参数进行显示,并能对接收到的信息进行甄别报警。3、设计两套单片机系统A/B,连接好A/B系统的串行通信线路,上电或按键复位后显示器件自动显示待发送/接收状态 (例如显示“Send?”“Receive?”),进入准备阶段通过按键“OK”选择确认功能。

2023-11-08 09:59:04 4011

原创 53、基于STC15W单片机的温度计(DS18B20)(Proteus仿真+程序)

本设计由STC15W4K32S4单片机+DS18B20温度传感器+1602液晶显示模块+串口模块组成。1、主控制器是STC15W4K32S4单片机2、DS18B20温度传感器采集温度,精度0.1摄氏度3、1602液晶显示温度。4、测温范围-55~110摄氏度,误差±0.1℃5、温度值发送至串口助手显示。编程软件:Keil4 C51。

2023-11-07 22:13:05 3236

原创 52、基于51单片机的智能火灾疏散及消防联动系统设计(Proteus仿真+程序)

本系统由51单片机最小系统+液晶1602显示模块+ADC0832转换模块+烟雾传感器模块+键盘模块+DS18B20温度传感器模块+ULN2003电机驱动模块+步进电机模块+水泵继电器控制模块+声光报警模块+蓝牙串口模块1、利用51单片机2、DS18B20采集环境温度、烟雾传感器采集烟雾通过ADC0832 A/D转换器实现模数转换为实际烟雾浓度。3、LCD1602液晶实时显示温度 烟雾浓度。4、利用蓝牙实现数据 实时上传到手机App(或串口)。

2023-11-07 22:09:13 1853

原创 51、基于51单片机的步进电机控制系统(按键版)(全套资料)

本设计由51单片机最小系统+独立键盘+LCD1602液晶显示+ULN2003驱动芯片+步进电机组成1、采用51为主控芯片。2、采用ULN2003芯片驱动五线四相步进电机28YBJ-48。3、五路独立按键实现对步进电机控制,实现正转、反转、启/停、加速、减速等功能,4、1602液晶屏显示电机转动方向、速度、圈数、角度。Proteus7.8以上版本均可打开。

2023-09-22 15:47:34 1970 2

原创 50、基于51单片机的心率计(上下限报警+蓝牙)(全套资料)

50、基于51单片机的心率计(上下限报警+蓝牙)由 51单片机最小系统+心率模块 +LCD1602显示模块+独立按键+声光报警模块+串口模拟蓝牙模块组成1、采用51单片机为主控制器2、采用心率传感器PulseSensor测量心率。3、LCD1602显示测得的心率值。4、三个独立按键可设定心率上下限值。5、当测得心率超出范围时,声光报警。6、通过串口蓝牙模块将心率发送至串口。

2023-09-22 15:43:15 2283

原创 49、基于51单片机的密码锁(全套资料)

由51单片机最小系统+ 4*4矩阵键盘+LCD1602液晶显示+蜂鸣器+继电器模块1、采用51单片机为主控芯片2、通过4*4矩阵键盘实现密码输入、功能键等排列如下1 2 3 删除4 5 6 修改密码7 8 9 重新输入返回 0 确认 紧急开锁键3、每按下一次按键蜂鸣器会有‘滴’提示音4、按任意数字键键,进入密码输入界面 输入正确密码开锁,继电器打开,再次关锁可通过关锁键关锁;

2023-09-22 15:39:46 9847 20

原创 48、基于51单片机的倒车雷达系统(温度补偿)(全套资料)

本设计由51单片机+HC_SR04超声波模块+DS18B20测温模块+液晶1602+按键+蜂鸣器LED组成。1、采用STC89C52RC系列单片机。2、HC_SR04超声波模块实现测距。测距范围2cm-331cm之间,DS18B20实现温度测量。3、液晶1602实时显示测到的距离。4、三个按键可实现上限报警值设定,按键分别为设置键、设置加、设置减。5、当测得距离小于上限值时,声光报警。Proteus8.6以上版本均可使用。

2023-09-22 15:31:54 1204

原创 47、基于51单片机的倒车雷达系统(全套资料)

本设计由51单片机+HC_SR04超声波模块+液晶1602+按键+蜂鸣器LED组成。1、采用STC89C52RC系列单片机。2、HC_SR04超声波模块实现测距。测距范围2cm-331cm之间。3、液晶1602实时显示测到的距离。4、三个按键可实现上限报警值设定,按键分别为设置键、设置加、设置减。5、当测得距离小于上限值时,声光报警。Proteus8.6以上版本均可使用。

2023-09-22 15:26:33 4553 4

原创 44、基于51单片机的热敏电阻的数字温度计(AD1674)(程序+Proteus仿真)

本设计由51单片机最小系统+AD1674模块+热敏电阻模块+液晶1602显示模块1、主控制器是89C82单片机2、AD1674模块模数转换器进行A/D转换,读取热敏电阻值电压数据,将模拟量转换为温度,温度精度(0.5℃);3、液晶1602显示温度Proteus7.8以上版本均可使用。

2023-08-29 13:34:46 3976 6

原创 46、基于51单片机的电子闹钟(DS1302)(程序+Protues仿真)

本设计由51单片机最小系统+DS1302时钟模块+液晶1602显示模块+键盘模块1、主控制器是89C82单片机2、DS1302获取时钟数据;3、液晶1602显示年、月、日、时、分、秒、星期等信息。4、按键可以调整年、月、日、时、分信息,按键可调整闹钟时间,可取消报警Proteus7.8以上版本均可使用。

2023-08-29 13:34:16 3271 4

原创 45、基于51单片机的电子钟(DS1302)(程序+Proteus仿真)

本设计由51单片机最小系统+DS1302时钟模块+液晶1602显示模块+键盘模块1、主控制器是89C82单片机2、DS1302获取时钟数据;3、液晶1602显示年、月、日、时、分、秒、星期等信息。4、三个按键可以调整年、月、日、时、分信息Proteus7.8以上版本均可使用。

2023-08-29 13:32:17 1085

原创 43、基于51单片机的数字电压表(AD1674)(程序+Proteus仿真)

本设计由51单片机最小系统+AD1674模块+一路模拟量输入模块+液晶1602显示模块1、主控制器是89C82单片机2、AD1674模块模数转换器进行A/D转换,读取电压数据,电压检测范围0-10V 或0-12V可切换,精度(12位);3、利用电位器模拟 模拟量输入4、液晶1602显示电压值Proteus7.8以上版本均可使用。

2023-08-29 13:25:59 2505

原创 42、基于51单片机的蓝牙智能手环系统(全套资料)

本设计由STC89C52单片机最小系统+ADXL345三轴加速传感器模块+DS1302时钟模块+DS18B20温度传感器模块+Pulse Sensor心率采集模块+BT06蓝牙模块+LCD1602显示模块+键盘模块组成1、采用STC89C52单片机为主控制器2、利用三轴加速度模块ADXL345实现计步,DS1302时钟芯片提供时钟信号,通过心率传感器Pulse Sensor采集心率信号通过LM393比较器输出测量心率,DS18B20温度传感器实现体温测量。

2023-08-29 13:23:25 1260

原创 41、基于51单片机的高频测量仪设计(全套资料)

由STC89C52单片机+信号输入+74HC14整形电路+74HC390分频电路+LCD1602显示模块+电源构成。1、能测出正弦波、三角波或方波等波形的频率;2、频率的测量范围为1Hz—12MHz,且能检测幅度最小值为1Vpp的信号;3、通过LCD1602液晶显示屏显示检测到的即时频率数值(最多8位数,单位为Hz)、显示周期时间。Proteus7.8以上版本均可使用。

2023-08-29 13:18:25 673

原创 40、基于STM32串口通信设计(程序+Protues仿真)

本设计由STM32F103单片机+串口通信模块+LED模块组成1、采用STM32F103C主控2、利用虚拟串口软件实现串口助手与STM32的通信3、通过串口助手分别发送'A'、'B'、'C'控制三个LED亮;分别发送'a'、'b'、'c'控制三个LED灭;4、OLED显示通过串口接收到的字符数据,并且将收到的数据通过串口发送至串口助手端,实现串口双向通信注意:必须Proteus8.11版本才能打开。

2023-08-29 13:13:06 5418 4

STC12C5A60S2亲自编写程序

STC12C5A60S2的各种扩展程序 全部个人亲自编写

2015-05-19

STC15e104例程

STC15e104例程 有15单片机基本例程AD 串口 等等

2015-07-18

空空如也

TA创建的收藏夹 TA关注的收藏夹

TA关注的人

提示
确定要删除当前文章?
取消 删除