文章目录
一、logisim实现1bit半加器
1.1bit半加器工作原理
半加器是指对输入的两个一位二进制数相加(A与B),输出一个结果位(SUM)和进位(C),没有进位的输入加法器电路,是一个实现一位二进制数的加法电路。其具体逻辑为:
(1)加数A与B通过异或运算输出结果S,及A ⊕ B = S。
(2)加数A与B通过与门运算判断是否进位,及AB = C。
通过上述逻辑作出真值表如下:
| A | B | S | C |
|---|---|---|---|
| 0 | 0 | 0 | 0 |
| 0 | 1 | 1 | 0 |
| 1 | 0 | 1 | 0 |
| 1 | 1 | 0 | 1 |
2.logisim实现1bit半加器,保存为子电路,文件名为half_adder

二、logisim实现1bit全加器
1.1bit全加器工作原理
全加器是指对输入的两个二进制数相加(A与B)同时会输入一个低位传来的进位(Cin),得到和数(SUM)和进位(Cout);一位全加器可以处理低位进位,并输出本位加法进位。其具体逻辑为:
(1)加数A与B通过异或运算后的结果与加数Cin进行异或运算,即S=A⊕B⊕Cin
(2)加数A与B的异或运算结果S1与进位加数进行与运算,加数A与B进行与运算,两个运算的结果通过或门来组成最后的进位加数结果Cout,算术表达式为Cout = BCin + ACin + AB
通过上述逻辑作出真值表如下:
| A | B | Cin | S | Cout |
|---|---|---|---|---|
| 0 | 0 | 0 | 0 | 0 |
| 0 | 0 | 1 | 1 | 0 |
| 0 | 1 | 0 | 1 | 0 |
| 0 | 1 | 1 | 0 | 1 |
| 1 | 0 | 0 | 1 | 0 |
| 1 | 0 | 1 | 0 | 1 |
| 1 | 1 | 0 | 0 | 1 |
| 1 | 1 | 1 | 1 | 1 |
2.logisim实现1bit全加器,保存为子电路,文件名为full_adder

3.将设计好的1bit全加器进行封装,进入封装编辑模式得到封装后的全加器

三、用Logsim设计实现一个4位二进制数的补码器电路
1.补码原理如下:
(1)正数与原码相同
(2)负数的补码,将其原码除符号位外的所有位取反(0变1,1变0,符号位为1不变)后加1
2.先只考虑输入为负数情况的补码运算
(1)负数的符号位为1,将后三位数字分别通过一个非门将数字取反,再连接到三个全加数的加数位;
(2)取反后的数字加上0001,连接到全加器的另一加数位;
(3)按逻辑连接电路;
以1011为例,其补码为1101

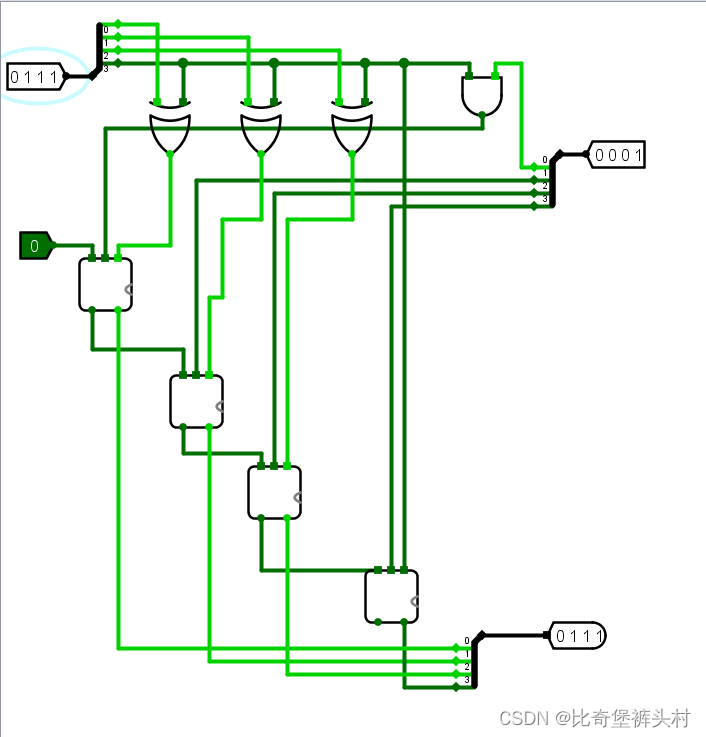
3.任意四位二进制数的补码
(1)将其余三位的数字分别与第一位符号位进行异或运算,若输入正数,则输出原来的数;若输入负数,则取反。
(2)将符号位与1通过一个与门,即只有当输入数为负数时才进行加1
(3)按逻辑连接电路;
以0111为例,其补码为0111

以1011为例,其补码为1101

四、总结
掌握logisim仿真系统的基本使用方法,了解原码反码补码的转换关系,并用逻辑门的相关特性来将原码转为相应的补码。
6861

被折叠的 条评论
为什么被折叠?



