电压电流转换
电压/电流转换即V/I转换,是将输入的电压信号转换成满足一定关系的电流信号,转换后的电流相当一个输出可调的恒流源,其输出电流应能够保持稳定而不会随负载的变化而变化。一般来说,电压电流转换电路是通过负反馈的形式来实现的,可以是电流串联负反馈,也可以是电流并联负反馈,主要用在工业控制和许多传感器的应用。
常用电压转电流电路
一、
电路结构:
这是一种较为常用的电压转换电流电路,也是一款恒流源电路。它由一个运放、一个三极管(也可以是MOS管)以及若干电阻构成,结构简单易懂。其输出电流为Iout= Vref/Rs

仿真分析:
先进行仿真,参考上面的电路结构搭建如下图所示仿真电路:
运放采用:OPA2363
VS1 为直流电源 2.5V
R6 为精密电阻250R
RL 为负载
可以看出电路输出电流为9.9mA,与理论电流值 2.5V/250R= 10mA 相差较小

采用直流参数扫描,看一下10mA电流的带负载能力:10mA下,电路带载能力最大为2.06K

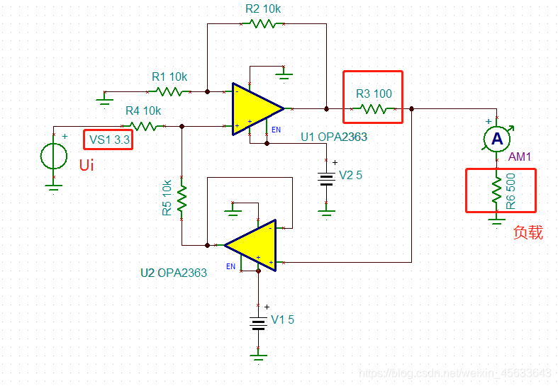
二、
电路结构
这种结构的电压电流转换电路是书本上经常那提到的一种结构,结构稍复杂些。其输出电流I=Ui/R3

然而这种结构的电路不常用,多使用上面路电路的变形:如下图
输出电流为:1.65V/165R= 10mA
这里三极管和运放组合起到扩流的作用,毕竟运放输出电流能力有限。

看下此中电路结构的带负载能力:10mA 最大带载为3.55K

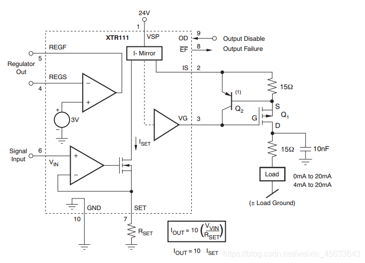
集成的电压电流转换器
XTR111 是一款精密的电压电压电流转换电路:
数据手册给出的参考电路:

本文深入解析电压电流转换(V/I转换)的基本原理与应用,介绍两种常见的电路结构,一种由运放、三极管及电阻组成,另一种则为书本常见但较少实际应用的结构。文章详细分析了电路的输出电流计算方法,以及在不同负载条件下的带载能力,并对比了两种电路的优劣。此外,还介绍了集成的电压电流转换器XTR111及其参考电路。
1413





