大家好,本期带来的通用技能分享是让GPT更好用的提示词编写技巧。随着去年chatGPT的出炉,LLM大模型快速发展,当前GPT4o、kimi、文心一言、豆包等GPT大模型百花齐放,极大地提高了学习工作的生产力。
最近阅读了全网所有高质量GPT提示词编写教程,结合日常学习工作常用的场景,总结了这份LLM大模型提示词编写技巧,分享给大家,希望能帮助大家更流畅的使用GPT模型来提高工作效率~
提示词的构成要素
提示词可以包含的要素有:
(1)指令。想要模型执行的特定任务或指令;
(2)上下文:包含外部信息或额外的上下文信息,引导语言模型更好地响应。
(3)输入数据:用户输入的内容或问题。
(4)输出指示:指定输出的类型或格式。
撰写提示词的两个原则:(1)编写清晰且具体的指令;(2)给模型时间去思考。
基础技巧
添加明确的语法
对提示使用明确的语法(包括标点符号、标题和节标记)有助于传达意向,并且通常使输出更易于分析。
- 使用分隔符为提示词分节。分隔符是一种特殊的token。由于输入 LLM 的整个 prompt 是单个的 token 长序列,分隔符能将 prompt 中不同部分隔离开,从而为这个 token 序列提供结构,让其中各个部分能被区别对待。可以使用特殊字符来作为分隔符,也可以使用XML标签等作为分隔符;
(1)分隔符可以使用任何通常不会同时出现的特殊字符序列,如:###、===、>>>;
(2)使用markdown、xml等语法来明确提示词的各部分。如用xml标签来作分隔符,XML 标签是使用尖括号括起来的成对标签,包括开始和结束标签
分解任务
如果任务分解为较小的步骤,大型语言模型(LLM)的性能通常会更好。例如,首先指示模型提取相关事实,然后指示生成可用于验证这些事实的搜索查询。注意应使用清晰的语法来区分提示词的不同部分并引导输出。
指定输出结构
如指定以json格式、csv格式返回结果,使得返回结果的格式可控,便于直接使用。
示例:让GPT自动从学者主页中概括学者研究方向等信息;
+ 提示词: 阅读学者的个人主页链接:<link> https://people.csail.mit.edu/kaiming/ </link>,总结该学者的研究内容、工作单位等各类信息,词条较多的信息请概括在五个词条以内,以JSON格式返回,例如{"name":"Kaiming He"}+ 回答: {"name": "Kaiming He","work_unit": "CSAIL, MIT","research_areas": ["Computer Vision","Machine Learning","Deep Learning","Neural Networks","Image Recognition"],"notable_publications": ["A Decade's Battle on Dataset Bias: Are We There Yet?","Deconstructing Denoising Diffusion Models for Self-Supervised Learning","Masked Autoencoders Are Scalable Vision Learners","Momentum Contrast for Unsupervised Visual Representation Learning","Deep Residual Learning for Image Recognition"],"awards": ["ICCV Best Paper Award (Marr Prize)","ICCV Best Student Paper Award","CVPR Best Paper Award","ECCV Best Paper Honorable Mention","CVPR Best Paper Nominee"]}
进阶技巧
少样本学习 Few Shot
少样本学习通过在提示词中提供一组训练示例,以为模型提供额外的上下文参考。
用户 -“我需要报税的截止时间是?”助手 -“在 2023 年,你需要在 4 月 18 日前报税。 该日期在通常的 4 月 15 日最后期限之后,因为 4 月 15 日在 2023 年是星期六。 有关详细信息,请参阅 https://www.irs.gov/filing/individuals/when-to-file”用户 -“如何检查我的退税状态?”助手 -“你可以通过访问 https://www.irs.gov/refunds 检查你的退税状态”
零样本学习zero shot
示例:文本情感分类
提示词:将下面评论分类为中性、负面或正面,返回对应的情感极性。#评论:我认为这篇文章写的很详细#, 情感:回答:评论:"我认为这篇文章写的很详细"情感极性:正面

思维链提示 CoT
思维链提示(CoT,chain of thoughts Prompting)是分解任务的变体方法,通过指示模型响应逐步进行,并提出所有涉及的步骤,来提升模型进行复杂推理的能力。CoT方法通常和少样本提示结合使用, 与零样本提示结合使用:“让我们逐步思考”。
CO-STAR框架
CO-STAR框架
CO-STAR框架是Shella TAO获得新加坡提示工程比赛冠军时使用的提示词方案。
使用CO-STAR框架设计提示词的结构,一个提示词具体包括上下文、目标、风格、语气、受众、响应等六个部分:
(C)上下文(Context):描述与任务有关的背景信息。这有助于 LLM 理解正在讨论的具体场景,从而确保其响应是相关的。
(O) 目标(Objective):定义希望 LLM 执行的任务。明晰目标有助于 LLM 将响应重点放在完成具体任务上。
(S) 风格(Style):指定希望 LLM 使用的写作风格。这可能是一位具体名人的写作风格,也可以是某种职业专家(比如商业分析师或 CEO)的风格。这能引导 LLM 使用符合需求的方式和词语给出响应。
(T) 语气(Tone):设定响应的态度。这能确保 LLM 的响应符合所需的情感或情绪上下文,比如正式、善解人意、诙谐等。
(A) 受众(Audience):确定响应的目标受众。针对具体受众(比如领域专家、初学者、儿童)定制 LLM 的响应,确保其在你所需的上下文中是适当的和可被理解的。
(R)响应(Response):提供响应的格式。这能确保 LLM 输出你的下游任务所需的格式,比如列表、JSON、专业报告等。对于大多数通过程序化方法将 LLM 响应用于下游任务的 LLM 应用而言,理想的输出格式是 JSON。
示例:让GPT写一篇介绍面向LLM的提示词编写技巧的博客
按照CO-STAR结构,提示词可以拆解为以下内容:
上下文 (Context):提示工程(Prompt Engineering)是自然语言处理(NLP)中的一个新兴领域,它涉及设计精确的语言提示来引导大型语言模型(LLMs)完成特定任务。这项技术在提高AI的交互性和功能性方面扮演着重要角色。目标 (Objective):撰写一篇详尽的博客文章,介绍提示工程的基本概念、关键技术和实际应用案例。文章应该能够使读者理解如何有效地使用提示工程来增强LLMs的性能。风格 (Style):文章应采用教育性和说明性的风格,内容需要深入浅出,既适合NLP领域的专业人士,也能让技术新手容易理解。语气 (Tone):保持友好和鼓励的语气,强调提示工程的创新性和实用性。同时,对于技术细节的讨论应保持认真和精确。受众 (Audience):目标受众包括对人工智能和自然语言处理感兴趣的技术爱好者、研究人员和行业专业人士,以及希望了解如何将LLMs集成到自己工作流程中的开发者。响应 (Response):博客文章应以结构化的格式呈现,包括引言、主体(技术介绍、应用案例、挑战与机遇)和结语。理想情况下,文章应该以易于阅读和导航的格式输出,例如带有清晰标题和子标题的HTML或Markdown格式。
将上述各部分组合在一起,完整的提示词示例如下:
+提示词:编写一篇教育性和说明性风格的博客文章,向读者介绍LLM提示工程的基础知识、关键技术和实际应用。文章应该以友好和鼓励的语气呈现,适合对AI感兴趣的技术爱好者和专业人士阅读。确保内容对技术新手也易于理解,同时对技术细节保持认真和精确。文章应包含引言、主体(技术介绍、应用案例、挑战与机遇)和结语,以清晰、易于阅读的格式输出,例如带有标题和子标题的Markdown格式。+ 回答:# 探索LLM提示工程:发现无限可能的语言生成之旅## 引言欢迎来到一场探索语言生成技术的奇妙之旅!在当今数字化时代,人工智能技术正在以前所未有的速度迅猛发展,而其中的语言生成模型(LLM)更是备受瞩目。LLM不仅可以模仿人类的语言风格,还能够进行文本生成、翻译、对话等任务。本文将向您介绍LLM提示工程的基础知识、关键技术和实际应用,让您对这一令人兴奋的技术有更深入的了解。## 主体### LLM提示工程的基础知识LLM提示工程是指通过给定的提示词或上下文信息,引导语言生成模型生成符合预期的文本。这些提示词可以是问题、关键词列表、上下文段落等。在提示工程中,我们希望通过合适的提示词,引导LLM生成具有逻辑连贯性、内容丰富的文本。### LLM提示工程的关键技术1. **提示词选择**:选择合适的提示词至关重要。这些提示词应该与任务相关,并能够准确地描述您期望LLM生成的内容。2. **输入格式**:确定好输入的格式,包括提示词的排列方式、是否添加上下文信息等。3. **模型选择**:选择适合任务的LLM模型,例如GPT、BERT等,并根据需求进行微调或定制。4. **输出解析**:对LLM生成的文本进行解析和处理,确保生成的文本符合预期。### LLM提示工程的实际应用1. **文本生成**:LLM提示工程可应用于创作故事、生成文章摘要、自动化写作等领域。2. **翻译**:通过引导LLM生成翻译文本,实现自动化翻译任务。3. **问答系统**:利用LLM提示工程构建问答系统,回答用户提出的问题。### 挑战与机遇虽然LLM提示工程带来了许多便利和创新,但也面临着一些挑战。其中包括如何选择合适的提示词、解决生成文本的一致性和逻辑性等问题。然而,随着技术的不断进步和应用场景的拓展,LLM提示工程也将迎来更多的机遇,为人们的生活和工作带来更多便利和可能性。## 结语LLM提示工程是一项充满潜力和机遇的技术,它正在不断改变我们对语言生成的认识和应用。希望通过本文的介绍,您能够对LLM提示工程有所了解,并在未来的学习和实践中深入探索这一领域,发现其中的更多可能性和创新。让我们一起迎接未来,探索语言生成技术的无限可能!
在这里插入图片描述
高阶技巧
自动推理并生成工具 ART
ART(Automatic Reasoning and Tool-use)的工作原理如下:接到一个新任务的时候,从任务库中选择多步推理和使用工具的示范。在测试中,调用外部工具时,先暂停生成,将工具输出整合后继续接着生成。
示例:如何绘制一幅美食地图
基于ART编写提示词:初步任务选择:选择绘制美食地图作为任务。确定地图尺寸和区域范围。多步推理:首先,思考地图中的主要美食类别,如中式、西式、甜点等。推理哪些地区以及哪些店铺提供这些美食。使用工具:利用网络地图服务或在线地图绘制工具,如Google地图、百度地图等。使用绘图软件或手绘工具,准备绘制美食地图的图标、符号和标注。暂停生成,调用外部工具:在地图绘制过程中,如果需要获取某个地区的详细信息,可以调用外部美食点评应用或美食博客等。暂停地图绘制过程,调用外部工具获取相关信息。整合工具输出后继续生成:将外部获取的美食信息整合到地图上,如添加店铺名称、特色菜品等。在地图上继续绘制其他区域的美食信息。完成地图:添加地图标题、图例和必要的说明文字。检查地图的完整性和准确性。如果需要,可以对地图进行美化和排版。
绘制热干面美食地图:
根据ART原理,绘制热干面美食地图的步骤如下:首先,确定地图范围和尺寸;其次,推理热干面店铺分布的主要区域和特色;然后,选择地图绘制工具,如在线地图服务或绘图软件;在绘制过程中,暂停生成,调用外部美食点评应用获取店铺信息,并整合到地图上;最后,完成地图,包括添加标题、图例和必要的文字说明,确保准确和美观。
推理+行动 ReACT
ReACT(Reason+Act)让大模型以交错的方式生成推理轨迹和任务特定操作 。生成推理轨迹使模型能够诱导、跟踪和更新操作计划,甚至处理异常情况。操作步骤允许与外部源(如知识库或环境)进行交互并且收集信息。ReAct 框架允许 LLMs 与外部工具交互来获取额外信息,从而给出更可靠和实际的回应.
使用ReAct框架,询问GPT天山南部海拔
+ 提示词:新疆天山南部区域延伸到的区域的海拔范围是多少,请逐步思考+ 回答:思考1:首先,我需要确定新疆天山南部区域的具体位置。操作1:搜索 [新疆天山南部区域]。观察1:在搜索结果中,我找到了新疆天山南部区域的相关信息,但没有具体的海拔范围。思考2:既然没有提供具体的海拔范围,我需要另找方法来获取这些信息。操作2:尝试搜索 [新疆天山南部区域海拔范围]。观察2:结果显示,新疆天山南部区域的海拔范围大致在1000到7000米之间。思考3:现在我已经找到了新疆天山南部区域的海拔范围。回答:新疆天山南部区域延伸到的区域的海拔范围大致在1000到7000米之间。
好用的提示词示例
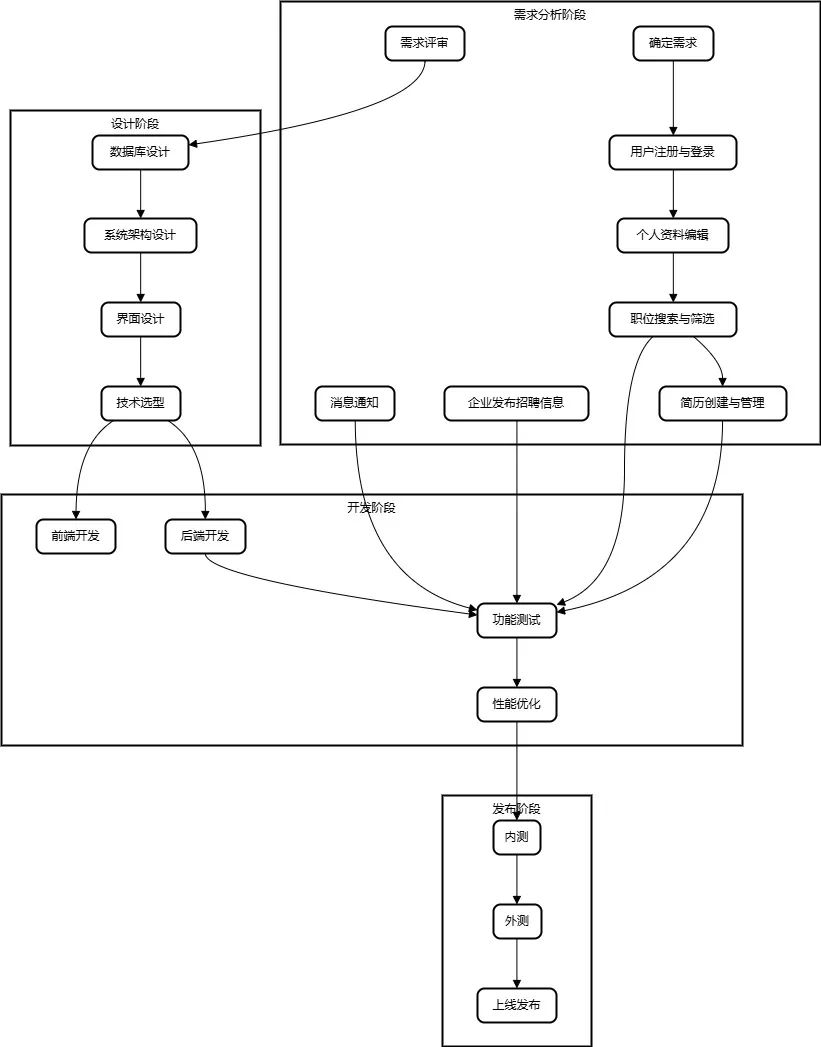
绘制工作流程图
让GPT绘制流程图:
提示词:我在开发一个类似领英的求职APP,需要你绘制一个开发流程图,使用mermaid语法便于我导入到绘图软件中;回答:graph TD subgraph "需求分析阶段" A(确定需求) B(制定功能列表) C(绘制原型图) D(需求评审) end subgraph "设计阶段" E(数据库设计) F(系统架构设计) G(界面设计) H(技术选型) end subgraph "开发阶段" I(前端开发) J(后端开发) K(功能测试) L(性能优化) end subgraph "发布阶段" M(内测) N(外测) O(上线发布) end A --> B B --> C C --> D D --> E E --> F F --> G G --> H H --> I H --> J J --> K K --> L L --> M M --> N N --> O
也可以使用类似的提示词编写方法,让GPT帮助你绘制思维导图、甘特图等图形源代码,然后复制粘贴到绘图软件中即可导出图片使用;
如何学习AI大模型?
现在社会上大模型越来越普及了,已经有很多人都想往这里面扎,但是却找不到适合的方法去学习。
作为一名资深码农,初入大模型时也吃了很多亏,踩了无数坑。现在我想把我的经验和知识分享给你们,帮助你们学习AI大模型,能够解决你们学习中的困难。
我已将重要的AI大模型资料包括市面上AI大模型各大白皮书、AGI大模型系统学习路线、AI大模型视频教程、实战学习,等录播视频免费分享出来,需要的小伙伴可以扫取。
一、AGI大模型系统学习路线
很多人学习大模型的时候没有方向,东学一点西学一点,像只无头苍蝇乱撞,我下面分享的这个学习路线希望能够帮助到你们学习AI大模型。

二、AI大模型视频教程

三、AI大模型各大学习书籍

四、AI大模型各大场景实战案例

五、结束语
学习AI大模型是当前科技发展的趋势,它不仅能够为我们提供更多的机会和挑战,还能够让我们更好地理解和应用人工智能技术。通过学习AI大模型,我们可以深入了解深度学习、神经网络等核心概念,并将其应用于自然语言处理、计算机视觉、语音识别等领域。同时,掌握AI大模型还能够为我们的职业发展增添竞争力,成为未来技术领域的领导者。
再者,学习AI大模型也能为我们自己创造更多的价值,提供更多的岗位以及副业创收,让自己的生活更上一层楼。
因此,学习AI大模型是一项有前景且值得投入的时间和精力的重要选择。
3443

被折叠的 条评论
为什么被折叠?



