摘要:Blender是一个免费的3D建模软件,本文主要是对blender工具的使用进行介绍,包括软件的下载、界面介绍、工具的使用等。
一、Blender下载
下载地址,:Blender下载官网,点击前往。
注意:下载速度可能比较慢,建议使用外网下载或者下载器工具。
二、Blender使用介绍
1.启动界面,选择常规即可。软件默认创建一个方块(cube)

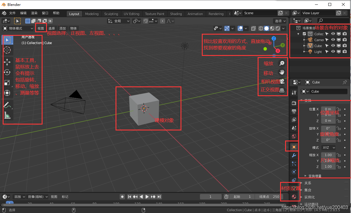
2.开发界面基本介绍

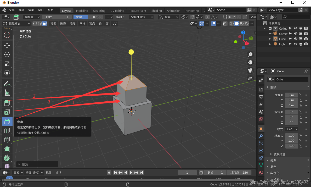
3.编辑模式界面,在上面模式下按Tab键即可切换编辑模式
3.1挤出工具


3.2内插面工具

3.3倒角工具

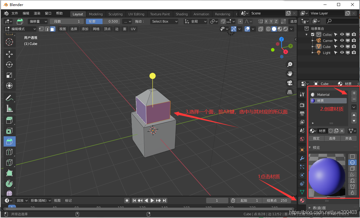
3.4材质设置

三、Blender常用快捷键

总结:我暂时用到的功能就这些,后期应该会用到更多。
本文详细介绍Blender这款免费3D建模软件的下载、界面及工具使用,包括编辑模式的切换和常见快捷键,适合初学者快速上手。
2212

被折叠的 条评论
为什么被折叠?



