总结:Planning模块根据routing(导航模块),prediction(感知模块)感知的周围环境信息,以及地图定位导航信息为自动驾驶车辆规划出一条运动轨迹(包含坐标,速度,加速度,jerk加加速度,时间等信息),然后将这些信息传递给控制模块。
文章目录
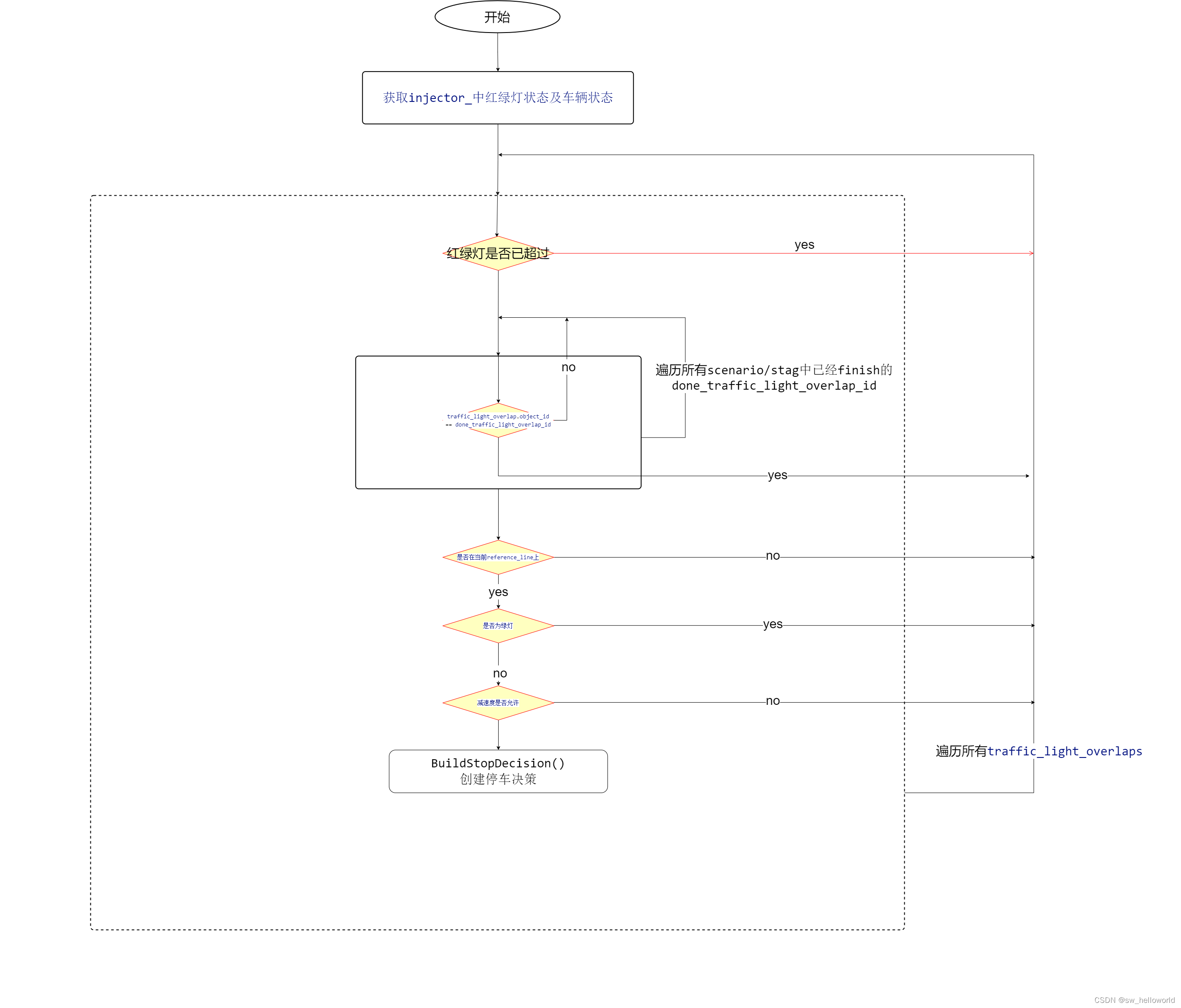
1、总体思路及流程图

对交通灯的处理是红灯停,绿灯行,黄灯也停
首先从map中获取存储所有信号灯的vector,然后对每一个信号灯进行遍历;
1)如果根据车辆当前的位置判断已经驶过红绿灯,则当前遍历的红绿灯则不作任何处理
2)遍历已经驶过的交通灯的ID,如果当前交通灯已经完成,则不做处理;
Apollo中PNC车辆红灯停,绿灯行的基本功能是具有的,因此只需要更改代码中停车在停止线灯2-2.2 米内相关的代码或配置。
2、相关参数
关于本场景相关的配置都在这个部分:
本文介绍了Apollo自动驾驶系统中Planning模块如何处理交通灯规则,特别是红绿灯停车和行驶的逻辑。文章详细阐述了总体思路、处理流程,并提及了关键参数的调整,帮助读者理解如何调试 TrafficLight 参数以实现更精确的红绿灯交通规则控制。
订阅专栏 解锁全文
29

被折叠的 条评论
为什么被折叠?



